中医院痴呆临床路径.docx

上传人:p** 文档编号:525660 上传时间:2023-10-15 格式:DOCX 页数:3 大小:20.07KB
下载 相关 举报
中医院痴呆临床路径.docx_第1页
第1页 / 共3页
中医院痴呆临床路径.docx_第2页
第2页 / 共3页
中医院痴呆临床路径.docx_第3页
第3页 / 共3页
亲,该文档总共3页,全部预览完了,如果喜欢就下载吧!
资源描述

《中医院痴呆临床路径.docx》由会员分享,可在线阅读,更多相关《中医院痴呆临床路径.docx(3页珍藏版)》请在第壹文秘上搜索。

1、痴呆(血管性痴呆)中医临床路径一、痴呆(血管性痴呆)中医临床路径标准门诊流程(一)适用对象中医诊断:第一诊断为痴呆。西医第一诊断为血管性痴呆。(二)诊断依据1 .疾病诊断:参照中华医学会神经病学分会血管性痴呆诊断标准。2 .痴呆程度评定:参照临床痴呆(CDF)3 .病期诊断(1)平台期:病情相对稳定,无明显波动,多见于发病早期,基本证类为肝肾阴虚证、脾肾阳虚证。(2)波动期:感冒、感染及情绪波动常为诱因,在近期内(数日至数周)出现痴呆原有症状(核心或周边症状)时有加重,与平台期比病情明显不稳定,呈波动状态,基本证类为肝肾阴虚证、脾肾阳虚证、痰瘀化热、上扰清窍。(3)下滑期:痴呆症状明显加重,呈

2、急性下滑趋势,也可见渐进缓慢持续下滑。基本证类肝肾阴虚证、脾肾阳虚证,以风火痰瘀标实所致诸证类为主。4 .证候诊断参照“国家中医药管理局十一五重点专科协作组痴呆(血管性痴呆)诊疗方案痴呆(血管性痴呆)临床常见证候:肝肾阴虚,痰瘀阻络证脾肾阳虚,痰瘀阻络证痰瘀化热,上扰清窍证肾精亏虚,髓海不足证(三)治疗方案的选择参照“国家中医药管理局十一五重点专科协作组痴呆(血管性痴呆)诊疗方案”及中华中医药学会中医内科常见病诊疗指南(ZYYXH/T135-2008)1 .诊断明确,第一诊断为痴呆(血管性痴呆)2 .患者适合并接受中医治疗。(四)标准治疗时间为W6个月。(五)进入路径标准1.第一诊断必须符合痴

3、呆和血管性痴呆的患者。2 .患者同时具有其他疾病,但在治疗期间不需特殊处理也不影响第一诊断的临床路径流程实施时,可以进入本路径。3 .出现较重的精神行为症状者,不进入本路径。(六)中医证候学观察四诊合参,收集该病种不同证候的主症、次症、舌、脉特点。注意证候的动态变化。(七)门诊检查项目1 .必需的检查项目(1)神经心理学检查(简明心理状况测验(MMSE)或痴呆评定量表(COR)(2)头颅影像学检查(CT或MRI)(3)HlS量表测评2 .可选择的检查项目:根据病情需要而定,如头颅TCD,颈部血管超声,相关基因检测,心脏超声,动态心电图,神经电生理检查-脑电图、事件相关电位(P300)血糖,血脂

4、,维生素B12水平,叶酸水平,甲状腺功能,心电图等。(八)治疗方法1 .辨证选择口服中药汤剂、中成药(1)肝肾阴虚,痰瘀阻络证:补益肝肾,化痰通络。(2)脾肾阳虚,痰瘀阻络证:健脾益肾,化痰通络。(3)痰瘀化热,上扰清窍证:清热化痰,通络开窍。(4)肾精亏虚,髓海不足证:补肾填精,益髓增智。2 .针灸疗法3 .康复疗法4 .推拿疗法(九)完成路径标准1 .改善或延缓核心症状的发生、发展,减慢或阻止智能的减退,提高生活自理能力。2 .减轻或消除周边症状,改善患者的认知功能和生活质量。(十)有无变异及原因分析1 .治疗期间合并其他疾病需要治疗时,退出本路径。2 .出现并发症不能完成路径时,退出本路

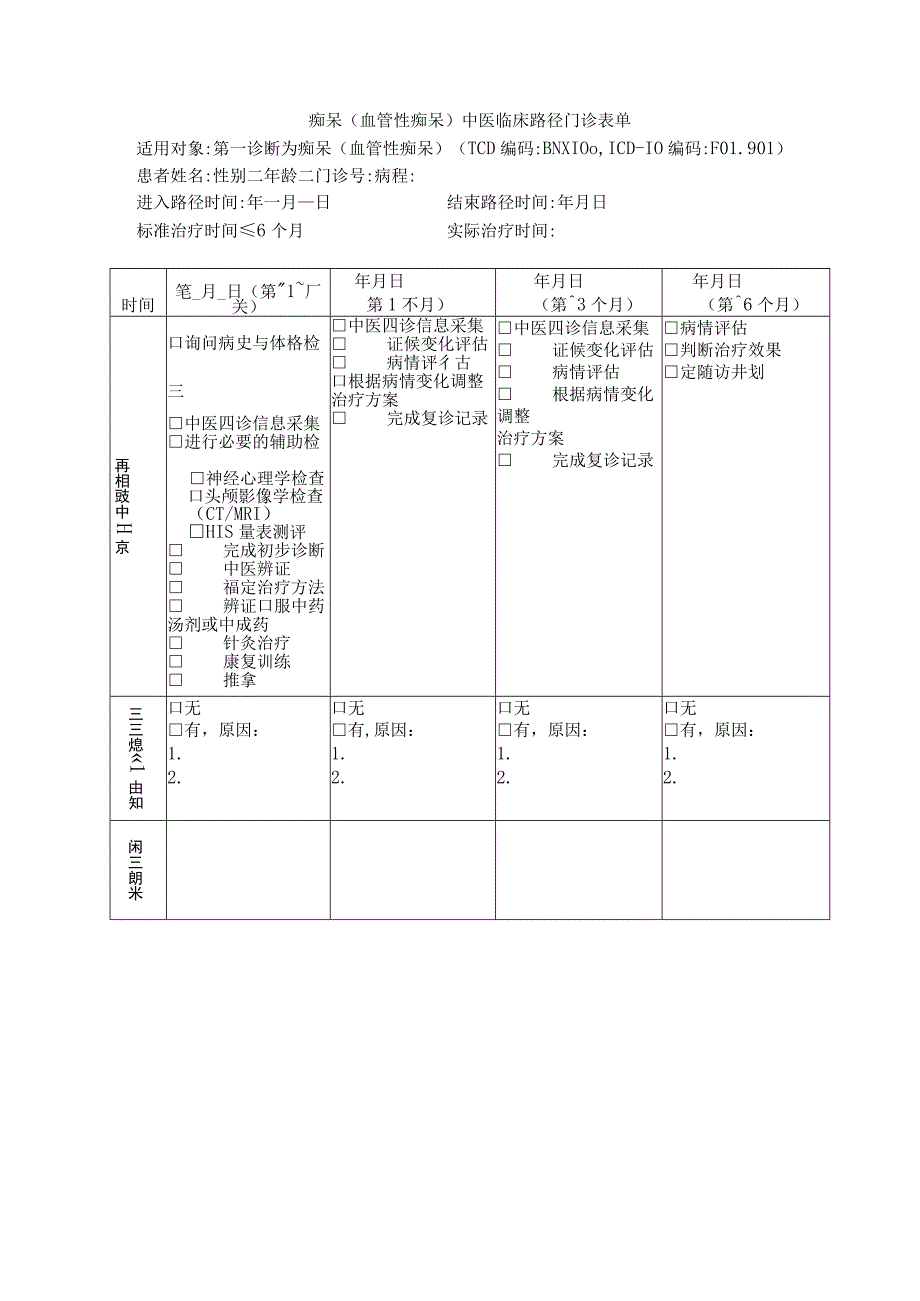
5、径。3 .由于患者自身原因无法完成路径时,退出本路径。痴呆(血管性痴呆)中医临床路径门诊表单适用对象:第一诊断为痴呆(血管性痴呆)(TCD编码:BNXIOo,ICD-IO编码:F01.901)患者姓名:性别二年龄二门诊号:病程:进入路径时间:年一月日结束路径时间:年月日标准治疗时间6个月实际治疗时间:时间笔_月_日(第1厂关)年月日第1不月)年月日(第3个月)年月日(第6个月)再相豉中H京口询问病史与体格检三中医四诊信息采集进行必要的辅助检神经心理学检查口头颅影像学检查(CT/MRI)HIS量表测评 完成初步诊断 中医辨证 福定治疗方法 辨证口服中药汤剂或中成药 针灸治疗 康复训练 推拿中医四诊信息采集 证候变化评估 病情评彳古口根据病情变化调整治疗方案 完成复诊记录中医四诊信息采集 证候变化评估 病情评估 根据病情变化调整治疗方案 完成复诊记录病情评估判断治疗效果定随访井划三三熄1由知口无有,原因:1.2.口无有,原因:1.2.口无有,原因:1.2.口无有,原因:1.2.闲三朗米

展开阅读全文
相关资源
猜你喜欢
相关搜索

当前位置:首页 > 医学/心理学 > 中医/养生

copyright@ 2008-2023 1wenmi网站版权所有

经营许可证编号:宁ICP备2022001189号-1

本站为文档C2C交易模式,即用户上传的文档直接被用户下载,本站只是中间服务平台,本站所有文档下载所得的收益归上传人(含作者)所有。第壹文秘仅提供信息存储空间,仅对用户上传内容的表现方式做保护处理,对上载内容本身不做任何修改或编辑。若文档所含内容侵犯了您的版权或隐私,请立即通知第壹文秘网,我们立即给予删除!