外资妇婴医院产房分娩安全服务流程.docx

上传人:p** 文档编号:527244 上传时间:2023-10-15 格式:DOCX 页数:4 大小:68.95KB
下载 相关 举报
外资妇婴医院产房分娩安全服务流程.docx_第1页
第1页 / 共4页
外资妇婴医院产房分娩安全服务流程.docx_第2页
第2页 / 共4页
外资妇婴医院产房分娩安全服务流程.docx_第3页
第3页 / 共4页
外资妇婴医院产房分娩安全服务流程.docx_第4页
第4页 / 共4页
亲,该文档总共4页,全部预览完了,如果喜欢就下载吧!
资源描述

《外资妇婴医院产房分娩安全服务流程.docx》由会员分享,可在线阅读,更多相关《外资妇婴医院产房分娩安全服务流程.docx(4页珍藏版)》请在第壹文秘上搜索。

1、L目的1.1 让产妇以最佳的身心状态面对各产程,顺利完成分娩。1.2 新生儿娩出后维护其生存力并给予正确处理。2 .适用范围:进入正规产程,准备生产的待产妇。3 .安全指引3.1 提供安全的分娩环境。3.1.1 严格执行各项规章制度和技术操作规程,严防差错发生。3.1.2 产妇血液,分泌物具传染性时,需特别处理,严防交叉感染。3.1.3 指导陪产者陪产注意事项。3.2 预防产妇及新生儿意外伤害。321安置产妇合适、舒适的分娩姿势。3.2.1 保暖及适当覆盖,并维持隐私。3.2.2 持续监测胎心音及产妇生命体征。324产程进展期间,必须医护人员陪伴于旁边。3.2.5 注意产程进展及变化,并适时保

2、护会阴。3.2.6 正确处理新生儿脐带,以避免意外大出血。3.3 避免高危产妇或产程进展中胎儿窘迫情形使新生儿使新生儿免受伤害。331产房应有相关的急救设备,急救设备需定人管理,并确保其功能良好。332产程中出现异常情况,及时报告上级医生,尽快处理,并做好记录。3.4 注意待产期间用药安全。3.4.1 依医嘱用药。3.4.2 给药时药遵守四查十对原则。3.4.3 护理人员执行口头医嘱时:药复诵一遍及获得医生再确认后方可执行。3.4.4 调整点滴速度避免滴空现象。35早发现早处理,减少合并症。3.5.1 评估产后出血量,并确认胎儿附属物完全的排出。3.5.2 密切监测生命体征,并观察产妇意识、表

3、情及主诉。353评估宫缩、宫底高度、会阴伤情形,并分辨出血性状。354当产妇生命证象变化,异常出血、宫缩不良时,须立即通知医生。4.注意事项4.1 工作人员4.1.1 给予产妇及家属情绪上的鼓励与支持。4.1.2 如评估产程有胎儿窘迫或早产等情形,分娩前通知儿科医生到产房。4.1.3 新生儿状况稳定即协助母婴肌肤接触,依新生儿需要吸允母亲乳房,并注意母婴安全。4.1.4 设备:仪器设备需要定期检测、清洁、保养,宜确保正常功能,并备有无菌胎头吸引器或产钳可供使用。4.2 环境4.2.1 维护安全的分娩环境及无菌的区域。4.2.2 依产妇及新生儿需要调节室内温度。4.3 设备。4.3.1 预热新生

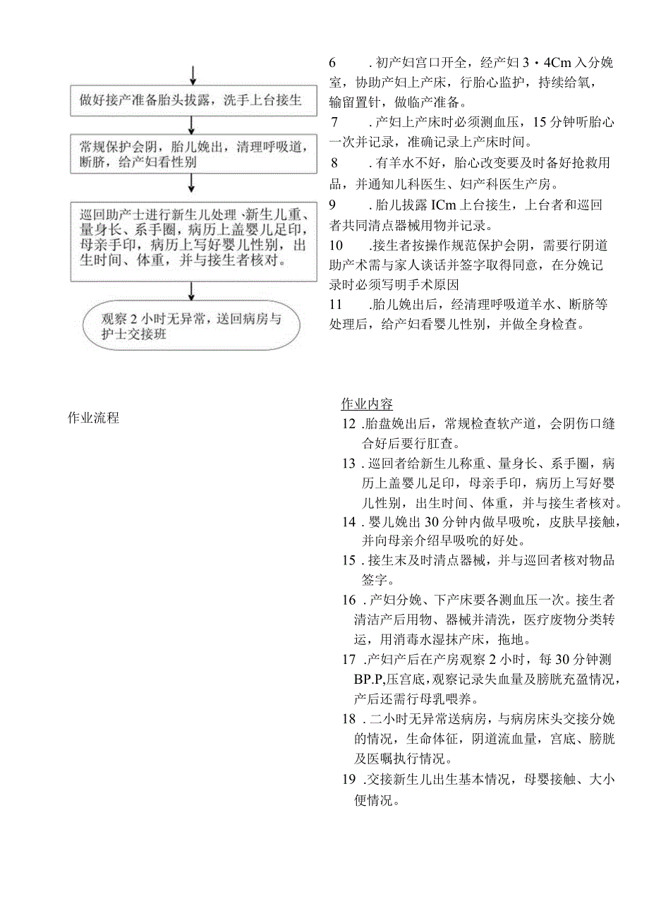
4、儿辐射台。4.3.2 急救设备需确实点班及确保功能良好。4.4 病人家属。4.4.1 鼓励准爸爸陪产,给予产妇支持与鼓励,并增进亲子互动。4.4.2 配合接生常规,并避免污染无菌区域。4.5 记录。4.5.1 分娩过程之各项生命体征、生产方式、分娩时间、产后宫缩等记录完整。4.5.2 新生儿出生时间、出生外观、APgarSCore等记录完整4.5.3 记录母婴皮肤早接触、早吸吮情形。5.作渠内容作业流程作业内容1 .产妇临产,宫口开大2cm入产房。2 .助产士与病房护士交接班,病人换衣服鞋子,扶产妇待产室,查看病人资料,听胎心音,了解产程进展情况。3 .测生命体征,向病人自我介绍,了解产妇饮食

5、和睡眠,介绍产房注意事项。4 .做胎监。一产程1小时听一次胎心音,2-4小时测一次血压,认真观察宫缩,绘制好产程图。5 .需要做无痛分娩者,宫口开2cm,需要有血常规,凝血功能。作业流程6 .初产妇宫口开全,经产妇34Cm入分娩室,协助产妇上产床,行胎心监护,持续给氧,输留置针,做临产准备。7 .产妇上产床时必须测血压,15分钟听胎心一次并记录,准确记录上产床时间。8 .有羊水不好,胎心改变要及时备好抢救用品,并通知儿科医生、妇产科医生产房。9 .胎儿拔露ICm上台接生,上台者和巡回者共同清点器械用物并记录。10 .接生者按操作规范保护会阴,需要行阴道助产术需与家人谈话并签字取得同意,在分娩记

6、录时必须写明手术原因11 .胎儿娩出后,经清理呼吸道羊水、断脐等处理后,给产妇看婴儿性别,并做全身检查。作业内容12 .胎盘娩出后,常规检查软产道,会阴伤口缝合好后要行肛查。13 .巡回者给新生儿称重、量身长、系手圈,病历上盖婴儿足印,母亲手印,病历上写好婴儿性别,出生时间、体重,并与接生者核对。14 .婴儿娩出30分钟内做早吸吮,皮肤早接触,并向母亲介绍早吸吮的好处。15 .接生末及时清点器械,并与巡回者核对物品签字。16 .产妇分娩、下产床要各测血压一次。接生者清洁产后用物、器械并清洗,医疗废物分类转运,用消毒水湿抹产床,拖地。17 .产妇产后在产房观察2小时,每30分钟测BP.P,压宫底,观察记录失血量及膀胱充盈情况,产后还需行母乳喂养。18 .二小时无异常送病房,与病房床头交接分娩的情况,生命体征,阴道流血量,宫底、膀胱及医嘱执行情况。19 .交接新生儿出生基本情况,母婴接触、大小便情况。20.助产土第二日回访产妇。

展开阅读全文
相关资源
猜你喜欢
相关搜索

当前位置:首页 > 办公文档 > 工作计划

copyright@ 2008-2023 1wenmi网站版权所有

经营许可证编号:宁ICP备2022001189号-1

本站为文档C2C交易模式,即用户上传的文档直接被用户下载,本站只是中间服务平台,本站所有文档下载所得的收益归上传人(含作者)所有。第壹文秘仅提供信息存储空间,仅对用户上传内容的表现方式做保护处理,对上载内容本身不做任何修改或编辑。若文档所含内容侵犯了您的版权或隐私,请立即通知第壹文秘网,我们立即给予删除!