卤味坊特色街区项目-2号地块及地下室工程--围护结构露点分析计算书.docx

上传人:p** 文档编号:531753 上传时间:2023-10-17 格式:DOCX 页数:9 大小:35.67KB
下载 相关 举报
卤味坊特色街区项目-2号地块及地下室工程--围护结构露点分析计算书.docx_第1页
第1页 / 共9页
卤味坊特色街区项目-2号地块及地下室工程--围护结构露点分析计算书.docx_第2页
第2页 / 共9页
卤味坊特色街区项目-2号地块及地下室工程--围护结构露点分析计算书.docx_第3页
第3页 / 共9页
卤味坊特色街区项目-2号地块及地下室工程--围护结构露点分析计算书.docx_第4页
第4页 / 共9页
卤味坊特色街区项目-2号地块及地下室工程--围护结构露点分析计算书.docx_第5页
第5页 / 共9页
卤味坊特色街区项目-2号地块及地下室工程--围护结构露点分析计算书.docx_第6页
第6页 / 共9页
卤味坊特色街区项目-2号地块及地下室工程--围护结构露点分析计算书.docx_第7页
第7页 / 共9页
卤味坊特色街区项目-2号地块及地下室工程--围护结构露点分析计算书.docx_第8页
第8页 / 共9页
卤味坊特色街区项目-2号地块及地下室工程--围护结构露点分析计算书.docx_第9页
第9页 / 共9页
亲,该文档总共9页,全部预览完了,如果喜欢就下载吧!
资源描述

《卤味坊特色街区项目-2号地块及地下室工程--围护结构露点分析计算书.docx》由会员分享,可在线阅读,更多相关《卤味坊特色街区项目-2号地块及地下室工程--围护结构露点分析计算书.docx(9页珍藏版)》请在第壹文秘上搜索。

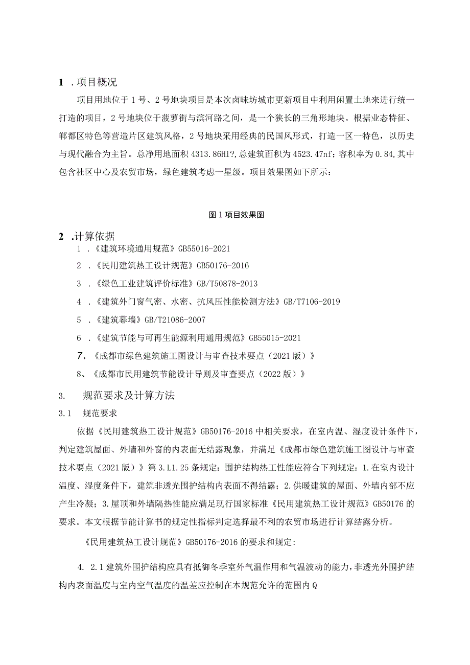
1、卤味坊特色街区项目-2号地块及地下室工程围护结构露点分析计算书目录1 .项目概况22 .计算依据23 .规范要求及计算方法21 .1规范要求23 .2计算方法及工具34 .结露分析31 .项目概况项目用地位于1号、2号地块项目是本次卤昧坊城市更新项目中利用闲置土地来进行统一打造的项目,2号地块位于菠萝街与滨河路之间,是一个狭长的三角形地块。根据业态特征、郸都区特色等营造片区建筑风格,2号地块采用经典的民国风形式,打造一区一特色,以历史与现代融合为主旨。总净用地面积4313.86Hl?,总建筑面积为4523.47nf;容积率为0.84,其中包含社区中心及农贸市场,绿色建筑考虑一星级。项目效果图如

2、下所示:图1项目效果图2 .计算依据1 .建筑环境通用规范GB55016-20212 .民用建筑热工设计规范GB50176-20163 .绿色工业建筑评价标准GB/T50878-20134 .建筑外门窗气密、水密、抗风压性能检测方法GB/T7106-20195 .建筑幕墙GB/T21086-20076 .建筑节能与可再生能源利用通用规范GB55015-20217、成都市绿色建筑施工图设计与审查技术要点(2021版)8、成都市民用建筑节能设计导则及审查要点(2022版)3. 规范要求及计算方法3.1 规范要求依据民用建筑热工设计规范GB50176-2016中相关要求,在室内温、湿度设计条件下,判

3、定建筑屋面、外墙和外窗的内表面无结露现象,并满足成都市绿色建筑施工图设计与审查技术要点(2021版)第3.L1.25条规定:围护结构热工性能应符合下列规定:1.在室内设计温度、湿度条件下,建筑非透光围护结构内表面不得结露;2.供暖建筑的屋面、外墙内部不应产生冷凝;3.屋顶和外墙隔热性能应满足现行国家标准民用建筑热工设计规范GB50176的要求。本文根据节能计算书的规定性指标判定选择最不利的农贸市场进行计算结露分析。民用建筑热工设计规范GB50176-2016的要求和规定:4. 2.1建筑外围护结构应具有抵御冬季室外气温作用和气温波动的能力,非透光外围护结构内表面温度与室内空气温度的温差应控制在

4、本规范允许的范围内Q4.1 11围护结构中的热桥部位应进行表面结露验算,并应采取保温措施,确保热桥内表面温度高于房间空气露点温度。4.2.12围护结构热桥部位的表面结露验算应符合本规范第7.2节的规定。3.2计算方法及工具1、建筑的地面、地下室外墙应按热工规范第5.4节和第5.5节的要求进行保温验算。2、围护结构平壁部分的内表面温度应按热工规范第3.4.16条计算。热桥部分的内表面温度应采用符合本规范附录第C.2.4条规定的软件计算,或通过其他符合本规范附录第C.2.5条规定的二维或三维稳态传热软件计算得到。3、PKPM热桥线传热系数计算模块是对围护结构热桥问题开发了专门的二维温度场计算软件,

5、作为节能设计标准配套的热桥计算的分析工具。本软件用ViSUaIC+6.O开发而成。可以模拟多达20万个温度节点的二维空间温度分布,可以获取所模拟围护结构的温度分布、边界热流和露点温度等信息,并给出包含热桥部位的线传热系数,能够很好地处理建筑围护结构的热传导问题4.结露分析4.1 采暖房间热桥柱结露分析4.1.1 规范要求墙体的内表面温度与室内空气温度的温差Atw应符合表4.2.2的规定。表1空调房间热桥柱的内表面温度与室内空气温度温差的限值房间设计要求防结露基本热舒适允许温差4tg(K)ti-td3注:Ztw=Ii-i*g4.1.2 计算条件1、计算地点:成都2、室内计算温度ti(空调房间):

6、183、室外计算温度te:1.634、冬季室内相对湿度:60%5、露点温度td:10.144.1.3 采暖房间热桥柱围护结构做法材料名称厚度(mm)导热系数W(mK)蓄热系数W(m2K)热阻值(m2K)W热惰性指标D=R-S导热系数修正系数饰面层10.000.000.000.000.001.00聚合物抹面抗裂砂浆6.000.9311.370.010.071.00玻纤网格布6.000.000.000.000.001.00不燃型复合膨胀聚苯乙烯保温板(颗粒型硅质A2级外保温)65.000.070.900.830.901.20钢筋混凝土200.001.7417.200.111.981.00水泥砂浆2

7、0.000.9311.370.020.241.00传热系数0.89保温层热阻0.83围护结构传热阻0.98(传热阻1.13)4.1.4 采暖房间热桥柱结露判定未考虑密度和温差修正的外墙内表面温度可按下式计算:i*w=ti-(Ri/R0w)*(ti-te)式中:i*w墙体内表面温度()te室外计算温度()Ri内表面换热阻(m2K)WROw墙体传热阻(m2K)W带入上述公式计算,本项目最不利热桥内表面温度为:i*w=18-0.11/1.36*(18-1.63)=16.68表2空调房间热桥柱的内表面温度与室内空气温度温差的限值房间设计要求防结露基本热舒适允许温差4tw(K)Wli-Id3tg=1.3

8、27.863结论满足要求满足要求4.2 采暖房间屋面结露分析4.2.1 规范要求屋面的内表面温度与室内空气温度的温差食应符合表5.2.1的规定。表3空调房间屋面的内表面温度与室内空气温度温差的限值房间设计要求防结露基本热舒适允许温差(K)ti-td4注:Ztr=ti-i*r4.2.2 计算条件1、计算地点:成都2、室内计算温度ti(空调房间):183、室外计算温度te:1.634、冬季室内相对湿度:60%5、露点温度td:10.144.2.3 采暖房间屋面围护结构做法材料名称厚度(mm)导热系数W(mK)蓄热系数W(m2K)热阻值(m2K)W热惰性指标D=R-S导热系数修正系数细石混凝土40.

9、001.7417.200.020.401.00水泥砂浆10.000.9311.370.010.121.00挤塑聚苯乙烯泡沫塑料(带表皮外保温)80.000.030.342.220.911.20水泥砂浆20.000.9311.370.020.241.00SBS改性沥青防水卷材4.000.239.370.020.161.00SBS改性沥青防水卷材3.000.239.370.010.121.00界面剂20.000.000.000.000.001.00水泥砂浆20.000.9311.370.020.241.00泡沫混凝土(P=500)30.000.122.200.170.551.50钢筋混凝土120.

10、001.7417.200.071.191.00传热系数0.37保温层热阻2.22围护结构传热阻2.57(传热阻2.72)4.2.4 采暖房间屋面结露判定未考虑密度和温差修正的屋面内表面温度可按下式计算:i*r=ti-(RiR0r)*(ti-te)式中:i*r屋面内表面温度()te一室外计算温度()Ri内表面换热阻(m2K)/WROr屋面传热阻(m2K)/W带入上述公式计算,本项目屋面内表面温度为:i*w=18-0.11/2.57*(18-1.63)=17.30表4空调房间屋面的内表面温度与室内空气温度温差的限值房间设计要求防结露基本热舒适允许温差(K)ti-td4tr=0.707.864结论满

11、足要求满足要求4.3 采暖地面结露分析4.3.1 规范要求建筑中与土体接触的地面内表面温度与室内空气温度的温差Atg应符合表5.4.1的规定。表5空调房间地面的内表面温度与室内空气温度温差的限值房间设计要求防结露基本热舒适允许温差4tg(K)Wli-Id2注:tg=ti-i*g4.3.2 计算条件1、计算地点:成都2、室内计算温度ti(空调房间):183、地面层与土体接触面的温度(最冷月平均温度)e:6.304、冬季室内相对湿度:60%5、露点温度td:10.144.3.3 采暖地面围护结构做法材料名称厚度(mm)导热系数W(mK)蓄热系数W(m2K)热阻值(m2K)W热情性指标D=R-S导热

12、系数修正系数细石混凝土40.001.7417.200.020.401.00水泥砂浆20.000.9311.370.020.241.00钢筋混凝土100.001.7417.200.060.991.00夯实黏土(P=1800)200.000.9311.030.222.371.00传热系数2.34保温层热阻0.00围护结构传热阻0.32(传热阻0.43)4.3.4 采暖地面结露判定地面内表面温度可按下式计算:0i*g=(tiRg+0eRi)/(Rg+Ri)式中:Oi*g一地面内表面温度(C)Rg地面热阻(m2K)WOe一一地面层与土体接触面的温度(C),应取热工规范附录A表A.0.1中的最冷月平均温

13、度。带入上述公式计算,本项目地面内表面温度为:i*w=(18*0,32+(6.30)*0.11)(0.32+0.11)=14.99表6空调房间地面的内表面温度与室内空气温度温差的限值房间设计要求防结露基本热舒适允许温差Atg(K)ti-td2tg=3.017.862结论满足要求不满足要求4.4 空调采暖房间门窗、幕墙结露分析4.4.1 规范要求门窗或幕墙的各个部件(如框、面板中部及面板边缘区域)超过90%的面积的内表面温度应满足下式要求:。ti-(tite)/(R*ai)2td式中:R门窗、幕墙框或面板的热阻(m2K)Wai一一门窗、幕墙框或面板内表面换热系数(m2-K)Wti室内设计温度();te室外设计温度();td室内露点温度()。4.4.2 计算条件1、计算地点:成都2、室内计算温度ti(空调房间):183、室外计算温度te;6.304、冬季室内相对湿度:60%5、露点温度td:10.144.4.3 采暖房间外窗围护结构做法外窗L窗框:多腔隔热金属型材Kf=3.0,玻璃:6中透光LOW-E+9A+6透明,传热系数2.20,玻璃太阳得热系数0.46,窗框系数0.80,气密性为7级,可见光透射比0.62其中,窗框整体传热系数为4.0W(mK),则其热阻值为0.2

展开阅读全文
相关资源
猜你喜欢
相关搜索

当前位置:首页 > 建筑/环境 > 建筑规划

copyright@ 2008-2023 1wenmi网站版权所有

经营许可证编号:宁ICP备2022001189号-1

本站为文档C2C交易模式,即用户上传的文档直接被用户下载,本站只是中间服务平台,本站所有文档下载所得的收益归上传人(含作者)所有。第壹文秘仅提供信息存储空间,仅对用户上传内容的表现方式做保护处理,对上载内容本身不做任何修改或编辑。若文档所含内容侵犯了您的版权或隐私,请立即通知第壹文秘网,我们立即给予删除!