《社区护理》社区常见慢性病患者的护理与管理——课程思政教案.docx

上传人:p** 文档编号:539886 上传时间:2023-10-21 格式:DOCX 页数:5 大小:54.22KB
下载 相关 举报
《社区护理》社区常见慢性病患者的护理与管理——课程思政教案.docx_第1页
第1页 / 共5页
《社区护理》社区常见慢性病患者的护理与管理——课程思政教案.docx_第2页
第2页 / 共5页
《社区护理》社区常见慢性病患者的护理与管理——课程思政教案.docx_第3页
第3页 / 共5页
《社区护理》社区常见慢性病患者的护理与管理——课程思政教案.docx_第4页
第4页 / 共5页
《社区护理》社区常见慢性病患者的护理与管理——课程思政教案.docx_第5页
第5页 / 共5页
亲,该文档总共5页,全部预览完了,如果喜欢就下载吧!
资源描述

《《社区护理》社区常见慢性病患者的护理与管理——课程思政教案.docx》由会员分享,可在线阅读,更多相关《《社区护理》社区常见慢性病患者的护理与管理——课程思政教案.docx(5页珍藏版)》请在第壹文秘上搜索。

1、社区常见慢性病患者的护理与管理一一课程思政教案一、教学基本情况课程名称社区护理教材专业护理专业授课单元社区常见慢性病患者的护理与管理授课班级二年级学生授课学时2学时(实训)教学背景社区护理是将公共卫生学及护理学理论相结合,用以促进和维护社区人群健康的一门综合应用学科。在实现全民健康,推动全面小康的使命中具有重要的战略意义。慢性病大多属于终身性疾病,给患者本人、家庭及社会带来不同程度的影响,能够向社区人群普及慢性病知识、识别相关危险因素,并教会人群做好自我保健、提高生活质量,是社区护士的职责所在。因此,在社区中开展慢性病的社区管理,实施慢性病患者的居家护理,是社区护理的一项重要工作。内容分析本单

2、元选自普通大专护理专业课程社区护理学,使用中国中医药出版社教材,本教材难度适宜,实用性强,贯彻健康中国战略精神,依据人才培养方案,立足岗位人才需求,将本单元教学内容确定为社区常见慢性病的社区护理指导。社区常见慢性病涉及种类较多,结合我国国情和社区实际工作,我们将国家基本公共卫生服务规范(第三版)中提到的慢性病一一高血压和糖尿病作为本章重点内容。这两种疾病的社区护理指导与医院护理不同,医院护理主要是针对疾病进行相关护理,而社区护理主要是进行社区综合防治,不仅需要让患者提高认识,减少并发症,还需要对一般人群做到保健、对高危人群做到预防。因此在社区慢性病的管理中,需要将三级预防并重,理论与实际相结合

3、,使学生掌握健康教育的沟通方法和技巧,在社区工作中与居民建立信任关系,逐步影响和改变居民生活方式,维护和促进健康。教学目标知识目标:正确识别社区常见慢性病的危险因素,三级预防并重,进行生命全程预防。能力目标:能运用适当的形式和方法呈现慢性病的健康教育,利用正确的沟通方法和技巧与社区居民建立信任关系。素质目标:以健康中国2030规划纲要为指导思想,坚守全心全意为人民健康服务的初心,践行以人文关怀为核心的护理精神和有效沟通为基础的工作品质。学情1 .授课对象:普通大专护理专业二年级学生。2 .己有基础:通过其他课程的学习,学生已掌握社区常见慢性病,如高血压、糖尿病等的理论知识,知道疾病的发生发展及

4、相关危险因素,但缺乏全人群和高危人群并重的整体意识,也缺乏将已有知识通过恰当的形式向全体居民宣传的意识和技巧。3.学生特点:采用陆冬燕等人编制的护理专业学生网络自主学习评价量表测量学生网络自主学习能力,总分为(119.5530.26)分,属于一般水平;采用经徐秋梅、常明卉修订后的Kolb学习风格量表测量结果发现,以具体经验和反思观察为主的发散型占10.2%;以反思观察和抽象概念为主的同化型占9.6%,以主动实践和抽象概念为主的聚合型占14.0%,以及以具体经验积主动实践为主的顺应型13.5%,大多数学生未发现明显的学习风格偏向,4个表示学习过程的维度得分分别为:具体经验(33.437.38)反

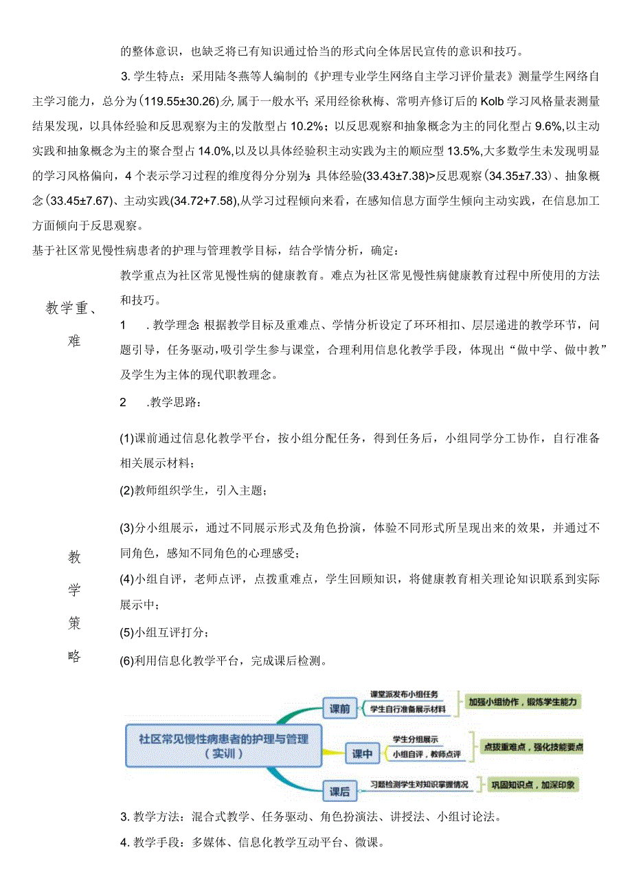
5、思观察(34.357.33)、抽象概念(33.457.67)、主动实践(34.72+7.58),从学习过程倾向来看,在感知信息方面学生倾向主动实践,在信息加工方面倾向于反思观察。教学重、难点教学策略基于社区常见慢性病患者的护理与管理教学目标,结合学情分析,确定:教学重点为社区常见慢性病的健康教育。难点为社区常见慢性病健康教育过程中所使用的方法和技巧。1 .教学理念:根据教学目标及重难点、学情分析设定了环环相扣、层层递进的教学环节,问题引导,任务驱动,吸引学生参与课堂,合理利用信息化教学手段,体现出“做中学、做中教”及学生为主体的现代职教理念。2 .教学思路:(1)课前通过信息化教学平台,按小组

6、分配任务,得到任务后,小组同学分工协作,自行准备相关展示材料;(2)教师组织学生,引入主题;(3)分小组展示,通过不同展示形式及角色扮演,体验不同形式所呈现出来的效果,并通过不同角色,感知不同角色的心理感受;(4)小组自评,老师点评,点拨重难点,学生回顾知识,将健康教育相关理论知识联系到实际展示中;(5)小组互评打分;3 .教学方法:混合式教学、任务驱动、角色扮演法、讲授法、小组讨论法。4 .教学手段:多媒体、信息化教学互动平台、微课。(6)利用信息化教学平台,完成课后检测。课中互动平台:微信课堂派二、教学设计教学阶段教师活动学生活动时间分配设计意图信息化教学手段课前学生分组,通过微信课堂派发

7、布小组任务。任务为:(1)高血压患者日常如何做好血压监测;(2)高血压患者的日常饮食指导;(3)高血压患者的用药指导;(4)高血压患者的运动指导;(5)如何预防体位性低血压?(6)糖尿病患者的饮食指导;(7)糖尿病患者的运动指导;(8)糖尿病足的预防及护理;(9)糖尿病患者的药物治疗注意事项。学生接受小组展示任务,查阅资料,做好展示准备。课前1周明确目标,任务驱动,增强学生协作能力,通过小组合作完成学习任务。信息化教学平台教学资源资源库:考核单教学平台:微信课堂派1.组织学生,引入主题,介绍小组评分细则。1.明确学习目标,对评分细则心中有数。2.根据课前所布置的2.观看小组成果,小组任务,分小

8、组进行进一步深入理解展示,展示过程分为两各小组所展示的课个阶段,第一阶段展示不同内容,突破重高血压的社区护理指导要点,第二阶段展示糖尿病的社区护理指难点。中导要点,每一阶段展示完成后,分别进行小组自评、组间互评,教师点评。3.组织引导小组打分,3.课堂派小组打打分后分小组讨论高分,积极参与小组分组和低分组的区别。讨论,找出高分组的优点、低分组的缺点,小组代表汇报结果。4.教师总结本环节的知识难点及技能要点,总结优点及缺点,融入整体观念,促进学生树立全局观念。4.梳理知识。5分钟L明确教学目标及任务完成方式,保证教学顺利进行。60分钟2.激发学生的参与积极性,引发学生学习热情。加深学生对社区常见

9、慢性病护理指导的内容、方法的理解。信息化互动平台15分钟3.通过讨论,培养学生自我认识的能力,引导学生观察、比较、反思,提升遇到相似问题时解决问题的能力。多媒体10分钟4.总结归纳,帮助学生梳理知识点,为下一环节的教学任务做好准备。帮助学生进一步理解和掌握技能要点,培养学生人文关怀能力。课后课后检测:通过信息化平台发布试题,20道选择题,共计100分,巩固重难点。登录信息化教学平台,完成课后检测。课余通过反复练习,巩固知识点信息化教学平台三、教学评价及反思教学评价评价方式:小组准备(30%)+小组展示(40%)+小组协作(10%)+课后测试(20%)主要通过小组展示内容的呈现,评判小组是否准备

10、充分,协作能力强,展示内容是否正确,后通过课后测试,掌握学生对其他组展示的知识是否掌握,最终达到掌握本章节的目的。教学反思L创新与特色:(1)合理利用任务驱动,帮助学生树立集体意识,在小组协作过程中,增强小组凝聚力,使每一位同学感受到自己的使命和价值,激发学生学习兴趣。(2)体验式教学:做中学,学中做,教学做一体,以学生为主体,全程参与,通过选择恰当的健康教育形式,运用一定的沟通方法和技巧,树立整体意识和正确的健康观,践行以人文关怀为核心的护理精神和有效沟通为基础的工作品质。(3)注重形成性评价:集课前、课中、课后评价于一体,师生共同参与评价,以全程多角度评价引导学生主动参与学习,激发学生学习兴趣,充分体现“我的成绩我做主”,同时培养学生自学能力,学生学习有成果汇报,收获自主学习的快乐,增加自信心。(4)分组合作,培养协作精神:小组教学法通过组内成员分工合作,沟通交流,培养学生工作中所需的协作精神。2.不足之处:因疫情防控要求,课堂讨论时要保持安全距离,给学生的讨论过程带来一定难度。

展开阅读全文
相关资源
猜你喜欢
相关搜索

当前位置:首页 > 高等教育 > 大学课件

copyright@ 2008-2023 1wenmi网站版权所有

经营许可证编号:宁ICP备2022001189号-1

本站为文档C2C交易模式,即用户上传的文档直接被用户下载,本站只是中间服务平台,本站所有文档下载所得的收益归上传人(含作者)所有。第壹文秘仅提供信息存储空间,仅对用户上传内容的表现方式做保护处理,对上载内容本身不做任何修改或编辑。若文档所含内容侵犯了您的版权或隐私,请立即通知第壹文秘网,我们立即给予删除!