固体炖汤料产品生产许可审查方案(征求意见稿).docx

上传人:p** 文档编号:556138 上传时间:2023-11-01 格式:DOCX 页数:12 大小:35.15KB
下载 相关 举报
固体炖汤料产品生产许可审查方案(征求意见稿).docx_第1页
第1页 / 共12页
固体炖汤料产品生产许可审查方案(征求意见稿).docx_第2页
第2页 / 共12页
固体炖汤料产品生产许可审查方案(征求意见稿).docx_第3页
第3页 / 共12页
固体炖汤料产品生产许可审查方案(征求意见稿).docx_第4页
第4页 / 共12页
固体炖汤料产品生产许可审查方案(征求意见稿).docx_第5页
第5页 / 共12页
固体炖汤料产品生产许可审查方案(征求意见稿).docx_第6页
第6页 / 共12页
固体炖汤料产品生产许可审查方案(征求意见稿).docx_第7页
第7页 / 共12页
固体炖汤料产品生产许可审查方案(征求意见稿).docx_第8页
第8页 / 共12页
固体炖汤料产品生产许可审查方案(征求意见稿).docx_第9页
第9页 / 共12页
固体炖汤料产品生产许可审查方案(征求意见稿).docx_第10页
第10页 / 共12页
亲,该文档总共12页,到这儿已超出免费预览范围,如果喜欢就下载吧!
资源描述

《固体炖汤料产品生产许可审查方案(征求意见稿).docx》由会员分享,可在线阅读,更多相关《固体炖汤料产品生产许可审查方案(征求意见稿).docx(12页珍藏版)》请在第壹文秘上搜索。

1、附件3固体炖汤料产品生产许可审查方案第一章总则第一条为做好重庆市固体炖汤料产品生产许可审查工作,依据中华人民共和国食品安全法中华人民共和国食品安全法实施条例食品生产许可管理办法(国家市场监督管理总局令第24号)等法律法规和标准规范,结合我市实际状况,制定固体炖汤料产品生产许可审查方案(以下简称方案)。第二条本方案应与国家市场监督管理总局公布的食品生产许可审查通则结合使用,适用于区县(自治县)市场监管部门组织对我市固体炖汤料产品生产许可申请的现场审查工作。第三条实施食品生产许可证管理的固体炖汤料产品,是指以一种或一种以上食药物质(按照传统既是食品又是中药材的物质)为主要原料,适量添加或不添加蔬菜

2、制品、食用菌制品、香辛料等,经预处理、拼配、包装等工艺加工制成的非即食炖汤料。按照食品生产许可目录公告,生产许可证食品类别为其他食品,类别编号为3101,产品品种明细为固体炖汤料。第四条固体炖汤料产品的主要原料应为食药物质,食药物质目录以国家卫生健康管理部门发布的目录和公告为准,目录名单见附件3-1,目录参考名单以外原料的应提供其属于食药物质或新资源食品的相关证明文件(如国家卫生健康管理相关部门发布的相关公告等)。第五条本方案中引用的文件、标准通过引用成为本方案的内容。凡是引用文件、标准,其最新版本(包括修改单)适用于本方案。主要文件及标准见附件32。第二章生产场所第六条厂区、厂房和车间、库房

3、要求应符合食品安全国家标准食品生产通用卫生规范(GB14881)中生产场所相关规定。第七条应根据产品特点、卫生控制及工艺要求设置相应的生产场所。生产场所一般包括预处理车间、配料间(区)、加工成型间、内包装间、外包装间、原辅料库、包装材料库、成品库等。以上为常规生产场所,企业可根据产品特点及工艺要求设置、调整。第八条生产车间应与厂区污水、污物处理设施分开并间隔适当距离。第九条生产车间内应设置专门区域存放加工废弃物。第十条生产车间应根据产品特点、生产工艺、生产特性以及生产过程对清洁程度的要求合理划分作业区,并采取有效分离或分隔,并确保人流物流分开,防止交叉污染。生产车间划分为:一般作业区、准清洁作

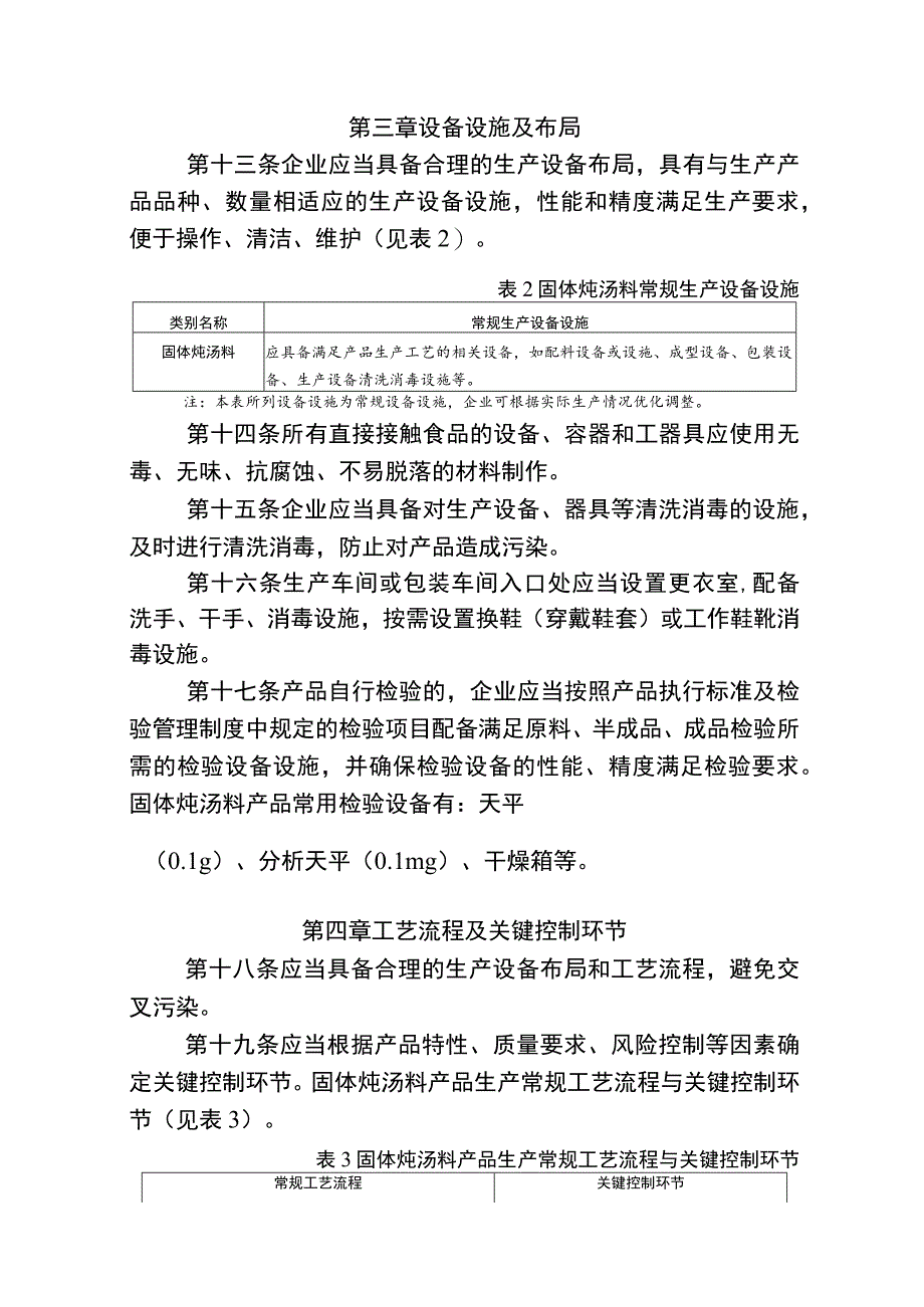
4、业区。不同生产作业区之间应采取有效分离或分隔(见表1)。各生产作业区应有显著的标识加以区分。表1固体炖汤料生产车间及作业区划分类别名称清洁作业区准清洁作业区一般作业区固体炖汤料内包装间。原料处理区、配料区、混合加工区、杀菌区、内包外包装间、原辅料库、包装材料库、成品库等。装清洗消毒间等。注:本表所列加工区域为常规分区,企业可根据实际生产情况优化调整。一第十一条生产车间地面、墙壁应当易于清洗,清洁,并设置适宜的防尘、防蝇、防虫、防鼠设施。第十二条原料、成品库房应当满足相应的温度、湿度等贮存要求,避免阳光直射,保持干燥,并设置有效的防尘、防蝇、防虫、防鼠设施及产品防护措施。第三章设备设施及布局第十

5、三条企业应当具备合理的生产设备布局,具有与生产产品品种、数量相适应的生产设备设施,性能和精度满足生产要求,便于操作、清洁、维护(见表2)。表2固体炖汤料常规生产设备设施类别名称常规生产设备设施固体炖汤料应具备满足产品生产工艺的相关设备,如配料设备或设施、成型设备、包装设备、生产设备清洗消毒设施等。注:本表所列设备设施为常规设备设施,企业可根据实际生产情况优化调整。第十四条所有直接接触食品的设备、容器和工器具应使用无毒、无味、抗腐蚀、不易脱落的材料制作。第十五条企业应当具备对生产设备、器具等清洗消毒的设施,及时进行清洗消毒,防止对产品造成污染。第十六条生产车间或包装车间入口处应当设置更衣室,配备

6、洗手、干手、消毒设施,按需设置换鞋(穿戴鞋套)或工作鞋靴消毒设施。第十七条产品自行检验的,企业应当按照产品执行标准及检验管理制度中规定的检验项目配备满足原料、半成品、成品检验所需的检验设备设施,并确保检验设备的性能、精度满足检验要求。固体炖汤料产品常用检验设备有:天平(0.1g)、分析天平(0.1mg)、干燥箱等。第四章工艺流程及关键控制环节第十八条应当具备合理的生产设备布局和工艺流程,避免交叉污染。第十九条应当根据产品特性、质量要求、风险控制等因素确定关键控制环节。固体炖汤料产品生产常规工艺流程与关键控制环节(见表3)。表3固体炖汤料产品生产常规工艺流程与关键控制环节常规工艺流程关键控制环节

7、原料验收T原料预处理(分拣、破碎、干燥、分切等)T拼配T包装T异物检测T成品L原料验收;2 .原料预处理;3 .异物检测4 .产品仓储。注:1.本表所列生产工艺为基本生产工艺,企业可根据实际工艺调整相应流程。2.企业应当根据实际生产过程中的食品安全风险调整、增减关键控制环节。第五章人员管理第二十条应依法配备与生产能力和生产规模相适应的食品安全管理人员和食品安全专业技术人员。企业主要负责人、食品安全总监、食品安全员责任和管理要求应符合企业落实食品安全主体责任监督管理规定(国家市场监督管理总局令第60号)。食品安全专业技术人员应与岗位要求相适应,具有一定的技术经验,掌握生产工艺操作规程,按照技术文

8、件进行生产,熟练操作生产设备,人员数量应满足企业生产需求。其中,检验人员具有食品化学或相关专业知识,经培训合格。第二十一条企业应当建立培训与考核制度,制定培训计划,培训的内容应当与岗位相适应。食品安全管理、专业技术、检验等与质量安全相关岗位的人员应当定期培训和考核,不具备能力的不得上岗。第二十二条企业应当建立并执行食品加工人员健康管理制度。食品加工人员每年应进行健康检查,取得健康证明;上岗前应接受卫生培训。患有国务院卫生行政部门规定的有碍食品安全疾病的人员,不得从事接触直接入口食品的工作。从事接触直接入口食品工作的食品生产人员应当每年进行健康检查,取得健康证明后方可上岗工作。第六章管理制度第二

9、十三条应当建立原料采购管理制度,保证采购的原料应当符合国家法律法规和食品安全标准要求。第二十四条应当建立原料供应商审核制度,定期对主要原料供应商进行评价、考核,确定合格供应商名单。对供应商的审核至少应当包括:供应商的资质,原料来源、品种、价格,原料质量安全状况等。第二十五条应当建立食品原料、食品相关产品(指直接接触食品的设备、容器、工具及食品包装材料)验收规范及进货查验记录制度,根据原料特性、风险因素等确定验收项目和要求O第二十六条应当建立固体炖汤料产品生产过程控制制度,按照生产工艺流程对原料验收、生产过程、贮存运输等全过程质量安全进行控制。第二十七条固体炖汤料产品生产过程中应当制定产品配方,

10、明确各类物质的投料比例,严格按照配方投料,并真实记录各种原料的添加量。第二十八条应当建立生产设备管理制度,制定设备、容器具的清洗消毒管理要求,定期维护保养做好记录,出现故障应当及时排除。第二十九条应当建立产品出厂检验管理制度,综合考虑产品特性、工艺特点、原料控制等因素,明确出厂检验项目、批次、频次和检验要求。当执行标准列出出厂检验项目及要求的,应当按标准规定执行。当执行标准未列出出厂检验项目及要求的,企业应当确定出厂检验项目及要求。依据固体炖汤料产品相关标准列出的检验项目和方法参见附件3-3o第三十条企业产品出厂检验可自行检验,也可委托具有检验资质的第三方检测机构进行检验。企业自行检验的,应当

11、具备相应的检验能力,每年至少进行1次全项目检验能力验证。企业可使用快速检测方法进行出厂检验,但应当定期与国家标准规定的检验方法进行比对或者验证。当快速检验方法检验结果显示异常时,应当使用国家标准规定的检验方法进行验证。第三十一条应当建立产品留样制度,产品留样间应当满足产品贮存条件要求,留样数量应当满足复检要求,产品留样应当保存至保质期满并有记录。第三十二条应当建立运输和交付管理制度,依据产品属性、贮存要求、运输条件选择适宜的运输方式,并做好交付记录。委托运输的,应当对受托方的食品安全保障能力进行审核。第三十三条应当建立产品追溯制度,如实记录原料验收、生产加工、产品检验、出厂销售等全过程信息,实

12、现产品有效追溯。企业应当合理设定产品批次,建立生产记录。固体炖汤料产品批生产记录应当如实记录投料的原料名称、投料数量、产品批号、投料日期等信息。记录内容应当完整、真实、准确,记录保存时限不得少于产品保质期满后6个月;没有明确保质期的,保存期限不得少于2年。第三十四条应当建立食品标签标识管理制度,产品标签应当符合法律法规及食品安全标准等规定,反映产品真实属性,标签中不应标注或者暗示具有预防、治疗疾病作用的内容。第三十五条应当建立食品安全自查制度,定期对食品安全状况进行检查并评价,并根据评价结果采取相应的处理措施。有发生食品安全事故潜在风险的,应当立即停止食品生产活动,并向所在地县级市场监督管理部

13、门报告。第三十六条应当制定食品安全事故处理制度,对可能发生的食品安全事故或突发事件,预先制定应对方案和措施,必要时做出响应,以减少可能发生安全危害影响。第三十七条应当建立产品召回制度,制定召回管理规定,对召回的食品采取补救、无害化处理、销毁等措施,记录召回和处理情况,并向当地监管部门报告。第三十八条应当建立不合格品管理制度,制定原辅料、半成品和成品的不合格管理制度,明确相关处置措施,对发现的不合格品进行标识、贮存、管理和处置。第七章试制产品检验报告第三十九条企业应当按申请类别及执行标准提供试制产品全项目检验合格报告,企业应当对检验报告真实性负责。第四十条试制食品检验可以由生产者自行检验,或者委

14、托有资质的食品检验机构检验。第八章附则第四十一条本方案自2023年月日起实施。食药物质参考名单序号名称备注1丁香卫生部关于进一步规范保健食品原料管理的通知卫法监发(2002)51号2八角茴香3刀豆4小茴香5小蓟6山药7山楂8马齿宽9乌梢蛇10乌梅11木瓜12火麻仁13代代花14玉竹15甘草16白芷17白果18白扁豆19白扁豆花20龙眼肉(桂圆)21决明子22百合23肉豆蔻24肉桂25余甘子26佛手27杏仁(甜、苦)28沙棘29牡蛎30英实31花椒32赤小豆33阿胶34鸡内金35麦芽36昆布37枣(大枣、酸枣、黑枣)序号名称备注38罗汉果39郁李仁40金银花41青果42鱼腥草43姜(生姜、干姜)44枳棋子45枸杞子46桅子47砂仁48胖大海49茯苓50香椽51香需52桃仁53桑叶54桑福55桔红56桔梗57益智仁58荷叶59莱藤子60莲子61高良姜62淡竹叶63淡豆豉64菊花65菊苣66黄芥子67黄精68紫苏69紫苏籽70葛根71黑芝麻72黑胡椒73槐米74槐花75蒲公英76蜂蜜77椎子78酸枣仁79鲜白茅根序号名称备注80鲜芦根81蝮蛇82橘皮83薄荷84慧及仁85蓬白86覆盆子87蕾香88当归关于当归

展开阅读全文
相关资源
猜你喜欢
相关搜索

当前位置:首页 > 行业资料 > 食品饮料

copyright@ 2008-2023 1wenmi网站版权所有

经营许可证编号:宁ICP备2022001189号-1

本站为文档C2C交易模式,即用户上传的文档直接被用户下载,本站只是中间服务平台,本站所有文档下载所得的收益归上传人(含作者)所有。第壹文秘仅提供信息存储空间,仅对用户上传内容的表现方式做保护处理,对上载内容本身不做任何修改或编辑。若文档所含内容侵犯了您的版权或隐私,请立即通知第壹文秘网,我们立即给予删除!