采购清单表.docx

上传人:p** 文档编号:558212 上传时间:2023-11-01 格式:DOCX 页数:5 大小:21.71KB
下载 相关 举报
采购清单表.docx_第1页
第1页 / 共5页
采购清单表.docx_第2页
第2页 / 共5页
采购清单表.docx_第3页
第3页 / 共5页
采购清单表.docx_第4页
第4页 / 共5页
采购清单表.docx_第5页
第5页 / 共5页
亲,该文档总共5页,全部预览完了,如果喜欢就下载吧!
资源描述

《采购清单表.docx》由会员分享,可在线阅读,更多相关《采购清单表.docx(5页珍藏版)》请在第壹文秘上搜索。

1、一、采购清单表序号采购货物名称数量单位备注1彩色便携多普勒超声系统1台2全自动生化仪1台二、技术参数和功能要求(一)彩色便携多普勒超声系统1 .货物名称:全数字化全身型便携式彩色多谱勒超声诊断系统2 .产品用途说明适合腹部、妇科、产科、浅表组织与小器官、外周血管、颅脑,泌尿系统、儿科、矫形外科、经直肠、超声引导下介入性治疗等全身超声应用。3 .主要规格及系统概述:3.1 主机彩色多谱勒超声波系统包括:1.1.1 1.115寸高清晰、医用专业彩色液晶显示器1.1.2 1.2二维灰阶成像部件1.1.3 频谱多谱勒显示及分析系统1.1.4 彩色多谱勒超声波诊断部件1.1.5 多谱勒能量图1.1.6

2、1.6Steer角度独立偏转技术1.1.7 组织谐波成像1.1.8 凸阵扩展成像技术1.1.9 回声信号离线分析及处理(要求支持动态范围、频谱基线、图像效果等处理)3. 1.10具有空间复合成像技术4. 1.11二维和彩色多谱勒双幅实时显示模式5. 1.12二维彩色多普勒频谱多普勒三同步显示模式3.1.13图像局部放大功能(能实现实时和冻结后放大,放大倍率,7倍)3.1.14具有组织特征成像能够独立选择肌肉、常规、脂肪、液性成像模式3.1.15超声图像显示区域放大功能,放大档位22档,最大超声扫查图像显示区域210寸3.2测量和分析:(B型,M型,频谱多谱勒,彩色多谱勒)3.2.1一般测量3.

3、2.2产科测量3. 2.3外周血管血流测量分析报告功能3.3 图像存储与(电影)回放重现单元:支持同步存储(支持单帧图像文件包含:DCM.TIFF单帧,电影文件包括:CIN.AVI、DCM),即存储或导出图像数据的同时可以完成实时扫描3.4 参考信号:心电3.5输入/输出信号:3.5.1输入:VCR,外部视频,RGB彩色视频3.5.2输出:复合视频,RGB彩色视频,S-视频,VGA,3.5.3支持数据无线传输3. 6全中文界面内置一体化数字化图像管理与记录装置:4. 6.1数字化超声图像硬盘存储229OG5. 6.2内置一体化工作站系统支持病人基本信息与单个病人图像信息同步预览6. 技术参数及

4、要求6.1 系统通用功能6.1.1 监视器:215寸高清晰、医用专业彩色液晶显示器,显示器角度可调范围2306.1.2 1.2主机探头接口数:2个6.1.3 安全标准:符合商品安全质量要求6.2 探头规格4.2.1频率:宽频带变频探头,两维和彩色独立变频凸阵探头具有25种频率的变频范围,扫描角度289度线阵探头具有25种频率的变频范围4. 2.2B/D兼用:凸阵:BPWCoIor线阵:BPWColor4.3、 大扫描深度235Onlm4.4、 体位标记:2120种,可以自定义注释4.7、 扫描帧率:诊断深度20Cnb全视野时250帧/秒4.8、 最大扫描线2512/帧,扫描线密度可调5、彩色多

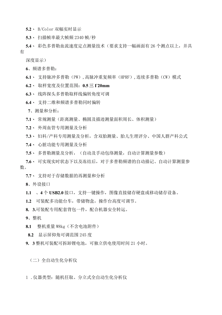
5、普勒:5.1、 多普勒频率22段可视可独立调节5.2、 B/Color双幅实时显示5.3、 扫描帧率最大帧频2340帧/秒5.4、 彩色多普勒血流速度定点测量技术(要求支持一幅画面有26个测点以上,并具有深度显示)6、频谱多普勒:6.1、 支持脉冲多普勒(PW),高脉冲重复频率(HPRF),连续多普勒(CW)模式6.2、 取样宽度及位置范围:0.5三20mm6.3、 线阵探头多普勒取样线偏转角度可调6.4、 支持二维和频谱多普勒同时偏转7、测量和分析:7.1、 常规测量(距离测量、椭圆及描迹测量面积周长、体积测量)7.2、 外周血管专用测量及分析7.3、 妇科/产科专用测量及分析,含双胎测量、

6、胎儿生理评分、中国人群产科公式7.4、 心脏功能专用测量及分析7.5、 多普勒测量及分析,(自动及手动包络测量,自动计算测量参数)7.6、 可实现实时状态下以及冻结后,对于多普勒频谱的自动描记、自动计算测量参数。7.7、 支持对于存储数据的再测量和分析8、外设接口1.1 、4个USB2.0接口,支持一键操作,图像直接储存硬盘或移动储存设备。1.2 可装配多功能台车,带储物盒,操作台高度可调节。8. 3.可装配专用配套背包一件,配合机器安全转运。9、整机8.1 整机重量W8kg(不含电池附件)8.2 显示屏仰角可调范围245度9. 3整机可装配可拆卸锂电池,可独立供电使用时间21小时。(二)全自

7、动生化分析仪1 .仪器类型:随机任取、分立式全自动生化分析仪2 .分析速度:比色恒速420T/H,选配ISE速度可达62617H3 .最大可同时分析项目:96个(生化90个,ISE3个,血清指数3个)4 .测试原理:比色法、比浊法、离子选择电极法(选配)5 .分析方法:终点法、固定时间法、动力学法,支持1-4试剂项目6 .样本位:102个7 .样本量:1.5L45uL,0.ll步进。8 .试剂位:92个9 .试剂盘制冷温度:2810 .试剂量:10L200uL,0.5l步进。11 .搅拌杆:2个12 .反应杯位:93个,光径5mm;13 .反应体积:100l300uL;14 .温控方式:固体直

8、热,无需添加任何恒温液和保养剂,免维护免保养;15 .比色杯清洗:自动8阶温水清洗16 .光学系统:全息凹面光栅后分光系统17 .波长:340800nm,12个波长18 .吸光度线性范围:0-3.5Abs19 .样品携带污染率:不大于0.05%20 .支持HbAlC全血测试功能21 .具有酶线性拓展功能22 .支持一个项目放置多套试剂23 .固定式条码扫描仪选配24 .电解质分析模块选配25 .操作系统:全中文操作界面26 .电脑要求:CPU2.6G及以上,硬盘160G及以上,内存2G及以上三、交付时间和地点:1 .交付时间:合同签订生效之日起30天内。2 .交付地点:采购人指定地点。四、付款方式:双方协商。

展开阅读全文
相关资源
猜你喜欢
相关搜索

当前位置:首页 > 办公文档 > 统计图表

copyright@ 2008-2023 1wenmi网站版权所有

经营许可证编号:宁ICP备2022001189号-1

本站为文档C2C交易模式,即用户上传的文档直接被用户下载,本站只是中间服务平台,本站所有文档下载所得的收益归上传人(含作者)所有。第壹文秘仅提供信息存储空间,仅对用户上传内容的表现方式做保护处理,对上载内容本身不做任何修改或编辑。若文档所含内容侵犯了您的版权或隐私,请立即通知第壹文秘网,我们立即给予删除!