图表的设计管理.docx

上传人:p** 文档编号:573381 上传时间:2023-11-08 格式:DOCX 页数:3 大小:18.59KB
下载 相关 举报
图表的设计管理.docx_第1页
第1页 / 共3页
图表的设计管理.docx_第2页
第2页 / 共3页
图表的设计管理.docx_第3页
第3页 / 共3页
亲,该文档总共3页,全部预览完了,如果喜欢就下载吧!
资源描述

《图表的设计管理.docx》由会员分享,可在线阅读,更多相关《图表的设计管理.docx(3页珍藏版)》请在第壹文秘上搜索。

1、第一节图表的设计管理图表设计是为了实施各种管理、配合生产经营的需要而进行的。因此,图表与管理制度的联系是十分密切的。要设计图表,首先应明确管理制度的功能及图表对管理制度的作用、意义;其次,设计图表有其自身应遵循的原则、程序。在此前提下,设计图表才会完整、统一,具有效率。管理是一系列判断、决定及实行制度的过程,建立管理制度目的是减少企业组织对人为的依赖,并运用分工、合作的方法处理生产经营过程中出现的各种问题,提高工作效率。因此,管理制度对于企业而言有其相应的作用与功能:1、 管理制度可增加组织的工作能力;2、 管理制度是群体分工合作的方式;3、 管理制度是集体分工合作方法、稳定工作品质的方法;4

2、、 管理制度是企业组织减少对人员能力与经验依赖的方法。管理制度的制定、建立,关键是实行及实行的效果、效率及使用弹性。要实现管理制度的功能,使制度真正发挥作用,有很多途径与手段,其中,图表是一种重要工具。所以,图表对管理制度具有重要作用和意义:1、 确保资料收集方法的一致性,提高资料可信度;2、 能减少资料收集整理工作的重复,避免管理资料的流失;3、 能简化管理资料的收集整理过程;4、 能促进日常管理资料的收集、整理工作自动化,减少决策性资料搜集的困扰;5、 能明确划分资料的提供、传递权责关系。设计图表时,应充分考虑图表于管理制度实行的配合关系,以便能更好发挥图表的功能,此外图表设计还有其自身应

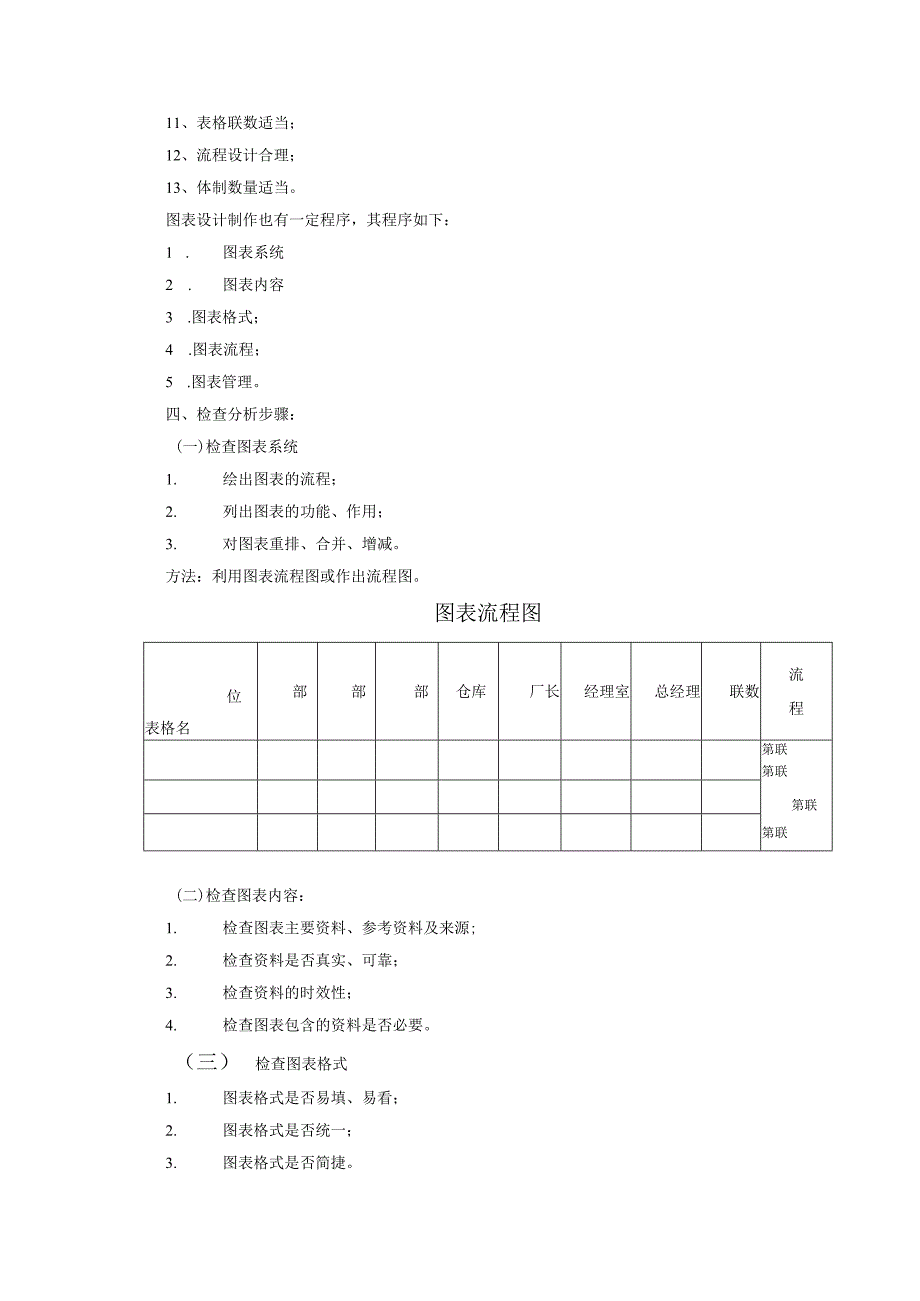
3、遵循的功能:1、 图表应有具体明确的功能;2、 图表流程应力求清楚、简单、迅速:3、 图表格式应简单、统一、易看、易填、易懂;4、 资料力求完整;5、 方便资料填写;6、 减少书写工作,避免不必要文字书写;7、 避免资料重复;8、 表格便于套写,减少同一资料两次以上填写;9、 简化表格装订工作,减少不必要重复工作;10、格式统一便于归类;11、表格联数适当;12、流程设计合理;13、体制数量适当。图表设计制作也有一定程序,其程序如下:1 .图表系统2 .图表内容3 .图表格式;4 .图表流程;5 .图表管理。四、检查分析步骤:(一)检查图表系统1. 绘出图表的流程;2. 列出图表的功能、作用;

4、3. 对图表重排、合并、增减。方法:利用图表流程图或作出流程图。图表流程图位表格名部部部仓库厂长经理室总经理联数流程第联第联第联第联(二)检查图表内容:1. 检查图表主要资料、参考资料及来源;2. 检查资料是否真实、可靠;3. 检查资料的时效性;4. 检查图表包含的资料是否必要。(三)检查图表格式1. 图表格式是否易填、易看;2. 图表格式是否统一;3. 图表格式是否简捷。(四)检查图表流程目的是检查图表用途,检查图表流程是否适当。方法:1 .绘出图表流程图(如上图)2 .分析目前图表流程;3 .利用图表流程图,标出填制单位、参考资料单位、使用单位、审核单位、保存单位。4 .确定图表流程、填制、审核、联数。(五)检查图表的管理1. 检查图表的保密性2. 检查图表保留期限、保留单位、保留方法。附:图表改善一般常用流程表确定表格目的决定所需包含资料决定资料来源拟订格式决定流程决定格式及联数审核按照以上程序设计图表,可以避免缺失或遗漏,保证图表设计的完整性,对检查和完善图表设计也具有参考价值。

展开阅读全文
相关资源
猜你喜欢
相关搜索

当前位置:首页 > 办公文档 > 统计图表

copyright@ 2008-2023 1wenmi网站版权所有

经营许可证编号:宁ICP备2022001189号-1

本站为文档C2C交易模式,即用户上传的文档直接被用户下载,本站只是中间服务平台,本站所有文档下载所得的收益归上传人(含作者)所有。第壹文秘仅提供信息存储空间,仅对用户上传内容的表现方式做保护处理,对上载内容本身不做任何修改或编辑。若文档所含内容侵犯了您的版权或隐私,请立即通知第壹文秘网,我们立即给予删除!