铝制柱翼型散热器.docx

上传人:p** 文档编号:597608 上传时间:2023-11-25 格式:DOCX 页数:7 大小:58.46KB
下载 相关 举报
铝制柱翼型散热器.docx_第1页
第1页 / 共7页
铝制柱翼型散热器.docx_第2页
第2页 / 共7页
铝制柱翼型散热器.docx_第3页
第3页 / 共7页
铝制柱翼型散热器.docx_第4页
第4页 / 共7页
铝制柱翼型散热器.docx_第5页
第5页 / 共7页
铝制柱翼型散热器.docx_第6页
第6页 / 共7页
铝制柱翼型散热器.docx_第7页
第7页 / 共7页
亲,该文档总共7页,全部预览完了,如果喜欢就下载吧!
资源描述

《铝制柱翼型散热器.docx》由会员分享,可在线阅读,更多相关《铝制柱翼型散热器.docx(7页珍藏版)》请在第壹文秘上搜索。

1、铝制柱翼型散热器1范围本标准规定了铝制柱翼型散热器(以下简称“散热器”)的术语和定义,分类与标记,材料与结构,要求,试验方法,检验规则,标志、使用说明书和合格证,包装、运输和贮存等。本标准适用于工业与民用建筑供暖系统、热水温度不高于95、水质符合GB/T29044-2012中4.5规定的散热器。2规范性引用文件下列文件对于本文件的应用是必不可少的。凡是注日期的引用文件,仅注日期的版本适用于本文件。凡是不注日期的引用文件,其最新版本(包括所有的修改单)适用于本文件。GB/T191包装储运图示标志GB/T985气焊、手工电弧焊及气体保护焊焊缝坡口的基本形式与尺寸GB/T1732漆膜耐冲击测定法GB

2、/T2828.1计数抽样检验程序第1部分:按接收质量限(AQL)检索的逐批检验抽样计划GB/T3190-2008变形铝及铝合金化学成分GB5237.1铝合金建筑型材第1部分:基材GB/T730755非密封管螺纹GB/T9286-1998色漆和清漆漆膜的划格试验GB/T9969工业产品使用说明书总则GB/T13754-2008采暖散热器散热量测定方法HG/T2006热固性粉末涂料3术语和定义下列术语和定义适用于本文件:3. 1铝制柱翼型散热器aIuminumcoIum11-wingtyperadiator由立柱铝翼管与上下联箱组合焊接成型的散热器。3.2名义散热量nominaIthermaIou

3、tput检验样品实测数值折算成长度(L)100Omm时的散热量。4分类与标记4.1 分类4.1. 1散热器按工作压力分为O.4MPa和0.8MPa)mm名义散热量(300400500600700900120015001800宽度(B)mm4080010001250140015501890235027003000609001200145016001800220027003100340080105013101570173019402310283032503670100117013901730184020102460290033503800注:1.表中数值为单管立柱结构、外涂非金属涂料、上下有装饰罩

4、、接管方式为上进下出时的散热器名义散热量(ZkT=64.5K)2.其余宽度散热器的散热量按内插法确定。6.3焊接质量1.1.1 3.1散热器焊接应符合GB/T985的规定。1.1.2 联箱与立柱铝翼管的联接应采用焊接。1.1.3 焊接部位的焊接应牢固,无裂纹、气孔、未焊透和烧穿等缺陷。1.1.4 焊接后散热器的整体应平整、均匀,无明显变形和扭曲。6.4螺纹质量6.4.1散热器接口应采用螺纹连接,螺纹应保证至少6扣完整,不应有缺陷。6.4.2散热器螺纹制作精度应符合GB/T7307的规定。6.4.3散热器螺纹管口应为G5G*、G1o6.5涂层质量6.5.1散热器涂层附着力等级不应低于GB/T92

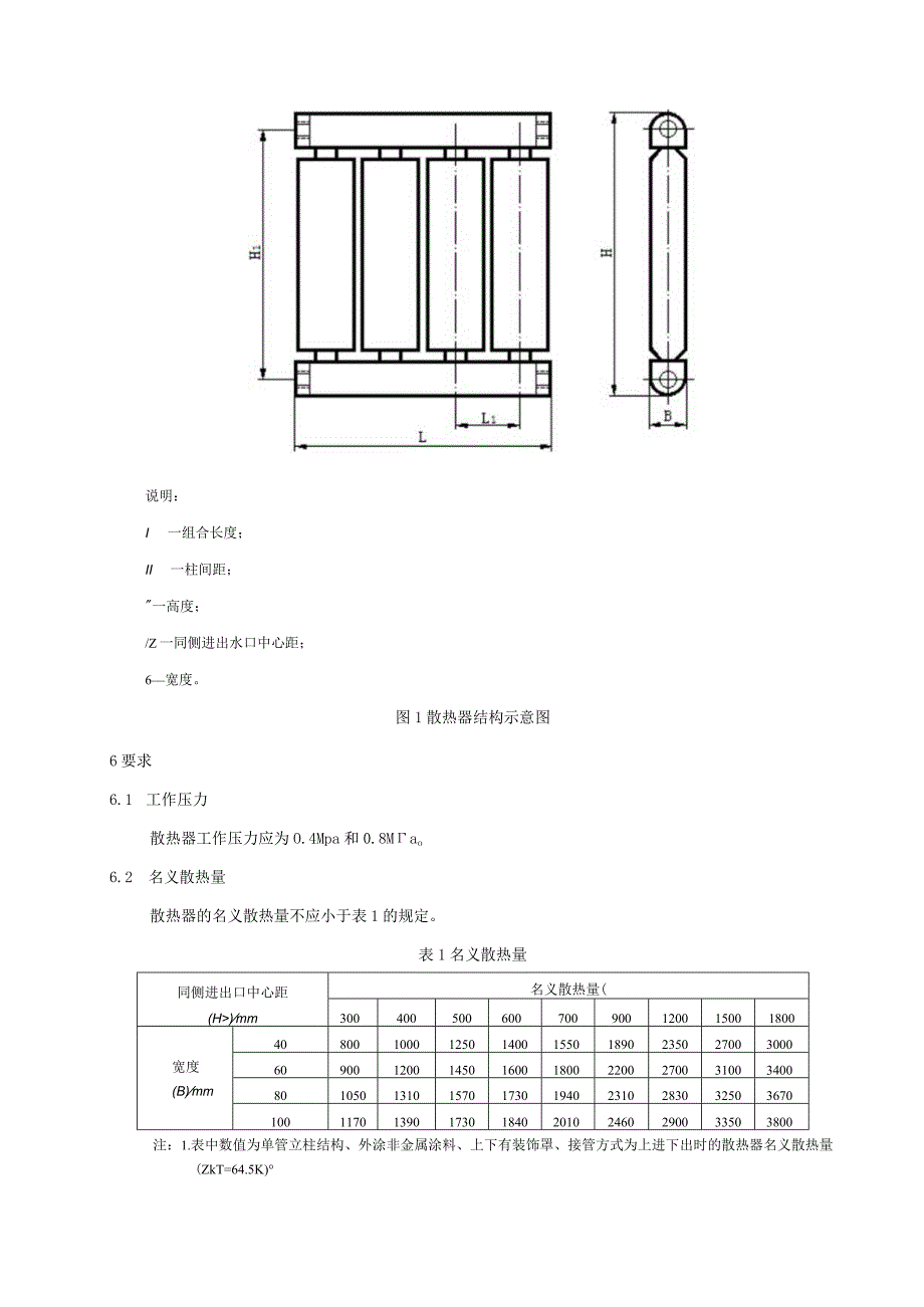
5、86-1998中2级要求的规定。6.5.2散热器涂层耐冲击性能应符合GB/T1732的规定。6.5.3散热器外表面涂层应均匀光滑、不应漏喷或起泡。6.6尺寸与偏差6.6.1当工作压力为0.8MPa时,上下联箱铝管壁厚不应小于1.8mm;立柱铝翼管壁厚不应小于1.5mm。当工作压力为0.4MPa时,上下联箱铝管壁厚不应小于1.2mm,立柱铝翼管壁厚不应小于1.Omnio6. 6.2散热器外形尺寸应符合表2的规定,散热器外形尺寸极限偏差应符合表3的规定。7. 6.3散热器形位公差应符合表4的规定。表2外形尺寸单位为毫米项目符号参数值同侧进出水口中心距H,3004005006007009001200

6、15001800宽度B40、60、80、100组合长度L200L1800柱间距L,60L150表3外形尺寸-与极限偏差单位为亳米同侧进出水口中心距(H1)高度(三)宽度(B)组合长度(L)柱间距(Li)基本极限基本极限基本极限基本极限基本极限尺寸偏差尺寸偏差尺寸偏差尺寸偏差尺寸偏差300+1.5340+2.04060801001.010003.5600640700740900+3.0940+3.0120012401500154018001840表4形位公差单位为毫米项目平面度垂直度L1000L1000L1000L1000形位公差W4W6W4W67试验方法7.1工作压力7.1.1 散热器试验压力

7、应为工作压力的1.5倍。7.1.2 散热器压力应采用水压或气压试验方法,在专用试验台上逐组检验;压力表精度不应低于L5级,量程为2.5MPao7.1.3 水压试验时稳压时间应为2min,散热器不渗漏为合格,试验后应放空;气压试验时稳压时间应为Imin,散热器在试验水槽中不冒气泡为合格。7.2名义散热量名义散热量应按GB/T13754-2008中6.4的规定进行检验。当同侧进出水口中心距30OmmWFW70Omm时,检验样品的组合长度为(IoOo100)mm;当同侧进出水口中心距90OmmWH/Wl800mm时,检验样品的组合长度为(500100)mm。7.3焊接质量焊接质量应采用目测方法检验。

8、7.4螺纹质量散热器接口螺纹应采用目测方法检验后,再采用B级螺纹规检验。7. 5涂层质量7. 5.1涂层附着力应按GB/T9286-1998中的规定检验。7. 5.2涂层耐冲击性能应按GB/T1732的规定检验,重锤高度应为350mm。7 .5.3涂层表面质量应采用目测方法检验。8 .6尺寸与偏差7. 6.1散热器联箱与立柱铝翼管壁厚应采用壁厚千分尺检验。7. 6.2散热器外形尺寸与极限偏差应采用精度为O.Imm的通用量具检验。8. 6.3散热器形位公差应采用直角尺、塞尺和不低于三级的平台配合检验。8检验规则8.1检验分类散热器检验分为出厂检验和型式检验。8.2出厂检验8. 2.1每组散热器应

9、经制造厂质量检验部门检验合格后,方可出厂。8. 2.2出厂检验应按表5规定的项目逐组进行。8. 3型式检验8. 3.1有下列情况之一者,应进行型式检验:a)新产品或转产生产试制产品时;b)散热器在设计、工艺或使用的材料有重大改变时;c)停产一年以上再恢复生产时;d)连续生产时每四年进行一次:e)出厂检验结果与上次有较大差异时。表5检验项目表序号检验项目检验类别要求试验方法型式检验出厂检验1工作压力OO6.17.12名义散热量O6.27.23焊接质量OO6.37.34螺纹质量OO6.47.45涂层质量附着力O耐冲击性O表面质量OO6尺寸与偏差壁厚O外形尺寸OO极限偏差OO形位公差OO注:“O”为

10、必检项目;“一”为不检项目。9. 3.2型式检验应按表5规定的项目进行。抽样与判定.1型式检验应按照GB/T2828.1规定的一般检验水平I,采用正常检验一次或二次抽样方案,检验项目接收质量限应符合表6的规定。.2散热器名义散热量应从所抽样品中任选一组进行检验,检测后名义散热量符合表I规定判定该批量散热器名义散热量合格。表6检验抽样方案批量样本量字码样本样本量累计样本量接收质量限(AQL)工作压力中心距螺纹质量焊接质量涂层质量及其他1.04.06.515AcReAcReAcReAcRe第,5502021391150D(8)(01)(12)(12)(34)第二510121245151280E第一

11、第二8(13)8816(01)02(12)1203(23)3425(56)67注:AC一接收数,Re-拒收数:括号内数值为改用一次正常扣b样方案的数值。9标志、使用说明书和合格证10. 1标志每组散热器应在明显位置设有清晰、牢固的制造厂标志。11. 使用说明书每批产品应附有产品样本及使用说明书,使用说明书应符合GB/T9969的规定,并应至少包括下列内容:a)散热器工作压力;b)散热量特征公式;c)散热器阻力系数;d)散热器重量;e)散热器水容量;f)安装操作要点;g)散热器工作环境,适用水质和使用要求。12. 3合格证每组散热器出厂时应附有至少包括下列内容的产品合格证:a)制造厂名称;b)产品名称及型号;c)所执行标准编号;d)产品检验时间、检验人员标记和生产日期。10包装、运输和贮存13. 1包装10.1.1散热器宜采用可回收的材料进行包装,并应符合GB/T191的规定。10.1.2散热器应采取不损伤产品质量的包装措施。10.1.3散热器接口螺纹应采取保护措施。10.2运输10.2.1散热器运输时应

展开阅读全文
相关资源
猜你喜欢
相关搜索

当前位置:首页 > 研究报告 > 产业政策

copyright@ 2008-2023 1wenmi网站版权所有

经营许可证编号:宁ICP备2022001189号-1

本站为文档C2C交易模式,即用户上传的文档直接被用户下载,本站只是中间服务平台,本站所有文档下载所得的收益归上传人(含作者)所有。第壹文秘仅提供信息存储空间,仅对用户上传内容的表现方式做保护处理,对上载内容本身不做任何修改或编辑。若文档所含内容侵犯了您的版权或隐私,请立即通知第壹文秘网,我们立即给予删除!