村党组织书记履行基层党建工作责任清单.docx

上传人:p** 文档编号:59973 上传时间:2022-12-12 格式:DOCX 页数:3 大小:9.15KB
下载 相关 举报
村党组织书记履行基层党建工作责任清单.docx_第1页
第1页 / 共3页
村党组织书记履行基层党建工作责任清单.docx_第2页
第2页 / 共3页
村党组织书记履行基层党建工作责任清单.docx_第3页
第3页 / 共3页
亲,该文档总共3页,全部预览完了,如果喜欢就下载吧!
资源描述

《村党组织书记履行基层党建工作责任清单.docx》由会员分享,可在线阅读,更多相关《村党组织书记履行基层党建工作责任清单.docx(3页珍藏版)》请在第壹文秘上搜索。

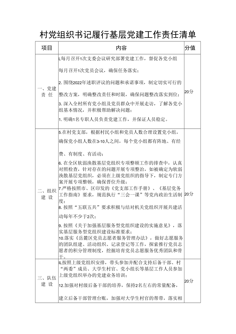
1、村党组织书记履行基层党建工作责任清单项目内容分值一、党建责 任L每月召开1次支委会议研究部署党建工作,督促各党小组每月召开1次党员会议,确保任务落实;2 .围绕2022年述职评议的问题和承诺事项,制定切实可行的整改方案,明确整改责任和时限,确保问题整改落实到位;3 .深入全村所有党小组及党员群众中开展走访,了解各党小 组基本情况,并积极帮助解决问题;1.明确1名专职人员负责党建工作,并保证人员稳定。20分二、组织建 设5 .在村党支部,根据村民小组和党员人数合理设置党小组,确保党小组人数在3-10人之间,每个党小组都有阵地、有经费、有制度、有活动;6 .在全区软弱涣散基层党组织专项整顿工作的排

2、查中,认真 对照检查,针对存在的问题开展专项整治,如被确定为软弱 涣散基层党组织,必须在上级党组织的指导下,制定专门方 案开展专项整顿,确保晋位升级;7 .严格按照市、区印发的党支部工作手册、基层党务 工作指南要求,规范执行“三会一课”等党内政治生活制 度;8 .按照“五联五共”要求积极与结对机关党组织开展共建活动每年不少于2次;9 .按照关于加强基层服务型党组织建设的实施意见,落 实基层服务型党组织建设标准要求;10 .落实岳麓区党员志愿者服务管理办法,做好志愿服务 的团队组建、活动组织、记录登记等工作,探索推行党员志 愿者的积分管理制度,挖掘培育党员志愿服务优秀团队和骨 干。20分三、队伍

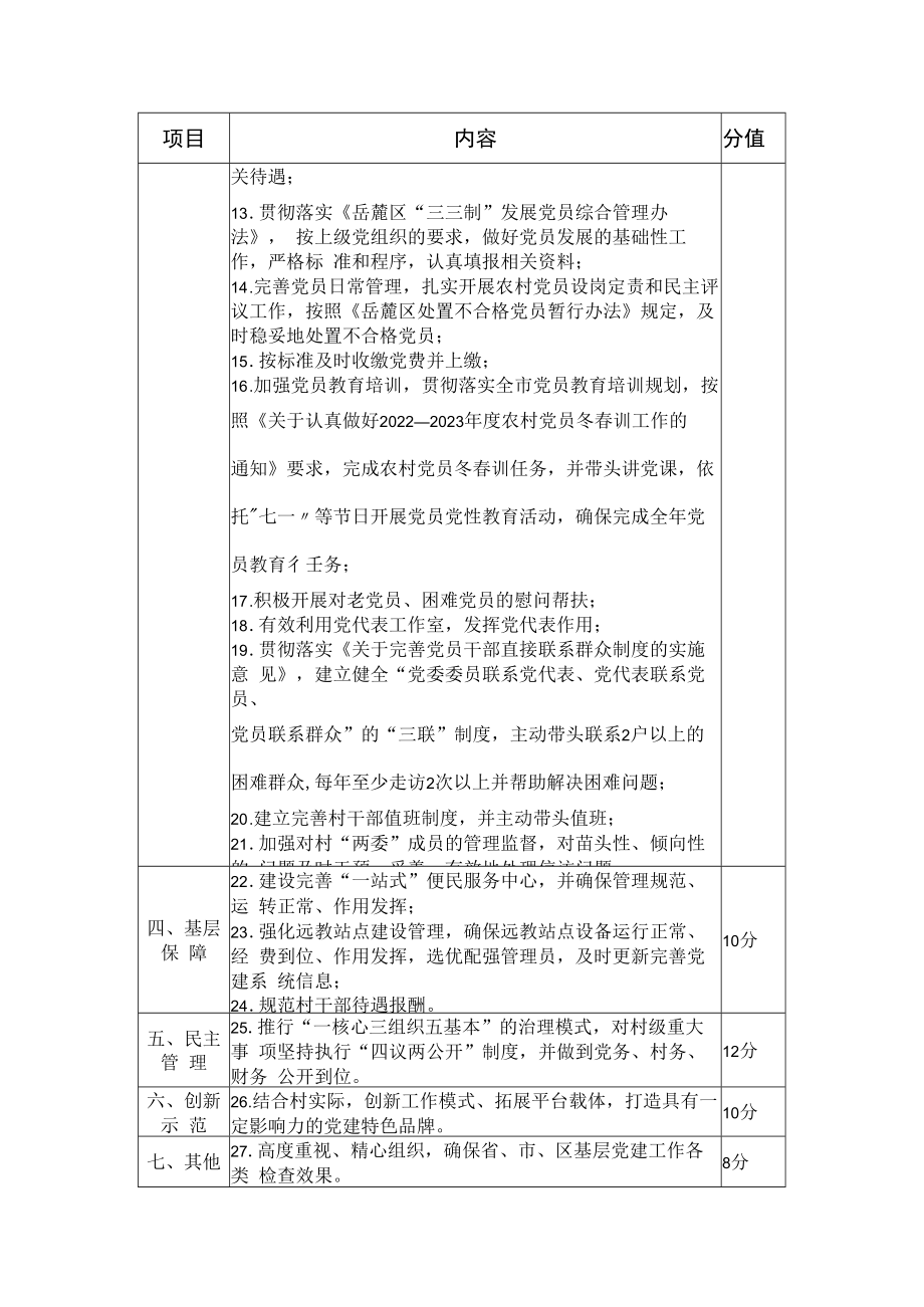
3、建 设IL按照上级党组织安排,带头参加并配合支持后备干部、村 “两委”成员、大学生村官、党小组长等基层工作人员参加 上级党组织举办的党建业务培训;12.加强对村级后备干部的培养,保持2名左右的常量配备,建立后备干部管理台账,加强对大学生村官的帮带,落实相20分项目内容分值关待遇;13 .贯彻落实岳麓区“三三制”发展党员综合管理办法, 按上级党组织的要求,做好党员发展的基础性工作,严格标 准和程序,认真填报相关资料;14 .完善党员日常管理,扎实开展农村党员设岗定责和民主评 议工作,按照岳麓区处置不合格党员暂行办法规定,及 时稳妥地处置不合格党员;15 .按标准及时收缴党费并上缴;16 .加强党

4、员教育培训,贯彻落实全市党员教育培训规划,按照关于认真做好20222023年度农村党员冬春训工作的通知要求,完成农村党员冬春训任务,并带头讲党课,依托七一等节日开展党员党性教育活动,确保完成全年党员教育彳壬务;17 .积极开展对老党员、困难党员的慰问帮扶;18 .有效利用党代表工作室,发挥党代表作用;19 .贯彻落实关于完善党员干部直接联系群众制度的实施意 见,建立健全“党委委员联系党代表、党代表联系党员、党员联系群众”的“三联”制度,主动带头联系2户以上的困难群众,每年至少走访2次以上并帮助解决困难问题;20 .建立完善村干部值班制度,并主动带头值班;21 .加强对村“两委”成员的管理监督,

5、对苗头性、倾向性的 问题及时干预,妥善、有效地处理信访问题。四、基层保 障22 .建设完善“一站式”便民服务中心,并确保管理规范、运 转正常、作用发挥;23 .强化远教站点建设管理,确保远教站点设备运行正常、经 费到位、作用发挥,选优配强管理员,及时更新完善党建系 统信息;24 .规范村干部待遇报酬。10分五、民主管 理25.推行“一核心三组织五基本”的治理模式,对村级重大事 项坚持执行“四议两公开”制度,并做到党务、村务、财务 公开到位。12分六、创新示 范26.结合村实际,创新工作模式、拓展平台载体,打造具有一 定影响力的党建特色品牌。10分七、其他27.高度重视、精心组织,确保省、市、区基层党建工作各类 检查效果。8分

展开阅读全文
相关资源
猜你喜欢
相关搜索

当前位置:首页 > 办公文档 > 工作总结

copyright@ 2008-2023 1wenmi网站版权所有

经营许可证编号:宁ICP备2022001189号-1

本站为文档C2C交易模式,即用户上传的文档直接被用户下载,本站只是中间服务平台,本站所有文档下载所得的收益归上传人(含作者)所有。第壹文秘仅提供信息存储空间,仅对用户上传内容的表现方式做保护处理,对上载内容本身不做任何修改或编辑。若文档所含内容侵犯了您的版权或隐私,请立即通知第壹文秘网,我们立即给予删除!