应急救援预案.docx

上传人:p** 文档编号:610902 上传时间:2023-12-03 格式:DOCX 页数:8 大小:24.69KB
下载 相关 举报
应急救援预案.docx_第1页
第1页 / 共8页
应急救援预案.docx_第2页
第2页 / 共8页
应急救援预案.docx_第3页
第3页 / 共8页
应急救援预案.docx_第4页
第4页 / 共8页
应急救援预案.docx_第5页
第5页 / 共8页
应急救援预案.docx_第6页
第6页 / 共8页
应急救援预案.docx_第7页
第7页 / 共8页
应急救援预案.docx_第8页
第8页 / 共8页
亲,该文档总共8页,全部预览完了,如果喜欢就下载吧!
资源描述

《应急救援预案.docx》由会员分享,可在线阅读,更多相关《应急救援预案.docx(8页珍藏版)》请在第壹文秘上搜索。

1、应急救援预案一、应急指挥机构及职责1、本工程应急救援工作领导组织分二级。2、第一级直接对接现场,由项目经理部领导成员组成,包括项目经理、安全总监、生产经理、技术负责人等。这是事件发生的第一反应决策小组,也是事件的控制中心3、第二级间接对接现场,由公司领导成员组成,它支持、服务于第一级应急小组工作,为第一级应急小组提供财政支持,社会关系求助,对第一应急小组工作提供建议和决策参考。二、应急处理原则为更好地适应法律和经济活动的要求;给工程人员的工作和施工场区周围居民提供更好更安全的环境4呆证各种应急资源处于良好的备战状态;指导应急行动按计划有序地进行;防止因应急行动组织不力或现场救援工作的无序和混乱

2、而延误事故的应急救援;有效地避免或降低人员伤亡和财产损失;帮助实现应急行动的快速、有序、高效;充分体现应急救援的应急精神7坚持安全第一,预防为主、保护人员安全优先,保护环境优先的方针,贯彻常备不懈、统一指挥、高效协调、持续改进的原则。三、应急处置措施1、高处坠落事故应急处置序号高谑落事雌急处置1救援人员首先根据伤者受伤部位立即组织抢救,促使伤者快速脱离危险环境,送往医院救治,并保护现场。察看事故现场周围有无其它危险源存在2在抢救伤员的同时迅速向上级报告事故现场情况3抢救受伤人员时几种情况的处理:如确认人员已死亡,立即保护现场。如发生人员昏迷、伤及内脏、骨折及大量失血:立即联系120急救车或距现

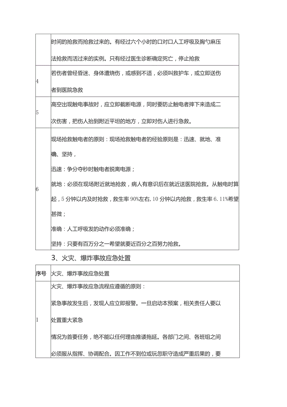
3、场最近的医院,并说明伤情。为取得最佳抢救效果,还可根据伤情送往专科医院;夕M方大出血:急救车未到前,现场采取止血措施;骨折:注意搬运时的保护,对昏迷、可能伤及脊椎、内脏或伤情不详者一律用担架或平板,禁止用搂、抱、背等方式运输伤员.一般性伤情送往医院检查,防止破伤风。2、触电事故应急处置序号触电事故应急处置1截断电源,关上插座上的开关或拔除插头。如果够不着插座开关,就关上总开关。切勿试图关上那件电器用具的开关,因为可能正是该开关漏电2若无法关上开关,可站在绝缘物上,如一叠厚报纸、塑料布、木板之类,用扫帚或木椅等将伤者拨离电源,或用绳子、裤子或任何干布条绕过伤者腋下或腿部,把伤者拖离电源。切勿用手

4、触及伤者,也不要用潮湿的工具或金属物把伤者拨开,也不要使用潮湿的物件拖动伤者3如果患者呼吸心跳停止,开始人工呼吸和胸外心脏按压。切记不能给触电的人注射强心针。若伤者昏迷,则将其身体放置成卧式。对予段死的触电者,要迅速持久的进行抢救,有不少的触电者,是经过四个小时甚至更长时间的抢救而抢救过来的。有经过六个小时的口对口人工呼吸及胸勺麻压法抢救而活过来的实例。只有经过医生诊断确定死亡,停止抢救4若伤者曾经昏迷、身体遭烧伤,或感到不适,必须叫救护车,或立即送伤者到医院急救5高空出现触电事故时,应立即截断电源,同时要防止触电者摔下来造成二次伤害,把伤人抬到附近平坦的地方,立即对伤人进行急救。6现场抢救触

5、电者的原则:现场抢救触电者的经验原则是:迅速、就地、准确、坚持,迅速:争分夺秒时触电者脱离电源;就地:必须在现场附近就地抢救,病人有意识后在就近送医院抢救。从触电时算起,5分钟以内及时抢救,救生率90%左右,10分钟以内抢救,救生率6.11%希望甚微;准确:人工呼吸发的动作必须准确;坚持:只要有百万分之一希望就要近百分之百努力抢救。3、火灾、爆炸事故应急处置序号火灾、爆炸事故应急处置1火灾、爆炸事故应急流程应遵循的原则:紧急事故发生后,发现人应立即报警。一旦启动本预案,相关责任人要以处置重大紧急情况为首要任务,绝不能以任何理由推诿拖延。各部门之间、各班组之间必须服从指挥、协调配合。因工作不到位

6、或玩忽职守造成严重后果的,要追求有关人员的责任;在接到报警后,应立即组织自救队伍,利用现场现有的设备、设施进行自救;若事态情况严重,难以控制和处理,应立即在自救的同时向专业队伍救援,并密切配合救援队伍;疏通事发现场道路,保证救援工作顺利进行;疏散人群至安全地带;在急救过程中,遇有威胁人身安全情况时,应首先确保人身安全,迅速组织脱离危险区域或场所后,再采取急救措施;切断电源、可燃气体(液体)的输送,防止事态扩大;紧急事故处理结束后,抢险组组长应填写记录,并召集相关人员研究防止事故再次发生的对策.2施工现场火灾、爆炸事故的应急措施:对施工人员进行防火安全教育:目的是帮助施工人员学习防火、灭火、避难

7、、危险品转移等各种安全疏散知识和应对方法,提高施工人员对火灾、爆炸发生时的心理承受能和应变力。一旦发生突发事件,施工人员不仅可以沉稳自救,还可以冷静地配合外界消防员做好灭火工作,把火灾事故损失降低到最低水平。早期警告,事件发生时,在安全地带的施工人员可通过手机、对讲机向楼上施工人员传递火灾发生信息和位置。紧急情况下电梯、楼梯、马道的使用高处施工平台在发生火灾时,不能使用上下电梯逃生。应通过上下梯道逃生切忌逃生时在施工走道、梯道上拥挤。避免人员聚集、过分恐慌的行为。4、机械及起重伤害事故应急处置应急指挥长立即召集应急指挥部成员,分析现场事故情况,明确救援步骤、所需设备、设施及人员,按照策划、分工

8、,实施救援。需要救援车辆时,应急指挥应安排专人接车,引领救援车辆迅速施救。序号机械及起重伤害事故应急处置1小型机械设备事故应急措施:发生各种机械伤害时,应先切断电源,再根据伤害部位和伤害性质进行处理;根据现场人员被伤害的程度,一边通知急救医院,一边对轻伤人员进行现场救护;对重伤者不明伤害部位和伤害程度的,不要盲目进行抢救,以免引起更严重的伤害;2机械伤害事故引起人员伤亡的处置:迅速确定事故发生的准确位置、可能波及的范围、设备损坏的程度、人员伤亡等情况,以根据不同情况进行处置。划出事故特定区域并进行警戒,非救援人员、未经允许不得进入特定区域。迅速核实吊装机械作业人数,如有人员被压在倒塌的设备卜面

9、,要立即采取可靠措施加固四周,然后拆除或切割压住伤者的杆件,将伤员移出.抢救受伤人员时几种情况的处理:(1)如确认人员已死亡,立即保护现场;(2)如发生人员昏迷、伤及内脏、骨折及大量失血:立即联系120急救车或距现场最近的医院,并说明伤情。为取得最佳抢救效果,还可根据伤情联系专科医院;夕M先大出血:急救车未到前,现场采取止血措施;骨折:注意搬动时的保护,对昏迷、可能伤及脊椎、内脏或伤情不详者一律用担架或平板,不得一人抬肩、一人抬腿。一般性外伤:视伤情送往医院,防止破伤风。轻微内伤,送医院检查。制定救援措施时一定要考虑所采取措施的安全性和风险,经评价确认安全无误后再实施救援,避免因采取措施不当而

10、引发新的伤害或损失。四、应急物资准备应急物资装备清单序号分类物资明细1医疗救护器材担架、急救药箱、消毒用品、急救物品(创可贴、绷带、尢菌敷料X各种小夹板、止血带、氧气袋、硫酸镁2抢救工具及装备Sm绝缘杆(1根)钢筋场地备用的短路接地极两处电线、棕绳、尼龙绳;符合安全要求的电工专用工具;救生网、救生梯、救生滑杆等;头盔、防护服、防护靴、防护手套、安全带、防毒面具、呼吸保护器具等;3照明器材手电筒、应急灯、灯具;4通讯器材电话、手机、对讲机、报警器;5灭火器材手提灭火器、水桶、黄砂、消防斧、火叉、铁锹、消防水灭火系统(消防水源、消防栓、消防水带、消防水枪)等6消防物资、材料、设施消防专用砂土、水源

11、、水箱、水池等;7运输工具及车辆指挥车、救援车。S电工物资绝缘鞋、绝缘手套、绝缘钳、绝缘棒五、应急响应、响应结束、演练救援行动完成后,进入临时应急恢复阶段。包括现场清理、人员清点和撤离、警戒解除、善后处理和事故调查等。在上述应急响应程序每一项活动中,具体负责人都应按照事先制定的标准操作程序来执行实施:1、遇突发事件后,报告信息应迅速汇集,判断性质严重程度,确定是否启动应急系统。2、确定启动应急响应后,各级应急机构进入应急状态并实施如下行动,通知有关人员到位,开通信息与通讯网络,调配应急资源,明确向上级报告内容、组织又嬲体发布信息、内部员工通报等。3、采取控制行动,场外应急指挥应支持现场应急指挥人员完成下列救援行动:应急队伍及时进入现场,积极开展人员救助、工程抢险、医疗救助、人群疏散、环境保护、技术支持、政府联络、补偿损4、行动完成后,进入临时应急恢复阶段。5、应急响应结束后,应组织原因分析、评估应急响应情况,提供最终报告为今后的危机处理做参考。

展开阅读全文
相关资源
猜你喜欢
相关搜索

当前位置:首页 > 办公文档 > 解决方案

copyright@ 2008-2023 1wenmi网站版权所有

经营许可证编号:宁ICP备2022001189号-1

本站为文档C2C交易模式,即用户上传的文档直接被用户下载,本站只是中间服务平台,本站所有文档下载所得的收益归上传人(含作者)所有。第壹文秘仅提供信息存储空间,仅对用户上传内容的表现方式做保护处理,对上载内容本身不做任何修改或编辑。若文档所含内容侵犯了您的版权或隐私,请立即通知第壹文秘网,我们立即给予删除!