电动吊篮施工方案.docx

上传人:p** 文档编号:612063 上传时间:2023-12-03 格式:DOCX 页数:13 大小:53.39KB
下载 相关 举报
电动吊篮施工方案.docx_第1页
第1页 / 共13页
电动吊篮施工方案.docx_第2页
第2页 / 共13页
电动吊篮施工方案.docx_第3页
第3页 / 共13页
电动吊篮施工方案.docx_第4页
第4页 / 共13页
电动吊篮施工方案.docx_第5页
第5页 / 共13页
电动吊篮施工方案.docx_第6页
第6页 / 共13页
电动吊篮施工方案.docx_第7页
第7页 / 共13页
电动吊篮施工方案.docx_第8页
第8页 / 共13页
电动吊篮施工方案.docx_第9页
第9页 / 共13页
电动吊篮施工方案.docx_第10页
第10页 / 共13页
亲,该文档总共13页,到这儿已超出免费预览范围,如果喜欢就下载吧!
资源描述

《电动吊篮施工方案.docx》由会员分享,可在线阅读,更多相关《电动吊篮施工方案.docx(13页珍藏版)》请在第壹文秘上搜索。

1、I=I 期:I=I 期:口期:电动吊篮施工方案批准:审核:编制:*工程项目部电动吊篮施工方案一、工程概况1 .本施工方案适用于小区工程。2 .除执行本规定外,还应该执行相应的国家标准。3,小区工程由*有限公司投资建设,监理单位是*监理有限公司,由*有限公司总承包施工,工程建设地点位于*。本工程拟建20栋高层(21-28层),总建筑面积30万面。二、编制依据1. 高处作业吊篮安全规程JGJ5027-19922. 起重工操作规程SYB4112-803. 施工现场临时用电安全技术规范JGJ46-20054. 高处作业吊篮GB19155-20035. 起重机械用钢丝绳检验和报废实用规范GB/T5972

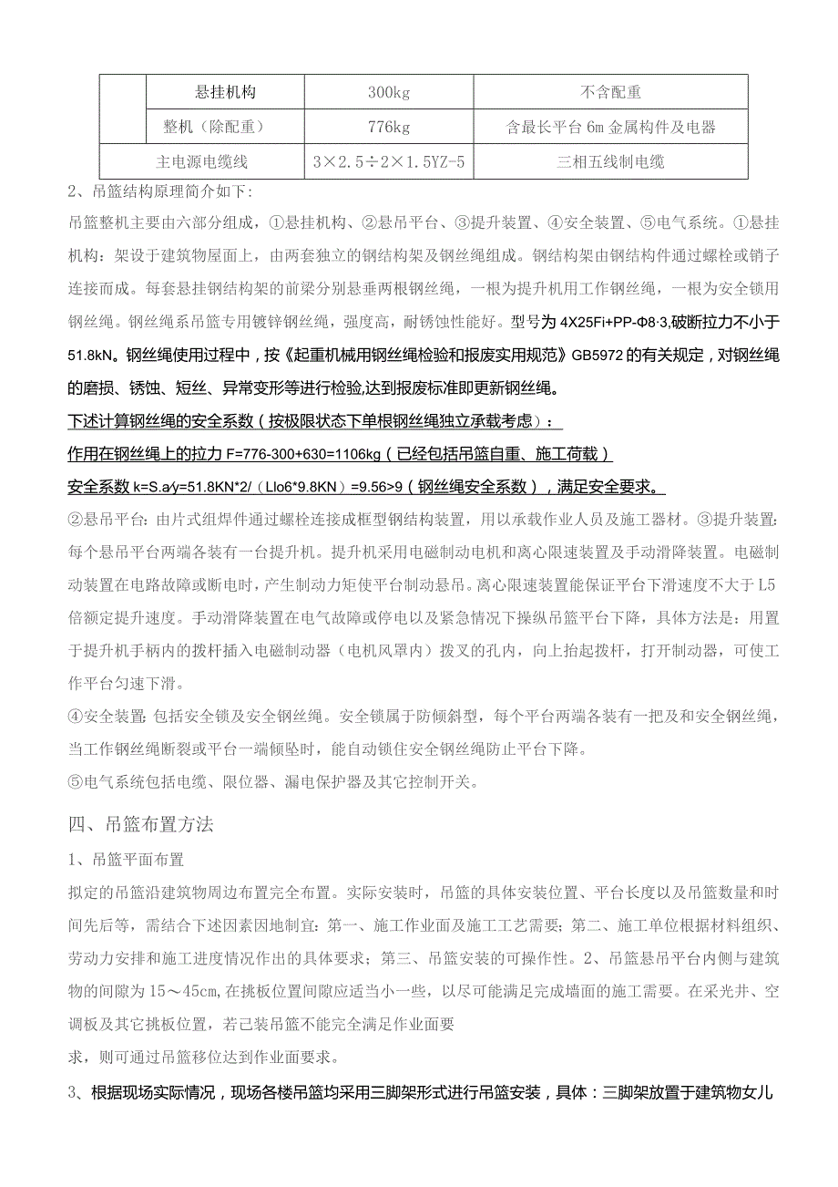
2、-2009三、高处作业吊篮简介1、吊篮型号ZLP630,整机外形详见附图一,主要技术性能参数如下:项目技术数据备注额定载重63Okg包括作业人员在内的施工活荷载悬吊平台(长X宽高)最大组合长度6mX宽度0.69mX前栏高Llm/后栏高0.8m额定升降速度9*3mmin提升机型号LTD6.30功率3kW每台吊篮两台电机各1.5kW电压三相380V、50HZ三相五线制配电制动力矩15Nm型号LSG30每个吊篮两只安全锁允许冲击力3。kN锁绳角度4、5悬吊平台与水平面的倾斜角度悬挂装置前梁额定伸出量1.3m最大伸出量不大于1.7m悬挂支架调节高度1.lml.8m调节间距IOcm镀锌钢丝绳425Fi+

3、PP-8.3破断拉力251.8kN质量平衡配重900kg实际安装时偏于安全,每台It悬挂机构300kg不含配重整机(除配重)776kg含最长平台6m金属构件及电器主电源电缆线32.521.5YZ-5三相五线制电缆2、吊篮结构原理简介如下:吊篮整机主要由六部分组成,悬挂机构、悬吊平台、提升装置、安全装置、电气系统。悬挂机构:架设于建筑物屋面上,由两套独立的钢结构架及钢丝绳组成。钢结构架由钢结构件通过螺栓或销子连接而成。每套悬挂钢结构架的前梁分别悬垂两根钢丝绳,一根为提升机用工作钢丝绳,一根为安全锁用钢丝绳。钢丝绳系吊篮专用镀锌钢丝绳,强度高,耐锈蚀性能好。型号为4X25Fi+PP-83,破断拉力

4、不小于51.8kN。钢丝绳使用过程中,按起重机械用钢丝绳检验和报废实用规范GB5972的有关规定,对钢丝绳的磨损、锈蚀、短丝、异常变形等进行检验,达到报废标准即更新钢丝绳。下述计算钢丝绳的安全系数(按极限状态下单根钢丝绳独立承载考虑):作用在钢丝绳上的拉力F=776-300+630=1106kg(已经包括吊篮自重、施工荷载)安全系数k=S.ay=51.8KN*2/(Llo6*9.8KN)=9.569(钢丝绳安全系数),满足安全要求。悬吊平台:由片式组焊件通过螺栓连接成框型钢结构装置,用以承载作业人员及施工器材。提升装置:每个悬吊平台两端各装有一台提升机。提升机采用电磁制动电机和离心限速装置及手

5、动滑降装置。电磁制动装置在电路故障或断电时,产生制动力矩使平台制动悬吊。离心限速装置能保证平台下滑速度不大于L5倍额定提升速度。手动滑降装置在电气故障或停电以及紧急情况下操纵吊篮平台下降,具体方法是:用置于提升机手柄内的拨杆插入电磁制动器(电机风罩内)拨叉的孔内,向上抬起拨杆,打开制动器,可使工作平台匀速下滑。安全装置:包括安全锁及安全钢丝绳。安全锁属于防倾斜型,每个平台两端各装有一把及和安全钢丝绳,当工作钢丝绳断裂或平台一端倾坠时,能自动锁住安全钢丝绳防止平台下降。电气系统包括电缆、限位器、漏电保护器及其它控制开关。四、吊篮布置方法1、吊篮平面布置拟定的吊篮沿建筑物周边布置完全布置。实际安装

6、时,吊篮的具体安装位置、平台长度以及吊篮数量和时间先后等,需结合下述因素因地制宜:第一、施工作业面及施工工艺需要;第二、施工单位根据材料组织、劳动力安排和施工进度情况作出的具体要求;第三、吊篮安装的可操作性。2、吊篮悬吊平台内侧与建筑物的间隙为1545cm,在挑板位置间隙应适当小一些,以尽可能满足完成墙面的施工需要。在采光井、空调板及其它挑板位置,若己装吊篮不能完全满足作业面要求,则可通过吊篮移位达到作业面要求。3、根据现场实际情况,现场各楼吊篮均采用三脚架形式进行吊篮安装,具体:三脚架放置于建筑物女儿墙顶,钢丝绳通过三脚架与主体结构剪力墙、梁、柱上进行绑扎,使用不少于3各个安全锁扣对钢丝绳加

7、固,吊篮主绳、副绳及安全绳均采用与主楼结构绑扎的形式与主楼连接五、施工准备1、各级人员的职能明确如下:总负责人负责吊篮施工全过程的总体策划、组织、协调和监督。技术内业负责施工方案的编制、报审等技术工作,解决施工中技术问题。吊篮管理员负责吊篮现场安装拆卸和维护保养作业的施工管理。负责控制吊篮安装过程的质量以符合规定要求,同时按谁施工谁负责”的原则保证安全生产。另外,现场管理员负责与项目部进行沟通和协调,以满足施工需要和项目部的要求。安全员负责对吊篮施工过程的质量和安全进行监督管理和安全检查。吊篮班班长负责组织安装人员按施工方案进行吊篮安装拆卸,严格执行操作规程,保证工作质量和生产安全。吊篮维护人

8、员负责进行吊篮使用中的检查巡视和日常维修保养排除故障。2、材料组织(1)按照项目部要求,按时组织吊篮材料入场。(2)安装前,工人班组对吊篮各个零部件进行检查,避免使用不合格者。3、吊篮安装安全技术交底。吊篮管理人员向工人班组进行交底,交底内容包括吊篮安装技术及质量要求和吊篮安装安全注意事项。六、总体要求1 .悬挂机构安装:悬挂机构安装在建筑物顶部平台上,左右悬挂机构之间的距离与工作篮吊点间距离相等,其误差W5000前后支柱分别套在前后导向支柱上,通过销轴将悬臂挑梁、拉纤立柱、前后支柱固定。中间连接梁高度视屋面女儿墙尺寸而定(中间连接梁中心线至屋面高度可在11761776mm范围内调节),标准悬

9、臂挑梁外伸距离LWL5m(ZLP800型)或LWL9m(ZLP500型)。用销轴将前后两部分通过中间连接梁固定在一起;把三对支承板用销轴分别装在悬臂梁前端第三孔、中间连接梁前端第二孔和后支柱最后端孔;用绳夹将拉纤钢丝绳一端和索具螺旋扣连接,装在中间支承板上。拉纤钢丝绳另一端绕过后端支承板内卡套、拉纤立柱顶部和悬臂挑梁上的支承板内的卡套后夹紧。当前后支柱间距加大,至使拉纤钢丝绳长度不够时,可将固定后端支承板的连接销轴前移数孔安装。调节索具螺旋扣,绷紧悬臂挑梁消除各部间隙后,再将索具螺旋扣旋紧45扣。把工作钢丝绳用绳夹固定再悬臂挑梁前端第一销轴上,把安全钢丝绳用绳夹固定在悬臂挑梁前端第二销轴上。用

10、绳夹固定钢丝绳时,必须把夹座扣在钢丝绳的工作段上,使U型螺栓扣在钢丝绳的松边上。四组绳夹各间隔60三,不得交替布置。紧固绳夹时考虑每个绳夹的合理受力,离套环最近处的绳夹(第一个绳夹)应尽可能地靠近套环夹紧,然后依次拧紧第二和第三个绳夹。拧紧第四个绳夹时,使钢丝绳松边少许拱起,以便受力后检查前三个绳夹是否拧紧。注:拉纤钢丝绳两端的固定方法同上。钢丝绳绳端固定后,把悬挂机构移到工作位置。在配重小车导向柱上装上配重,左、右均分。把长度不超过100米的四根钢丝绳徐徐放至地面;当悬臂挑梁外伸距离L1.5m(ZLP800型)或LL9m(ZLP500型)时,必须更换加长挑梁,并且增加足够数量的配重,所增加配

11、重的数量应以达到“稳定力矩与倾覆力矩之比大于2”的标准为原则。1)使用标准工作篮时允许加入篮内的最大载质量、在使用加长篮时,最大工作载重质量应减少12Okg(即减去接长篮所增加的质量)。2)悬挂机构为ZL系列的吊篮提升机配套通用的。只允许大规格提升机降低载荷使用,绝不允许以小代大,超载使用。3)产品出厂时,所有吊篮配置标准配重块52块,重1040g。用户可根据需要另外增购配重块。4)产品出厂时,悬挂机构按标准挑梁(最大外伸距离L=l.9m)配置,但此时ZLP800和ZLP630型吊篮的最大外伸距离L=l.5m,不允许超长使用。用户可根据需要另外选购加长型挑梁L=2.3m,但需要根据此表增加配重

12、;2 .地面部分安装:将工作篮底架和两侧架用M12螺栓接好;将脚轮装在吊架底部后,用12条M12螺栓将两吊架固定在篮体两端。将支墙轮组用螺栓固定在吊架底部方管内,支墙轮要放在靠墙一侧,其外伸长度可调。将工作篮放在悬挂机构下的地面上,点动起升按钮,将提升至下部的支板插入吊架中部的耳板槽内,用M121.5的高强螺栓穿入。使提升机入绳口与耳板组滑轮中心处于同一铅垂直位置时,再紧固M12X1.5高强螺栓。将摆寓式安全锁用M12X1.5的高强螺栓固定在吊架上部的耳板内。装入安全钢丝绳,下面装上压铁,使安全钢丝绳绷直。3 .电气安装:将电器箱挂在工作篮外侧栏杆上,装好限位开关,接上电机线,把另一端航空插头

13、插入电气控制箱的插座内并拧紧。将主电源电缆线的插头插入电气控制箱的插座内并拧紧,并将电源电缆线固定在栏杆上,避免插头直接受力。主电源电缆的另一端接在带漏电保护装置的开关上。4 .吊篮安装安全注意事项:(D必须严格按照说明书要求进行各部分安装;(2)屋面悬挂机构是吊篮的根”。他直接关系到作业人员生命安全,安装时必须注意下列事项:a仔细检查所有待装受力构件有无明显弯曲、扭曲或局部变形;检查焊缝有无裂纹、裂缝;检查受力构件表面锈蚀情况,其锈蚀深度不得大于厚度10%。凡是缺陷的受力构件坚决更换或修复后再用;b.必须装全厂家所配全部零件和构件,不得少装或漏装;不得采用代用品替代厂家配件;更不得用不同厂家

14、的零部件,混装电缆整机;不得用小尺寸或底强度等级的紧固件代替大尺寸、高强度等级的紧固件;不准不安装前支架,而将横梁直接担在女儿墙或其它支撑物上。当现场确无安装前支架条件时,必须在本厂技术人员指导下,采用有效补偿措施后,方可将横梁固定在女儿墙或其它支撑物上;c.前横梁外伸悬臂距离不得大于本说明书规定的最大极限尺寸;前后支柱间距不得小于本说明书规定的最小极限尺寸;配重压铁数量不得小于说明书规定的数量,并且与后支架之间的连接必须稳定可靠;d.前支柱与支撑面的接触应扎实稳定。吊篮工作时,前、后支柱的脚轮必须脱离支撑面,应在其附近垫实方木,不得靠脚轮承载;e.悬挂机构横梁安装应保持水平,其水平高度差在横

15、梁全长范围内,不得大于100mrn,而且只允许前高后低,不允许前低后高;f悬挂机构在安装前,应检查纤绳是否存在损伤或缺陷。确定合格后按前述要求安装绳夹,张紧纤绳时,必须严格按本说明书要求进行,不得使纤绳过松或过紧。过松会使横梁受力过大,过紧会使横梁失稳破坏,是非常危险的;g.两组悬挂机构吊点之间的安装距离与工作篮两吊点间距相等,其误差W50mm;h.前支柱不得安装在女儿墙外。(3)工作钢丝绳和安全钢丝绳安装前应逐段仔细地检查是否存在损伤或缺陷,并且对绳上附着的涂料、水泥、玻璃胶等污物必须彻底清理。对不符合要求的钢丝绳坚决更换,将检查合格的钢丝绳按前述要求安装绳夹,然后稳妥地安装在悬挂机构的相应吊点上,最后认真检查紧固件或插接件是否安装到位,工作钢丝绳上部的升高限位块和安全钢丝绳下部的压铁的安装是否符合要求。注意:钢丝绳必须符合使用说明书规定的类型、规格尺寸、破断拉力等要求,不得使用价格低廉的伪劣产品代用。(4)安全保险绳在安装前逐段严格检查有无损伤。将检查合格的安全保险绳独立固定在屋顶可靠的固定点上,绳头固定必须牢靠,在接

展开阅读全文
相关资源
猜你喜欢
相关搜索

当前位置:首页 > 建筑/环境 > 设计及方案

copyright@ 2008-2023 1wenmi网站版权所有

经营许可证编号:宁ICP备2022001189号-1

本站为文档C2C交易模式,即用户上传的文档直接被用户下载,本站只是中间服务平台,本站所有文档下载所得的收益归上传人(含作者)所有。第壹文秘仅提供信息存储空间,仅对用户上传内容的表现方式做保护处理,对上载内容本身不做任何修改或编辑。若文档所含内容侵犯了您的版权或隐私,请立即通知第壹文秘网,我们立即给予删除!