2022阿尔茨海默病临床前期国人知晓率和就诊率调查白皮书(全文).docx

上传人:p** 文档编号:6190 上传时间:2022-09-26 格式:DOCX 页数:11 大小:126.54KB
下载 相关 举报
2022阿尔茨海默病临床前期国人知晓率和就诊率调查白皮书(全文).docx_第1页
第1页 / 共11页
2022阿尔茨海默病临床前期国人知晓率和就诊率调查白皮书(全文).docx_第2页
第2页 / 共11页
2022阿尔茨海默病临床前期国人知晓率和就诊率调查白皮书(全文).docx_第3页
第3页 / 共11页
2022阿尔茨海默病临床前期国人知晓率和就诊率调查白皮书(全文).docx_第4页
第4页 / 共11页
2022阿尔茨海默病临床前期国人知晓率和就诊率调查白皮书(全文).docx_第5页
第5页 / 共11页
2022阿尔茨海默病临床前期国人知晓率和就诊率调查白皮书(全文).docx_第6页
第6页 / 共11页
2022阿尔茨海默病临床前期国人知晓率和就诊率调查白皮书(全文).docx_第7页
第7页 / 共11页
2022阿尔茨海默病临床前期国人知晓率和就诊率调查白皮书(全文).docx_第8页
第8页 / 共11页
2022阿尔茨海默病临床前期国人知晓率和就诊率调查白皮书(全文).docx_第9页
第9页 / 共11页
2022阿尔茨海默病临床前期国人知晓率和就诊率调查白皮书(全文).docx_第10页
第10页 / 共11页
亲,该文档总共11页,到这儿已超出免费预览范围,如果喜欢就下载吧!
资源描述

《2022阿尔茨海默病临床前期国人知晓率和就诊率调查白皮书(全文).docx》由会员分享,可在线阅读,更多相关《2022阿尔茨海默病临床前期国人知晓率和就诊率调查白皮书(全文).docx(11页珍藏版)》请在第壹文秘上搜索。

1、2022阿尔茨海默病临床前期国人知晓率和就诊率调查白皮书(全文)摘要目的:阿尔茨海默病(Alzheimerfsdisease,AD)是引起老年痴呆的最常见病因。对于AD尚无可逆转病程的治疗手段,因此,针对AD的早期防治已成为医学界研究热点。近年来,虽然国内外关于AD的宣教众多,但是我们尚不清楚公众对于AD,尤其是临床前期AD的知晓率及主动就诊情况。方法:本研究基于线上调查的方法,设计并在全国范围内发放AD临床前期国人知晓率和就诊率筛查问卷。结果:研究发现,在总体人群中,AD的知晓率为87%,AD临床前期主观认知下降的知晓率为78%,但因自觉记忆力减退、注意力无法集中而选择主动去医院就诊的比例仅

2、为17%;对于50岁及以上的中老年人群,主观就诊率为30%o结论:目前公众对于AD的认识及重视程度仍是不够的,加强临床前期AD防治理念的宣教任重道远。关键词:阿尔茨海默病;临床前期;问卷调查刖言阿尔茨海默病(AIZheimersdisease,AD)是引起老年痴呆最常见的中枢神经系统退行性疾病。在临床症状出现之前数十年,人脑就已存在AD特异性的病理生理学改变口,2。总结国内外药物研发失败的经验教训I,AD防治关键在于早期发现,针对AD临床前期联合开展药物和非药物干预已经成为AD防治的热点。主观认知下降(subjectivecognitivedecline,SCD),即患者自我感觉认知水平较自身

3、从前有下降(自我纵向比较有下降),但是客观的神经心理学检查没有达到轻度认知功能障碍(mildcognitiveimpairment,MCI)或痴呆的程度。SCD被认为是AD的风险因素,研究发现,3年内SCD进展为MCI或痴呆的风险高达40%-62%SCD很可能是修饰AD疾病进程的重要时间窗和实现早期AD靶向干预的关键环节。随着2019年国产原研药问世和2021年国际上靶向药获批,填补了AD临床前期药物治疗的空白。因此,在临床前期发现AD,诊断AD更加有意义。近年来,虽然国内对于AD早期诊治的健康宣教日益加强,但是有关国人AD知晓率和就诊率的调查结果并不乐观,尤其是对于AD临床前期SCD的知晓率

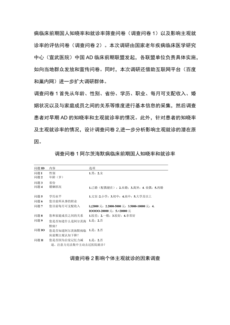
4、及主观就诊率等问题尚未见相关研究。因此,我们设计了AD临床前期国人知晓率和主观就诊率的调查问卷,旨在初步揭示国人对于AD及SCD的认知情况及重视程度,为今后开展早期AD防治工作提供借鉴。参与调查人员及单位调查方法本次调研采用网络调查的形式,基于问卷星调查平台,设计了阿尔茨海默病临床前期国人知晓率和就诊率筛查问卷(调查问卷1)以及影响主观就诊率的评估问卷(调查问卷2)。本次调研由国家老年疾病临床医学研究中心(宣武医院)中国AD临床前期联盟发起,各联盟单位负责具体实施,如向当地群众发放和宣传问卷。同时,本次调研还借助互联网平台(百度和巢内网)进一步扩大调研群体。调查问卷1首先从年龄、性别、省份、学

5、历、职业、每月可支配收入、婚姻状况以及与家庭成员之间的关系等维度进行基本信息的采集,然后调查患者对早期AD的知晓率和主观就诊率的情况。此外,针对患者的知晓率及主观就诊率的情况,设计调查问卷2,进一步分析影响主观就诊的潜在原因。调查问卷1阿尔茨海默病临床前期国人知晓率和就诊率问题ID内容选项问题I性别1.男:2.女问题2年龄(岁)问题3省份问题4婚姻状况1.已婚(配偶健在):2.未婚;3.离异:4.丧偶:5.再婚问题5学历水平1.文盲:2.小学:3.初中:4.高中:5.大学及以上问题6您目前所从事的职业问题7您目前每月可支配收入l.2000元:2.2000-5000元:3.5000-10000元

6、:4.IOOOO-20000元:5.20000元问题8您和家庭成员之间的关系1.较差:2.一般:3.较好:4.非常好问题9您是否知道什么是阿尔茨海默病?1.是;2.否问题IO您是否知道阿尔茨海默病临床前期主观认知下降?1.是;2.否问题Il您是否因为自觉记忆力减1.是:2.否退、注意力无法集中主动去过医院就诊?调查问卷2影响个体主观就诊的因素调查问题选项1.您是否有自觉记忆力减退、注意力无法集中的表现?1.是:2.否2.若回答是,请维续回答您是否因为自觉记忆力减退、注意力无法集中主动去过医院就诊?I.是:2.否3.若选择“否”,请继续回答为何不1.人老后都会得老年痴呆,没有必要去就诊:主动就诊

7、?多选题2 .现在症状很轻,应该没有大问题:3 .即使早期诊断明确,也没有特效药物治疗;4 .平时工作太忙,没有时间:5 .医院挂号排队太麻烦:6 .可能最近工作、生活压力太大导致的,等过段时间再看看调查结果一、调查问卷整体情况介绍调查问卷1调研周期为2021年07月02日至2021年08月06日,总共回收问卷15013份,参与调研的省份、自治区、直辖市共有30个,如图1所示,问卷调查参与度排名前十的省份(自治区、直辖市)为:北京(23.23%)、新疆维吾尔自治区(14.97%)、上海(7.59%)、云南省(7.53%)、甘肃省(5.97%)、山东省(5.18%)、福建省(3.09%)、河北省

8、(3.08%)、广东省(2.86%)、四川省(2.84%)调查问卷2的调研周期为:2021年08月16日至2021年09月04日,共回收问卷2390份。参与省份所占比例图1各省(自治区、直辖市)参与调研的比例(%)二.人口学基本信息统计参与问卷1调研的女性有9401(63%),男性有5612(37%),提示本次调研女性的参与度更高。本次调研人群的年龄主要集中在2060岁,以中青年为主(图2)。图2调研参与人群的年龄总体分布及基于性别的亚组分布特征参与调研的人士绝大部分为已婚(65%,图3),并且与家庭成员之间的关系显示非常好46.5%较好40.9%,一般11.8%较差0.7%,提示绝大多数参与

9、者与家庭成员之间的关系比较和睦。婚姻状况 已婚(配偶健在) 未知离异丧偶 再始65%图3婚姻状态的比例在受教育程度方面,大部分参与者的学历为大学及以上,占比80.59%o我们也对调查参与者的职业情况进行了分析,本次参与调研的人员主要从事医疗和互联网行业。图4职业分布多数人月收入集中在2000IOOOO元/月(20005000元:36%;500010000元:27%),11%的受访者月收入2000元,17%的人群收入为IOOoO20000元,仅有8%的人群收入大于20000ye。三.AD.SCD知晓率及主观就诊率的分析在总体人群中,AD的知晓率为87%,SCD的知晓率为78%,但选择主动去医院就

10、诊的比例仅为17%o此外,我们对男性、女性的知晓率及主观就诊率分别做亚组分析,结果显示:女性AD的知晓率为90%,SCD的知晓率为82%,主观就诊率为19%;而在男性中,AD的知晓率为81%,SCD的知晓率为70%,主观就诊率为15%,提示女性在AD、SCD的知晓率及主观就诊率方面比男性偏高。我们进一步分析了不同收入情况下,调研参与者对ADxSCD的知晓率及主观就诊率的影响,研究发现:收入在20005000元/月、5000-10000元/月时,AD、SCD的知晓率及主观就诊率最高,且不同收入组的ADxSCD的知晓率及主观就诊率有显著的组间差异(P0.001)(图5)。图5收入水平对知晓率及主观

11、就诊率的影响此外,大学及以上学历人群的AD、SCD的知晓率及主观就诊率最高,且不同学历组的ADsSCD的知晓率及主观就诊率显著不同(P0.001)(图6)。图6学历对知晓率及主观就诊率的影响提示我们收入情况、学历水平很可能影响对早期AD的知晓率,并影响个体的主观就诊情况。此外,我们还分析了不同职业人群,尤其是医生和互联网从业者的AD、SCD知晓率及主观就诊率情况。结果显示:医生群体的AD知晓率为97%,SCD知晓率为92%,主观就诊率为16%;从事互联网工作的人群,其AD知晓率为91%,SCD知晓率为80%,主观就诊率仅为5%o互联网从业者主观就诊率偏低的潜在原因可能是参与调研的整体人群较年轻

12、,平时对于AD的关注度及重视度不高。同时,我们也发现,虽然医生群体对AD及SCD普遍知晓,但仍存在较低的主观就诊率。考虑到AD的发病与年龄有关,年龄越大AD的发病率越高,而本次参与调研的人群集中在40岁以下,因此,我们进一步分析了50岁及以上的中老年人群的知晓率及主观就诊率情况。研究发现,在中老年亚组人群中,AD的知晓率为81%,SCD的知晓率为74%,选择主动去医院就诊的比例为30%提示我们,相比于年轻人,中老年群体可能更为关注自身认知状况的改变,主动寻求诊治的意愿相对更高。四、影响主观就诊率的因素分析基于调查问卷2我们可以发现人们往往会因为种种原因轻视疾病,常见的几种理由包括:最近工作、生

13、活压力大,过段时间就好了(56.54%);或者认为现在症状很轻,应该没啥大问题(40.79%);或者平时工作太忙,没有时间(29.17%);有人嫌医院挂号排队太麻烦(16.15%);还有人认为即使早期诊断明确,也没有特效药物治疗(14.24%);甚至有人认为人老后都会得老年痴呆,完全没必要去看医生(10.05%)(图7)。图7影响主观就诊率的常见因素讨论随着我国人口老龄化的到来,痴呆的发病率逐年上升,尤其是75岁以上的老年人56。AD严重危害老年人身心健康。据2021年世界阿尔茨海默病事实和数据报告显示,从2000年到2019年,死于卒中、心脏病和艾滋病的人数逐渐下降而死于AD的患者人数增加了

14、145%7o因痴呆患者的增加而带来的社会经济负担也是逐年加重的网。遗憾的是,目前来医院就诊的AD患者多为痴呆中晚期。因此,我们要重视AD的早期防治叫目前普遍认为,AD是一个连续的病理生理学过程,在出现临床症状之前,要经历一个漫长的临床前期阶段。根据2018年制定的NIA-AA诊断标准,整个AD的疾病谱可以划分为6个阶段,其中,第二个阶段我们称之为SCD阶段。SCD人群是我们早期干预AD的最佳靶向人群口0。本次调研结果显示,虽然经过前期的科普宣教,公众对于AD及SCD的知晓率有了一定程度的提高,但是,从更深层面也反映了公众对于疾病的认识程度及重视程度是不够的。对于AD患病风险相对较高的中老年人群

15、,虽然主观就诊率较年轻群体有了一定的提高,但是整体主动就诊的意愿仍偏低。这也为我们今后开展相关科普宣教工作提供了一定的参考和借鉴。只有让公众真正了解AD,了解AD的整个发展进程以及疾病晚期对认知功能和日常生活的严重危害,才能使得公众重视AD的早期诊断、早期治疗,同时提高患者治疗的依从性。本次问卷调查采用线上调研的方式,具有一定的优势,易于短时间内获得大量的调研数据。但是,本次调研仍存在一些不足:首先,由于采用线上调研方式,因此受调查者大多为40岁以下的年轻人,而对于高龄人群、偏远地区的低学历人群,由于手机的普及率较低,这种线上调研的参与度明显下降,导致本次调研的人群抽样覆盖不全面,在一定程度上造成了结果偏倚其中职业偏倚比较明显,医生职业占比最大其次,本次调查问卷的问题设计不够深入。因此,在今后的研究中,我们可采用线上与线下相结合的方式,重点针对中老年群体进行调研,减少抽样造成的偏移。此外,还要充分考虑问题之间的内在逻辑关系,使得调查问卷的设计更为精细化和层次化。结论本次调查发现,目前国人对于AD临床前期概念的知晓率比较高,但是与其不匹配的是主观就诊率很低。反映出来的本质还是对于AD及其危害的认知程度严重不足。加强临

展开阅读全文
相关资源
猜你喜欢
相关搜索

当前位置:首页 > 医学/心理学 > 神经病学与精神病学

copyright@ 2008-2023 1wenmi网站版权所有

经营许可证编号:宁ICP备2022001189号-1

本站为文档C2C交易模式,即用户上传的文档直接被用户下载,本站只是中间服务平台,本站所有文档下载所得的收益归上传人(含作者)所有。第壹文秘仅提供信息存储空间,仅对用户上传内容的表现方式做保护处理,对上载内容本身不做任何修改或编辑。若文档所含内容侵犯了您的版权或隐私,请立即通知第壹文秘网,我们立即给予删除!