非烧结环保实心砖.docx

上传人:p** 文档编号:655757 上传时间:2024-01-02 格式:DOCX 页数:12 大小:43.64KB
下载 相关 举报
非烧结环保实心砖.docx_第1页
第1页 / 共12页
非烧结环保实心砖.docx_第2页
第2页 / 共12页
非烧结环保实心砖.docx_第3页
第3页 / 共12页
非烧结环保实心砖.docx_第4页
第4页 / 共12页
非烧结环保实心砖.docx_第5页
第5页 / 共12页
非烧结环保实心砖.docx_第6页
第6页 / 共12页
非烧结环保实心砖.docx_第7页
第7页 / 共12页
非烧结环保实心砖.docx_第8页
第8页 / 共12页
非烧结环保实心砖.docx_第9页
第9页 / 共12页
非烧结环保实心砖.docx_第10页
第10页 / 共12页
亲,该文档总共12页,到这儿已超出免费预览范围,如果喜欢就下载吧!
资源描述

《非烧结环保实心砖.docx》由会员分享,可在线阅读,更多相关《非烧结环保实心砖.docx(12页珍藏版)》请在第壹文秘上搜索。

1、非烧结环保实心砖Non-sinteredenvironmental-friendlysolidbrick福建省住建厅发布本标准由提出。本标准由归口。本标准负责起草单位:本标准参加起草单位:本标准主要起草人:季韬、杨政险本标准委托负责解释。本标准为首次发布。非烧结环保实心砖1范围本标准规定了环保混凝土水泥基实心砖的分类、技术要求、实验方法、检验规则、产品合格证、堆放和运输等。本标准适用于采用尾矿、淤泥、建筑垃圾等为主要材料,加入矿渣、粉煤灰、水泥等胶凝材料,经过激发剂激发得到环保混凝土实心砖,并对长期处于冻融循环和流动水冲刷作用下的重金属和毒性物质固化能力进行检测和鉴定。本标准可用于房屋建筑和市

2、政工程等。2规范性引用文件下列文件中的条款通过本标准的引用而成为本标准的条款。凡是注日期的引用文件,其随后所有的修改单(不包括勘误的内容)或修订版均不适用于本标准,然而,鼓励根据本标准达成协议的各方面研究是否可使用这些文件的最新版本,凡是不注日期的引用文件,其最新版本适用于本标准。GB/T211442007混凝土实心砖GB/T50082-2009普通混凝土长期性能和耐久性能试验方法GB/T2542砌墙砖试验方法GB/T4111混凝土小型空心砌块试验方法GB65662010建筑材料放射性核素限量GB5085.32007危险废物鉴别标准浸出毒性鉴别JC/T466砌墙砖检验规则3术语和定义3.1固体

3、废弃物solidwaste是指人类在生产、消费、生活和其他活动中产生的固态、半固态废弃物质(国外的定义则更加广泛,动物活动产生的废弃物也属于此类),通俗地说就是“垃圾”。固体废弃物分为生活废弃物、工业固体废弃物和农业固体废弃物。从固体废弃物与环境、资源、社会的关系分析,固体废弃物具有污染性、资源性和社会性。固体废弃物主要包括垃圾、炉渣、污泥和尾矿等固体颗粒。3.2非烧结环保实心砖Non-sinteredenvironmentaI-friendIybrick利用粉煤灰、煤渣、煤砰石、尾矿、化工渣或者天然砂、海淤泥、河道淤泥、工业废料、垃圾焚烧炉渣、陶粒等(以上原料的一种或数种)作为主要原料,不经

4、高温煨烧而制造的一种新型墙体材料称之为非烧结环保实心砖。3. 3冻融循环freeze-thaweyeIe当温度在0以上的时间较长,使结构体表面的冰霜融化成水滴,水分将沿着结构表面的孔隙或毛细孔通路向结构内部渗透;当温度降低为OC以下时,其中的水分结成冰,产生膨胀。结构件表面和内部所含水分的冻结和融化的交替出现,称为冻融循环。4分类和标记4.1类别4. 1.1按组成分为三种类别:尾矿砖(WK):由尾矿、碱激发剂、水、矿渣和水泥等无机胶凝材料,经搅拌机搅拌均匀后压制成型。淤泥砖(YN):由淤泥、碱激发剂、水、矿渣和水泥等无机胶凝材料,经搅拌机搅拌均匀后压制成型。其它固废砖(QT):由其它固体废弃物

5、、碱激发剂、水、矿渣和水泥等无机胶凝材料,经搅拌机搅拌均匀后压制成型。4. 1.2按抗压强度分类:本产品按抗压强度可分为MUI0、MU15MU20、MU25、MU30、MU35六个等级。4. 2标记由产品名称、强度等级和标准号顺序标记。示例:强度等级为MU15的双免淤泥砖:YN-MU15O4. 3产品规格本产品为规则长方体,其标准尺寸为240X115X53mm,如需其它尺寸,应由供需双方协商绝定。5要求5. 1尺寸偏差尺寸偏差应符合表1规定。表1尺寸允许偏差(mm)项目名称标准值长度-2+2宽度-2+2高度-2+25.2外观质量外观质量应符合表2的规定。表2外观质量(mm)项目名称标准值成型高

6、度差2弯曲2裂纹长度的投影尺寸20缺棱掉角的三个方向投影尺寸不得同时大于10完整面不得少于一条面和一个顶面a凡有以下缺陷之一者,不得称为完整面1)缺损在条面或顶面上造成破坏尺寸同时大于10mm10mm;2)条面或顶面上裂纹宽度大于ImIlb其长度超过30Inmo5.3密度等级密度等级应符合表3的规定。表3密度等级(kg?)密度等级3块平均值A级22100B级16812099C级16805.4强度等级强度等级应符合表4的规定。表4抗压强度(MPa)强度等级抗压强度平均值2单块最小值2MU3535.030.0MU3030.026.0MU2525.021.OMU2020.016.0MU1515.01

7、2.05.5最大吸水率根据混凝土砖密度等级,吸水率应符合表5的规定。表5最大吸水率(%)不同密度级混凝土砖最大吸水率(3块平均值)A级11B级13C级175.6干燥收缩率和相对含水率干燥收缩率和相对含水率应符合表6的规定。表6干燥收缩率和相对含水率()干燥收缩率相对含水率平均值潮湿中等干燥0.05040W3530注L相对含水率即混凝土实心砖的含水率与吸水率之比:3=1OOX助/牡式中:色一一混凝土实心砖的相对含水率,助一一混凝土实心砖的含水率,%;叫一一混凝土实心砖的吸水率,%。注2:使用地地区的湿度条件潮湿系指年平均相对湿度大于75%的地区;中等一一系指年平均相对湿度50%75%的地区;干燥

8、一一系指年平均相对湿度小于50%的地区。5.7抗冻性及危废限值抗冻性能应符合表7的规定。冻融前后,均满足GB5085.32007指标要求。表7抗冻性(%)使用条件抗冻指标质量损失强度损失夏热冬暖地区F15525夏热冬冷地区F25寒冷地区F35严寒地区F505. 8碳化系数和软化系数碳化系数应不小于0.80;软化系数应不小于0.80o5.9 放射性按GB65662010规定进行。5.10 冲刷后的危废限值冲刷15000次后,冲刷泥浆满足GB5085.32007指标。6试验方法6.1尺寸偏差和外观质量尺寸偏差和外观质量按GB/T2542进行,每个方向取两个以上测量值的平均值表示。6.2密度级密度试

9、验按GBT411i进行。6.3强度强度试验按GB/T2542规定进行。6. 4干燥收缩率、相对含水率试验方法按GB/T4111进行。干燥收缩率试验的测定标距为150mmo6.5最大吸水率试验方法按GB/T4111进行。6.6碳化系数试验方法按GB/T4111进行。6.7软化系数试验方法按GB/T4111进行。6.8抗冻性试验方法按GB/T4111进行,与对比试样一起按GB/T4111进行冻后强度对比试验。在做抗冻性试验之前,需先对试样进行固体废物的浸出毒性鉴别分析,经过冻融循环15、25、35、50次,分别取出试样进行固体废物的浸出毒性鉴别分析,确定冻融前后对有害成分的固化能力是否发生变化,以

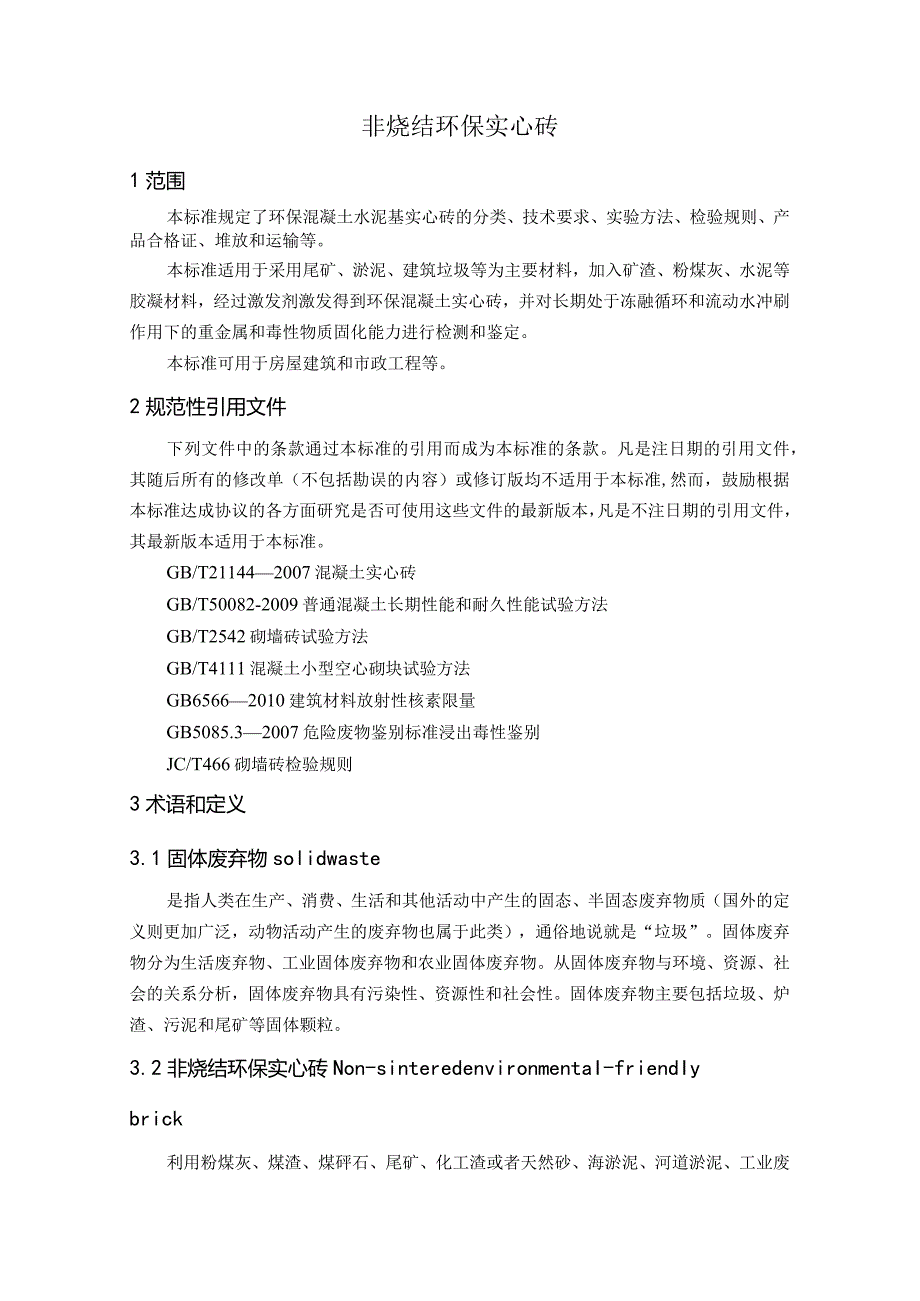
10、此判定非烧结环保实心砖经冻融后是否会浸出有害成分。按GB5085.32007危险废物鉴别标准浸出毒性鉴别进行有害成分检测。6.9放射性按GB65662010规定进行。6.10冲刷试验6. 10.1冲刷设备1一MTS压力头2一试件3一水4一MTS压力传感器5固定钢条6钢桶图1-3MTS试验机冲刷试验设备应具备如下功能:1)加载压力能够调整,调节范围为。0.7MPa;2)有固定加载频率其加载频率为10Hz;3)具备循环加载次数的计数功能;4)加载装置具备升降功能,并能自动定位;5)冲刷试验设备适应150xH150mm试件。7. 10.2试验步骤1)将养生后的试件从养护箱内取出,擦拭干表面的水份,称

11、重。2)把试件用钢架固定好后放入冲刷桶中,为保护试件免受钢夹的损坏,在试件和钢夹的径向垫上一层橡胶条,在冲刷桶和试件之间也垫上一层橡胶垫,然后通过定位销将试件与冲刷桶固定。3)把清水注入钢桶内,直至水面高出试件顶部5mm。4)通过垫片调整抗冲刷设备的加载压力。不加垫片,加一个垫片,加两个垫片的加载力分另0.3MPa、0.5MPa0.7MPa,冲刷频率为IOHz(即电动机工作频率)。5)设定好计数器的次数,让其在在15000次时自动断开,使设备停止工作。6)初始状态设置好后,开始试验,以5min为样机单一运作的固定时段,将30分钟内6个时段所产生的冲刷泥浆按照顺序依次放入贴有标定标签的试验盆中,

12、静置12小时后,小心倒出盆内清水,把剩下的沉淀物放入烘箱中烘干,然后称重,进行固体废物的浸出毒性鉴别分析。判别是否满足GB5085.32007危险废物鉴别标准浸出毒性鉴别的要求。7检验规则7.1 检验分类产品检验分出厂检验和型式检验。7.1.1出厂检验出厂检验项目为:尺寸偏差、外观质量、强度等级、密度等级、最大吸水率和相对含水率。7.1.2型式检验型式检验项目包括本标准技术要求的全部项目。有下列之一情况者,应进行型式检验。a)新厂生产试制定型检验;b)正式生产后,原材料工艺等发生较大的改变,可能影响产品性能时;C)正常生产时,每半年进行一次;产品停产三个月以上恢复生产时;e)出厂检验结果与上次

13、型式检验结果有较大差异时;f)国家质量监督机构提出进行型式检验时。7. 2组批规则检验批的构成原则和批量大小按JC/T466规定,用同一种原材料、同一工艺生产、相同质量等级的10万块为一批,不足10万块亦按一批计。8. 3抽样7.3.1尺寸偏差和外观质量检验的试样采用随机抽样法,在检验批的产品堆垛中抽取50块进行检验。7.3.2其他检验项目的样品用随机抽样法从外观质量检验合格的样品中抽取如下数量的砖进行其他项目检验,如样品数量不足时,再在该批砖中补抽砖样(外观质量和尺寸偏差检验合格)进行项目检验。a)强度10块b)密度3块C)干燥收缩率、相对含水率3块d)最大吸水率3块e)抗冻性能10块f)碳

14、化系数10块g)软化系数10块7.4判定规则7.4.1尺寸偏差和外观质量尺寸偏差和外观质量采用JC/T466二次抽样方案,根据表1、表2规定的质量指标,检查出其中不合格品数,按下列规则判定:d(7时,尺寸偏差和外观质量合格;5211时,尺寸偏差和外观质量不合格;d7,且dvll时,需再次从该产品批中抽样50块检验,检查出不合格品数d2,按下列规贝JGBT211442007判定:(d+d2)W18时,尺寸偏差和外观质量合格;(d+d2)219时,尺寸偏差和外观质量不合格。7.4.2密度、强度、T燥收缩率和相对含水率、抗冻性、碳化系数、软化系数检验结果,分别符合第6章中表3、表4、表5、表6、表7及6.8的技术要求指标时,则判该批产品相应等级合格;其中有一项不合格,则判该批产品相应等级不合格。8产品合格证、堆放和运输8.1砖出厂时,宜适当包装,并提供产品质量合格证书,内容包括:a)厂名和商标;b)批量编号和砖数量(块);C)产品标记和检验结果;d)产品质量合格证书编号;e)生产日期;f)检验部门和检验人员签章。9.2砖应按规格、等级分批分别堆放,不得混堆。9. 3砖在堆放、运输时,应采取防雨措施。9.4 装卸时:严禁碰撞、扔摔,应轻码轻放,禁止翻

展开阅读全文
相关资源
猜你喜欢
相关搜索

当前位置:首页 > 建筑/环境 > 设计及方案

copyright@ 2008-2023 1wenmi网站版权所有

经营许可证编号:宁ICP备2022001189号-1

本站为文档C2C交易模式,即用户上传的文档直接被用户下载,本站只是中间服务平台,本站所有文档下载所得的收益归上传人(含作者)所有。第壹文秘仅提供信息存储空间,仅对用户上传内容的表现方式做保护处理,对上载内容本身不做任何修改或编辑。若文档所含内容侵犯了您的版权或隐私,请立即通知第壹文秘网,我们立即给予删除!