模板施工安全技术交底.docx

上传人:p** 文档编号:674783 上传时间:2024-01-08 格式:DOCX 页数:3 大小:23.26KB
下载 相关 举报
模板施工安全技术交底.docx_第1页
第1页 / 共3页
模板施工安全技术交底.docx_第2页
第2页 / 共3页
模板施工安全技术交底.docx_第3页
第3页 / 共3页
亲,该文档总共3页,全部预览完了,如果喜欢就下载吧!
资源描述

《模板施工安全技术交底.docx》由会员分享,可在线阅读,更多相关《模板施工安全技术交底.docx(3页珍藏版)》请在第壹文秘上搜索。

1、安全技术交底记录编号工程名称住宅楼交底日期年月日施工单位项目部分项工程名称地基与基础交底提要模板施工安全技术交底交底内容:L作业人员进入施工现场必须戴合格的安全帽,系好下颗带,锁紧带扣;2 .施工现场严禁吸烟;3 .登高作业必须系好安全带,高挂低用;4 .电锯、电刨等要做到一机一闸一漏一箱,严禁使用一机多用机具;5 .电锯、电刨等木工机具要有专人负责,持证上岗,严禁戴手套操作,严禁用竹编板等材料包裹锯体,分料器要齐全,不得使用倒顺开关;6 .使用手持电动工具必须戴绝缘手套,穿绝缘鞋,严禁戴手套使用锤、斧等易脱手工具;7 .圆锯的锯盘及传动部应安装防护罩,并设有分料器,其长度不小于50cm,厚度

2、大于锯盘的木料,严禁使用圆锯;8 .支模时注意个人防护,不允许站在不稳固的支撑上或没有固定的木方上施工;9 .支设梁、板、柱模板模时,应先搭设架体和护身栏,严禁在没有固定的梁、板、柱上行走;10 .搬运木料、板材和柱体时,根据其重量而定,超重时必须两人进行,严禁从上往下投掷任何物料,无法支搭防护架时要设水平等网或挂安全带。IL使用手锯时,防止伤手和伤别人,并有防摔落措施,锯料时必须站在安全可靠处。审核人交底人接受交底人1、本表头由交底人填写,交底人与接受交底人各保存一份,安全员一份;2、当做分部、分项施工作业安全交底时,应填写“分部、分项工程名称”栏;3、交底提要应根据交底内容把交底重要内容写

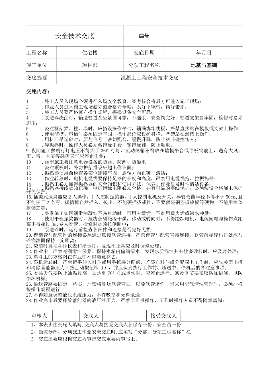
3、上。安全技术交底编号工程名称住宅楼交底日期年月日施工单位项目部分项工程名称地基与基础交底提要混凝土工程安全技术交底交底内容:1 .施工人员入现场必须进行入场安全教育,经考核合格后方可进入施工现场:2 .作业人员进入施工现场必须戴合格安全帽,系好下颗带,锁好带扣;3 .施工人员要严格遵守操作规程,振捣设备安全可靠;4 .泵送碎浇注时,输送管道头应紧固可靠,不漏浆,安全阀完好,管道支架要牢固,检修时必须卸压;5 .浇注框架梁、柱、墙时,应搭设操作平台,铺满绑牢跳板,严禁直接站在模板或支架上操作:6 .使用溜槽、串桶时必须固定牢固,操作部位应设护身栏,严禁站在溜槽上操作;7 .用料斗吊运砂时,要与信

4、号工密切配合,缓慢升降,防止料斗碰撞伤人;8 .碎振捣时,操作人员必须戴绝缘手套,穿绝缘鞋,防止触电;9 .夜间施工照明行灯电压不得大于36V,行灯、流动闸箱不得放在墙模平台或顶板钢筋上,遇有大风、雨、雪、大雾等恶劣天气应停止作业;10 .雨季施工要注意电器设备的防雨、防潮、防触电;11 .浇注顶板时,外防护架搭设应超出作业面;12 .振捣棒使用前检查各部位连接牢固,旋转方向正确,清洁;13 .作业转移时,电机电缆线要保持足够的长度和高度,严禁用电缆线拖、拉振捣器;14 .振捣工必须懂得振捣器的安全知识和使用方法,保养、作业后及时性清洁设备;15 .振捣器接线必须正确,电机绝缘电阻必须合格,并

5、有可靠的零线保护,必须装设合格漏电保护开关保护;16 .插美式振捣器应2人操作,1人控制振捣器,1人控制电机及开关,棒管弯曲半径不得小于50cm,且不能多于2个弯,振捣棒自然插入、拔出,不能硬插拔或推,不要蛮碰钢筋或模板等硬物,不能用棒体拔钢筋等:17 .冬季施工如因润滑油凝结不易启动时,可用火缓烤,不准用猛火烤或沸水冲烫:18 .使用平板振捣器时,拉线必须绝缘干燥,移动或转向时,不得蹬踩电机,电源闸箱与操作点距离不得超过3m,专人看管,检修时必须拉闸断电;19 .泵送碎时,运行前检查各部件和连接是否完好无损;20 .臂架管与配管制的连接必须通过联接软管连接,严禁臂管与配管直接连接,软管前端碎

6、出口处应与碎浇灌面保持一定距离;21 .应随时监视各种仪表和指示灯,发现不正常应及时调整处理;22 .作业中,严禁充润滑油保养。保持水箱内储满清水,发现水质混浊并有较多砂粒时,应及时处理;23 .料斗上的方格网在作业中不得随意移去;24 .泵机运转时,严禁把手伸入料斗或用手抓握分配阀,若要在料斗或分配阀上工作时,应先关闭电机和消除蓄能器压力(按点动按钮即可),并应认真执行工作前、压送中、停机后的各注意事项;25 .炎热天气要防止油温过高,如达到70C或烫伤时,应停止运行。寒冷季节要采取防冻措施,以防冻坏机械;26 .输送管路要固定、垫实,严禁将输送软管弯曲,以免软管爆炸,当采用空气清洗管理时,

7、必须严格按操作规程进行;27 .不得随意调整液压系统压力,不许吸空和无料泵送;28 .作业完毕后要释放蓄能器的液压油压力,严禁非司机操作,工作时操作人员不得随意离岗;审核人交底人接受交底人1、本表头由交底人填写,交底人与接受交底人各保存一份,安全员一份:2、当做分部、分项施工作业安全交底时,应填写“分部、分项工程名称”栏;3、交底提要应根据交底内容把交底重要内容写上。安全技术交底编号工程名称住宅楼交底日期年月日施工单位项目部分项工程名称地基与基础交底提要混凝土工程安全技术交底29 .泵车司机要持证上岗;30 .泵送结束后,要及时进行管道清洗,清洗输送管道的方法有两种:即水洗和气洗,分别用压力水

8、或压缩空气推送海绵或塑料球进行。清洗之前应反转吸料,减低管路内的剩余压力,减少清洗力。(清洗时先将泵车尾部的大弯管卸下,在锥形球内塞入一些废纸或麻袋,然后入入海绵球,将水洗槽加满水后盖紧盖子。若水洗,打开进水阀,关闭进、扩气阀,若气洗,打开进气阀,关闭进水阀)清洗时,注意压力表,应不超过规定的最高压力限值,防止爆管。水洗和气洗不准同时采用,清洗时,所有人员应远离管口,并在管口处加设防护装置,以防碎从管中突然冲出,造成人员伤害事故;31.泵管往楼上人力运输时,运输人员要量力而行,搬运时要注意脚下及周围环境,以防磕拌,两人合作时要相互步调一致,轻拿轻放,严禁抛扔;塔吊吊运时,要放在吊斗中,严禁超出

9、吊斗上口,以防坠落伤人;32 .泵管安装人员临边作业时,要挂好安全带,要将泵管拿稳抱牢,必要时将长泵管拴上安全绳,以防泵管脱落伤人,安装人员要精力集中,相互配合,安装时要放好各种连接件,严禁乱放乱扔,以防坠落伤人;33 .要有专人经常检查泵管的连接情况,有异常情况及时修整,以防爆管伤人;34 .严禁一切违章操作。35 .工作前应确认所有管接头及连接件完好、牢固;36 .布料杆工作时,四支腿底板必须固定,臂架下方不准站人并做好布料杆防倾倒措施;37 .在高空定点浇筑时,必须用止动销轴将回转锁定;38 .未加配重时不得打开或装上管梁;39 .布料时工作人员应看得见工作范围:40 .不准将管梁接长;

10、41 .软管长度不得超过3m(带软管工作时,必须用5块280kg的配重);42 .经常检查钢丝绳是否破损,各部件的紧固是否松动,定期活动部位加注润滑脂:43 .定期检查输送管的磨损量,壁厚小于InIm时,应及时更换;44 .布料杆采用风洗时,端部橡胶管要拿开,并安上一个挡闸板,管端附近不许站人,以防碎残渣伤人;45 .经常检查布料杆弯头,软管接头等处是否牢固,以免脱落;46 .操作人员戴安全帽、口罩、手套等,临边、高空作业系好安全带;47 .地下室施工要有足够的照明,使用低压电,非电工不得随便接电:48 .正确使用磨光机械,防止机械伤人;49 .在临边作业时要有必要的防护措施,防止高空坠落、物体打击;50 .接受交底人在背面上签字后,转交安全员存档。审核人交底人接受交底人1、本表头由交底人填写,交底人与接受交底人各保存一份,安全员一份:2、当做分部、分项施工作业安全交底时,应填写“分部、分项工程名称”栏;3、交底提要应根据交底内容把交底重要内容写上。

展开阅读全文
相关资源
猜你喜欢
相关搜索

当前位置:首页 > 建筑/环境 > 设计及方案

copyright@ 2008-2023 1wenmi网站版权所有

经营许可证编号:宁ICP备2022001189号-1

本站为文档C2C交易模式,即用户上传的文档直接被用户下载,本站只是中间服务平台,本站所有文档下载所得的收益归上传人(含作者)所有。第壹文秘仅提供信息存储空间,仅对用户上传内容的表现方式做保护处理,对上载内容本身不做任何修改或编辑。若文档所含内容侵犯了您的版权或隐私,请立即通知第壹文秘网,我们立即给予删除!