附件1 防空地下室结构检测指引.docx

上传人:p** 文档编号:676033 上传时间:2024-01-08 格式:DOCX 页数:9 大小:25.71KB
下载 相关 举报
附件1 防空地下室结构检测指引.docx_第1页
第1页 / 共9页
附件1 防空地下室结构检测指引.docx_第2页
第2页 / 共9页
附件1 防空地下室结构检测指引.docx_第3页
第3页 / 共9页
附件1 防空地下室结构检测指引.docx_第4页
第4页 / 共9页
附件1 防空地下室结构检测指引.docx_第5页
第5页 / 共9页
附件1 防空地下室结构检测指引.docx_第6页
第6页 / 共9页
附件1 防空地下室结构检测指引.docx_第7页
第7页 / 共9页
附件1 防空地下室结构检测指引.docx_第8页
第8页 / 共9页
附件1 防空地下室结构检测指引.docx_第9页
第9页 / 共9页
亲,该文档总共9页,全部预览完了,如果喜欢就下载吧!
资源描述

《附件1 防空地下室结构检测指引.docx》由会员分享,可在线阅读,更多相关《附件1 防空地下室结构检测指引.docx(9页珍藏版)》请在第壹文秘上搜索。

1、附件1防空地下室结构检测指引一、检测单位的条件(一)具备检测资质证书,且检测范围涵盖“主体结构工程现场检测”。(二)已在广州市建设行政主管部门或项目所在地的县级市建设行政主管部门备案的单位。(三)具体单位参考广州市建设工程检测协会网站(http:/gceta.org)查阅。二、检测依据(一)人民防空工程施工及验收规范(GB50134-2004)(二)人民防空工程质量检验评定标准(RFJ01-2002)(三)混凝土结构工程施工质量验收规范(GB50204-2002)(2011版)(四)混凝土结构现场检测技术标准(GB/T50784-2013)(五)广州市建筑结构实体质量监督抽测办法(穗建质(20

2、10)303号)(六)建筑结构检测技术标准(GB/T50344-2004)(七)钻芯法检测混凝土强度技术规程(CECSo3:2007)(八)回弹法检测混凝土抗压强度技术规程(JGJ/T23-2011)(九)混凝土中钢筋检测技术规程(JGJ/T152-2008)三、检测项目及抽检频率(一)混凝土强度混凝土强度的抽检频率抽检构件位置检测方法抽检频率柱钻芯法、回弹法、超声回弹法每个防护单元抽取不少于3根柱子进行检测。临空墙、防护单元之间的防护密闭隔墙钻芯法、回弹法、超声回弹法每面墙抽取一个区域进行检测。顶板钻芯法每个防护单元抽取不少于3块板,每块板抽取不少于1个点进行检测。(二)混凝土构件尺寸偏差混

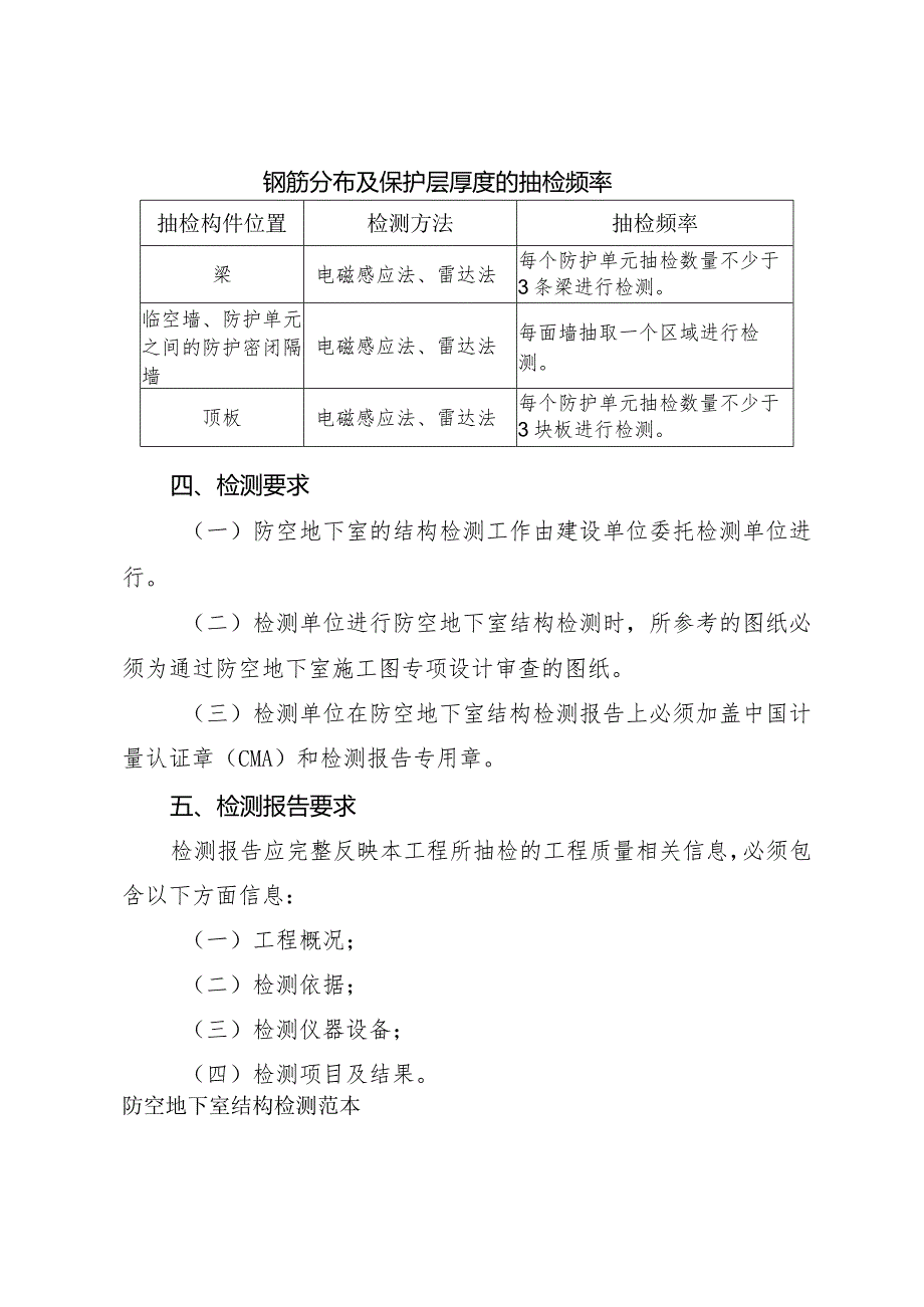
3、凝土构件尺寸偏差的抽检频率抽检构件位置检测方法抽检频率梁尺量每个防护单元抽检不少于3条梁进行检测。柱尺量每个防护单元抽检不少于3根柱进行检测。临空墙、防护单元之间的防护密闭隔墙尺量每面墙抽取一个区域。顶板钻芯法结合混凝土强度检测中顶板的抽检频率进行检测。(三)钢筋分布及保护层厚度钢筋分布及保护层厚度的抽检频率抽检构件位置检测方法抽检频率梁电磁感应法、雷达法每个防护单元抽检数量不少于3条梁进行检测。临空墙、防护单元之间的防护密闭隔墙电磁感应法、雷达法每面墙抽取一个区域进行检测。顶板电磁感应法、雷达法每个防护单元抽检数量不少于3块板进行检测。四、检测要求(一)防空地下室的结构检测工作由建设单位委托

4、检测单位进行。(二)检测单位进行防空地下室结构检测时,所参考的图纸必须为通过防空地下室施工图专项设计审查的图纸。(三)检测单位在防空地下室结构检测报告上必须加盖中国计量认证章(CMA)和检测报告专用章。五、检测报告要求检测报告应完整反映本工程所抽检的工程质量相关信息,必须包含以下方面信息:(一)工程概况;(二)检测依据;(三)检测仪器设备;(四)检测项目及结果。防空地下室结构检测范本防空地下室结构实体检测报告工程名称:建设单位:检测日期:年月日报告编号:(检测单位名称)年月日一、工程概况二、检测依据三、检测仪器设备四、检测项目及结果一、工程概况工程名称工程地点建设单位施工单位监理单位监督单位二

5、、检测依据(一)人民防空工程施工及验收规范(GB50134-2004);(二)人民防空工程质量检验评定标准(RFJO1-2002);(三)混凝土结构工程施工质量验收规范(GB50204-2002)(2011版);(四)混凝土结构现场检测技术标准(GB/T50784-2013);(五)广州市建筑结构实体质量监督抽测办法(穗建质(2010)303号);(六)建筑结构检测技术标准(GB/T50344-2004);(七)钻芯法检测混凝土强度技术规程(CECS03:2007);(八)回弹法检测混凝土抗压强度技术规程(JGJ/T23-2011);(九)混凝土中钢筋检测技术规程(JGJ/T152-2008)

6、;(十)通过防空地下室施工图专项设计审查的图纸。三、检测主要设备(一)(二)(三)四、检)则项目及结果(一)第一防护单元1 .混凝土强度样品编号构件名称、位置(层数、轴线或编号)设计值检测值允许偏差值实际偏差值柱()柱()柱()墙()墙()墙()顶板()顶板()顶板()以下空白2 .混凝土构件尺寸偏差样品编号构件名称、位置(层数、轴线或编号)设计值检测值允许偏差值实际偏差值梁()梁()梁()柱()柱()柱()墙()墙()墙()顶板()顶板()顶板()以下空白3 .钢筋分布及保护层厚度样品编号构件名称、位置(层数、轴线或编号)设计值检测值允许偏差值实际偏差值梁()梁()梁()墙()墙()墙()顶板()顶板()顶板()以下空白(二)第二防护单元(参考第一防护单元)(三)第三防护单元(参考第一防护单元)(检测单位名称)年月曰

展开阅读全文
相关资源
猜你喜欢
相关搜索

当前位置:首页 > 建筑/环境 > 建筑规范

copyright@ 2008-2023 1wenmi网站版权所有

经营许可证编号:宁ICP备2022001189号-1

本站为文档C2C交易模式,即用户上传的文档直接被用户下载,本站只是中间服务平台,本站所有文档下载所得的收益归上传人(含作者)所有。第壹文秘仅提供信息存储空间,仅对用户上传内容的表现方式做保护处理,对上载内容本身不做任何修改或编辑。若文档所含内容侵犯了您的版权或隐私,请立即通知第壹文秘网,我们立即给予删除!