基于三柱分型的髋臼骨折精准诊疗专家共识(2023版)推荐意见.docx

上传人:p** 文档编号:679010 上传时间:2024-01-09 格式:DOCX 页数:7 大小:39.60KB
下载 相关 举报
基于三柱分型的髋臼骨折精准诊疗专家共识(2023版)推荐意见.docx_第1页
第1页 / 共7页
基于三柱分型的髋臼骨折精准诊疗专家共识(2023版)推荐意见.docx_第2页
第2页 / 共7页
基于三柱分型的髋臼骨折精准诊疗专家共识(2023版)推荐意见.docx_第3页
第3页 / 共7页
基于三柱分型的髋臼骨折精准诊疗专家共识(2023版)推荐意见.docx_第4页
第4页 / 共7页
基于三柱分型的髋臼骨折精准诊疗专家共识(2023版)推荐意见.docx_第5页
第5页 / 共7页
基于三柱分型的髋臼骨折精准诊疗专家共识(2023版)推荐意见.docx_第6页
第6页 / 共7页
基于三柱分型的髋臼骨折精准诊疗专家共识(2023版)推荐意见.docx_第7页
第7页 / 共7页
亲,该文档总共7页,全部预览完了,如果喜欢就下载吧!
资源描述

《基于三柱分型的髋臼骨折精准诊疗专家共识(2023版)推荐意见.docx》由会员分享,可在线阅读,更多相关《基于三柱分型的髋臼骨折精准诊疗专家共识(2023版)推荐意见.docx(7页珍藏版)》请在第壹文秘上搜索。

1、基于三柱分型的髓臼骨折精准诊疗专家共识(2023版)推荐意见骸臼骨折多由高处坠落伤、交通伤等高能量暴力导致,其损伤机制为股骨头与骸臼的暴力撞击,约占全身骨折的3.73%o骸臼周围解剖结构复杂,周围重要的血管、神经集聚,额臼骨折合并周围软组织损伤可导致危及生命的并发症;作为复杂的关节内骨折,骸臼骨折的精确分型诊断、合理手术方案的制订对骨科医师也是巨大的挑战。骸臼骨折传统Let。Urnel-Judet分型系统应用广泛,但存在骨折类型囊括不全、难以理解、分型对手术指导价值不足等局限性;然而,对于骨宽臼骨折的精准诊疗,目前尚无系统的基于证据的共识或指南。临床上分型诊断错误、手术策略选择不当导致创伤性关

2、节炎等严重并发症屡见不鲜,给社会和家庭带来沉重负担。三柱分型基于解剖特点,具有囊括骨折类型多、便于理解等优势,多中心分型对比研究结果表明其具有更高诊断应用价值。为解决骨科医师难以明确髓臼骨折损伤类型、手术创伤大、预后差等问题,实现髓臼骨折患者的精准诊疗,获得满意的预后,中华医学会骨科学分会创伤骨科学组组织相关领域专家,遵循循证医学原则,本着科学性和实用性,共同制订基于三柱分型的骰臼骨折精准诊疗专家共识(2023版)。结合髓臼骨折三柱分型系统,从髓臼骨折的诊断、治疗、并发症防治等方面提出15条推荐意见,以提高骨科同仁对髅臼骨折精准诊疗理念的认识,制订标准化诊疗策略,进而改善患者预后。推荐意见1、

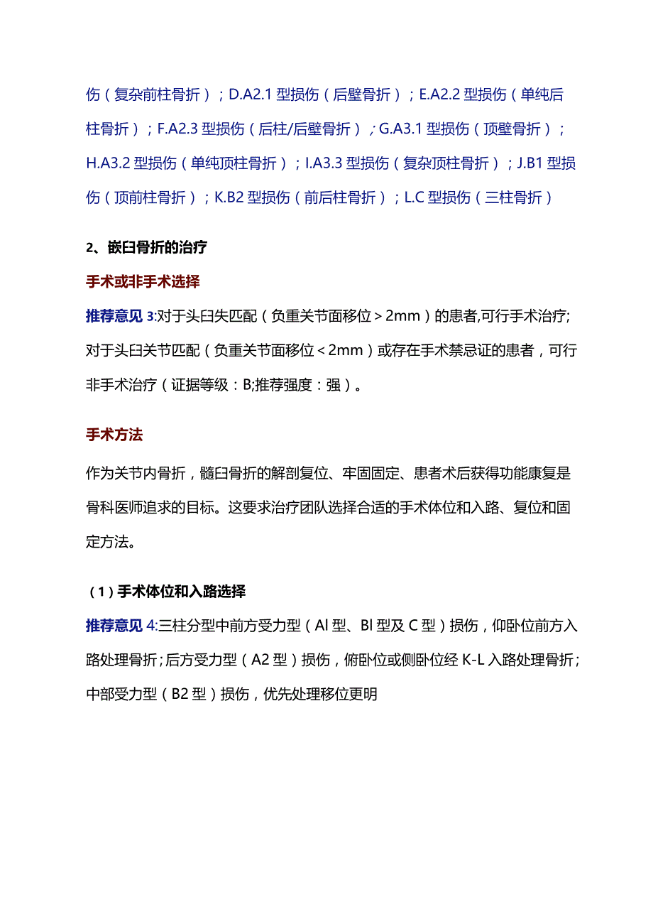
3、嵌臼骨折的诊断初步诊断推荐意见1:对于骸部疼痛、活动受限患者,应高度怀疑髓臼骨折,可使用X线检查(必要时联合CT)及体检以明确是否发生额臼骨折(证据等级:A;推荐强度:强)。骨折分型选择推荐意见2:三柱分型具有囊括骨折类型全、便于理解掌握等优势,可使用三柱分型诊断骸臼骨折损伤类型(证据等级:C;推荐强度:强)。为解决传统额臼骨折分型中存在的问题,河北医科大学第三医院侯志勇教授团队基于骸臼生长发育的解剖特点提出骸臼骨折三柱分型。根据骨折线涉及柱/壁的范围,将髓臼骨折分为单柱骨折(A型)、两柱骨折(B型)、三柱骨折(C型)。根据暴力方向及骨块的粉碎程度进一步将额臼骨折分为19个亚型。图骸臼骨折三柱

4、分型示意图A.A1.1型损伤(单纯前壁骨折);B.A1.2型损伤(单纯前柱骨折);C.A1.3型损伤(复杂前柱骨折);D.A2.1型损伤(后壁骨折);E.A2.2型损伤(单纯后柱骨折);F.A2.3型损伤(后柱/后壁骨折);G.A3.1型损伤(顶壁骨折);H.A3.2型损伤(单纯顶柱骨折);I.A3.3型损伤(复杂顶柱骨折);J.B1型损伤(顶前柱骨折);K.B2型损伤(前后柱骨折);L.C型损伤(三柱骨折)2、嵌臼骨折的治疗手术或非手术选择推荐意见3:对于头臼失匹配(负重关节面移位2mm)的患者,可行手术治疗;对于头臼关节匹配(负重关节面移位2mm)或存在手术禁忌证的患者,可行非手术治疗(证

5、据等级:B;推荐强度:强)。手术方法作为关节内骨折,髓臼骨折的解剖复位、牢固固定、患者术后获得功能康复是骨科医师追求的目标。这要求治疗团队选择合适的手术体位和入路、复位和固定方法。(1)手术体位和入路选择推荐意见4:三柱分型中前方受力型(Al型、Bl型及C型)损伤,仰卧位前方入路处理骨折;后方受力型(A2型)损伤,俯卧位或侧卧位经K-L入路处理骨折;中部受力型(B2型)损伤,优先处理移位更明显的柱,尽量单一入路处理主要骨折块,必要时前后联合入路处理;顶部受力型(A3型)损伤,仰卧位单一入路(髓窝或髓股)处理骨折块(证据等级:B;推荐强度:强)。骨折分型体位手术人路AL1仰卧腹直肌旁/骼腹股沟A

6、1.2仰卧SloppaAl.3仰卧腹直肌旁(外侧)/骼腹股沟ppaA2.I俯卧/侧卧K-LA2.2俯卧/侧卧K-LA2.3俯卧/侧卧K-LA3.1仰卧骼股A3.2仰卧骼窝A3.3仰卧/漂浮骼股/联合A4仰卧SloppaBl.1仰卧腹直肌旁/储腹股沟/(flSSfSlopa)Bl.2仰卧腹直肌旁/骼腹股沟/(骼窝+NW3)Bl.3仰卧腹直肌旁/骼腹股沟/(骼窝+S3”u)B2.1仰卧/俯卧/漂浮Sl()aKL联合B2.2仰卧/俯卧/漂浮St。PPaKI联合B2.3仰卧/俯卧/漂浮SIoPpaKL联合Cl仰卧腹直肌旁/骼腹股沟/(骼窝+SEpa)C2仰卧腹直肌旁/骼腹股沟/(骼窝+Smppu)C3

7、仰卧腹直肌旁/骼腹股沟/(骼窝+SQ”H)三柱分型中各骨折亚型手术体位及入路(2)复位和固定技术手术解剖复位、牢固固定是避免头臼失匹配(负重区关节面移位2mm)患者术后创伤性关节炎的前提喟宽臼骨折损伤类型多样,临床医师可基于三柱分型中各亚型骨折特点对骸臼骨折进行复位和固定。推荐意见5:A1型损伤为股骨头向前撞击导致,复位顺序为先前柱骨折块后前壁骨折块,使用钢板及螺钉固定骨折块(证据等级:B;推荐强度:强)。推荐意见6:A2型损伤为股骨头向后撞击导致,复位顺序为先后柱骨折块后后壁骨折块,关节面压缩需以股骨头为模板解剖复位,使用钢板及螺钉固定(证据等级:B;推荐强度:强)。推荐意见7:A3.1型(

8、顶壁)损伤为股骨头撞击顶壁导致,骨折线较A2.1型损伤更靠近头端,可采用改良解股入路复位骨折块,关节面压缩时以股骨头为模板解剖复位,固定时将抗滑钢板置于臼顶近端对抗骨折块近端移位趋势(证据等级:C;推荐强度:中)。推荐意见8:A3,2型(顶柱)损伤为股骨头撞击顶柱导致,骨折线涉及骼崎,骨折块伴有上移、外旋畸形,可采用前方入路恢复骨折块高度、矫正旋转畸形,使用接骨板联合拉力螺钉固定(证据等级:C;推荐强度:中)。推荐意见9:A3.3型(复杂顶柱)损伤骨折线累及顶柱及顶壁,复位顺序为先顶柱骨折块后顶壁骨折块,可采用改良器股入路处理骨折,使用钢板及螺钉固定(证据等级:C;推荐强度:中)。推荐意见10

9、:对于A4型(单纯内壁)损伤,可经骨盆内向外推顶复位内壁骨折块,使用较为宽大的解剖接骨板固定骨折块,以阻挡股骨头及方形区内移脱位趋势(证据等级:C;推荐强度:中)。推荐意见11:对于B1型损伤,可经前方入路处理骨折,复位顺序为先顶柱骨折块后前柱骨折块,使用接骨板及螺钉固定(证据等级:C;推荐强度:中)。推荐意见12:B2型损伤骨折线累及前后两柱,可首先复位移位更为明显的柱,使用钢板固定,拉力螺钉固定对侧柱骨折块;当单一入路难以将所有关节面骨折块复位时,需采用前后联合入路处理骨折块(证据等级:C;推荐强度:中)。推荐意见13:C型损伤由股骨头向前内撞击导致,骨折中心位于骸臼上方;单纯前方入路可处

10、理主要骨折块,可优先复位顶柱骨折块,再处理前柱及后柱骨折块;若伴发后壁骨折块,往往移位较小,经前方入路对C型损伤的主要骨折块进行良好复位及固定后,后壁骨折块一般可获得足够稳定性,无须行额外的K-L入路对其进行固定(证据等级:B;推荐强度:中)。3.并发症防治推荐意见14:围术期应规范抗凝,预防下肢深静脉血栓形成;降低肺炎及压疮等的发生率;降低血管及神经医源性损伤的发生率;降低创伤性关节炎的发生率(证据等级:B;推荐强度:强)。推荐意见15:术后积极抗感染、补液;鼓励患者早期非负重功能锻炼,避免关节僵硬,骨折线消失后开始负重锻炼(证据等级:B;推荐强度:强)。引用本文:张瑞鹏,蔡鸿敏,樊仕才,等.基于三柱分型的醺臼骨折精准诊疗专家共识(2023版)J.中华创伤杂志,2023,39(10):865-875.DOI:10.3760/501098-20230730-00038.

展开阅读全文
相关资源
猜你喜欢
相关搜索

当前位置:首页 > 论文 > 医学论文

copyright@ 2008-2023 1wenmi网站版权所有

经营许可证编号:宁ICP备2022001189号-1

本站为文档C2C交易模式,即用户上传的文档直接被用户下载,本站只是中间服务平台,本站所有文档下载所得的收益归上传人(含作者)所有。第壹文秘仅提供信息存储空间,仅对用户上传内容的表现方式做保护处理,对上载内容本身不做任何修改或编辑。若文档所含内容侵犯了您的版权或隐私,请立即通知第壹文秘网,我们立即给予删除!