房地产公司总承包项目人力资源绩效考核管理规定.docx

上传人:p** 文档编号:688441 上传时间:2024-01-12 格式:DOCX 页数:5 大小:24.20KB
下载 相关 举报
房地产公司总承包项目人力资源绩效考核管理规定.docx_第1页
第1页 / 共5页
房地产公司总承包项目人力资源绩效考核管理规定.docx_第2页
第2页 / 共5页
房地产公司总承包项目人力资源绩效考核管理规定.docx_第3页
第3页 / 共5页
房地产公司总承包项目人力资源绩效考核管理规定.docx_第4页
第4页 / 共5页
房地产公司总承包项目人力资源绩效考核管理规定.docx_第5页
第5页 / 共5页
亲,该文档总共5页,全部预览完了,如果喜欢就下载吧!
资源描述

《房地产公司总承包项目人力资源绩效考核管理规定.docx》由会员分享,可在线阅读,更多相关《房地产公司总承包项目人力资源绩效考核管理规定.docx(5页珍藏版)》请在第壹文秘上搜索。

1、房地产公司总承包项目人力资源绩效考核管理规定(文件编号:ZNJZ-XKH2005)1、总则11、制订目的绩效考核目的:为建立和完善中南集团的绩效管理系统,使员工的贡献得到确认,并持续提高员工绩效。12、适用范围凡集团范围内所有单位、部门和各级管理人员的考核评定,均依照本规定办理。2、绩效考核管理办法21、绩效考核基本原则(1)公开性原则:考核者需要向被考核者明确说明绩效考核的标准、程序、方法和时间等事宜,使绩效考核有透明度。(2)客观性原则:部门绩效考核要做到以事实为依据,对被管理者的任何评级都应有事实依据,避免主观判断和个人主观色彩。(3)开放沟通原则:考评人应将评估结果及时反馈给考评者,并

2、要求被考评人签字,签字仅代表被考评人知道考评结果,并且考评人提供了具体的评分说明和意见,不代表被考评人同意考评结果。(4)促进提高原则:绩效考核的根本目的不是为了发奖金,而是为了员工在未来能不断改进提高,绩效考评后考评人必须和被考评人充分沟通,指出不足,建议未来改进方向。22、考核体系(1)分层面考核:分为单位考核分(总公司、分公司、项目部)和个人考核分。单位考核分与经营层薪资、单位人员奖金分配情况挂钩,同时影响该单位人员考核结果的分布比例;考核个人考核分与个人工资挂钩,同时与个人的人事异动情况挂钩。(2)分级分权管理:按照等级链的原则,一级向一级负责,一级对一级考核,对部分岗位实行直接上级和

3、职能条线主管双重考核。(3)经理负责制:经理(一把手)对所辖单位、部门承担全部责任,上级主管对经理的考核即是对经理所管辖单位、部门的考核。(4)直接上级考核,隔级主管复审:隔级主管对考核的公正性、规范性进行评估。为尊重直接上级的权威,隔级主管可以提供自己的参考意见,但无权直接变更考核结果。24、项目部绩效考核总承包项目部绩效考核办法如下表1:表1总承包项目部月度绩效考核指标分解表指标类型指标名称考核部门考核频度内部权重管理指标工程质量分公司月度20%安全生产20%工期进度15%文明施工与后勤5%材料管理10%内部定额10%制度执行情况20%合计100%指标考核由各分公司按照公司工程管理部统一制

4、定的表格进行,每月考核分数取平均值即为项目部季度考核得分;项目部绩效考核得分即为项目经理绩效考核分。项目经理对考核分在5分范围内调配后即得生产经理考核分。25、项目部人员考核总承包项目部管理人员(工长除外)考核办法如下:(一)根据对项目部的绩效考核情况,确定项目经理、生产经理的个人考核分;(二)项目其他管理人员(工长除外)考核实行双线制,项目经理考核占60%,分公司对口职能科室占40%;(三)对项目工长的考核、由项目经理(权重50%)、生产经理(权重20%)、安全员(权重10%)、质量员(权重10%),技术员(权重10%),共同完成。当出现人员缺位时,该部分权重归项目经理进行考核。表2个人考核

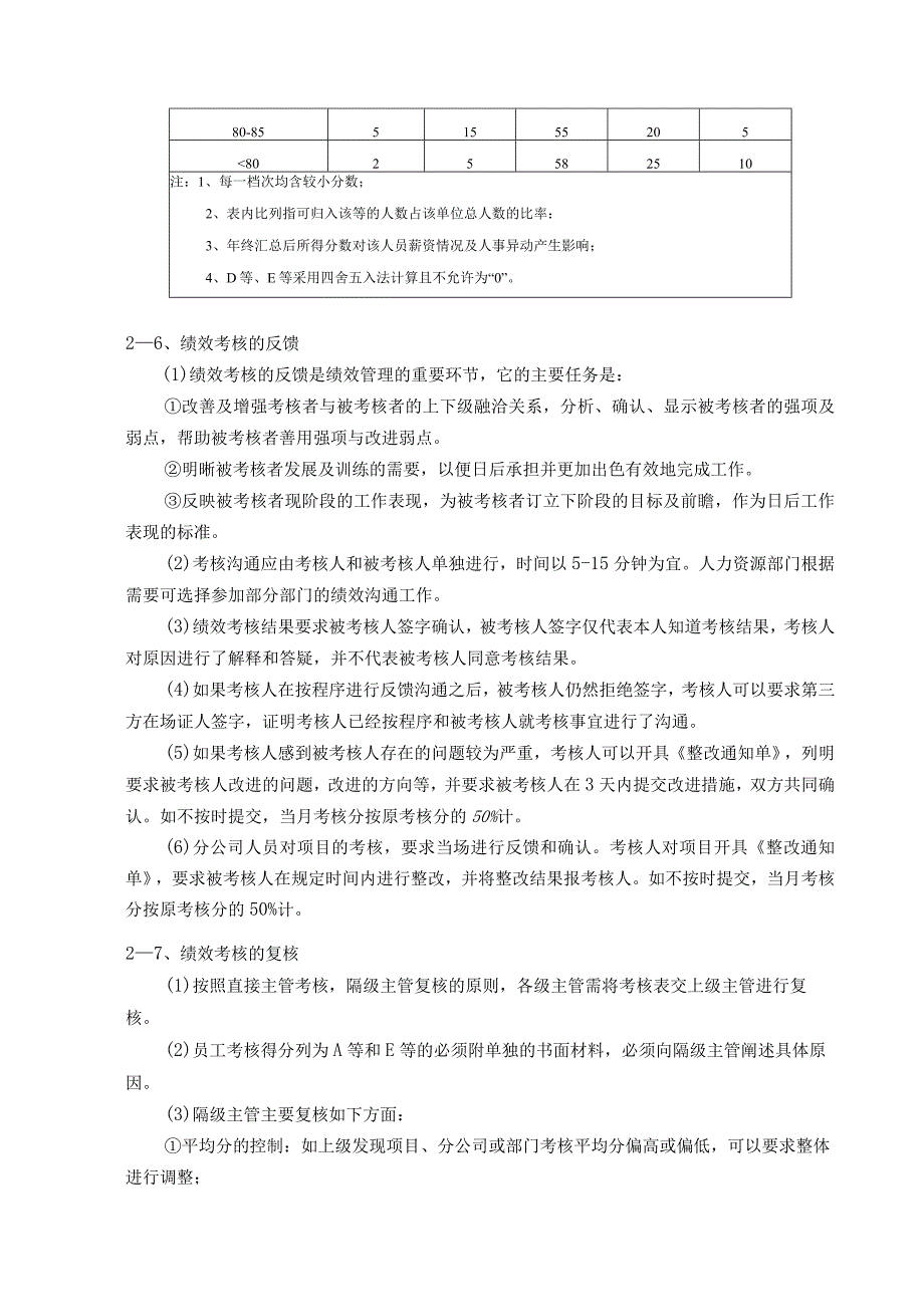
5、分等级分配比例规定(季度)BCDE2951530505090-9510255010585-9010205015580-85515552058025582510注:1、每一档次均含较小分数;2、表内比列指可归入该等的人数占该单位总人数的比率:3、年终汇总后所得分数对该人员薪资情况及人事异动产生影响;4、D等、E等采用四舍五入法计算且不允许为“0”。26、绩效考核的反馈(1)绩效考核的反馈是绩效管理的重要环节,它的主要任务是:改善及增强考核者与被考核者的上下级融洽关系,分析、确认、显示被考核者的强项及弱点,帮助被考核者善用强项与改进弱点。明晰被考核者发展及训练的需要,以便日后承担并更加出色有效地完

6、成工作。反映被考核者现阶段的工作表现,为被考核者订立下阶段的目标及前瞻,作为日后工作表现的标准。(2)考核沟通应由考核人和被考核人单独进行,时间以5-15分钟为宜。人力资源部门根据需要可选择参加部分部门的绩效沟通工作。(3)绩效考核结果要求被考核人签字确认,被考核人签字仅代表本人知道考核结果,考核人对原因进行了解释和答疑,并不代表被考核人同意考核结果。(4)如果考核人在按程序进行反馈沟通之后,被考核人仍然拒绝签字,考核人可以要求第三方在场证人签字,证明考核人已经按程序和被考核人就考核事宜进行了沟通。(5)如果考核人感到被考核人存在的问题较为严重,考核人可以开具整改通知单,列明要求被考核人改进的

7、问题,改进的方向等,并要求被考核人在3天内提交改进措施,双方共同确认。如不按时提交,当月考核分按原考核分的50%计。(6)分公司人员对项目的考核,要求当场进行反馈和确认。考核人对项目开具整改通知单,要求被考核人在规定时间内进行整改,并将整改结果报考核人。如不按时提交,当月考核分按原考核分的50%计。27、绩效考核的复核(1)按照直接主管考核,隔级主管复核的原则,各级主管需将考核表交上级主管进行复核。(2)员工考核得分列为A等和E等的必须附单独的书面材料,必须向隔级主管阐述具体原因。(3)隔级主管主要复核如下方面:平均分的控制:如上级发现项目、分公司或部门考核平均分偏高或偏低,可以要求整体进行调

8、整;公平性:隔级主管对考核的公平性进行评估,如认为存在不公平因素,隔级主管需与当事人沟通,提出自己的看法,但不能够直接改变考核分。28、申诉(1)如员工对考核结果存在异议,可向各分公司、总公司总经办和集团人力资源部提出申诉。(2)接到申诉后,办公室、人力资源部应组织复查,和考评人、被考评人进行沟通。211、考核结果的处理(1)每月/季度考核分的平均值作为年度考核的结果。(2)个人绩效考核情况将与薪资待遇、人事异动等方面密切挂钩(见下表3考核调整系数对照表)表3考核调整系数对照表年度考核分201918171615141312考核调整系数1.501.351.201.151.101.051.00.9

9、50.90年度考核分1110987654/考核调整系数0.85080.750.700.650.600.550.50说明:年度考核分由四个季度考核情况归类汇总得出;分数换算:A:5,B:4,C:3,D:2,E:1212、考核要求(1)考核工作严禁弄虚作假、敷衍塞责、感情用事、滥用职权,一经发现给予主要责任人书面警告处分,并罚款300-500元,且当期考核分作废,由被考核人的隔级领导重新考核。(2)对拒绝对下级进行考核的管理人员,第一次处于500元罚款和记过处分,第二次处于100o元罚款和记大过处分,三次以上者免职。3、附件项目对服务中心满意度考核示范卷附件项目对服务中心满意度考核示范卷1、我对本考核期内服务中心提供的设备的完好率感到:非常不满意非常满意123456789102、我对本考核期内服务中心的服务态度感到:非常不满意非常满意123456789103、我对本考核期内服务中心服务的及时性感到:非常不满意非常满意123456789104、我对服务中心服务人员的技术水平感到:非常不满意非常满意123456789105、我对服务中心的工作整体上感到满意。非常不满意非常满意12345678910您宝贵的意见和建议:

展开阅读全文
相关资源
猜你喜欢
相关搜索

当前位置:首页 > 管理/人力资源 > 绩效管理

copyright@ 2008-2023 1wenmi网站版权所有

经营许可证编号:宁ICP备2022001189号-1

本站为文档C2C交易模式,即用户上传的文档直接被用户下载,本站只是中间服务平台,本站所有文档下载所得的收益归上传人(含作者)所有。第壹文秘仅提供信息存储空间,仅对用户上传内容的表现方式做保护处理,对上载内容本身不做任何修改或编辑。若文档所含内容侵犯了您的版权或隐私,请立即通知第壹文秘网,我们立即给予删除!