房地产开发公司绩效管理制度.docx

上传人:p** 文档编号:688516 上传时间:2024-01-12 格式:DOCX 页数:2 大小:25.89KB
下载 相关 举报
房地产开发公司绩效管理制度.docx_第1页
第1页 / 共2页
房地产开发公司绩效管理制度.docx_第2页
第2页 / 共2页
亲,该文档总共2页,全部预览完了,如果喜欢就下载吧!
资源描述

《房地产开发公司绩效管理制度.docx》由会员分享,可在线阅读,更多相关《房地产开发公司绩效管理制度.docx(2页珍藏版)》请在第壹文秘上搜索。

1、房地产开发公司绩效管理制度一 .绩效奖励目的:为坚持绩效优先、兼顾公平,实行按劳分配、多劳多得的原则,努力激发销售团队及相关部门的积极性、主动性,提高员工以销售为中心的意识,塑造以服务质量为核心,以绩效规范管理的运行机制,切实促进销售现场内部力量的壮大,更好的完成销售任务。结合公司项目各项绩效目标进行公司各层次奖励规划,激发员工潜能,并建立有效的激励约束机制,推动公司生产经营业绩提升。二 .适用范围:2.1. 主要人员:置业顾问及销售经理。22相关人员:驻场工作人员。2.3. 可用于部门活动及联谊经费。三 .奖金池来源及提取3.1. 绩效奖励奖金池=销售部项目签约总额.09%;3.2. 原则:

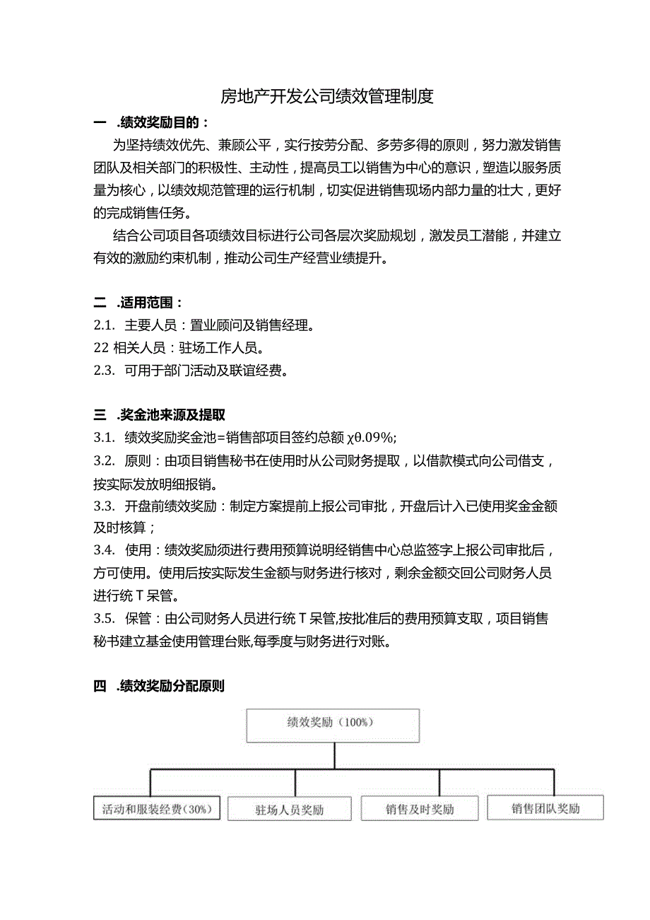
2、由项目销售秘书在使用时从公司财务提取,以借款模式向公司借支,按实际发放明细报销。3.3. 开盘前绩效奖励:制定方案提前上报公司审批,开盘后计入已使用奖金金额及时核算;3.4. 使用:绩效奖励须进行费用预算说明经销售中心总监签字上报公司审批后,方可使用。使用后按实际发生金额与财务进行核对,剩余金额交回公司财务人员进行统T呆管。3.5. 保管:由公司财务人员进行统T呆管,按批准后的费用预算支取,项目销售秘书建立基金使用管理台账,每季度与财务进行对账。四 .绩效奖励分配原则4.1. 活动和服装经费:用于售楼部驻场人员部门工装及活动费用(工装占70%、活动经费占30%;工装及活动经费在实际使用中可以相

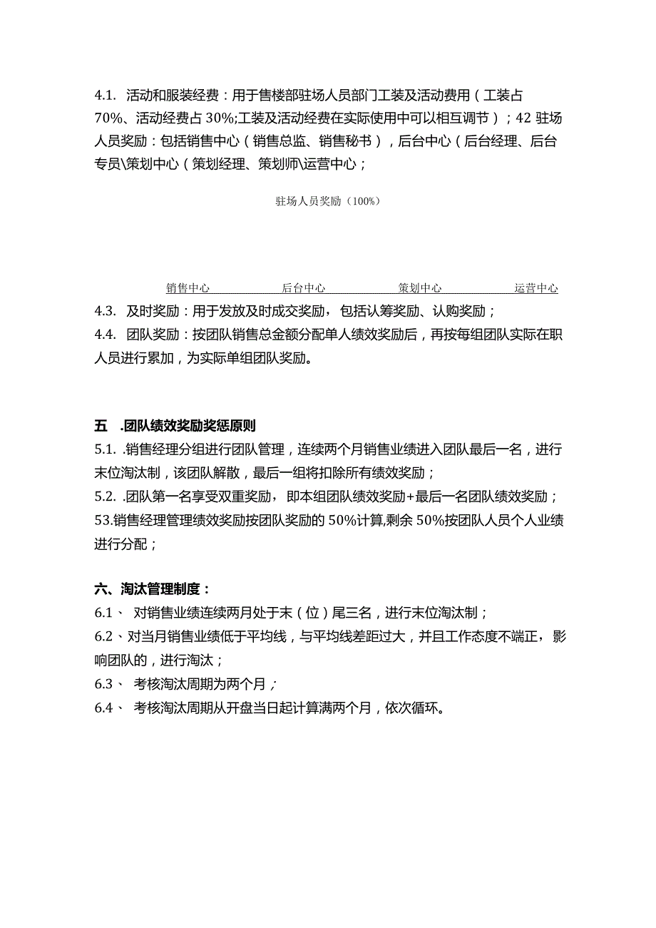
3、互调节);42驻场人员奖励:包括销售中心(销售总监、销售秘书),后台中心(后台经理、后台专员策划中心(策划经理、策划师运营中心;驻场人员奖励(100%)销售中心后台中心策划中心运营中心4.3. 及时奖励:用于发放及时成交奖励,包括认筹奖励、认购奖励;4.4. 团队奖励:按团队销售总金额分配单人绩效奖励后,再按每组团队实际在职人员进行累加,为实际单组团队奖励。五 .团队绩效奖励奖惩原则5.1. .销售经理分组进行团队管理,连续两个月销售业绩进入团队最后一名,进行末位淘汰制,该团队解散,最后一组将扣除所有绩效奖励;5.2. .团队第一名享受双重奖励,即本组团队绩效奖励+最后一名团队绩效奖励;53.销售经理管理绩效奖励按团队奖励的50%计算,剩余50%按团队人员个人业绩进行分配;六、淘汰管理制度:6.1、 对销售业绩连续两月处于末(位)尾三名,进行末位淘汰制;6.2、 对当月销售业绩低于平均线,与平均线差距过大,并且工作态度不端正,影响团队的,进行淘汰;6.3、 考核淘汰周期为两个月;6.4、 考核淘汰周期从开盘当日起计算满两个月,依次循环。

展开阅读全文
相关资源
猜你喜欢
相关搜索

当前位置:首页 > 管理/人力资源 > 绩效管理

copyright@ 2008-2023 1wenmi网站版权所有

经营许可证编号:宁ICP备2022001189号-1

本站为文档C2C交易模式,即用户上传的文档直接被用户下载,本站只是中间服务平台,本站所有文档下载所得的收益归上传人(含作者)所有。第壹文秘仅提供信息存储空间,仅对用户上传内容的表现方式做保护处理,对上载内容本身不做任何修改或编辑。若文档所含内容侵犯了您的版权或隐私,请立即通知第壹文秘网,我们立即给予删除!