交付前防渗漏排查工作指引.docx

上传人:p** 文档编号:693786 上传时间:2024-01-16 格式:DOCX 页数:5 大小:68.05KB
下载 相关 举报
交付前防渗漏排查工作指引.docx_第1页
第1页 / 共5页
交付前防渗漏排查工作指引.docx_第2页
第2页 / 共5页
交付前防渗漏排查工作指引.docx_第3页
第3页 / 共5页
交付前防渗漏排查工作指引.docx_第4页
第4页 / 共5页
交付前防渗漏排查工作指引.docx_第5页
第5页 / 共5页
亲,该文档总共5页,全部预览完了,如果喜欢就下载吧!
资源描述

《交付前防渗漏排查工作指引.docx》由会员分享,可在线阅读,更多相关《交付前防渗漏排查工作指引.docx(5页珍藏版)》请在第壹文秘上搜索。

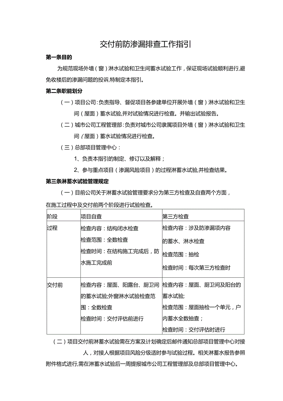
1、交付前防渗漏排查工作指引第一条目的为规范现场外墙(窗)淋水试验和卫生间蓄水试验工作,保证现场试验顺利进行,避免收楼后的渗漏问题的投诉,特制定本指引。第二条职能划分(一)项目公司:负责指导、督促项目各参建单位开展外墙(窗)淋水试验和卫生间(屋面)蓄水试验,并对试验情况进行检查。并输出试验报告。(二)城市公司工程管理部:负责对城市公司隶属项目外墙(窗)淋水试验和卫生间(屋面)蓄水试验情况进行检查。(三)总部项目管理中心:1、负责本指引的制定、修订以及解释;2、参与重点项目(渗漏风险项目)的过程淋蓄水试验,并检查结果。第三条淋蓄水试验管理规定(一)目前公司关于淋蓄水试验管理要求分为第三方检查及自查两

2、个方面,在施工过程中及交付前两个阶段进行试验检查。阶段项目自查第三方检查过程检查内容:结构闭水检查检查范围:全数检查检查时间:在结构施工完成后,防水施工完成前检查内容:涉及防渗漏项内容的蓄水、淋水检查检查范围:抽检检查时间:每次第三方检查时进行交付前检查内容:屋面、阳露台、厨卫间的蓄水试验;外窗淋水试验检查范围:全数检查检查时间:交付评估前进行检查内容:屋面、厨卫间及阳台的蓄水试验;检查范围:屋面抽检一个单元,户内蓄水全数抽查;检查时间:交付评估时进行(二)项目交付前淋蓄水试验需在方案及计划确定后邮件通知总部项目管理中心对接人,对接人根据项目风险分级适时参与试验过程。相关淋蓄水报告参照附件格式

3、进行,需在淋蓄水试验后一周提报城市公司工程管理部及总部项目管理中心。(三)对于交付前交付评估淋蓄水试验,发现存在普遍性或系统性渗漏的,必须组织进行二次100%试验,由项目管理中心安排专员全程参与。第四条淋蓄水试验(自宣)操作指引(一)外墙(窗)淋水试验L试验时点:所检测部位外窗全部封闭、外墙装饰全部完成。2、试验准备工作:D淋水管:总包单位应准备好淋水管。淋水管材料为PPR管,管径25mmo2)淋水管按照建筑轮廓布置。每道淋水管展开总长度如超过20米,设置3个给水口(见图2.3),管道间采用热熔连接法。3)淋水管使用手枪钻等工具开设喷水孔;喷水孔沿管道成直线均匀分布,孔径3mm,孔间距100m

4、m04)流量表和水压表:总包单位应准备好流量表和水压表各2只,安装于淋水管总管上。5)增压泵:若现场水压不足,总包单位应预先准备增压泵。3、试验部位及取样数量:要求总包单位、监理单位、项目公司的工程师要求对所有栋号所有部位进行检查,同时做好记录和签字确认,城市公司工程管理部门可对外墙(窗)淋水试验情况进行抽查。4、试验方法D淋水管设置方法:a)外墙、外窗淋水合并进行。第一道淋水管设置在顶层,以下每4层设置一道淋水管。若淋水外窗有挑檐时(挑檐外挑长度超过25cm),外窗部位应每层设置一道淋水管(此段淋水管只需在中间设置一个给水口),见图2.2ob)平面位置:距墙表面距离宜为100150mm;立面

5、位置:宜为外窗上沿向下200mmoc)喷水方向与水平方向角度宜为向下30。左右。d)水压为自来水正常水压3Kgcm2o水压不足时应采用增压泵增压取水。2)淋水时间要求:淋水时间要求为不间断淋水不少于6小时。淋水开始时,总包、监理和项目公司工程进行淋水管布设及水压检查,各方认可签字后开始计时;淋水停止时,必须征得监理和项目公司工程经理同意。(城市公司工程管理部门的检查,应该穿插在项目检查内I3)淋水管设置示意以示意图户型为例,其淋水管设置见图所示:典型三房户型淋水管设置平面示意图图2.2户型沿淋水管展开立面示意图I ii-芥为双帝.则辄个俞海心浜瓶物林校合Krr展开长度为20米的淋水管示意图注:

6、若检查与评价期间遇暴雨天气,可根据实际情况将淋水试验改为直接进行室内观察。此项方案必须经过项目公司工程部经理确认,同时上报城市公司工程管理部门备案。5、试验结果记录:在淋水时间达到要求后,由总包、监理、项目公司工程到淋水部位室内进行观察,记录试验结果并安排专业施工人员进行整改,整改后进行局部淋水,直到没有渗漏情况为止。(二)厨房、卫生间蓄水试验L试验时点:卫生间防水层施工完成。2、试验部位及取样数量:要求总包单位、监理单位、项目公司工程的工程师要求对所有栋号所有部位进行检查,同时做好记录和签字确认。3、试验方法:D封闭所有管道口。2)降板卫生间蓄水至无水房间楼面结构标高;非降板卫生间蓄水3-5

7、cmo3)蓄水时间不少于24小时。4、试验结果记录:蓄水时间达到要求后,对蓄水卫生间的本楼层相邻房间和下一楼层对应房间观察是否有渗漏现象,记录试验结果,如有渗漏安排专业施工人员进行整改,整改后重新进行试验。(三)屋面蓄水试验操作指引L试验时点:屋面工程施工完成。2、试验部位及取样数量:D要求总包单位、监理单位、项目公司工程的工程师要求对所有栋号所有部位进行检查,同时做好记录和签字确认。2)城市公司工程管理部门可随机抽取不少于2个屋面进行蓄水,如为坡屋面,则随机抽取不少于2个露台进行蓄水,对项目的屋面蓄水试验情况进行检查。3、试验方法:D封闭所有排水口;2)蓄水深度为5cm-10cm(最浅处不得少于5cm);3)蓄水时间不少于24小时。4、试验结果记录1)蓄水时间达到要求后,对蓄水屋面下面房间观察是否有渗漏现象,记录试验结果,如有渗漏安排专业施工人员进行整改,整改后重新进行试验。2)房间观察完毕后,将屋面排水口打开,检查组观察排水是否通畅,是否有积水现象,如有积水现象安排专业施工人员进行整改。整改完成后重新进行试验。

展开阅读全文
相关资源
猜你喜欢
相关搜索

当前位置:首页 > 办公文档 > 工作总结

copyright@ 2008-2023 1wenmi网站版权所有

经营许可证编号:宁ICP备2022001189号-1

本站为文档C2C交易模式,即用户上传的文档直接被用户下载,本站只是中间服务平台,本站所有文档下载所得的收益归上传人(含作者)所有。第壹文秘仅提供信息存储空间,仅对用户上传内容的表现方式做保护处理,对上载内容本身不做任何修改或编辑。若文档所含内容侵犯了您的版权或隐私,请立即通知第壹文秘网,我们立即给予删除!