分级诊疗考核细则.docx

上传人:p** 文档编号:695899 上传时间:2024-01-16 格式:DOCX 页数:1 大小:15.23KB
下载 相关 举报
分级诊疗考核细则.docx_第1页
第1页 / 共1页
亲,该文档总共1页,全部预览完了,如果喜欢就下载吧!
资源描述

《分级诊疗考核细则.docx》由会员分享,可在线阅读,更多相关《分级诊疗考核细则.docx(1页珍藏版)》请在第壹文秘上搜索。

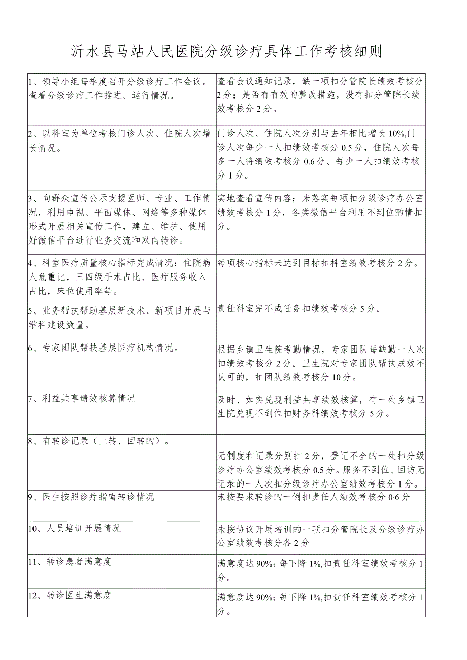
1、沂水县马站人民医院分级诊疗具体工作考核细则1、领导小组每季度召开分级诊疗工作会议。查看分级诊疗工作推进、运行情况。查看会议通知记录,缺一项扣分管院长绩效考核分2分;是否有有效的整改措施,没有扣分管院长绩效考核分2分。2、以科室为单位考核门诊人次、住院人次增长情况。门诊人次、住院人次分别与去年相比增长10%,门诊人次每少一人扣绩效考核分0.5分,住院人次每多一人将绩效考核分0.6分、每少一人扣绩效考核分1分。3、向群众宣传公示支援医师、专业、工作情况,利用电视、平面媒体、网络等多种媒体形式开展相关宣传工作,建立、维护、使用好微信平台进行业务交流和双向转诊。实地查看宣传内容;未落实每项扣分级诊疗办

2、公室绩效考核分1分,各类微信平台利用不到位酌情扣分。4、科室医疗质量核心指标完成情况:住院病人危重比,三四级手术占比、医疗服务收入占比,床位使用率等。每项核心指标未达到目标扣科室绩效考核分2分。5、业务帮扶帮助基层新技术、新项目开展与学科建设数量。责任科室完不成任务扣绩效考核分5分。6、专家团队帮扶基层医疗机构情况。根据乡镇卫生院考勤情况,专家团队每缺勤一人次扣绩效考核分2分。卫生院对专家团队帮扶成效不认可的,扣团队绩效考核分10分。7、利益共享绩效核算情况及时、如实兑现利益共享绩效核算,有一处乡镇卫生院兑现不到位扣财务科绩效考核分5分。8、有转诊记录(上转、回转的)。无制度和记录分别扣2分,登记不全的一处扣分级诊疗办公室绩效考核分0.5分。服务不到位、回访无记录的一人次扣分级诊疗办公室绩效考核分1分。9、医生按照诊疗指南转诊情况未按要求转诊的一例扣责任人绩效考核分06分10、人员培训开展情况未按协议开展培训的一项扣分管院长及分级诊疗办公室绩效考核分各2分11、转诊患者满意度满意度达90%;每下降1%,扣责任科室绩效考核分1分。12、转诊医生满意度满意度达90%;每下降1%,扣责任科室绩效考核分1分。

展开阅读全文
相关资源
猜你喜欢
相关搜索

当前位置:首页 > 医学/心理学 > 眼科学

copyright@ 2008-2023 1wenmi网站版权所有

经营许可证编号:宁ICP备2022001189号-1

本站为文档C2C交易模式,即用户上传的文档直接被用户下载,本站只是中间服务平台,本站所有文档下载所得的收益归上传人(含作者)所有。第壹文秘仅提供信息存储空间,仅对用户上传内容的表现方式做保护处理,对上载内容本身不做任何修改或编辑。若文档所含内容侵犯了您的版权或隐私,请立即通知第壹文秘网,我们立即给予删除!