红外测油仪相关标准培训试题.docx

上传人:p** 文档编号:711115 上传时间:2024-01-20 格式:DOCX 页数:2 大小:16.73KB
下载 相关 举报
红外测油仪相关标准培训试题.docx_第1页
第1页 / 共2页
红外测油仪相关标准培训试题.docx_第2页
第2页 / 共2页
亲,该文档总共2页,全部预览完了,如果喜欢就下载吧!
资源描述

《红外测油仪相关标准培训试题.docx》由会员分享,可在线阅读,更多相关《红外测油仪相关标准培训试题.docx(2页珍藏版)》请在第壹文秘上搜索。

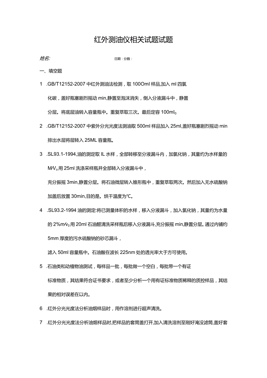
1、红外测油仪相关试题试题姓名:日期:分数:一、填空题1 .GB/T12152-2007中红外测油法检测,取100OmI样品,加入ml四氯化碳,盖好瓶塞剧烈摇动min,静置至泡沫消失,倒入分液漏斗中,静置分层。将底层油转入容量瓶中。重复萃取三次。最后定容100mI02 .GB/T12152-2007中紫外分光光度法测油取500ml样品加入25ml,盖好瓶塞剧烈摇动min排出水层将层转入25ML容量瓶。3 .SL93.1-1994,油的测定取IL水样,全部转移至分液漏斗内,加氯化钠,其量约为水样量的MVo用25ml洗涤采样瓶并全部转入分液漏斗中,充分振摇3min,静置分层。将石油微层转入锥形瓶中,重

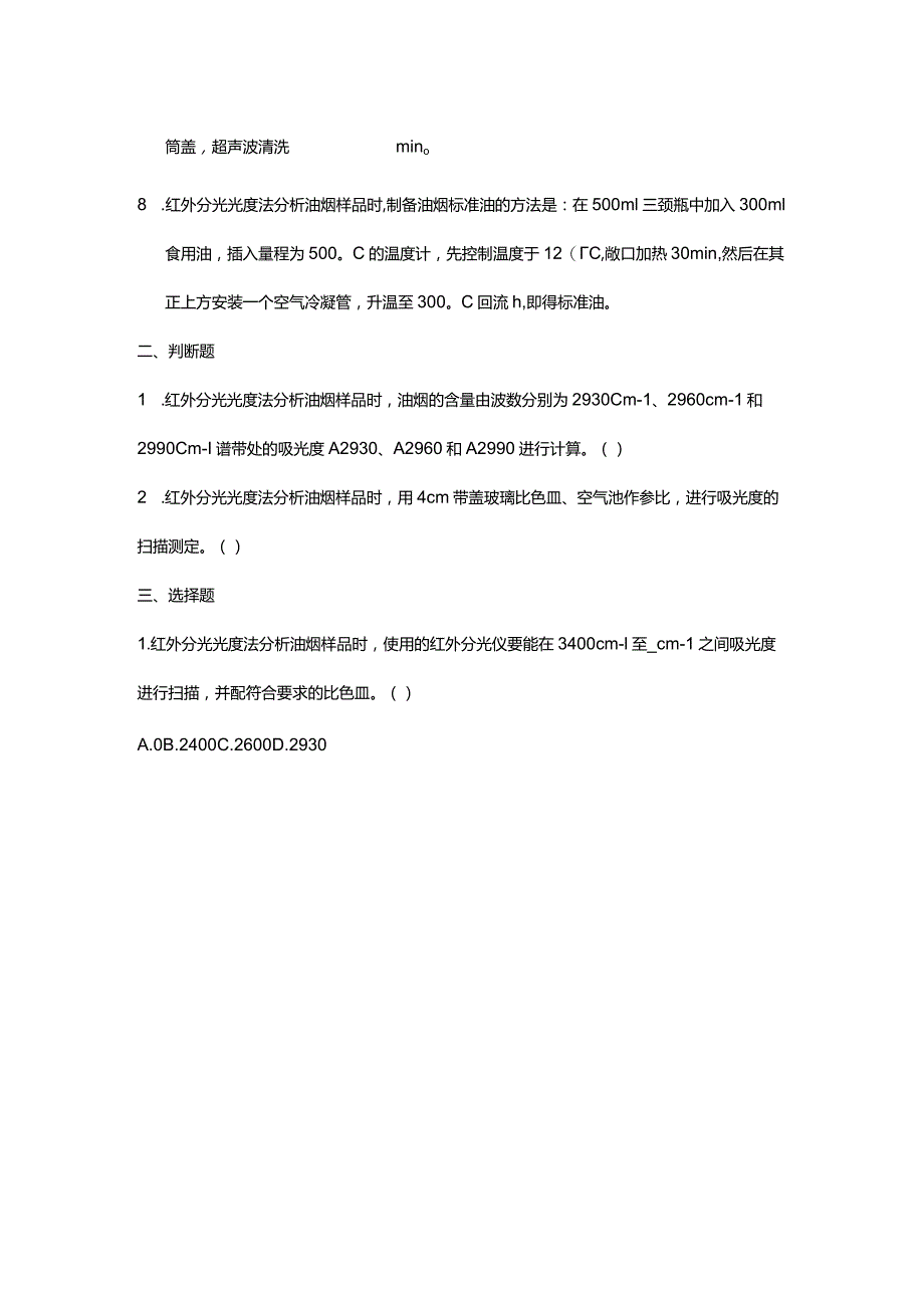
2、复萃取两次。然后加入无水硫酸钠加盖后放置30min,目的是。烘干温度为。4 .SL93.2-1994油的测定:将已测量体积的水样,移入分液漏斗,加入氯化钠,其量约为水量的2%mv0用20ml石油醛清洗采样瓶后移入分液漏斗,充分振摇min,静置分层。通过内铺约5mm厚度的污水硫酸钠的砂芯漏斗,滤入50ml容量瓶中。石油酸在波长225nm处的透光率大于方可使用。5 .石油类和动植物油测试,每样品一批,每批做一个空白,每批带一个有证标准物质,其结果符合证书要求,或者至少分析一个用有证标准物质稀释的质控样品,其结果的相对误差在以内。6 .红外分光光度法分析油烟样品时,用作溶剂进行超声清洗。7 .红外分

3、光光度法分析油烟样品时,把样品的套筒盖打开,加入清洗溶剂至刚好淹没滤筒,盖好套筒盖,超声波清洗mino8 .红外分光光度法分析油烟样品时,制备油烟标准油的方法是:在500ml三颈瓶中加入300ml食用油,插入量程为500。C的温度计,先控制温度于12(C,敞口加热30min,然后在其正上方安装一个空气冷凝管,升温至300。C回流h,即得标准油。二、判断题1 .红外分光光度法分析油烟样品时,油烟的含量由波数分别为2930Cm-1、2960cm-1和2990Cm-I谱带处的吸光度A2930、A2960和A2990进行计算。()2 .红外分光光度法分析油烟样品时,用4cm带盖玻璃比色皿、空气池作参比,进行吸光度的扫描测定。()三、选择题1.红外分光光度法分析油烟样品时,使用的红外分光仪要能在3400cm-l至_cm-1之间吸光度进行扫描,并配符合要求的比色皿。()A.0B.2400C.2600D.2930

展开阅读全文
相关资源
猜你喜欢
相关搜索

当前位置:首页 > 管理/人力资源 > 咨询培训

copyright@ 2008-2023 1wenmi网站版权所有

经营许可证编号:宁ICP备2022001189号-1

本站为文档C2C交易模式,即用户上传的文档直接被用户下载,本站只是中间服务平台,本站所有文档下载所得的收益归上传人(含作者)所有。第壹文秘仅提供信息存储空间,仅对用户上传内容的表现方式做保护处理,对上载内容本身不做任何修改或编辑。若文档所含内容侵犯了您的版权或隐私,请立即通知第壹文秘网,我们立即给予删除!