美容医疗机构、医疗美容科(室)质控督查表2-4-16.docx

上传人:p** 文档编号:711620 上传时间:2024-01-20 格式:DOCX 页数:4 大小:28.02KB
下载 相关 举报
美容医疗机构、医疗美容科(室)质控督查表2-4-16.docx_第1页
第1页 / 共4页
美容医疗机构、医疗美容科(室)质控督查表2-4-16.docx_第2页
第2页 / 共4页
美容医疗机构、医疗美容科(室)质控督查表2-4-16.docx_第3页
第3页 / 共4页
美容医疗机构、医疗美容科(室)质控督查表2-4-16.docx_第4页
第4页 / 共4页
亲,该文档总共4页,全部预览完了,如果喜欢就下载吧!
资源描述

《美容医疗机构、医疗美容科(室)质控督查表2-4-16.docx》由会员分享,可在线阅读,更多相关《美容医疗机构、医疗美容科(室)质控督查表2-4-16.docx(4页珍藏版)》请在第壹文秘上搜索。

1、美容医疗机构、医疗美容科(室)质控督查表督查人员签字:质控对象签字:督查时间:年月日项目考核内容分值评分标准扣分备注规章制度落实1规章制度健全、规范;2制定各类人员的岗位责任制;3有国家制度或认可的医疗美容诊疗规范及技术操作规范;4各项制度定期修订;5.医务人员熟悉相关规章制度,落实到位;重点制度如术前讨论制度、手术分级管理制度等医疗核心制度、特殊手术审批制度等。5L无工作制度,扣2分/项;2 .制度不健全,扣1分/项;3 .制度内容不符合科室实际,扣1分/项;4 .制度陈旧,未及时修订,扣1分/项;5 .提问1-2名相关人员,不知晓,扣2分/人,回答不完善扣1分/人;6 .根据侧重制度进行检

2、查:如查看特殊手术审批登记,漏登记扣1分/个。质控管理L成立质控管理小组,医疗美容机构负责人或科主任为质控小组组长,并指定1名质控员,职责明确;2 .定期召开质控会议,围绕质控内容,制定整改措施以及质量持续改进方案,并有记录可查;3 .对科室重点指标未达标情况进行分析,提出整改措施,有记录,有内涵、体现持续改进。101 .未成立质控管理小组,成立质控管理小组,但未开展工作,该项均不得分;2 .质控小组无质控管理职责,扣2分;3 .质控管理小组并开展工作,未定期开展质控活动,扣4分/次;4 .质控活动质量不高,或无整改措施,扣1分/次;5 .可使用质控工具(如直方图、头脑风暴等)开展质控工作,整

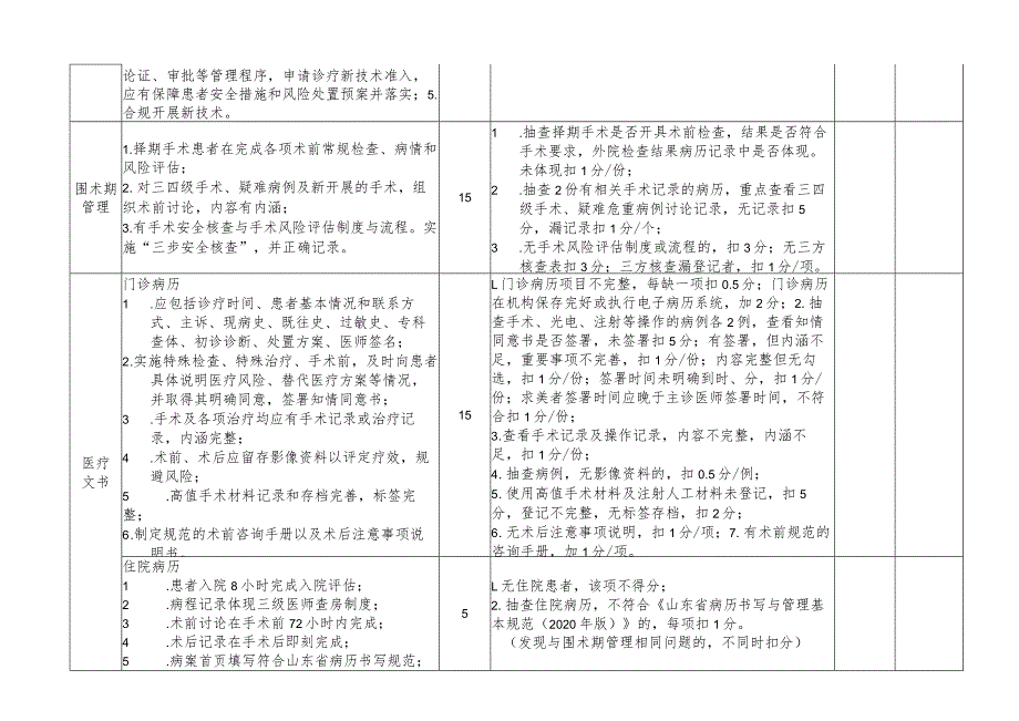
3、改有成效,加2分。人员培训与技术准入1 .建立医疗卫生专业技术人员的培训考核制度(包括“三基”,继续医学教育及业务学习),根据培训覆盖和培训内容制定符合人员需求的培训计划并落实;2 .岗前培训、住院医师(含助理医师)培训率应达到IoOl;3 .建立执业医师的技术档案(执业资质及技术授权,开展病种病例、手术操作分级管理资料),并动态调整,及时更新;4 .有新技术、新项目准入管理制度,包括立项、101 .无岗前培训制度或培训计划,扣2分/项;2 .培训计划不达标,扣2分/项;3 .查阅有关文件和培训记录,缺乏每项扣2分;抽查3-5名专业人员的技术档案,是否和日常开展工作吻合,不符合的按否决指标处置

4、;4 .无新技术、新项目相关制度,或不健全的,扣2分/项;5 .当年已合规开展新技术,加2分/项。论证、审批等管理程序,申请诊疗新技术准入,应有保障患者安全措施和风险处置预案并落实;5.合规开展新技术。围术期管理1 .择期手术患者在完成各项术前常规检查、病情和风险评估;2 .对三四级手术、疑难病例及新开展的手术,组织术前讨论,内容有内涵;3 .有手术安全核查与手术风险评估制度与流程。实施“三步安全核查”,并正确记录。151 .抽查择期手术是否开具术前检查,结果是否符合手术要求,外院检查结果病历记录中是否体现。未体现扣1分/份;2 .抽查2份有相关手术记录的病历,重点查看三四级手术、疑难危重病例

5、讨论记录,无记录扣5分,漏记录扣1分/个;3 .无手术风险评估制度或流程的,扣3分;无三方核查表扣3分;三方核查漏登记者,扣1分/项。医疗文书门诊病历1 .应包括诊疗时间、患者基本情况和联系方式、主诉、现病史、既往史、过敏史、专科查体、初诊诊断、处置方案、医师签名;2 .实施特殊检查、特殊治疗、手术前,及时向患者具体说明医疗风险、替代医疗方案等情况,并取得其明确同意,签署知情同意书;3 .手术及各项治疗均应有手术记录或治疗记录,内涵完整;4 .术前、术后应留存影像资料以评定疗效,规避风险;5 .高值手术材料记录和存档完善,标签完整;6 .制定规范的术前咨询手册以及术后注意事项说明书。15L门诊

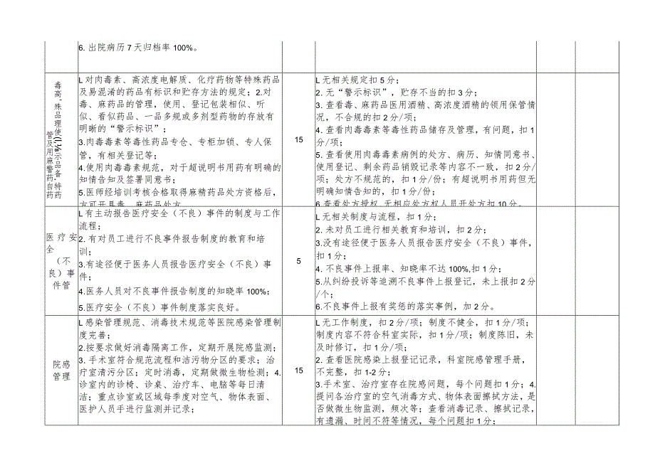
6、病历项目不完整,每缺一项扣0.5分;门诊病历在机构保存完好或执行电子病历系统,加2分;2.抽查手术、光电、注射等操作的病例各2例,查看知情同意书是否签署,未签署扣5分;有签署,但内涵不足,重要事项不完善,扣1分/份;内容完整但无勾选,扣1分/份;签署时间未明确到时、分,扣1分/份;求美者签署时间应晚于主诊医师签署时间,不符合扣1分/份;3 .查看手术记录及操作记录,内容不完整,内涵不足,扣1分/份;4 .抽查病例,无影像资料的,扣0.5分/例;5 .使用高值手术材料及注射人工材料未登记,扣5分,登记不完整,无标签存档,扣2分;6 .无术后注意事项说明,扣1分/项;7.有术前规范的咨询手册,加1

7、分/项。住院病历1 .患者入院8小时完成入院评估;2 .病程记录体现三级医师查房制度;3 .术前讨论在手术前72小时内完成;4 .术后记录在手术后即刻完成;5 .病案首页填写符合山东省病历书写规范;5L无住院患者,该项不得分;2.抽查住院病历,不符合山东省病历书写与管理基本规范(2020年版)的,每项扣1分。(发现与围术期管理相同问题的,不同时扣分)6.出院病历7天归档率100%。毒高殊品理使(l,示品备,特药管及用麻警药自药L对肉毒素、高浓度电解质、化疗药物等特殊药品及易混淆的药品有标识和贮存方法的规定;2.对毒、麻药品的管理,使用、登记包装相似、听似、看似药品、一品多规或多剂型药物的存放有

8、明晰的“警示标识”;3 .肉毒毒素等毒性药品专仓、专柜加锁、专人保管,有相关登记等;4 .使用肉毒毒素规范,对于超说明书用药有明确的知情告知及签署同意书;5 .医师经培训考核合格取得麻精药品处方资格后,方可开具毒、麻药品处方。15L无相关规定扣5分;2 .无“警示标识”,贮存不当的扣3分;3 .查看毒、麻药品医用酒精、高浓度酒精的领用保管情况,不合规的扣2分/项;4 .查看肉毒毒素等毒性药品储存及管理,有问题,扣1分/项;5 .查看使用肉毒毒素病例的处方、病历、知情同意书、使用登记、剩余药品销毁记录等内容不一致,扣2分/项;处方不规范的,扣1分/份;有超说明书用药但无明确知情告知的,扣1分/份

9、;6 .查看处方授权,无相应处方权人员开处方扣10分。医疗安全(不良)事件管L有主动报告医疗安全(不良)事件的制度与工作流程;2 .有对员工进行不良事件报告制度的教育和培训;3 .有途径便于医务人员报告医疗安全(不良)事件;4 .医务人员对不良事件报告制度的知晓率100%;5 .医疗安全(不良)事件制度落实良好。5L无相关制度与流程,扣1分;2 .未对员工进行相关教育和培训,扣2分;3 .没有途径便于医务人员报告医疗安全(不良)事件,扣1分;4 .不良事件上报率、知晓率不达100%,扣1分;5 .从纠纷投诉等追溯不良事件上报登记,未上报扣2分/个;6 .不良事件上报有奖惩的落实事例,加2分。院

10、感管理L感染管理规范、消毒技术规范等医院感染管理制度完善;2 .按要求做好消毒隔离工作,定期开展院感监测;3 .手术室符合规范流程和洁污物分区的要求;治疔室清污分区;定时消毒,定期做微生物检测;4.诊室内的诊椅、诊桌、治疗车、电脑等每日清洁;重点诊室或区域每季度对空气、物体表面、医护人员手进行监测并记录;15L无工作制度,扣2分/项;制度不健全,扣1分/项;制度内容不符合科室实际,扣1分/项;制度陈旧,未及时修订,扣1分/项;2 .查看医院感染上报登记记录,科室院感管理手册,不完整,扣1-2分;3 .手术室、治疗室存在院感问题,每个问题扣1分;4.提问各治疗室的空气消毒方式、物体表面擦拭方法,

11、是否做微生物监测,频次等;查看消毒记录、擦拭记录,有遗漏、时间不符等情况,每个问题扣1分;5 .无菌物品专柜放置,无过期物品;灭菌物品有明显的灭菌标志。无菌物品及非无菌物品分区存放,无菌物品存放柜应保持清洁干燥,使用时应遵循“先进先出”原则;6 .手卫生设施配备齐全,并在使用状态;医务人员手卫生依从性295%,洗手正确率100%o7 .合理使用抗生素;8 .复用诊疗器械一人一用一消毒或灭菌;严禁一次性医疗卫生用品重复使用;9 .各种治疗设备应每日清洁消毒,如遇污染随时消毒;定期维护保养;10 .医疗垃圾与生活垃圾分类放置,盛装、封口、标识贴、交接、登记等环节规范。5 .无菌物品存放未达到距地面

12、220cm、距墙壁25cm、距天花板250Cnb或发现过期物品,扣2分;少灭菌标志或无菌物品存放柜不洁等,扣1分/项;6 .现场提问2-3名医务人员专业知识、消毒隔离知识或卫生法律法规,检查外科洗手,回答不全或手卫生不规范的,扣05分/人次;7 .抽查使用抗生素的2份病历,看抗生素使用是否规范合理,不合理扣1分;8 .发现有复用一次性医疗用品,扣2分;9 .查看设备保养维护记录,检查清洁程度,有问题的扣1分;10 .查看查看医疗垃圾处置两方记录是否一致,有缺陷,扣1分。患者权益与隐私保护L设立社会监督电话和意见箱,有投诉反馈机制;2 .患者隐私保护制度及落实;3 .公开专家门诊姓名、专业方向、门诊时间、收费标准等;4 .杜绝虚假宣传及违规广告。51 .社会监督,投诉反馈机制不健全,扣1分;2 .查看诊室、治疗室是否一患一室,患者信息的保存,如患者隐私保护不当,扣2分;3 .抽查2份病例,看治疗项目实际收费与公示收费情况,出现多收费、捆绑收费的,扣2分;4 .查阅机构网站、外媒平台,院内易拉宝等,如存在虚假宣传或违法违规广告,按否决指标处置。

展开阅读全文
相关资源
猜你喜欢
相关搜索

当前位置:首页 > 生活休闲 > 美容塑身

copyright@ 2008-2023 1wenmi网站版权所有

经营许可证编号:宁ICP备2022001189号-1

本站为文档C2C交易模式,即用户上传的文档直接被用户下载,本站只是中间服务平台,本站所有文档下载所得的收益归上传人(含作者)所有。第壹文秘仅提供信息存储空间,仅对用户上传内容的表现方式做保护处理,对上载内容本身不做任何修改或编辑。若文档所含内容侵犯了您的版权或隐私,请立即通知第壹文秘网,我们立即给予删除!