过程控制工程实验报告模板.docx

上传人:p** 文档编号:712972 上传时间:2024-01-20 格式:DOCX 页数:6 大小:98.37KB
下载 相关 举报
过程控制工程实验报告模板.docx_第1页
第1页 / 共6页
过程控制工程实验报告模板.docx_第2页
第2页 / 共6页
过程控制工程实验报告模板.docx_第3页
第3页 / 共6页
过程控制工程实验报告模板.docx_第4页
第4页 / 共6页
过程控制工程实验报告模板.docx_第5页
第5页 / 共6页
过程控制工程实验报告模板.docx_第6页
第6页 / 共6页
亲,该文档总共6页,全部预览完了,如果喜欢就下载吧!
资源描述

《过程控制工程实验报告模板.docx》由会员分享,可在线阅读,更多相关《过程控制工程实验报告模板.docx(6页珍藏版)》请在第壹文秘上搜索。

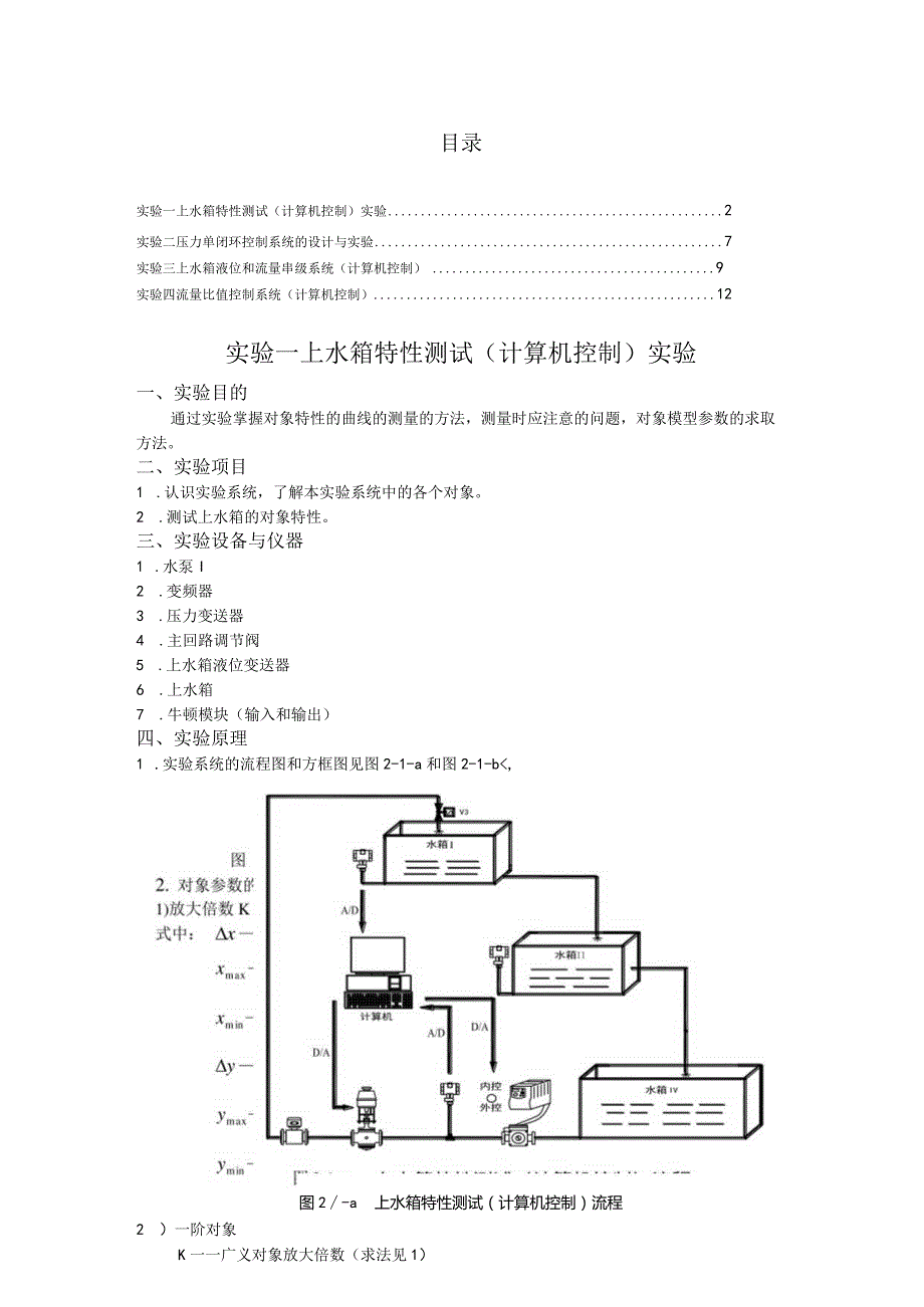
1、成绩过程控制工程实验报告班级:姓名:学号:指导老师:实验日期:目录实验一上水箱特性测试(计算机控制)实验2实验二压力单闭环控制系统的设计与实验7实验三上水箱液位和流量串级系统(计算机控制)9实验四流量比值控制系统(计算机控制)12实验一上水箱特性测试(计算机控制)实验一、实验目的通过实验掌握对象特性的曲线的测量的方法,测量时应注意的问题,对象模型参数的求取方法。二、实验项目1 .认识实验系统,了解本实验系统中的各个对象。2 .测试上水箱的对象特性。三、实验设备与仪器1 .水泵I2 .变频器3 .压力变送器4 .主回路调节阀5 .上水箱液位变送器6 .上水箱7 .牛顿模块(输入和输出)四、实验原

2、理1 .实验系统的流程图和方框图见图2-1-a和图2-1-b,图2-a上水箱特性测试(计算机控制)流程2 )一阶对象K一一广义对象放大倍数(求法见1)TO广义对象时间常数(为阶跃响应变化到新稳态值的63.2%所需要的时间)T广义对象时滞时间(即响应的纯滞后,直接从图测量出)五、注意事项1 .测量前要使系统处于平衡状态下,反应曲线的初始点应是输入信号的开始作阶跃信号的瞬间,这一段时间必须在记录纸上标出,以便推算出纯滞后时间。测量与记录工作必须2 .所加扰动应是额定值的10%左右。六、实验说明及操作步骤1 .了解本实验系统中各仪表的名称、基本原理以及功能,掌握其正确的接线与使用方法,以便于在实验中

3、正确、熟练地操作仪表读取数据。熟悉实验装置面板图,做到根据面板上仪表的图形、文字符号找到该仪表。熟悉系统构成和管道的结构,认清电磁阀和手动阀的位置及其作用。2 .将上水箱特性测试(计算机控制)所用实验设备,参照流程图和系统框图接好实验线路。3 .确认接线无误后,接通电源。4 .运行组态王,在工程管理器中启动“上水箱液位测试实验”,点击快验选择I按钮,选择一阶液位对象。5 .|手动/自动静按钮切换到手动,点击IPID设定I按钮设定系统的输入信号值,点击I实时曲线按钮观察输出曲线。6 .在IPID设定I中,点击ETG设定一数值使系统液位处于某一平衡位置(设定的数值过大会影响系统稳定所需的时间)。7

4、 .改变U(k)输出,给系统输入幅值适宜的正向阶跃信号(阶跃信号在5%-15%之间),使系统的输出信号产生变化,上水箱液位将上升到较高的位置逐渐进入稳态。8 .点击I历史曲线I按钮,观察计算机中上水箱液位的正向阶跃响应曲线,直至达到新的平衡为止。9 .改变u(k)输出,给系统输入幅值与正向阶跃相等的一个反向阶跃信号,使系统的输出信号产生在丝箱液将下降至较低的位置逐渐进入稳态。10 .点击I历史曲阙按钮,观察计算机中上水箱液经的反向阶跃响应曲线,直至达到新的平衡为止。七、实验报告实验二压力单闭环控制系统的设计与实验一、实验目的1、熟悉单闭环控制系统的特点、组成及工作原理。2、熟悉控制器PID参数

5、对过渡过程的影响。3、掌握单闭环控制系统的设计及控制器参数整定方法。4、培养学生对检测系统的综合应用能力。5、通过理论联系实际,加强对学生实践动手能力和开发创新能力的培养。二、实验任务根据实验室现有设备,设计一压力单闭环控制系统以满足储镰压力控制要求,并自选一种控制器参数整定方法对其进行参数工程整定。三、实验设备与仪器1 .水泵I2 .压力变送器3 .变频器4 .牛顿模块(输入、输出)5 .上水箱液位变送器6 .流量计7 .调节阀实验三上水箱液位和流量串级系统(计算机控制)一、实验目的1 .通过实验掌握串级控制系统的基本概念,掌握串级控制系统的组成结构,即主被控参数、副被控参数、主调节器、副调

6、节器、主回路、副回路。2 .通过实验掌握串级控制系统的特点、串级控制系统的设计,掌握串级控制主、副控制回路的选择。掌握串级控制系统参数整定方法,并将串级控制系统参数投运到实验中。二、实验项目1 .掌握串级控制系统的组成及特点并连线构成一个液位-流量串级控制系统。2 .将上述串级控制系统投入自动。3 .对该系统进行调节器参数整定,使系统的阶跃响应出现4:1衰减比。三、实验设备与仪器1 .水泵【2 .压力变送器3 .变频器4 .牛顿模块(输入、输出)5 .上水箱液位变送器6 .流量计7 .调节阀四、实验原理1.上水箱液位和流量串级控制系统的控制流程图和系统框图见图5-1-a和图5-1-bo图5-1

7、-b上水箱液位和流量串级控制系统框图(计算机控制)五、注意事项1 .加干扰应在系统稳定的前提下进行。2 .组态王软件中,下标为1的是副回路参数,下标为2的是主回路参数。六、实验说明及操作步骤1.打开计算机组态王软件的工程管理器,选中“串级实验”,点击运行,进入串级实验界面。2.点击“自动/手动”按钮,使系统在自动状态,点击“PID设定按钮”,调出PlD设定界面。3 .投入参数,观察液位和流量的曲线,调整参数观察计算机控制的效果。待系统稳定后,给定加个阶跃信号,观察其液位的变化曲线。4 .再等系统稳定后,给系统下水箱加干扰信号,观察下水箱液位变化的曲线。七、实验报告实验四流量比值控制系统(计算机

8、控制)一、实验目的1 .通过实验加深了解比值控制系统的基本概念、比值控制系统的结构组成。2 .掌握比值系数的计算,掌握比值控制系统的参数整定。二、实验项目1 .掌握比值控制系统的组成及特点并连线构成一个比值控制系统。2 .将上述串级控制系统投入自动。3 .对该系统进行调节器参数整定。三、实验设备与仪器1 .水泵I2 .压力变送器3 .变频器4 .主回路调节阀、主回路流量计5 .副回路调节阀、副回路流量计6 .比例器7 .牛顿模块(输入、输出)8 .上水箱、中水箱四、实验原理1 .流量比值控制系统的控制流程图和系统框图见图6-1-a和图6-1-b。(时,变送器对应的输J:t信号12则进入调节器时

9、,可得:1.本实验需要设置的参数如下:KP=3(参考值)(比例增益)Ti=18(参考值)(积分时间秒)Td=O(参考值)(微分时间秒)Sp(计算机控制给定值)U(k)(计算机输出值)PV(主流量检测值)PV2(副流量检测值)Kc(比值系数)2 .本实验需要恒压供水。六、实验说明及操作步骤1 .根据实验系统流程图,将流量比值实验所用设备,按系统框图连接。2 .接通总电源和各仪表电源。3 .调出计算机控制的流量比值实验界面。将“手动/自动”按钮转换到自动状态,点击“PID设定”按钮,调出PID参数设定界面。选取适当的PlD参数投入运行。4 .调节KC,改变流量的比值。5 .系统的参数整定,调节器的参数整定可按单回路或串级控制系统的整定方法进行。6 .系统稳定后,改变主回路中流量的大小,观察副回路流量的变化。7 .观察计算机上历史曲线的变化。记录并处理历史曲线。8 .改变比例器的比例系数,观察流量的变化。七、实验报告

展开阅读全文
相关资源
猜你喜欢
相关搜索

当前位置:首页 > 高等教育 > 工学

copyright@ 2008-2023 1wenmi网站版权所有

经营许可证编号:宁ICP备2022001189号-1

本站为文档C2C交易模式,即用户上传的文档直接被用户下载,本站只是中间服务平台,本站所有文档下载所得的收益归上传人(含作者)所有。第壹文秘仅提供信息存储空间,仅对用户上传内容的表现方式做保护处理,对上载内容本身不做任何修改或编辑。若文档所含内容侵犯了您的版权或隐私,请立即通知第壹文秘网,我们立即给予删除!