2020年舟山市青少年体校射击项目初中招生章程.docx

上传人:p** 文档编号:716750 上传时间:2024-01-23 格式:DOCX 页数:5 大小:24.01KB
下载 相关 举报
2020年舟山市青少年体校射击项目初中招生章程.docx_第1页
第1页 / 共5页
2020年舟山市青少年体校射击项目初中招生章程.docx_第2页
第2页 / 共5页
2020年舟山市青少年体校射击项目初中招生章程.docx_第3页
第3页 / 共5页
2020年舟山市青少年体校射击项目初中招生章程.docx_第4页
第4页 / 共5页
2020年舟山市青少年体校射击项目初中招生章程.docx_第5页
第5页 / 共5页
亲,该文档总共5页,全部预览完了,如果喜欢就下载吧!
资源描述

《2020年舟山市青少年体校射击项目初中招生章程.docx》由会员分享,可在线阅读,更多相关《2020年舟山市青少年体校射击项目初中招生章程.docx(5页珍藏版)》请在第壹文秘上搜索。

1、2020年舟山市青少年体校射击项目初中招生章程根据舟山市文化和广电旅游体育局、舟山市教育局招生意见,结合舟山市青少年体校射击项目建设和发展的需要,拟定2020年舟山市青少年体校射击项目初中招生章程。一、招生计划和项目(一)招生计划:七年级3名、八年级2名(二)招生项目:射击(手步、飞碟)二、报名和测试(一)报名时间:2020年6月20日7月1日,携带本人身份证或户口簿、二寸证件照(4张)、学生基本信息表、素质发展报告单、相关体育竞赛获奖证书及成绩证明到舟山市青少年体校训练科报名,并填写“舟山市青少年体校初中体育招生报名表”(附件一);也可以用邮寄方式将报名所需材料(复印件)于7月3日(以邮戳或

2、快递单上的时间为准)前寄至舟山市青少年体校训练科收。(联系人:马老师、李老师;联系电话:;地址:)。(二)测试时间:2020年7月11日-12日8:40到舟山市青少年体校训练馆报到(定海区临城街道定沈路302号),9:00参加专业测试。三、测试办法与通过要求(一)测试办法1 .考核指标与所占分值考核共分燕尾平衡、叠弹壳、手臂直伸接球、听力反应、实弹测试等5项,每项满分25分,每名考生按单项项目特点选4项进行测试,测试总分100分。考核指标燕尾平衡叠弹壳手臂直伸接球听力反应实弹测试分值25分25分25分25分25分注1:专业测试成绩二四个自选分项测试得分总和。注2:每单项评分参照“2020年舟山

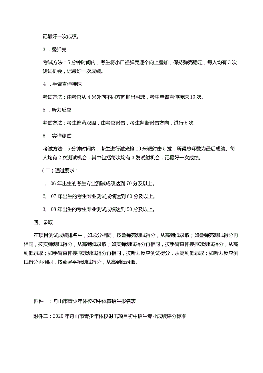
3、市青少年体校射击项目初中招生专业成绩评分标准”(附件二)予以计入。2 .燕尾平衡考试方法:考生双手平举,保持上身与地面平行,单脚后举至两腿之间的夹角不低于135度即开始计时,双脚落地即计时停止。学生燕尾平衡,每人均有2次测试机会,记最好一次成绩。3 .叠弹壳考试方法:5分钟时间内,考生将小口径弹壳逐个向上叠加,保持弹壳稳定,每人均有3次测试机会,记最好一次成绩。4 .手臂直伸接球考试方法:由考官从4米外向不同方向抛出网球,考生单臂直伸接球10次。5 .听力反应考试方法:考生遮蔽双眼,由考官敲击,考生判断敲击方向,进行5次。6 .实弹测试考试方法:5分钟时间内,考生进行激光枪10米靶射击5发,所

4、得总环数为最后成绩。每人均有2次测试机会,其中包括每次均有3发试射机会,记最好一次成绩。(二)通过要求:1, 06年出生的考生专业测试成绩达到70分及以上。2, 07年出生的考生专业测试成绩达到60分及以上。3, 08年出生的考生专业测试成绩达到50分及以上。四、录取在项目测试成绩排名中,如总分相同,按叠弹壳测试得分,从高到低录取;如叠弹壳测试得分再相同,按实弹测试得分,从高到低录取;如实弹测试得分再相同,按手臂直伸接抛球测试得分,从高到低录取;如手臂直伸接抛球测试得分再相同,按听力反应测试得分,从高到低录取;如听力反应测试得分再相同,按燕尾平衡测试得分,从高到低录取。附件一:舟山市青少年体校

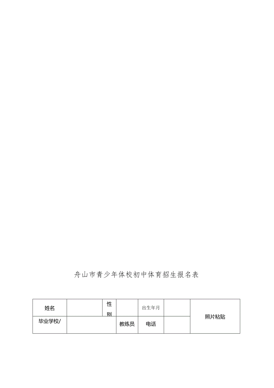
5、初中体育招生报名表附件二:2020年舟山市青少年体校射击项目初中招生专业成绩评分标准舟山市青少年体校初中体育招生报名表姓名性别出生年月照片粘贴毕业学校/教练员电话年级姓名家庭住址联系电话报考项目是否参加现场测试比赛名称专项最好成绩运动员等级比赛成绩品德素养语文数学外语科学总分监护人意见考生签名:监护人签名:年月日学校意见学校负责人签名(盖章):年月日2020年舟山市青少年体校射击项目初中招生专业成绩评分标准项目燕尾平衡叠弹壳手臂直伸抛接球听力反应实弹测试成绩得分成绩得分成绩得分成绩得分成绩得分得分120s2515个259次254次2540环25IlOs2313个238次233次2335环23100s2111个217次202次2033环2190s2010个206次181次1530环2080s199个195次1524环1970s188个184次523环1860s177个173次122环1750s166个1621环1640s155个1520环1530s104个519环529s13个118环1

展开阅读全文
相关资源
猜你喜欢
相关搜索

当前位置:首页 > 办公文档 > 事务文书

copyright@ 2008-2023 1wenmi网站版权所有

经营许可证编号:宁ICP备2022001189号-1

本站为文档C2C交易模式,即用户上传的文档直接被用户下载,本站只是中间服务平台,本站所有文档下载所得的收益归上传人(含作者)所有。第壹文秘仅提供信息存储空间,仅对用户上传内容的表现方式做保护处理,对上载内容本身不做任何修改或编辑。若文档所含内容侵犯了您的版权或隐私,请立即通知第壹文秘网,我们立即给予删除!