小黄之电气知识讲解.docx

上传人:p** 文档编号:720315 上传时间:2024-01-23 格式:DOCX 页数:4 大小:25.46KB
下载 相关 举报
小黄之电气知识讲解.docx_第1页
第1页 / 共4页
小黄之电气知识讲解.docx_第2页
第2页 / 共4页
小黄之电气知识讲解.docx_第3页
第3页 / 共4页
小黄之电气知识讲解.docx_第4页
第4页 / 共4页
亲,该文档总共4页,全部预览完了,如果喜欢就下载吧!
资源描述

《小黄之电气知识讲解.docx》由会员分享,可在线阅读,更多相关《小黄之电气知识讲解.docx(4页珍藏版)》请在第壹文秘上搜索。

1、小黄番外篇之电气根本知识讲解电路负载计算当我们设计完电路后就要根据电路的负载来进行元件的选型,只有正确的计算了负载并选用适宜的电气元件才能保证系统正常工作。(1)系统功率把电路中所有负载的功率相加就是系统的总功率,再根据P=6ui*Cos0(COS。约等于0.8)就可以计算电路电流,其中U取220。同0.8(2)选型技巧电气元件的选型就是根据电流大小选择,在日常工作中也可以通过IKW负载配置3A电流来进行估算。电线大小的选择可以参考电工手册,也可以根据1三2电线通过6A电流估算。热继电器可以根据电机额定电流的1.2倍来配置。断路器,熔断器,接触器可以选择比电机额定电流大一个等级,可查找电工手册

2、。电路根底一个完整的电路图包含主电路和控制电路,如图1所示,是一个简单的自锁电路。图1:电路图(1)主电路主电路指的是动力系统的电源电路。怎么理解呢,可以简单理解为跟电机连接的电路就是主电路,以自锁电路为例,图2为主电路。图2:主电路由图2可知该主电路的根本配置包含:Ll、L2、L3供电电源(三相AC380V)断路器(QF):开关兼具短路和过载保护熔断器(FU):短路保护接触器(KM):通过线圈通断控制设备运转热继电器(FR):电机过载保护(2)控制电路控制电路是指主电路的控制回路,同样以自锁电路为例,图3为控制电路。图3:控制电路由图3可知该控制电路的根本配置包含:熔断器(FU):过载保护开

3、关元件(SB):做启动、停止等动作接触器线圈(KM):控制信号以上是继电器控制电路,在PLC控制电路中我们通常会以PLC的输出点控制中间继电器线圈来间接控制接触器线圈,从而到达小电压控制大电压电气元件。常用电气元件介绍般在设备控制柜中,我们可以看到密密麻麻的电气元件和线路集中在底板上。一开始接触这东西可能感觉头大,但当你自己在接过两块底板后就会发现其实常用的电路就那几个,常用的电气元件也就那几样。图4为一般的底板的局部图,下面对一些常用电气元件进行介绍。图4:底板局部图(1)断路器(QF)图5:断路器图5所示是断路器,用来接通和断开电源。断路器有IP、2P、3P等类型,IP即表示只有一-路开关

4、,图4为3个2P的断路器。在断路器的选型时,必须满足负载所需的电流,即断路器能承受的电流要大于负载的电流。怎样看断路器能通过的电流呢。在图4断路器开关面板上我们可以看到有CIO,C5的字样,CIo表示能通过IOA电流,同理C5就表示能通过5A电流。熔断器(FU)-一般熔断器如下列图所示图6:熔断器(1)图7:熔断器(2)熔断器是用来做短路保护的,当电路中发生短路时,熔断器的保险丝就会熔断从而使电路断开起到保护电路作用。图7中银色局部为熔断管(保险丝),熔断管的规格(允许通过多大电流)根据电路需求进行选择。(3)接触器(KM)常见的接触器如下列图所示图8:接触器(1)图9:接触器(2)图10:接

5、触器(3)图11:接触器(4)接触器就是一种通过线圈(Al,A2)得电和失电来控制触点通断的切换开关。有交流接触器和直流接触器。交流接触器用于控制交流用电设备,即主回路通过的是交流电。直流接触器用来控制直流用电设备,即主回路通过的是直流电。两个动作原理和结构一致。图8和图9为两种不同品牌的交流接触器。从图片我们可以发现虽然两者的品牌不同,但是触点的位置,标注形式等都是大同小异的。所以当你拿到任何款接触器时,都可以轻易的使用它。比照图8和图9可以看到两者的面板上分别都有LI,L2,L3,NO,图9中的接触器比图8的多了一个NC点。再比照图10和图11可以看到两者都有AI和A2点。下面来了解一下这

6、些点代表什么。1.I,L2,L3代表的是三相电通过的触点,从上面入,从下面出。在线圈没得电情况下,上下之间是断开的。NO:代表的是常开点,通常情况下是用来自锁,例如将它并在启动开关两端。NC:代表的是常闭点,通常情况下用来互锁,例如在正反转电路中把它串到相反状态的电路里面。Al和A2:代表线圈触点。我们通过控制Al和A2的通断来控制接触器的状态。在这里要注意一点就是在进行接触器选型时要确定好线圈的控制电压,通过图10中的220V字样我们可以知道该款接触器中Al和A2线圈的控制电压是220V,而通过图11中的DC24我们可以知道该款接触器Al和A2线圈的控制电压是直流24V,这一点在选型时要注意

7、。至于要选择什么型号接触器,什么控制电压,要常开点,还是常闭点,还是常开常闭都需要要根据实际负载和情况来定。(4)热继电器(FR)图12:热继电器热继电器是用来做过载保护的。例如当电机过载时,热接触器内部金属片发生变形使控制电路断电,同时热继电器上面常开点闭合,常闭点断开。基于这样的特性热继电器通常时和接触器一起用来控制电机。以图8接触器为例,通常情况下会把热继电器的金属杠连接到三相线下面的触点,即LI,L2,L3下面的触点,然后把电机的三相线连接到图12中的Tl,T2,T3o从图12中可以看到该款热继电器上面分别有一个NO(常开)点和一个NC(常闭)点,可以根据需要使用,如NO点可以作为过载

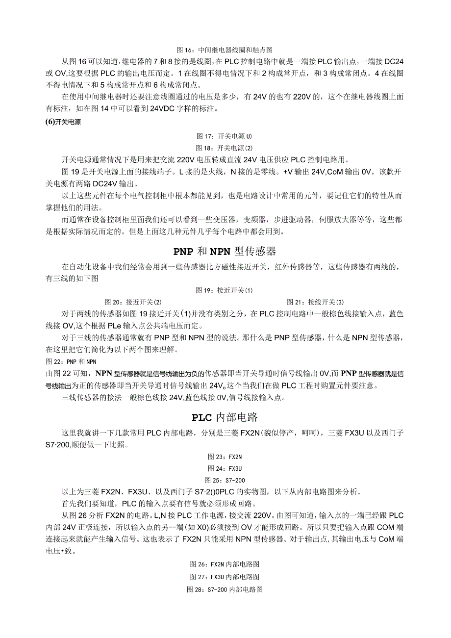
8、信号给PLC。(5)中间继电器(KA)图13:中间继电器(1)图14:中间继电器(2图15:中间继电器(3)中间继电器最主要的作用就是用来进行低电压控制高电压。例如通常情况下我们会用PLC的输出信号来控制中间继电器的线圈,当线圈得电时,中间继电器的常开点闭合,常闭点断开,再用这个通断来控制其他电压电路。图16为常见的两路常开常闭点中间继电器触点图。图16:中间继电器线圈和触点图从图16可以知道,继电器的7和8接的是线圈,在PLC控制电路中就是一端接PLC输出点,一端接DC24或OV,这要根据PLC的输出电压而定。1在线圈不得电情况下和2构成常开点,和3构成常闭点。4在线圈不得电情况下和5构成常

9、开点和6构成常闭点。在使用中间继电器时还要注意线圈通过的电压是多少,有24V的也有220V的,这个在继电器线圈上面有标注,如在图14中可以看到24VDC字样的标注。(6)开关电源图17:开关电源U)图18:开关电源(2)开关电源通常情况下是用来把交流220V电压转成直流24V电压供应PLC控制电路用。图19是开关电源上面的接线端子。L接的是火线,N接的是零线。+V输出24V,CoM输出0V。该款开关电源有两路DC24V输出。以上这些元件在每个电气控制柜中根本都能见到,也是电路设计中常用的元件,要记住它们的特性从而掌握他们的用法。而通常在设备控制柜里面我们还可以看到一些变压器,变频器,步进驱动器

10、,伺服放大器等等,这些都是根据实际情况而定的。但是上面这几种元件几乎每个电路中都会用到。PNP和NPN型传感器在自动化设备中我们经常会用到一些传感器比方磁性接近开关,红外传感器等,这些传感器有两线的,有三线的如下图图19:接近开关(1)图20:接近开关(2)图21:接线开关(3)对于两线的传感器如图19接近开关(1)并没有类别之分,在PLC控制电路中一般棕色线接输入点,蓝色线接OV,这个根据PLe输入点公共端电压而定。对于三线的传感器通常就有PNP型和NPN型的说法。那什么是PNP型传感器,什么是NPN型传感器,在这里把它们简化为以下两个图来理解。图22:PNP和NPN由图22可知,NPN型传

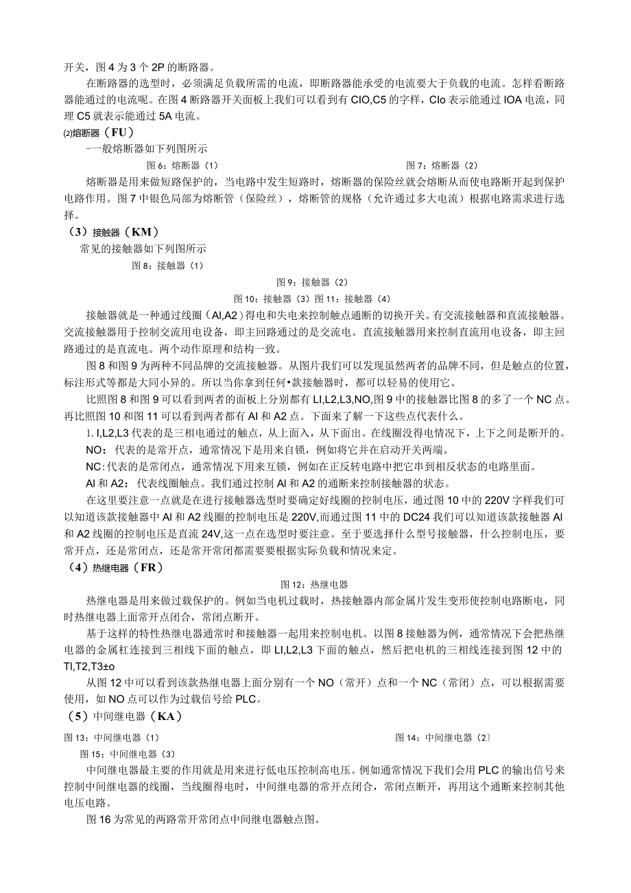
11、感器就是信号线输出为负的传感器即当开关导通时信号线输出0V,而PNP型传感器就是信号线输出为正的传感器即当开关导通时信号线输出24Vo这个当我们在做PLC工程时购置元件要注意。三线传感器的接法一般棕色线接24V,蓝色线接0V,信号线接输入点。PLC内部电路这里我就讲一下几款常用PLC内部电路,分别是三菱FX2N(貌似停产,呵呵),三菱FX3U以及西门子S7200,顺便做一下比照。图23:FX2N图24:FX3U图25:S7-200以上为三菱FX2N、FX3U、以及西门子S72()0PLC的实物图,以下从内部电路图来分析。首先我们要知道,PLC的输入点要有信号就必须形成回路。从图26分析FX2N

12、的电路。L,N接PLC工作电源,接交流220V。由图可知道,输入点的一端已经跟PLC内部24V正极连接,所以输入点的另-端(如X0)必须接到OV才能形成回路。所以只要把输入点跟COM端连接起来就能产生输入信号。这也表示了FX2N只能采用NPN型传感器。对于输出点,其输出电压与CoM端电压致。图26:FX2N内部电路图图27:FX3U内部电路图图28:S7-200内部电路图从图27分析FX3U的电路。L,N接PLC工作电源,接交流220V。3U和2N相比公共端由COM变成S/S,并且S/S内部是一根导线直接连到输入点的端。这样当S/S连接24V时,输入点接到OV产生输入信号,当S/S连接到OV时

13、,输入点接到24V产生输入信号。也就是说相比于FX2N,在改变S/S端电压的情况下,3U的输入点即可以接OV也可以接24V,也就是说3U即可以采用NPN型传感器也可以采用PNP型传感器。对于输出点,其输出电压与COM端电压一致。从图28分析S7-200的电路。右上角L,M接PLC的工作电源,接直流24V。S7-200的输入点为I点(在下方),输出点为Q点(在上方)。S7200输出点的M端须接0V,L端必须接24V,即输出电压为24V。再看输入端,由图可看到输入点和公共端(如IM之间)内部有双向二极管导通,也就是说公共端可以接OV也可以接24V,这个与FX3U一样,也就是说S7-200既可以用NPN传感器,也可以用PNP传感器,取决于公共端的电压。最后提一下什么是漏型,什么是源型。当PLC的输入信号接OV时为漏型,输入点接24V时为源型。注意:在电路连接中切记一定要同源,一定要同源,一定要同源,也就是输入输出要在同一个回路,否那么没有任何信号产生。黄子昌邮箱:微信号:hu73310

展开阅读全文
相关资源
猜你喜欢
相关搜索

当前位置:首页 > 幼儿/小学教育 > 课外知识

copyright@ 2008-2023 1wenmi网站版权所有

经营许可证编号:宁ICP备2022001189号-1

本站为文档C2C交易模式,即用户上传的文档直接被用户下载,本站只是中间服务平台,本站所有文档下载所得的收益归上传人(含作者)所有。第壹文秘仅提供信息存储空间,仅对用户上传内容的表现方式做保护处理,对上载内容本身不做任何修改或编辑。若文档所含内容侵犯了您的版权或隐私,请立即通知第壹文秘网,我们立即给予删除!