高低压开关柜一次交检合格率考核办法.docx

上传人:p** 文档编号:729848 上传时间:2024-01-29 格式:DOCX 页数:2 大小:16.83KB
下载 相关 举报
高低压开关柜一次交检合格率考核办法.docx_第1页
第1页 / 共2页
高低压开关柜一次交检合格率考核办法.docx_第2页
第2页 / 共2页
亲,该文档总共2页,全部预览完了,如果喜欢就下载吧!
资源描述

《高低压开关柜一次交检合格率考核办法.docx》由会员分享,可在线阅读,更多相关《高低压开关柜一次交检合格率考核办法.docx(2页珍藏版)》请在第壹文秘上搜索。

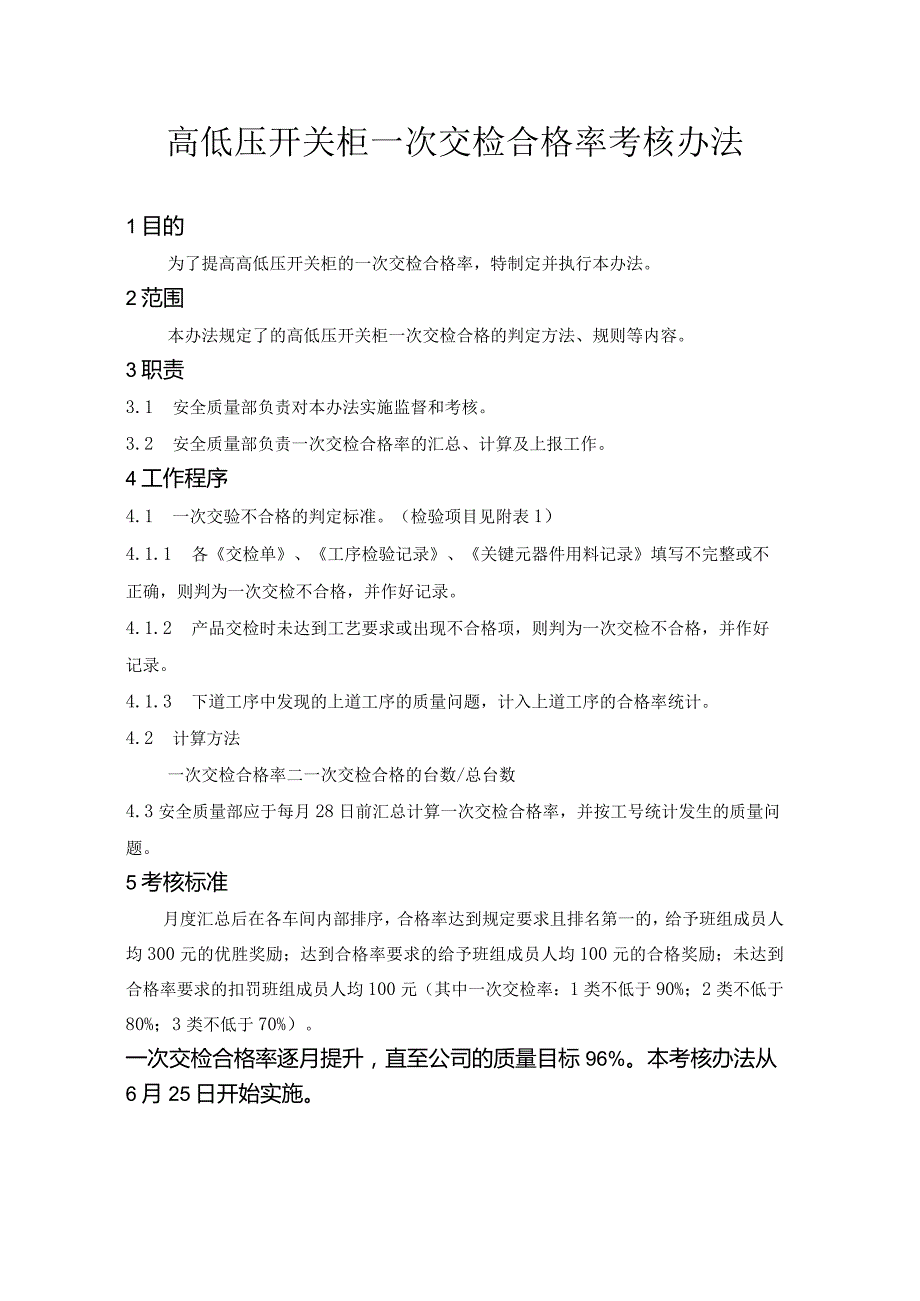
1、高低压开关柜一次交检合格率考核办法1目的为了提高高低压开关柜的一次交检合格率,特制定并执行本办法。2范围本办法规定了的高低压开关柜一次交检合格的判定方法、规则等内容。3职责3.1 安全质量部负责对本办法实施监督和考核。3.2 安全质量部负责一次交检合格率的汇总、计算及上报工作。4工作程序4.1 一次交验不合格的判定标准。(检验项目见附表1)4.1.1 各交检单、工序检验记录、关键元器件用料记录填写不完整或不正确,则判为一次交检不合格,并作好记录。4.1.2 产品交检时未达到工艺要求或出现不合格项,则判为一次交检不合格,并作好记录。4.1.3 下道工序中发现的上道工序的质量问题,计入上道工序的合

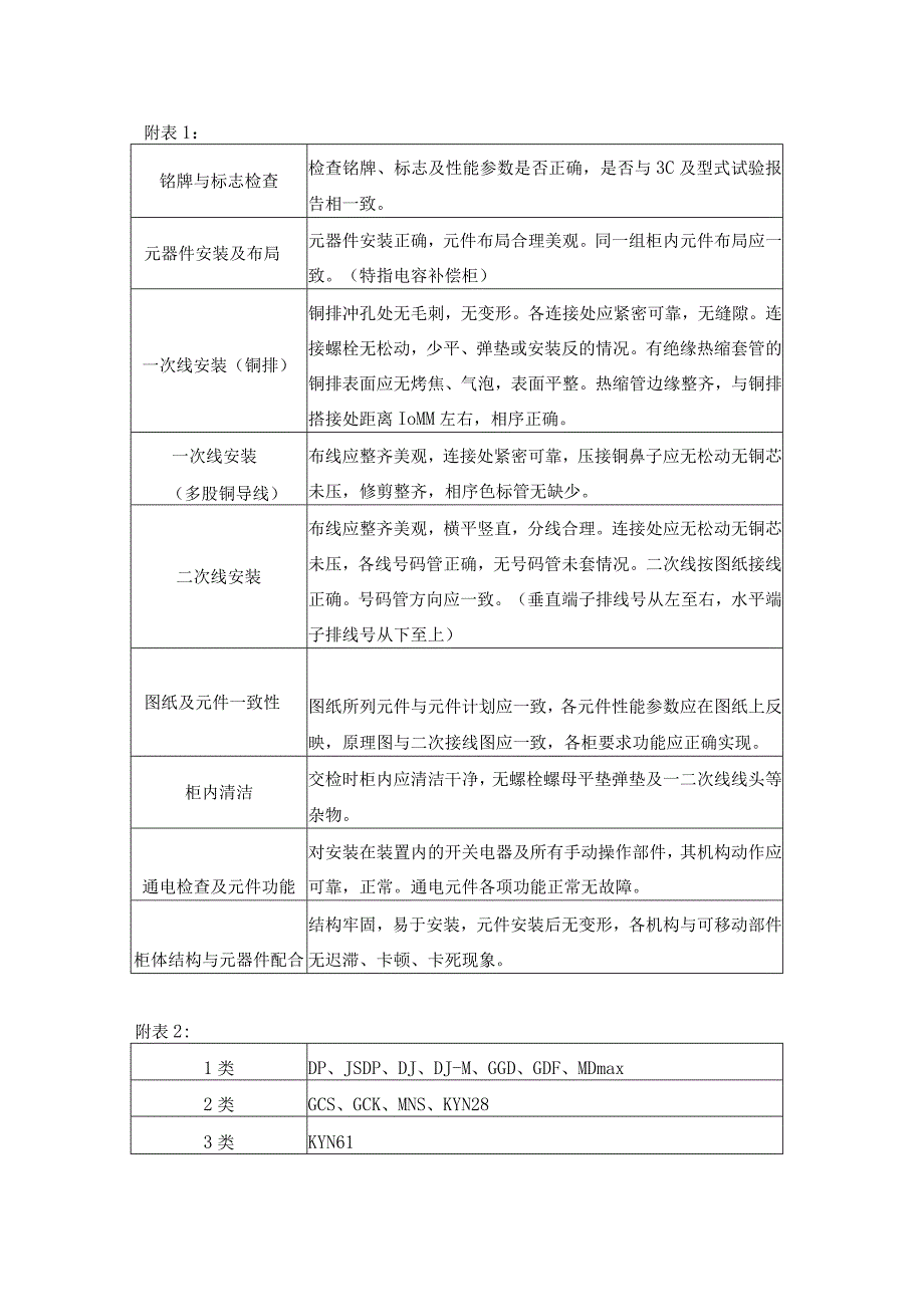
2、格率统计。4.2 计算方法一次交检合格率二一次交检合格的台数/总台数4.3安全质量部应于每月28日前汇总计算一次交检合格率,并按工号统计发生的质量问题。5考核标准月度汇总后在各车间内部排序,合格率达到规定要求且排名第一的,给予班组成员人均300元的优胜奖励;达到合格率要求的给予班组成员人均100元的合格奖励;未达到合格率要求的扣罚班组成员人均100元(其中一次交检率:1类不低于90%;2类不低于80%;3类不低于70%)。一次交检合格率逐月提升,直至公司的质量目标96%。本考核办法从6月25日开始实施。附表1:铭牌与标志检查检查铭牌、标志及性能参数是否正确,是否与3C及型式试验报告相一致。元器

3、件安装及布局元器件安装正确,元件布局合理美观。同一组柜内元件布局应一致。(特指电容补偿柜)一次线安装(铜排)铜排冲孔处无毛刺,无变形。各连接处应紧密可靠,无缝隙。连接螺栓无松动,少平、弹垫或安装反的情况。有绝缘热缩套管的铜排表面应无烤焦、气泡,表面平整。热缩管边缘整齐,与铜排搭接处距离IoMM左右,相序正确。一次线安装(多股铜导线)布线应整齐美观,连接处紧密可靠,压接铜鼻子应无松动无铜芯未压,修剪整齐,相序色标管无缺少。二次线安装布线应整齐美观,横平竖直,分线合理。连接处应无松动无铜芯未压,各线号码管正确,无号码管未套情况。二次线按图纸接线正确。号码管方向应一致。(垂直端子排线号从左至右,水平端子排线号从下至上)图纸及元件一致性图纸所列元件与元件计划应一致,各元件性能参数应在图纸上反映,原理图与二次接线图应一致,各柜要求功能应正确实现。柜内清洁交检时柜内应清洁干净,无螺栓螺母平垫弹垫及一二次线线头等杂物。通电检查及元件功能对安装在装置内的开关电器及所有手动操作部件,其机构动作应可靠,正常。通电元件各项功能正常无故障。柜体结构与元器件配合结构牢固,易于安装,元件安装后无变形,各机构与可移动部件无迟滞、卡顿、卡死现象。附表2:1类DP、JSDP、DJ、DJ-M、GGD、GDF、MDmax2类GCS、GCK、MNS、KYN283类KYN61

展开阅读全文
相关资源
猜你喜欢
相关搜索

当前位置:首页 > 管理/人力资源 > 工程管理

copyright@ 2008-2023 1wenmi网站版权所有

经营许可证编号:宁ICP备2022001189号-1

本站为文档C2C交易模式,即用户上传的文档直接被用户下载,本站只是中间服务平台,本站所有文档下载所得的收益归上传人(含作者)所有。第壹文秘仅提供信息存储空间,仅对用户上传内容的表现方式做保护处理,对上载内容本身不做任何修改或编辑。若文档所含内容侵犯了您的版权或隐私,请立即通知第壹文秘网,我们立即给予删除!