机械设备的安装与调试要求.docx

上传人:p** 文档编号:737358 上传时间:2024-02-04 格式:DOCX 页数:5 大小:29.44KB
下载 相关 举报
机械设备的安装与调试要求.docx_第1页
第1页 / 共5页
机械设备的安装与调试要求.docx_第2页
第2页 / 共5页
机械设备的安装与调试要求.docx_第3页
第3页 / 共5页
机械设备的安装与调试要求.docx_第4页
第4页 / 共5页
机械设备的安装与调试要求.docx_第5页
第5页 / 共5页
亲,该文档总共5页,全部预览完了,如果喜欢就下载吧!
资源描述

《机械设备的安装与调试要求.docx》由会员分享,可在线阅读,更多相关《机械设备的安装与调试要求.docx(5页珍藏版)》请在第壹文秘上搜索。

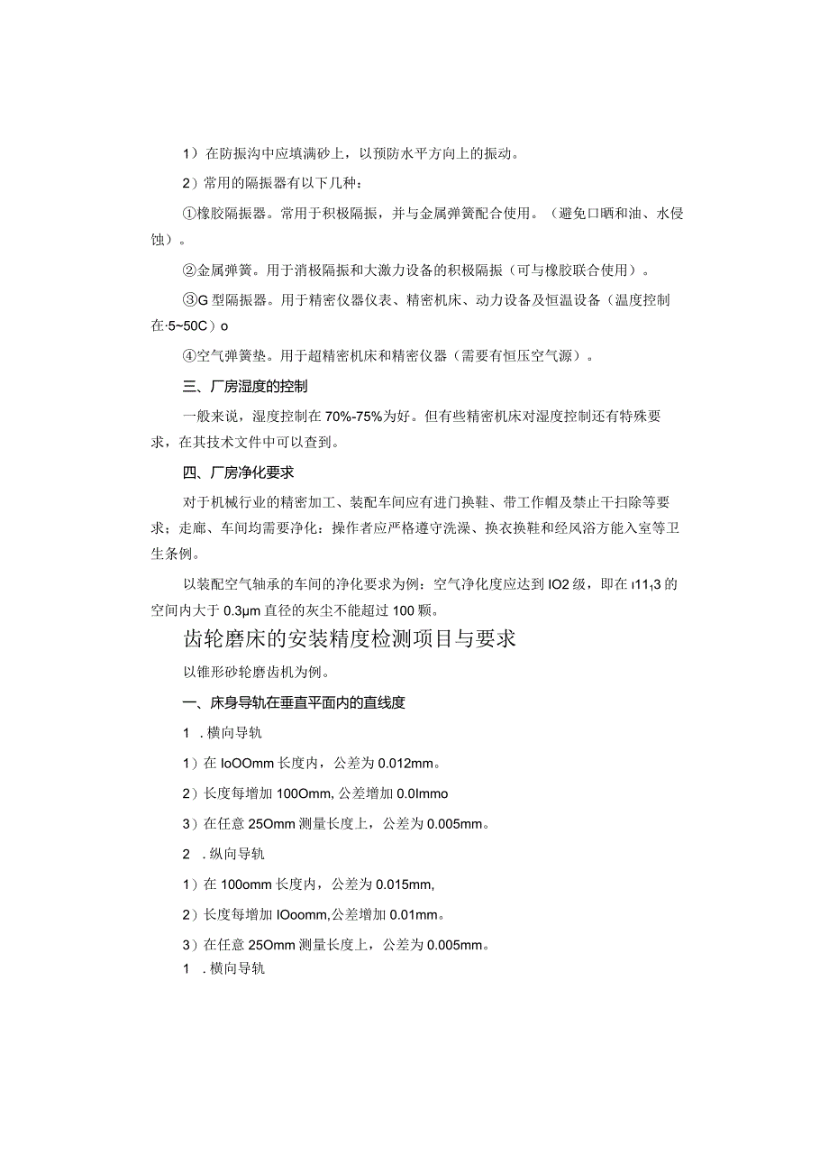
1、机械设备的安装与调试机械设备的安装与调试精密机床的工作环境与安装要求一、厂房的热稔定性1)如果加工精度在SOlmm以内时,应将室温控制在(201)*C范围内。2)如果加工精度在0.01m以内时,应将室温控制在(200.5)P范围内,且应将机床附近的基准温度控制在(200.01)C范围内。二、厂房的隔振性精密机床安装前应对其地基进行隔振处理,常用的方法有两种:(1)积极隔振即把被隔振体视为发振体,这样就能预防发生振动的机床(被隔振体)过大地将激振力传到地基,避免地基遭到损坏。(2)消极隔振精密机床的隔振系统大属于这一类型。这种隔振方法能够预防由地单传来的振动过大地传给机床,从而保护机床免受振动的

2、影响。精密机床的隔振地基如图1-1所示,其中有两点说明:图精密机床防振沟隔振地基I一基础2一隔振器3-底座4一机床5盖板6地基7防振沟1)在防振沟中应填满砂上,以预防水平方向上的振动。2)常用的隔振器有以下几种:橡胶隔振器。常用于积极隔振,并与金属弹簧配合使用。(避免口晒和油、水侵蚀)。金属弹簧。用于消极隔振和大激力设备的积极隔振(可与橡胶联合使用)。G型隔振器。用于精密仪器仪表、精密机床、动力设备及恒温设备(温度控制在550C)o空气弹簧垫。用于超精密机床和精密仪器(需要有恒压空气源)。三、厂房湿度的控制一般来说,湿度控制在70%-75%为好。但有些精密机床对湿度控制还有特殊要求,在其技术文

3、件中可以查到。四、厂房净化要求对于机械行业的精密加工、装配车间应有进门换鞋、带工作帽及禁止干扫除等要求;走廊、车间均需要净化:操作者应严格遵守洗澡、换衣换鞋和经风浴方能入室等卫生条例。以装配空气轴承的车间的净化要求为例:空气净化度应达到IO2级,即在1113的空间内大于0.3m直径的灰尘不能超过100颗。齿轮磨床的安装精度检测项目与要求以锥形砂轮磨齿机为例。一、床身导轨在垂直平面内的直线度1 .横向导轨1)在IoOOmm长度内,公差为0.012mm。2)长度每增加100Omm,公差增加0.0Immo3)在任意25Omm测量长度上,公差为0.005mm。2 .纵向导轨1)在100omm长度内,公

4、差为0.015mm,2)长度每增加IOoomm,公差增加0.01mm。3)在任意25Omm测量长度上,公差为0.005mm。1 .横向导轨在100Omm长度内,公差为0.02mm。2 .纵向导轨在IooOmm长度内,公差为0.02mm。三、圆工作台面的平面度1) 32OmmV最大工件直径630mm时,公差为O.OlOmm(平或凹)。2) 63OmmV最大工件直径1250mm时,公差为O.015mm(平或凹)。3) 125OmmV最大工件直径2000mm时,公差为O.02mm(平或凹)。四、圆工作台面的轴向圆跳动1) 32OmmV最大工件直径W630mm时,公差为0.010mm。2) 63Omm

5、V最大工件直径1250mm时,公差为0.015mm。3) 125OmmV最大工件直径2000mm时,公差为0.02Ommo五、圆工作台顶尖锥面的径向圆跳动1) 32Omm最大工件直径630mni时,公差为0.005mm。2) 63OmmV最大工件直径W1250mm时,公差为0.008mm。六、圆工作台回转轴线的径向圆跳动1) 近专用检具端面处1)最大工件直径630时,公差为0.004mm。2) 63OmmV最大工件直径1250mm时,公差为0.006mm。3) 125OmmV最大工件直径w2000mm时,公差为0.008mm。2) 距专用检具端面300mm处1)最大工件直径630mm时,公差为

6、0.006mm,3) 630mmV最大工件直径1250mm时,公差为0.008mm。4) 1250mm最大工件直径W2000mm时,公差为0.012mm。七、安装分度盘的定心锥面的径向圆跳动(用于最大工件直径在320-630mm范围内用分度盘的分度机床)公差为0.005mm。1)最大工件直径W320mm时,在全行程上公差为O.008mm。2) 32OmmV最大工件直径630mm时,在全行程公差为O.OlOmmO3) 63OmmV最大工件直径1250mm时,在全行程上公趋为0.012mm。4) 125OmmV最大工件直径2000mm时,在全行程上公差为O.015mm。九、工件尾座顶尖轴线对圆工作

7、台回转轴线的重合度1 )320mmV最大工件直径w630mm时,公差为0.010mm。2 )63OmmV最大工件直径1250mm时,公差为0.015mm。十、砂轮主轴定心锥面的径向圆跳动公差为O.003mr11o十一、砂轮主轴的轴向窜动公差为O.002mmo十二、砂轮滑座移动对工件尾座和圆工作台轴心连线的平行度1 .在正向平面内在任意IoOmm测量长度上,公差为0.004mm。2 .在侧向平面内在任意100mrn测玷度上,公差为O.003mm。注:立柱上端只许向后倾。十三、砂轮滑座移动对工作台轴线的平行度1.在正向平面内在任意100mm测量长度上,公差为0.004mm。3 .在侧向平面内(用于

8、无工件尾座的机床)在任意100mm测量长度上,公差为0.003mm。注:立柱上端只许向后倾。十四、砂轮滑座回转平面对工件尾座和圆工作台轴心连线在工作台移动方向形成的平面的平行度在任意100mm测量长度上,公差为0005mm(立柱上端只许向后倾).十五、安装滚圆盘的定义圆柱面的径向圆跳动(1)近轴根部公差为0005mm,(2)近轴端部公趋为0.008mm。注:用于卧式机床。十六、头架主轴顶尖锥面的径向圆跳动公差为0.005mm。注:用于卧式机床。十七、尾座顶尖轴线对头架回转轴线的重合度公差为0.015mm(尾座只许高)。注:用于卧式机床。十八、砂轮滑座移动对头、尾座轴心连线的平行度1 .在垂直平面内公差为O.005mm(只许尾座高)。2 .在水平面内公差为O.003mm。注:用于卧式机床。十九、砂轮滑座的回转平面对头、尾座轴心连线在工作台移动方向形成的平面的平行度在全部测量长度上,公差为0.012mm(以近头架测量点为基准)。注:用于卧式机床。

展开阅读全文
相关资源
猜你喜欢
相关搜索

当前位置:首页 > 汽车/机械/制造 > 机械理论及资料

copyright@ 2008-2023 1wenmi网站版权所有

经营许可证编号:宁ICP备2022001189号-1

本站为文档C2C交易模式,即用户上传的文档直接被用户下载,本站只是中间服务平台,本站所有文档下载所得的收益归上传人(含作者)所有。第壹文秘仅提供信息存储空间,仅对用户上传内容的表现方式做保护处理,对上载内容本身不做任何修改或编辑。若文档所含内容侵犯了您的版权或隐私,请立即通知第壹文秘网,我们立即给予删除!