工程造价专业质量保证体系诊断与改进实施办法.docx

上传人:p** 文档编号:744799 上传时间:2024-02-26 格式:DOCX 页数:2 大小:28.60KB
下载 相关 举报
工程造价专业质量保证体系诊断与改进实施办法.docx_第1页
第1页 / 共2页
工程造价专业质量保证体系诊断与改进实施办法.docx_第2页
第2页 / 共2页
亲,该文档总共2页,全部预览完了,如果喜欢就下载吧!
资源描述

《工程造价专业质量保证体系诊断与改进实施办法.docx》由会员分享,可在线阅读,更多相关《工程造价专业质量保证体系诊断与改进实施办法.docx(2页珍藏版)》请在第壹文秘上搜索。

1、工程造价专业质量保证体系诊断与改进实施办法为建立常态化、可持续的内部质量保证体系诊断与改进工作机制,切实履行人才培养工作质量保证主体责任,依据学校内部质量保证体系建设要求,为推进工程造价专业内部质量保证体系建设和落实专业质量保证体系诊断与改进工作,制定本专业质量保证体系诊断与改进制度。专业质量保证体系诊断与改进工作组组长由专业带头人担任,组员由教研组长及本专业所有教师组成,共同开展本专业质量保证体系诊断与改进工作。一、工作流程1.专业质量保证体系诊断与改进工作推进流程按照教育部“8字型质量改进螺旋”的建设要求开展,在具体专业年审实施中,以RADAR逻辑予以体现。强调专业内部、专业建设及其质量保

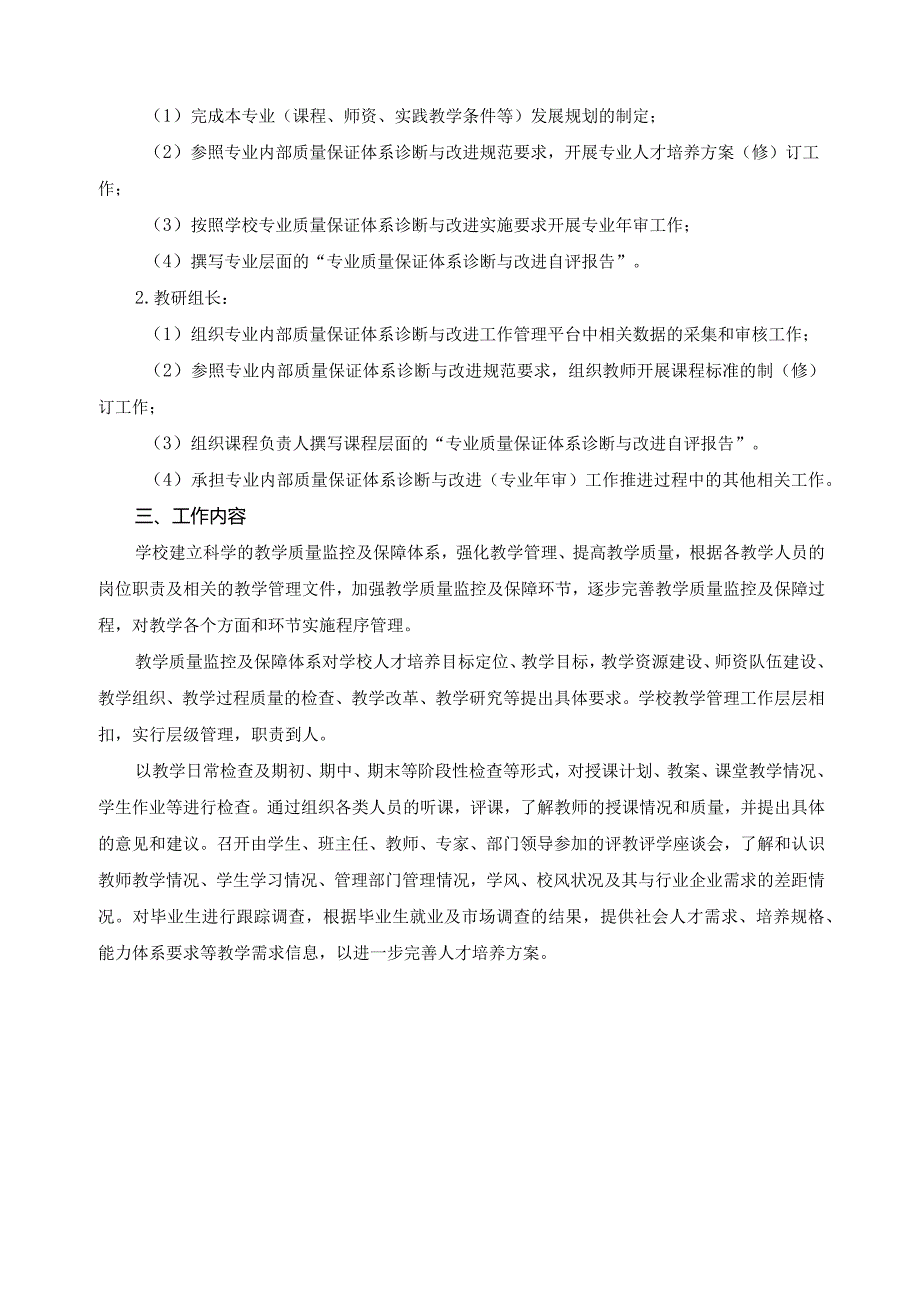
2、证相关部门自我诊断,促进专业在规划体系、目标体系、教师、学生、课程、资源建设等方面形成“R目标(结果)一一A方法一一D实施一一A&R评价改进”自我诊断、持续改进的小循环。同时以学校专业年审为抓手,围绕着专业建设,各部门协同合作,形成对专业人才培养质量工作的RADAR内部自我诊断的大循环。大小循环相辅相成自成体系,呈“8”字型。2.专业层面内部质量保证体系诊断与改进(专业年审)工作,着重于引导专业进行自我对标,比较专业建设当前状态与所设定的卓越目标的差距;从差距入手,规范和改进下一年度专业建设路径,不断追求卓越,形成专业“自我诊断、持续改进”的质量改进“小循环”机制。专业质量保证体系诊断与改进工

3、作流程。JWfflWBg-I人才揩舞酬栩Iag葡)yajWMWiI(i7一)J诟程我设桁通专业测以伍建设及其成长第资队伍标准:台作伙伴与财建设afew后嬴!作划蚓物画i一(1图I.专业内部质量保证体系诊断与改进工作流程二、工作职责1.专业带头人:(1)完成本专业(课程、师资、实践教学条件等)发展规划的制定;(2)参照专业内部质量保证体系诊断与改进规范要求,开展专业人才培养方案(修)订工作;(3)按照学校专业质量保证体系诊断与改进实施要求开展专业年审工作;(4)撰写专业层面的“专业质量保证体系诊断与改进自评报告”。2.教研组长:(1)组织专业内部质量保证体系诊断与改进工作管理平台中相关数据的采集

4、和审核工作;(2)参照专业内部质量保证体系诊断与改进规范要求,组织教师开展课程标准的制(修)订工作;(3)组织课程负责人撰写课程层面的“专业质量保证体系诊断与改进自评报告”。(4)承担专业内部质量保证体系诊断与改进(专业年审)工作推进过程中的其他相关工作。三、工作内容学校建立科学的教学质量监控及保障体系,强化教学管理、提高教学质量,根据各教学人员的岗位职责及相关的教学管理文件,加强教学质量监控及保障环节,逐步完善教学质量监控及保障过程,对教学各个方面和环节实施程序管理。教学质量监控及保障体系对学校人才培养目标定位、教学目标,教学资源建设、师资队伍建设、教学组织、教学过程质量的检查、教学改革、教学研究等提出具体要求。学校教学管理工作层层相扣,实行层级管理,职责到人。以教学日常检查及期初、期中、期末等阶段性检查等形式,对授课计划、教案、课堂教学情况、学生作业等进行检查。通过组织各类人员的听课,评课,了解教师的授课情况和质量,并提出具体的意见和建议。召开由学生、班主任、教师、专家、部门领导参加的评教评学座谈会,了解和认识教师教学情况、学生学习情况、管理部门管理情况,学风、校风状况及其与行业企业需求的差距情况。对毕业生进行跟踪调查,根据毕业生就业及市场调查的结果,提供社会人才需求、培养规格、能力体系要求等教学需求信息,以进一步完善人才培养方案。

展开阅读全文
相关资源
猜你喜欢
相关搜索

当前位置:首页 > 管理/人力资源 > 质量管理

copyright@ 2008-2023 1wenmi网站版权所有

经营许可证编号:宁ICP备2022001189号-1

本站为文档C2C交易模式,即用户上传的文档直接被用户下载,本站只是中间服务平台,本站所有文档下载所得的收益归上传人(含作者)所有。第壹文秘仅提供信息存储空间,仅对用户上传内容的表现方式做保护处理,对上载内容本身不做任何修改或编辑。若文档所含内容侵犯了您的版权或隐私,请立即通知第壹文秘网,我们立即给予删除!