恒大标准-6第四章--给水排水篇.docx

上传人:p** 文档编号:744976 上传时间:2024-02-26 格式:DOCX 页数:30 大小:222.50KB
下载 相关 举报
恒大标准-6第四章--给水排水篇.docx_第1页
第1页 / 共30页
恒大标准-6第四章--给水排水篇.docx_第2页
第2页 / 共30页
恒大标准-6第四章--给水排水篇.docx_第3页
第3页 / 共30页
恒大标准-6第四章--给水排水篇.docx_第4页
第4页 / 共30页
恒大标准-6第四章--给水排水篇.docx_第5页
第5页 / 共30页
恒大标准-6第四章--给水排水篇.docx_第6页
第6页 / 共30页
恒大标准-6第四章--给水排水篇.docx_第7页
第7页 / 共30页
恒大标准-6第四章--给水排水篇.docx_第8页
第8页 / 共30页
恒大标准-6第四章--给水排水篇.docx_第9页
第9页 / 共30页
恒大标准-6第四章--给水排水篇.docx_第10页
第10页 / 共30页
亲,该文档总共30页,到这儿已超出免费预览范围,如果喜欢就下载吧!
资源描述

《恒大标准-6第四章--给水排水篇.docx》由会员分享,可在线阅读,更多相关《恒大标准-6第四章--给水排水篇.docx(30页珍藏版)》请在第壹文秘上搜索。

1、第B幸给水挑水篇(一)说明1 .本设计要求适用于住宅工程,按照给水系统、排水系统、消防系统、设备要求等方面制定。2 .本设计要求中安装高度均指到建筑完成面的距离。3 .除特别注明外,标高以m计,其余均以mm计。4 .当地假设有特殊要求或习惯性做法时,按当地要求执行;否那么,按本设计要求执行。(一)给水系统1管材选型1.1 室外局部(1)市政给水管DNelOo采用球墨铸铁管,DNVlOO采用衬塑钢管。(2)加压给水管埋地局部DNW250采用衬塑钢管,DN250采用钢丝网骨架管,其他采用衬塑钢管。(3)球墨铸铁管埋地局部管道刷冷底子油一道,热沥青一遍防腐。1.2 室内局部户内水表前采用衬塑钢管,表

2、后冷水采用冷水PPR管,热水采用专用热水PPR管,管材必须经过8760h热稳定性试验。1.3 水池、水泵房管材水泵吸水管伸入水池局部采用不锈钢管,其他采用衬塑钢管或厂家配套的不锈钢管。1.4 直饮水水管材直饮水水管采用薄壁不锈钢管。1.5 喷灌管材采用UPVC给水管,管道阀门DNW50采用铸铁截止阀,DN50采用铸铁闸阀。1.6水景管材水泵出水管外露局部采用不锈钢管,埋地局部及水池补水管均采用UPVC给水管。1.7燃气管管材室内燃气管表前管明装,采用热镀锌钢管;表后管暗装,采用无健钢管。室外燃气管采用燃气专用PE管。当地有特殊要求的,以当地要求为准。2技术要求2.1 室内管道布置原那么(1)给

3、水管道大于DN25时,布置在吊顶内。(2)当给水管道布置在找平层内时,客(餐)厅冷(热)水管距墙边100nml布置,冷热水管中心间距100mm;卫生间、厨房内管道原那么上布置在墙体内,如遇结构柱或剪力墙时可布置在沉箱内。管道不应布置在卧室内。2.2 水表、燃气表、洗衣机、热水器的设置要求2.2.1水表及水表井:住宅在每层楼梯间或前室设独立水表井间,给水立管及水表均布置在水表井内,自首层起每五层在水表井内设DN15清洁水龙头一个,每层水表井均设置排水地漏。水表井尺寸按最小要求设置。别墅于入户围墙门外绿化带设水表。假设当地有特殊的要求,按照当地要求设置。2.2.2燃气表:住宅有生活阳台时燃气表布置

4、在生活阳台;无生活阳台时燃气表布置在厨房。别墅于入户围墙装饰柱内处设燃气表。燃气表不能暗设于吊柜内,受条件限制设在吊柜内时,吊柜应做成敞开形式。燃气表与电气设备及燃气灶水平距离不应小于30OnIm,炉灶下燃气预留接口位置应从厨柜反面接出,装修专业应考虑通风措施。燃气管道和电气设备、相邻管道之间的净距见下表:管道和设备与燃气管道的净距(cm)平行敷设交叉敷设电明装的绝缘电线或电缆2510(注)气暗装的或放在管子中的绝缘电缆5(从所作的槽或管子的边缘算起1设电压小于100OV的裸露电线的导电局部100100备配电盘或配电箱30不允许相邻管道应保证燃气管道和相邻管道的安装、平安维护和修理2注:(1)

5、当明装电线与燃气管道交叉净距小于IOCm时,电线应加绝缘套管。绝缘套管的两端应各伸出燃气管道IOCn1。(2)燃气热水器距电气设备距离不小于30cm。(3)当地燃气公司有具体要求时按当地要求。2.2.3洗衣机:生活阳台及景观阳台均设置洗衣机龙头(其中北方严寒及寒冷地区景观阳台除外),洗衣机龙头安装高度为1.20mo2.2.4热水器:住宅、别爨采用即热式燃气热水器供给热水,有生活阳台时热水器布置在生活阳台;无生活阳台时热水器布置在厨房。当热水器布置在封闭阳台或者厨房内时,应预留热水器排烟孔。住宅燃气热水器的设计指引见附录二。假设采用其他形式热水器,需自行向集团报批。热水器进水管截止阀安装高度1.

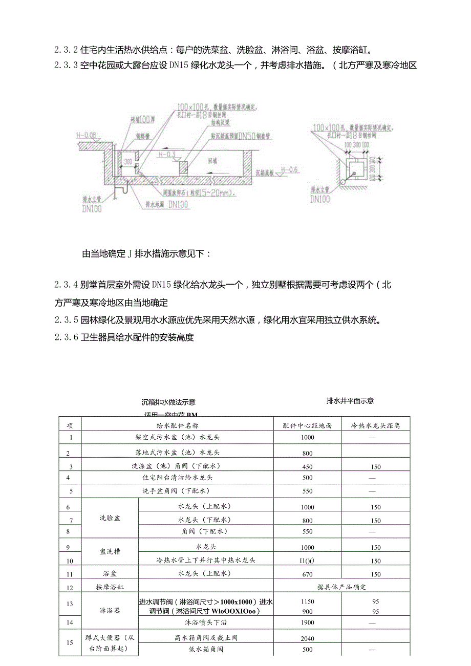
6、20m,热水器与电气设备、排水管水平距离不应小于300mmo2.3其他要求2.3.1小区给水管道分期建设时应设置阀门隔断。2.3.2住宅内生活热水供给点:每户的洗菜盆、洗脸盆、淋浴间、浴盆、按摩浴缸。2.3.3空中花园或大露台应设DN15绿化水龙头一个,并考虑排水措施。(北方严寒及寒冷地区由当地确定J排水措施示意见下:沉箱排水做法示意适用一空中花BM大台排水井平面示意2.3.4别堂首层室外需设DN15绿化给水龙头一个,独立别墅根据需要可考虑设两个(北方严寒及寒冷地区由当地确定2.3.5园林绿化及景观用水水源应优先采用天然水源,绿化用水宜采用独立供水系统。2.3.6卫生器具给水配件的安装高度项给

7、水配件名称配件中心距地面冷热水龙头距离1架空式污水盆(池)水龙头10002落地式污水盆(池)水龙头8003洗涤盆(池)角阀(下配水)4501504住宅阳台清洁给水龙头5005洗手盆角阀(下配水)5506洗脸盆水龙头(上配水)10001507水龙头(下配水)8001508角阀(下配水)5509盥洗槽水龙头100015010冷热水管上下并行其中热水龙头I1()()15011浴盆水龙头(上配水)67015012按摩浴缸据具体产品确定13淋浴器进水调节阀(淋浴间尺寸1000x1000)进水调节阀(淋浴间尺寸WloOOXIOoo)1150900959514沐浴喷头下沿190015蹲式大便器(从台阶面算起

8、)高水箱角阀及截止阀2040低水箱角阀500手动自闭冲洗阀850脚踏式自闭冲洗阀150拉管式冲洗阀(从地面算起)1600带防污助冲器阀门(从地面算起)90016座式大便器低水箱角阀15017大便槽冲洗水箱截止阀(从台阶面算起)不小于240018立式小便器角阀113019挂式小便器角阀及截止阀105020小便槽多孔冲洗管HOO21妇女卫生盆混合阀36022洗衣机龙头120023清洁龙头50024燃气管、冷热水管管中心间距100注:(1)卫厨间(除在找平层或沉箱内走管外)在砖墙内走管时热水横管安装高度550mm,冷水横管安装高度250mj11o(2)上述高度均指距建筑完成面高度。(3)淋浴器与其它

9、卫生器具宜同侧布置。(4)具体以确定的厂家产品安装说明为准。(三)排水系统1管材选型1.1 室外局部(1)地质情况较差,根底需处理时,DNW500三采用UPVC双壁波纹管,DN500采用钢筋混凝土管。(2)地质情况较好,根底不需处理时,DN400mm采用UPVC双壁波纹管,DN400采用钢筋混凝土管。(3)采用双壁波纹管时,位于人行道及绿化带下采用环刚度Sl级(4KNm2);位于车行道下采用环刚度S2级(8KN11f)1.2 室内局部(1)排水立管靠近与卧室相邻的内墙布置时采用PVCU双壁中空螺旋消音排水塑料管;其他排污管采用普通UPVC排水塑料管,当有立管转换横管时,立管底部配件采用给水弯头

10、。(2)重力流雨水排水系统多层建筑采用普通IJPVC排水管;11层及以上建筑天面雨水管采用给水UPVC管及给水配件。(3)压力流雨水排水系统采用给水UPVC管及给水配件,其管材采用工作压力应大于建筑物净高度产生的净水压,管材抗环变形外压力应大于0.15MPao(4)空调冷凝水管采用UPVC排水管,颜色同建筑外立面,为米黄色DN40的暗装空调冷凝水管采用UPVC给水管。1.3套管管材(1)卫生间侧壁预留国标普通焊接钢套管。(2)卫生间内排水立管穿楼板处不预留套管,管道直接安装外加止水环。(3)阳台排水立管穿楼板处预留排水UPVC套管,套管外加止水环。(4)明装消防立管与明装给水立管穿楼板处预留国

11、标镀锌钢套管。(5)核心筒处管井内立管穿楼板处预留排水IJPVC套管。(6)管道穿水池、地下室外壁、天面水箱预留防水套管,做法按国标02S404要求。(7)管道穿天面预留防水套管,套管材料采用焊接钢管,翼环厚5mm。当地有特殊要求,以当地要求为准。2技术要求2.1 排水管设计原那么2.1.1 排水横管布置:大堂内如布置有排水横管时,排水横管应在梁底400mm、距墙600Inln范围内走管。2.1.2 排水立管的设置:寒冷地区楼盘排水立管不得靠外墙设置。别堂类、叠式别鞭、高层空中花园洋房超豪华户型楼盘排水立管不得靠外墙设置。其他楼盘排水立管假设靠外墙设置,对建筑外立面影响较大时,可考虑设于卫生间

12、内。2.1.3 排水管道穿沉箱结构梁布置:需预留国标普通焊接钢套管,套管中心距墙或梁边(结构)110mm,套管中心间距原那么上采用180mmo粪水管套管规格DN150,套管中心标高Z+0.13;污水管套管规格DN125,套管中心标高Z+0.13;沉箱地漏套管规格DNlO0,套管中心标高Z+0.07。(Z表示沉箱结构面标高)2.1.4 厨房废水单独设立管排放,厨房布置应考虑立管布置位置。2.1.5 1.5设置分体空调的住宅,冷凝水排水立管管径为DN40,支管管径为DN25。2.1.6 1.6设置小型中央空调的住宅,18层及18层以下的,冷凝水排水立管管径为DN50;18层以上的,排水立管管径为D

13、N75。别墅冷凝水排水立管管径为DN32。小型中央空调的室外机位处应设置机位地漏,室内的冷凝水不宜直接排入机位地漏,应与机位地漏分别接入冷凝水排水立管。2.2 地下室电房排水2.2.1 电房内地沟排水就近接至地下室集水井。2.2.2 电房上方不应布置卫生间、厨房等用水房,如当地供电局同意,结构应做双层板处理。2.3 集水井及潜污泵设置要求2.3.1平时汽车库内(含自行车库),采用ImXImXlm集水井,设一台潜污泵;汽车入口坡道截水沟处集水井按计算确定,设两台潜污泵;当人防战时用水房集水井兼作平时集水井时,采用LOlnXL5InXInI集水井,设一台潜污泵。2.3.2水泵房集水井采用1.5mX

14、1.5mXlm集水井,设两台潜污泵。2.3.3消防电梯集水井不应直接设在电梯井内,应设在电梯临近处;无地下室时宜设在楼梯间。集水井底低于电梯井底不小于0.7m,有效容积为2.设一台流量不小于10L/S的潜污泵。2.3.4当潜污泵电机功率小于7.5KW或出水口管径小于DNlOO时,采用移动式水泵。2.4 室外给排水井及井盖设置要求2.4.1 4.1小区内车行道路及入户通道上不得设置检查井,私家花园内尽量少设置检查井,假设必须设置,不宜集中设置在单户私家花园内;井盖宜设于公共隐蔽位置。2.4.2 4.2小区内给水、燃气等压力管线可设置于车行路下方,应尽量靠近路边布置,管道间距应布置紧凑,满足施工要求;检修阀门等应设置于车行路以外位置。2.4.3 小区内雨水、污水等重力流管线可设置于车行路边,但检查井盖应设置于路边的人行道或绿地内,且检查井盖应与相邻道路或围墙边线平行,并与园林专业协调进行装饰处理。2.4.4 建筑室外排水检查井当井深Wl.0m,所连管道D400mm时采用恒大方形检查井(见附录三);否那么采用直径不小于700mm的国标圆形检查井。装饰井盖做法详园林标准图。2.4.5 雨水口:无道牙处采用国标

展开阅读全文
相关资源
猜你喜欢
相关搜索

当前位置:首页 > 建筑/环境 > 给排水/暖通与智能化

copyright@ 2008-2023 1wenmi网站版权所有

经营许可证编号:宁ICP备2022001189号-1

本站为文档C2C交易模式,即用户上传的文档直接被用户下载,本站只是中间服务平台,本站所有文档下载所得的收益归上传人(含作者)所有。第壹文秘仅提供信息存储空间,仅对用户上传内容的表现方式做保护处理,对上载内容本身不做任何修改或编辑。若文档所含内容侵犯了您的版权或隐私,请立即通知第壹文秘网,我们立即给予删除!