一、关于课程编码的问题.docx

上传人:p** 文档编号:746072 上传时间:2024-02-26 格式:DOCX 页数:4 大小:21.29KB
下载 相关 举报
一、关于课程编码的问题.docx_第1页
第1页 / 共4页
一、关于课程编码的问题.docx_第2页
第2页 / 共4页
一、关于课程编码的问题.docx_第3页
第3页 / 共4页
一、关于课程编码的问题.docx_第4页
第4页 / 共4页
亲,该文档总共4页,全部预览完了,如果喜欢就下载吧!
资源描述

《一、关于课程编码的问题.docx》由会员分享,可在线阅读,更多相关《一、关于课程编码的问题.docx(4页珍藏版)》请在第壹文秘上搜索。

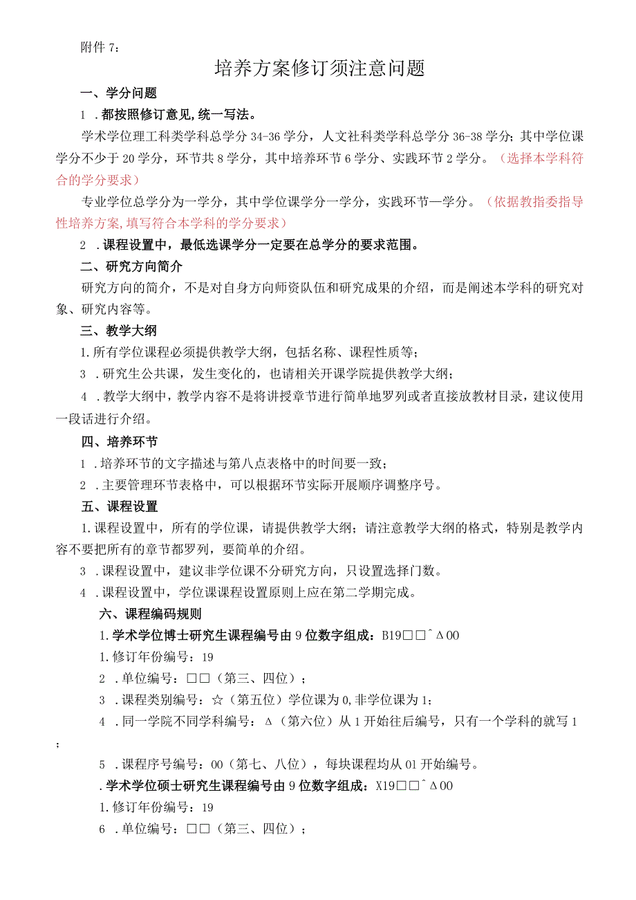
1、附件7:培养方案修订须注意问题一、学分问题1 .都按照修订意见,统一写法。学术学位理工科类学科总学分34-36学分,人文社科类学科总学分36-38学分;其中学位课学分不少于20学分,环节共8学分,其中培养环节6学分、实践环节2学分。(选择本学科符合的学分要求)专业学位总学分为一学分,其中学位课学分一学分,实践环节学分。(依据教指委指导性培养方案,填写符合本学科的学分要求)2 .课程设置中,最低选课学分一定要在总学分的要求范围。二、研究方向简介研究方向的简介,不是对自身方向师资队伍和研究成果的介绍,而是阐述本学科的研究对象、研究内容等。三、教学大纲1.所有学位课程必须提供教学大纲,包括名称、课程

2、性质等;3 .研究生公共课,发生变化的,也请相关开课学院提供教学大纲;4 .教学大纲中,教学内容不是将讲授章节进行简单地罗列或者直接放教材目录,建议使用一段话进行介绍。四、培养环节1 .培养环节的文字描述与第八点表格中的时间要一致;2 .主要管理环节表格中,可以根据环节实际开展顺序调整序号。五、课程设置1.课程设置中,所有的学位课,请提供教学大纲;请注意教学大纲的格式,特别是教学内容不要把所有的章节都罗列,要简单的介绍。3 .课程设置中,建议非学位课不分研究方向,只设置选择门数。4 .课程设置中,学位课课程设置原则上应在第二学期完成。六、课程编码规则1.学术学位博士研究生课程编号由9位数字组成

3、:B19OO1.修订年份编号:192 .单位编号:(第三、四位);3 .课程类别编号:(第五位)学位课为0,非学位课为1;4 .同一学院不同学科编号:(第六位)从1开始往后编号,只有一个学科的就写1;5 .课程序号编号:OO(第七、八位),每块课程均从Ol开始编号。.学术学位硕士研究生课程编号由9位数字组成:X19OO1.修订年份编号:196 .单位编号:(第三、四位);7 .课程类别编号:(第五位)学位课为0,非学位课为1;8 .同一学院不同学科编号:(第六位)从1开始往后编号,只有一个学科的就写1;9 课程序号编号:OO(第七、八位),每块课程均从Ol开始编号。以人文学院为例:中国语言文学

4、学位课编号:X1911QIO1;中国史学位课编号:X1911空Ol世界史非学位课编号X19U13013,专业学位硕士研究生课程编号由9位数字组成:Z19OO1.修订年份编号:1910 单位编号:(第三、四位);11 课程类别编号:(第五位)学位课为0,非学位课为1;12 同一学院不同学科编号:(第六位)从1开始往后编号,只有一个学科的就写1;13 课程序号编号:OO(第七、八位),每块课程均从Ol开始编号。以资安学院为例:矿业工程非学位课编号:Z1901U01;安全工程学位课编号:Z19010201七、公共课课程称及对应课程编号:公共课课程名称(博士)课程编号公共课课程名称(留学生)课程编号中

5、国马克思主义与当代B19000001汉语综合(1)L18000009高级英语写作(博士)B19000002汉语综合(2)LI8000010高级英语口语(博士)B19000003中国概况(1)L18000011马克思主义经典著作选读HB19000004中国概况(2)LI8000012第二外国语(德语)B19000005汉语听说L18000013第二外国语(日语)B19000006公共课课程名称(硕士)课程编号公共课课程名称(硕士)课程编号中国特色社会主义理论与实G19000001高等工程数学G19000008马克思主义与社会科学方法G19000002数学物理方程G19000009自然辩证法概论G

6、19000003弹塑性力学G19000010综合英语G19000004矩阵论G190000II学术英语写作G19000005数理统计G19000012翻译与写作G19(X)0006工程伦理G19000013数值分析G19000007逻辑学G19000014八、单位名称与编号如下:单位名称单位编号资源环境与安全工程学院Ol土木工程学院02机电工程学院03信息与电气工程学院04计算机科学与工程学院05化学与化工学院06数学与计算科学学院07物理与电子科学学院08生命科学学院09建筑与艺术设计学院10人文学院11外国语学院12马克思主义学院13教育学院14商学院15艺术学院16体育学院17法学院19材料科学与工程学院20

展开阅读全文
相关资源
猜你喜欢
相关搜索

当前位置:首页 > IT计算机 > 数据结构与算法

copyright@ 2008-2023 1wenmi网站版权所有

经营许可证编号:宁ICP备2022001189号-1

本站为文档C2C交易模式,即用户上传的文档直接被用户下载,本站只是中间服务平台,本站所有文档下载所得的收益归上传人(含作者)所有。第壹文秘仅提供信息存储空间,仅对用户上传内容的表现方式做保护处理,对上载内容本身不做任何修改或编辑。若文档所含内容侵犯了您的版权或隐私,请立即通知第壹文秘网,我们立即给予删除!