体育场时钟系统专项施工方案.docx

上传人:p** 文档编号:746232 上传时间:2024-02-26 格式:DOCX 页数:7 大小:67.91KB
下载 相关 举报
体育场时钟系统专项施工方案.docx_第1页
第1页 / 共7页
体育场时钟系统专项施工方案.docx_第2页
第2页 / 共7页
体育场时钟系统专项施工方案.docx_第3页
第3页 / 共7页
体育场时钟系统专项施工方案.docx_第4页
第4页 / 共7页
体育场时钟系统专项施工方案.docx_第5页
第5页 / 共7页
体育场时钟系统专项施工方案.docx_第6页
第6页 / 共7页
体育场时钟系统专项施工方案.docx_第7页
第7页 / 共7页
亲,该文档总共7页,全部预览完了,如果喜欢就下载吧!
资源描述

《体育场时钟系统专项施工方案.docx》由会员分享,可在线阅读,更多相关《体育场时钟系统专项施工方案.docx(7页珍藏版)》请在第壹文秘上搜索。

1、体育场时钟系统专项施工方案1、工程目标保证时钟系统设备按时开通、可靠运行;实现标书中要求的所有功能。我方负责所有所供设备的安装以及负责向质量监督部门办理报监,并负责系统的调试工作。2、施工准备工作技术准备:编制时钟系统安装手册,对安装施工人员进行培训。现场专业环境准备:时钟系统通讯线、电源线布线到位,安装位置所需的土建预留孔、洞、预埋件等尺寸、数量等与设备安装有关的边界条件符合要求,施工用电正常。3、施工安装调试过程a.设备到货按业主的要求,按合同约定,时钟系统设备到货。b.进场安装调试时钟系统的设备安装将交由专门的工程施工单位完成。时钟系统供货商负责时钟系统设备材料的安装督导和调试等工作。接

2、到最终用户通知后在指定时间内派员到达现场,在现场对设备进行调试、现场测试,以检验设计制作、操作性能和功能等方面的情况,我方将提供所有调试和试运行所需的工具、材料、仪器及劳务。我方将在安装完成2周之前,向最终用户提交调试、现场测试的计划、程序及记录表格,供最终用户批准,并写明计划实施的每一步骤,使该项目中所有系统和设备的性能均得到证实和显示。系统及设备的调试将根据系统、设备及工程进度的具体情况在安装过程中或安装完后进行局部、整体及与相关系统的联合调试。调试前,相关部门的建议和要求都将作为调试及验收要求的补充。试验及检查报告样本在调试开始两周之前报最终用户审批。c.完成与相关系统的联调完成时钟系统

3、安装、调试后即可与相关弱电系统协调,完成与相关弱电系统的联调。d.使用培训在完成所有的工程项目后,可以对最终用户进行时钟系统的使用培训。e.系统试运行按合同要求完成安装、调试,系统设备运行3个月自检合格后由我方向业主提出初验申请并组织实施,初验及整改结束并取得业主方认可,时钟系统进入试运行阶段。我方将根据最终用户批准的试运行计划进行工作,试运行在最终用户代表在场的情况下进行,并提交所有的试运行记录和报告。f.与业主和监理的配合服从业主和监理统一安排、协调,按最终用户及工程总承包、监理工程师等最终用户代表的要求定期参加现场会议和相关专题会议,积极配合最终用户工作,圆满解决安装、调试、试运行中的所

4、有问题。我方将负责在执行合同过程中与土建、设备安装相关系统、设备及其他各有关方面的配合与协调,积极服从、配合工程总承包单位或最终用户指定的安装主承包单位和监理单位的工程进度管理、工程质量管理及现场文明施工等的管理,随时对本项目的工作做适当的安排和调整;在设备安装前,我们将根据总承包单位的工程进度要求,制定设备安装计划表,以确保整个工程建设按期完成。接受项目总承包单位、监理单位的管理与检查,并执行监理单位的指令,确保工程质量和安装进度能满足总的质量要求和进度要求。g.安全技术措施做好设备的产品保护以及相应措施,不损坏土建结构和已装修完毕的墙面、地面、吊顶和其他已安装的系统设备等。h.保证工期措施

5、由分管副总经理负责提供充足的人力、物力、财力保证时钟系统按时交货、安装、调试、试运行和正式运行。4、施工安全计划时钟系统采用GPS天线,具备防雷击性能,安装时将天线杆及底座与建筑物避雷系统相连,即可达到防雷击要求。时钟系统所有设备均可靠接地,确保用电安全。时钟系统设备的设计充分考虑到使用环境,采用了可靠措施,保证即不受其他系统的电磁干扰,也不对其他系统产生电磁干扰。遵守政府有关主管部门对施工噪音以及环境保护的管理规定;保证施工现场清洁,符合环境卫生管理的有关规定。交工前清理现场,达到工程师和业主满意。承担因自身原因违反有关规定造成的损失和罚款。时钟系统在其制造、安装和运行中,不对大气、水源等自

6、然环境造成任何污染,亦无噪声污染。5、时钟系统设备布线要求GPS天线到母钟所用线缆为厂家提供的50米标准馈线。母钟到监控管理计算机之间的连线为5类UTP电缆。母钟与子钟之间采用5类UTP电缆,。母钟设备用RS422方式向其他系统传送信号的,采用光缆或5类UTP电缆。母钟到配线架(MDF)间的连线规格为5类IJTP电缆。综合布线到母钟机房的配线架,从配线架到安装位置设置地下电缆槽道,到安装位置的电缆余量不少于2m。综合布线到壁挂式子钟安装位置的电缆余量不少于0.5m,到吊装式数字式子钟安装位置的电缆余量不少于Im0。时钟系统所有设备(天线除外)均需在其安装位置处提供AC22050Hz电源,且应有

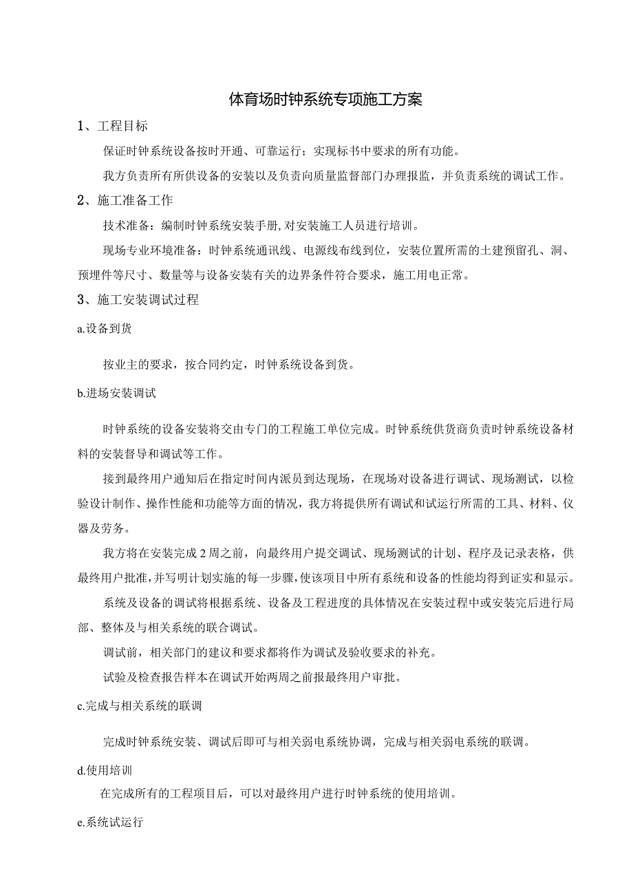
7、开关控制。时钟系统所有走线均要求穿走线管。6、时钟系统建筑和基本布置要求1)天线a)GPS天线天线的安装位置应在母钟机房的室外,应保证至少三面无遮挡,且在建筑物避雷区域内。(与天绘勖GPS播M26X2IO触肺妫W2外蟋友稣M0280S2.2-1GPS天纥安翔2)母钟母钟设备直接安装在19”标准机柜里。母钟机房与GPS天线距离不大于100米,温度0C+40C,相对湿度1085%,尘、防震。在母钟的安装位置预置10=角钢底座,使机柜安装后地面与地板平面等高。母钟机柜的安装图如图所示。机柜底座图1加极躺呆廨接2.林胫力为角100X100X10中心母黄安栗固(机柜尺寸600x600x2200)3)子钟

8、。在吊装式子钟的安装位置上应在顶棚内钢架上预置IO号角钢,角钢上应有43安装孔。壁挂式子钟,在其安装位置后的墙面应可钉入塑料胀管螺栓,以便固定挂板。所有子钟安装位置应远离自动喷淋系统的喷头,且安装高度为下沿距地面不小于2.2米。7、系统调试验收方案本大纲依据大型区域时间控制系统Q/YCJ001-2002标准及技术规格书编制。A.检验项目 中心母钟 网管微机 二级母钟 子钟B.检验条件检验环境条件:设备使用现场工作电源电压:C220V20%50HZ10%C.检验方法检验项目检验方法技术指标检验结果结论中心母钟标准信号接收单元接收单元能接收GPS的时间信号,并可靠提供标准时间信号给中心母钟。连续试

9、验三次输出信号显示正常母钟中心母钟应准确接收标准时间信号,并显示标准时间,向各二级母钟输出控制信号试验三次应准确无误给A母钟置入复位或故障信息时,系统自动切换至B母钟工作,并发出报警信号。连续试验三次。试验三次应可靠无误网管微机网管监控内容:标准信号接收单元,系统工作状态,二级母钟工作状态,全系统子钟,故障显示及记录。各项连续试验三次应可靠无误二级母钟可靠接收中心母钟提供的标准时间,并向站内子钟输出标准时间信号。连续试验三次应准确无误中心母钟信号去掉后,可利用自身晶振发出时间信号并提供给子钟,试验三次。连续试验三次应准确无误子钟准确接收二级母钟传送的标准时间信号,并指示准确时间。调整二级母钟三次,子钟应与二级母钟保持同步。连续试验三次应准确无误当子钟发生故障时,可将故障传送给二级母钟,人为将子钟置故障三次,该状态应传送给二级母钟。连续试验三次应准确无误。当二级母钟发生故障时,子钟可利用自身晶振工作,当故障排除后,可自动与二级母钟校准,运行一致。检验时去掉二级母钟信号,子钟应能自己运行,接入二级母钟信号后,子钟应自动与二级母钟校时,保持同步。连续试验三次应准确无误。外观检验在室内一般自然光线下(阴暗天气时使用室内40W日光灯)进行,距计时仪0.4M目测钟面、外壳、吊件等外观件。钟盘面及玻璃清晰、洁净、不得有影响美观的缺陷和损伤,外观件的表面涂层和镀层具有良好的耐腐蚀性能和结合强度。

展开阅读全文
相关资源
猜你喜欢
相关搜索

当前位置:首页 > 办公文档 > 解决方案

copyright@ 2008-2023 1wenmi网站版权所有

经营许可证编号:宁ICP备2022001189号-1

本站为文档C2C交易模式,即用户上传的文档直接被用户下载,本站只是中间服务平台,本站所有文档下载所得的收益归上传人(含作者)所有。第壹文秘仅提供信息存储空间,仅对用户上传内容的表现方式做保护处理,对上载内容本身不做任何修改或编辑。若文档所含内容侵犯了您的版权或隐私,请立即通知第壹文秘网,我们立即给予删除!