物业公司客户综合服务管理住宅室内装修管理规定(范本).docx

上传人:p** 文档编号:746834 上传时间:2024-02-26 格式:DOCX 页数:5 大小:25.88KB
下载 相关 举报
物业公司客户综合服务管理住宅室内装修管理规定(范本).docx_第1页
第1页 / 共5页
物业公司客户综合服务管理住宅室内装修管理规定(范本).docx_第2页
第2页 / 共5页
物业公司客户综合服务管理住宅室内装修管理规定(范本).docx_第3页
第3页 / 共5页
物业公司客户综合服务管理住宅室内装修管理规定(范本).docx_第4页
第4页 / 共5页
物业公司客户综合服务管理住宅室内装修管理规定(范本).docx_第5页
第5页 / 共5页
亲,该文档总共5页,全部预览完了,如果喜欢就下载吧!
资源描述

《物业公司客户综合服务管理住宅室内装修管理规定(范本).docx》由会员分享,可在线阅读,更多相关《物业公司客户综合服务管理住宅室内装修管理规定(范本).docx(5页珍藏版)》请在第壹文秘上搜索。

1、物业公司客户综合服务管理住宅室内装修管理规定(范本)文件编号:SY-WI-KF-Il为指引业主(住户)的装修工作,规范装修工作,加强【】入伙期间的装修管理工作,保证房屋结构及各类设施设备不被损坏,使其使用功能得以正常、长期的发挥。根据建设部100号令住宅室内装饰装修管理办法,结合【】的实际情况,特制订本装修管理规定,具体如下:1 .装修申请流程1 .1对居家进行装修的业户,须会同其委托的装修者一起提前5天到管理处填写,递交装修申请审批表、房屋结构及平面布置效果图、电气线路平面图及系统图、冷热水管道平面图及系统图等,如实申报装修项目、标准、施工人数、拟开工时间和竣工时间等内容。业主使用人提出装修

2、时,需经业主亲笔签名统一后方可办理。2 .2装修施工单位应向物业管理处提交营业执照、承建资格证书等相关证照的复印件(以上资料均须加盖施工单位红印章)3 .3管理处接到上述申请后3日内做出核准,对符合条件的准予开工,不符合条件的需补齐相关资料再开工。4 .4管理处核准业主的装修申请之后,业主须缴纳装修保证金等相关费用(见装修监管费用明细表),施工单位应须向管理处提交进场施工人员2张一寸照片及身份证复印件办理并在缴纳相关费用(见装修监管费用明细表)后给予办理临时出入证及装修许可证。特殊工作专业人员岗位证书(电焊工操作证等)。2.装修监管费用明细表序号项目金额收取方式收取对象备注1房屋本体装修保证金

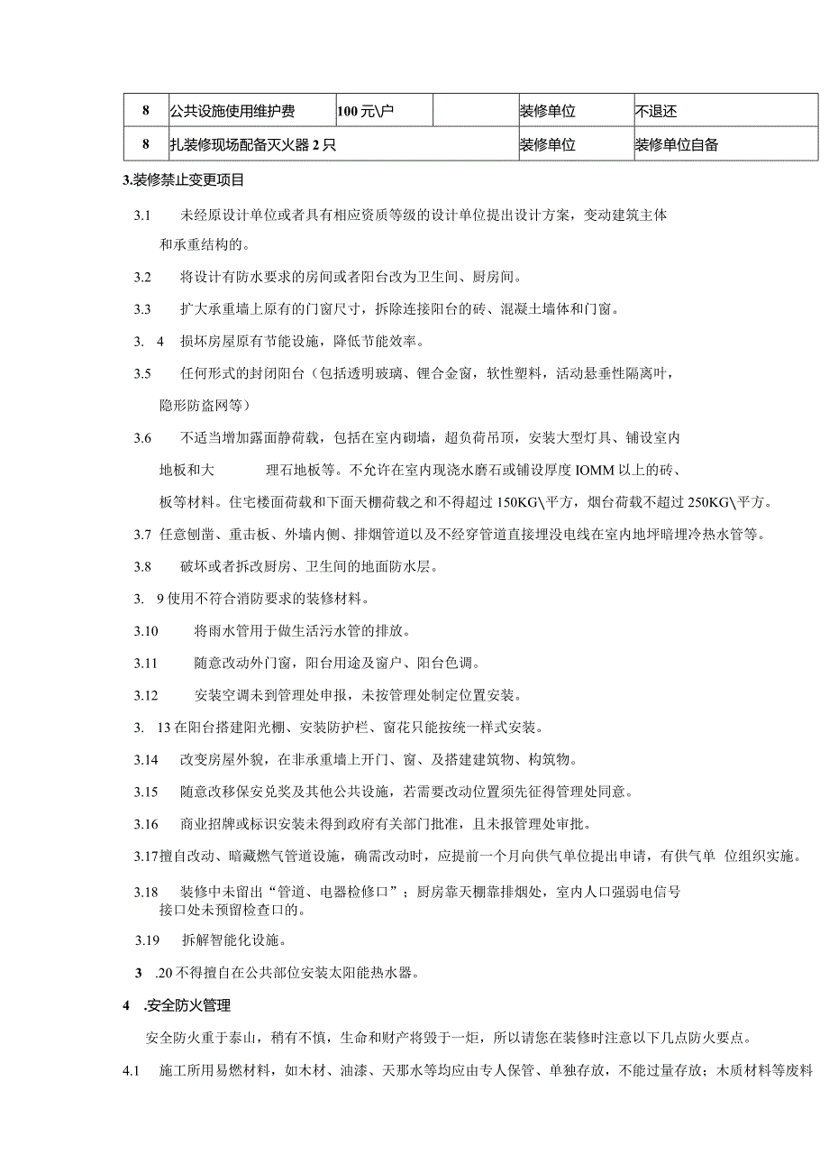
3、3000元户业主或装修人装修验收后-3月后退还2公共设备施维护保证金2000元户装修单位装修后退还3出入证押金30元张装修单位装修竣工后凭证退还,证件丢失不予以退还。4出入证工本费5元张装修单位不退还5装修许可证保证金20元张装修单位装修竣工后凭证退还6装修许可证工本费5元张装修单位不退还7垃圾清运费装修单位不退还8公共设施使用维护费100元户装修单位不退还8扎装修现场配备灭火器2只装修单位装修单位自备3.装修禁止变更项目3.1 未经原设计单位或者具有相应资质等级的设计单位提出设计方案,变动建筑主体和承重结构的。3.2 将设计有防水要求的房间或者阳台改为卫生间、厨房间。3.3 扩大承重墙上原有

4、的门窗尺寸,拆除连接阳台的砖、混凝土墙体和门窗。3. 4损坏房屋原有节能设施,降低节能效率。3.5 任何形式的封闭阳台(包括透明玻璃、锂合金窗,软性塑料,活动悬垂性隔离叶,隐形防盗网等)3.6 不适当增加露面静荷载,包括在室内砌墙,超负荷吊顶,安装大型灯具、铺设室内地板和大理石地板等。不允许在室内现浇水磨石或铺设厚度IOMM以上的砖、板等材料。住宅楼面荷载和下面天棚荷载之和不得超过150KG平方,烟台荷载不超过250KG平方。3.7 任意刨凿、重击板、外墙内侧、排烟管道以及不经穿管道直接埋没电线在室内地坪暗埋冷热水管等。3.8 破坏或者拆改厨房、卫生间的地面防水层。3. 9使用不符合消防要求的

5、装修材料。3.10 将雨水管用于做生活污水管的排放。3.11 随意改动外门窗,阳台用途及窗户、阳台色调。3.12 安装空调未到管理处申报,未按管理处制定位置安装。3. 13在阳台搭建阳光棚、安装防护栏、窗花只能按统一样式安装。3.14 改变房屋外貌,在非承重墙上开门、窗、及搭建建筑物、构筑物。3.15 随意改移保安兑奖及其他公共设施,若需要改动位置须先征得管理处同意。3.16 商业招牌或标识安装未得到政府有关部门批准,且未报管理处审批。3.17 擅自改动、暗藏燃气管道设施,确需改动时,应提前一个月向供气单位提出申请,有供气单位组织实施。3.18 装修中未留出“管道、电器检修口”;厨房靠天棚靠排

6、烟处,室内人口强弱电信号接口处未预留检查口的。3.19 拆解智能化设施。3 .20不得擅自在公共部位安装太阳能热水器。4 .安全防火管理安全防火重于泰山,稍有不慎,生命和财产将毁于一炬,所以请您在装修时注意以下几点防火要点。4.1 施工所用易燃材料,如木材、油漆、天那水等均应由专人保管、单独存放,不能过量存放;木质材料等废料堆放不超过0.5立方。4.2 不得将油漆、天那水、酒精等易燃易爆品随意倾倒入地漏、座便器等4.3 施工人员不得在施工现场使用明火装置如电炉、煤油炉等进行烧水煮饭。4.4 施工现场严禁吸烟。4.5 严格按照用电安全操作规程进行作业。4.6 严禁挪用任何消防设备、设施及消防用水

7、。4.7 消防防火门严禁拆换,不得擅自装饰及一切改变消防设备设施外观的行为。4.8 装修现场须配置适量灭火器。4.9 装修人员必须要懂得灭火基本常识,掌握如何使用灭火器。4.10 公共通道及电梯疏散间严禁堆放杂物。4.11 公共走道的防火门应保持自由关闭状态,禁止用物体卡住防火门使其常开,以免损坏闭门器,失去防火作用。4 .12装修易燃材料须做防火处理。5 .公共设施、设备的管理每个小区在装修期的设备设施是最容易遭到破坏的。所以您要要用电梯搬运装修材料和装修垃圾时必须遵守以下规定:5.1 严禁搬运超重物体进入电梯;5.2 严禁超长物体、锐利物体进入电梯。5.3 严禁用木板、铁丝等杂物塞入电梯门

8、内以阻止电梯运行。5.4 严禁乱按楼层按钮,严禁乱按电梯警铃。5.5 经楼梯搬运材料时,注意保护墙面,疏散指示灯及照明路灯、楼梯台阶等不受损坏;5.6 严禁在室外的任何公共地方进行加工专业(特殊情况须经管理处同意)5.7 严禁对公共设施设备、公共场所、楼宇等破坏、污损及占用。6 .装修安全用电管理6.1 装修施工用电不得超过该单元的装表容量,严禁擅自乱接、乱拉电源线,如需要动用户外电源时,请到管理处办理相关手续。6.2 施工前,装修施工单位或业主(住户)应根据施工项目的用电量大小,向管理处填报装修申请审批表时要注明,以确保安全用电。6.3 管理处有权派专业人员对其机械电气设备进行检查。6.4

9、按相关规定特殊操作人员须持有上岗证,注意安全专业。6.5 凡施工所使用的电动设备,工具及电源线、插座、插头等器材,必须符合国家有关产品质量规定和安全及安全作业要求。施工中不得用裸露电线插接电源或使用存在有安全隐患的电器设备工具等不安全的施工行为。6.6 临时用电申请批准后,须在管理处专业人员指定的地点接线,并安装漏电保护开关、电度表、施工配电盘(箱)。7 .装修卫生管理7.1 文明作业,不在任何公共地方堆放或遗留任何垃圾。7.2 房屋至室内垃圾指定堆放点之间的路段要保持干净。7.3 施工时用地砂石等材料不能堆放在交通道路上,须袋装后运入住宅内。7.4 严禁高空抛弃任何物件,包括水、废料、乘“饭

10、菜等。7.5 严禁在本辖区范围内的任何公共场所大小便。7.6 在装修施工人员进场前在装修单位内安装简易便盆、面盆,严禁在本辖区范围内任何公共场所遗弃酒瓶和垃圾等。8、装修噪音、粉尘的控制1.1 施工中不可将房门打开,防止有过多的粉尘积聚在公共走道内右碍卫生及导致消防设备误报警。1.2 不可使用电锯等大噪音设备或重锥击打墙面、地面。9. 装修人员进出管理9.1 所有装修人员必须佩带管理处颁发的出入证方可出入社区,办理出入证必须持有有效证件(身份证、暂住证)9.2 施工人员不可穿拖鞋、裤衩、光膀子等衣冠不整进入本社区。9.3 施工人员不可在天台等公共场地露宿、饮酒等。9.4 施工人员如需在装修单元

11、内留宿须到管理处申请经审批后仿伪卡留宿。9.5 施工人员不可在社区或出入口周围向业主兜揽生意。9.6 严禁施工人员在社区内聚众赌博。9.7 施工人员出入证在小区应随身携带,妥善保管,装修完毕后须退回此证,否者扣除相应的押金。10. 装修时间及期限装修时间规定为:8::00-12:00,14:00-20:00(每日18:00之后,及法定节假日必须做静音施工作业)。11. 装修垃圾清运与管理11.1 装修垃圾必须当天清理完毕并袋装,半圆到小区指定堆放点。11.2 垃圾清运必须使用结实细密的袋装,不准洒漏。11.3 垃圾搬运时严禁在地面拖拉,可由两人抬离地面行走。11.4 垃圾如用电梯使用时必须遵守

12、电梯使用规程。装修垃圾各户装修单元房内的装修垃圾必须用结实细密的编织袋装好,有施工人员在每天指定的时间内成批量自行清运到本小区指定地点。12. 违章处理凡违反上述规定经查实后,可根据情节和后果,做如下处理:12.1 批评教育;12.2 责令停工;12.3 责令恢复原状;12.4 扣留或没收工具;12.5 停水、停电;12.6 赔偿经济损失;12. 7情节严重者需报政府相关部门做进一步处理,由有关部门根据相关规定处以200-50000元罚款不等。12.8 以上几种处罚可同时并处(参照住宅室内装饰装修管理办法)12.9 对有意骚乱居民的施工单位,立即清理出本社区。13. 装修验收13.1验收时需先与管理处客户服务部申请并预约好验收时间。13.2装修验收时业主与装修单位需一同到现场验收并签字。13. 4若管理处发现有违章施工或存在施工质量方面的问题时,将对施工单位发出整改通知书,对整改不彻底或未整改的单位,将被责令停工、完工不予以验收或上报行政主管部门处理。13. 5对同于施工单位连续发出两张或以上的整改通知单的,或是法相有严重施工直来质量问题的,该施工单位将被清理出本社区并不得在本社区内承接任何工程;余下工程将由业主另行聘请的施工单位进行。13.6装修对装修完毕需经业主签字同意,验收为合格或严重违规者,将接受相应处罚。

展开阅读全文
相关资源
猜你喜欢
相关搜索

当前位置:首页 > 建筑/环境 > 装饰装潢

copyright@ 2008-2023 1wenmi网站版权所有

经营许可证编号:宁ICP备2022001189号-1

本站为文档C2C交易模式,即用户上传的文档直接被用户下载,本站只是中间服务平台,本站所有文档下载所得的收益归上传人(含作者)所有。第壹文秘仅提供信息存储空间,仅对用户上传内容的表现方式做保护处理,对上载内容本身不做任何修改或编辑。若文档所含内容侵犯了您的版权或隐私,请立即通知第壹文秘网,我们立即给予删除!