填料塔、板式塔的区别及选型.docx

上传人:p** 文档编号:746856 上传时间:2024-02-26 格式:DOCX 页数:5 大小:22.06KB
下载 相关 举报
填料塔、板式塔的区别及选型.docx_第1页
第1页 / 共5页
填料塔、板式塔的区别及选型.docx_第2页
第2页 / 共5页
填料塔、板式塔的区别及选型.docx_第3页
第3页 / 共5页
填料塔、板式塔的区别及选型.docx_第4页
第4页 / 共5页
填料塔、板式塔的区别及选型.docx_第5页
第5页 / 共5页
亲,该文档总共5页,全部预览完了,如果喜欢就下载吧!
资源描述

《填料塔、板式塔的区别及选型.docx》由会员分享,可在线阅读,更多相关《填料塔、板式塔的区别及选型.docx(5页珍藏版)》请在第壹文秘上搜索。

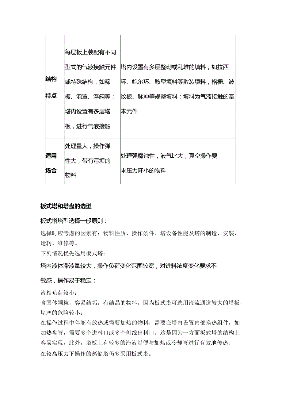
1、填料塔、板式塔的区别板式塔和填料塔是精微塔的两种主要类型。虽然它们在精储操作中很常见,但是它们之间的区别大着呢!塔型的选择、操作特点、设备性能、适用场合都有各自的特点。类板式塔填料塔型操作气液逆流逐级接微分式接触,可采用逆流操作,也可采特点触用并流操作大尺寸空塔气速较大,小尺寸空塔气速空塔速度(亦即生较小;低压时分离效率高,高压时分离产能力)高,效率效率低,传统填料效率较低,新型乱堆设备高且稳定;压降及规整填料效率较高;性能大,液气比的适应大尺寸压力降小,小尺寸压力降大;范围大,持液量要求液相喷淋量较大,持液量小,操作大,操作弹性小弹性大直径在60Omm以制造下的塔安装困难,新型填料制备复杂,

2、造价高,检修清理与维安装程序较简单,困难,可采用非金属材料制造,但安装修检修清理容易,金过程较为困难属材料耗量大结构特点每层板上装配有不同型式的气液接触元件或特殊结构,如筛板、泡罩、浮阀等;塔内设置有多层塔板,进行气液接触塔内设置有多层整砌或乱堆的填料,如拉西环、鲍尔环、鞍型填料等散装填料,格栅、波纹板、脉冲等规整填料;填料为气液接触的基本元件处理量大,操作弹适用性大,带有污垢的处理强腐蚀性,液气比大,真空操作要场合物料求压力降小的物料板式塔和塔盘的选型板式塔塔型选择一般原则:选择时应考虑的因素有:物料性质、操作条件、塔设备性能及塔的制造、安装、运转、维修等。下列情况优先选用板式塔:塔内液体滞

3、液量较大,操作负荷变化范围较宽,对进料浓度变化要求不敏感,操作易于稳定;液相负荷较小;含固体颗粒,容易结垢,有结晶的物料,因为板式塔可选用液流通道较大的塔板,堵塞的危险较小;在操作过程中伴随有放热或需要加热的物料,需要在塔内设置内部换热组件,如加热盘管,需要多个进料口或多个侧线出料口。这是因为一方面板式塔的结构上容易实现,此外,塔板上有较多的滞液以便与加热或冷却管进行有效地传热;在较高压力下操作的蒸储塔仍多采用板式塔。板式塔塔盘的类型与选择1、塔板种类根据塔板上气、液两相的相对流动状态,板式塔分为穿流式和溢流式。目前板式塔大多采用溢流式塔板。穿流式塔板操作不稳定,很少使用。2、各种塔盘性能比较

4、工业上需分离的物料及其操作条件多种多样,为了适应各种不同的操作要求,迄今已开发和使用的塔板类型繁多。这些塔板各有各的特点和使用体系,现将几种主要塔板的性能比较塔盘类型优点缺点适用场合泡罩板较成熟、操作稳定结构复杂、造价高、塔板阻力大、处理能力小特别容易堵塞的物系浮阀板效率高、操作范围宽浮阀易脱落分离要求高、负荷变化大筛板结构简单、造价低、塔板效率高易堵塞、操作弹性较小分离要求高、塔板数较多舌型结构简单且阻力小操作弹性窄、效率低分离要求较低的闪蒸塔填料塔及填料的选型1、填料塔塔型选择一般原则塔填料是填料塔的核心构件,它为气液两相间热、质传递提供了有效的相界面,只有性能优良的塔填料再辅以理想的塔内

5、件,才有望构成技术上先进的填料塔。下列情况优先选用填料塔:在分离程度要求高的情况下,因某些新型填料具有很高的传质效率,故可采用新型填料以降低塔的高度;对于热敏性物料的蒸储分离,因新型填料的持液量较小,压降小,故可优先选择真空操作下的填料塔;具有腐蚀性的物料,可选用填料塔。因为填料塔可采用非金属材料,如陶瓷、塑料等;容易发泡的物料,宜选用填料塔。2、填料塔填料的选择填料的几何特性数据主要包括比表面积、空隙率、填料因子等,是评价填料性能的基本参数。比表面积单位体积填料的填料表面积称为比表面积,以a表示,其单位为m2m3o填料的比表面积愈大,所提供的气液传质面积愈大。因此,比表面积是评价填料性能优劣

6、的一个重要指标。空隙率单位体积填料中的空隙体积称为空隙率,以表示,其单位为m3m3,或以表示。填料的空隙率越大,气体通过的能力越大且压降低。因此,空隙率是评价填料性能优劣的又一重要指标。填料因子填料的比表面积与空隙率三次方的比值,即院3,称为填料因子,以表示,其单位为1n它表示填料的流体力学性能,值越小,表明流动阻力越小。3、填料性能的优劣通常根据效率、通量及压降三要素衡量。在相同的操作条件下,填料的比表面积越大,气液分布越均匀,表面的润湿性能越好,则传质效率越高;填料的空隙率越大,结构越开敞,则通量越大,压降亦越低。国内学者采用模糊数学方法对九种常用填料的性能进行了评价如表所不:填料名称评估值评价排序填料名称丝网波纹填料0.86很好10.86孔板波纹填料0.61相当好20.61金属Intalox0.59相当好30.59金属鞍形环0.57相当好40.57金属阶梯环0.53一般好50.53金属鲍尔环0.51一般好60.51瓷Intalox0.41较好70.41瓷鞍形环0.38略好80.38谈拉西环0.36略好90.36

展开阅读全文
相关资源
猜你喜欢
相关搜索

当前位置:首页 > 汽车/机械/制造 > 制造加工工艺

copyright@ 2008-2023 1wenmi网站版权所有

经营许可证编号:宁ICP备2022001189号-1

本站为文档C2C交易模式,即用户上传的文档直接被用户下载,本站只是中间服务平台,本站所有文档下载所得的收益归上传人(含作者)所有。第壹文秘仅提供信息存储空间,仅对用户上传内容的表现方式做保护处理,对上载内容本身不做任何修改或编辑。若文档所含内容侵犯了您的版权或隐私,请立即通知第壹文秘网,我们立即给予删除!