焦化公司应急管理程序.docx

上传人:p** 文档编号:749177 上传时间:2024-02-26 格式:DOCX 页数:15 大小:73.08KB
下载 相关 举报
焦化公司应急管理程序.docx_第1页
第1页 / 共15页
焦化公司应急管理程序.docx_第2页
第2页 / 共15页
焦化公司应急管理程序.docx_第3页
第3页 / 共15页
焦化公司应急管理程序.docx_第4页
第4页 / 共15页
焦化公司应急管理程序.docx_第5页
第5页 / 共15页
焦化公司应急管理程序.docx_第6页
第6页 / 共15页
焦化公司应急管理程序.docx_第7页
第7页 / 共15页
焦化公司应急管理程序.docx_第8页
第8页 / 共15页
焦化公司应急管理程序.docx_第9页
第9页 / 共15页
焦化公司应急管理程序.docx_第10页
第10页 / 共15页
亲,该文档总共15页,到这儿已超出免费预览范围,如果喜欢就下载吧!
资源描述

《焦化公司应急管理程序.docx》由会员分享,可在线阅读,更多相关《焦化公司应急管理程序.docx(15页珍藏版)》请在第壹文秘上搜索。

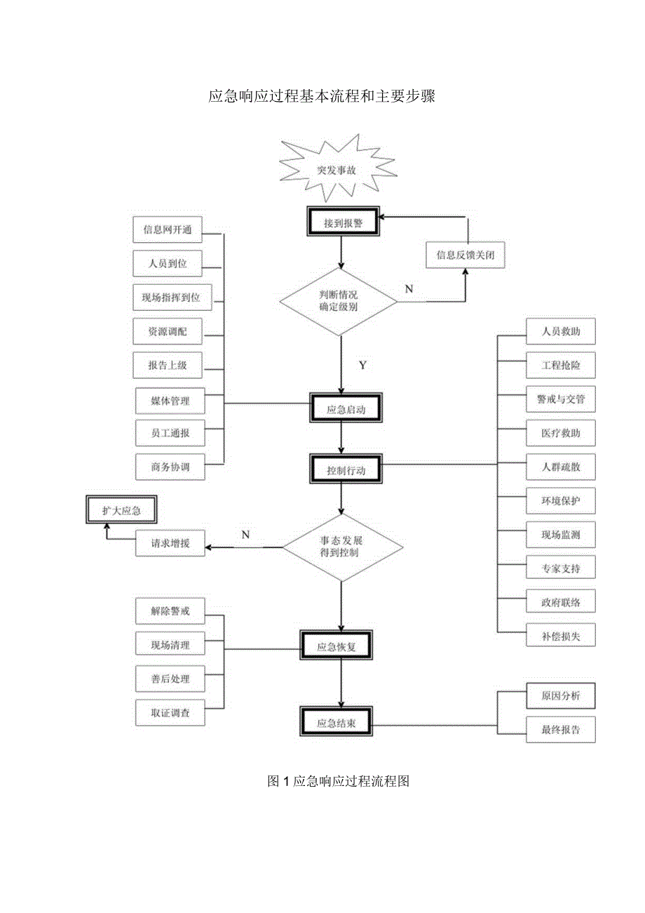
1、焦化公司应急管理程序1应急响应程序1.1 应急响应的过程分为:报警、接警、判断响应级别、应急启动、控制及救援行动、判断事态是否扩大、应急恢复和应急结束(图DO公司应对上述应急响应过程的每一项活动制定相应的程序,以便于在应急响应时,具体负责人按照事先制定的程序执行。1.2 遇突发事故,现场人员按规定迅速准确报告信息,值班调度判断事故性质严重程度,确定是否启动应急系统。如果事故不足以启动应急中心,按本预案4.3规定执行。1. 3确定启动I级应急响应时,应急领导小组立即进入应急中心履行职责。1.4 当事态仍无法得到有效控制时,向上级应急指挥机构中心请求扩大应急响应。1.5 进入临时应急恢复阶段时,督

2、促所属部门、单位解除警戒、清理现场、处理善后和取证等工作。1. 6应急领导小组宣布I级应急响应结束,按规定组织事故原因分析、评估应急响应情况。1.7I级应急响应的主要程序如下:报警、接警、报告和记录管理程序;公司应急中心启动程序;领导和相关人员赴现场的确定程序,应急专家联系协调程序,应急控制行动程序,紧急撤离程序,向主管部门初步报告管理程序,媒体信息沟通管理程序,对公司员工情况告知管理程序,对公司外部投资者、业务伙伴情况告知管理程序;应急响应后勤保障管理程序;医疗救援管理程序;对居民疏散和安置的求援程序;应急状态结束的管理程序。应急响应过程基本流程和主要步骤图1应急响应过程流程图2报警、接警、

3、报告和记录管理程序2.1目的本程序明确突发事故的报警、接警、报告、事件澄清、联络手段以及主要应急活动记录的要求,规范突发事故上报及收集事故信息的基本要求。2. 2基本要求3. 2.1各所属部门、单位将突发事故的主要情况报告公司总调度室(火灾应首先拨打119报警),并根据需要提供进一步的情况及资料。4. 2.2启动应急程序后,总调度室立即向装置区内的各岗位发出警报,同时向生产部、机动部、安全技术部领导、分管副总经理、总经理报告。5. 3事故报告和记录应包括的内容提要1)事故类别;2)事故发生的时间、地点;3)事故发生的初步原因;4)事故概况和处理情况;5)现场人员状况、人员伤亡及撤离情况(人数、

4、程度、所属单位);6)事故对周边自然环境影响情况,是否造成环境污染及其发展趋势;7)事故对周边居民影响情况,是否波及居民或造成居民生命财产的威胁和影响;8)请求公司协调、支持的事项;9)报告人的单位、姓名、职务和联系电话。2. 4应急记录及保存应急中心值班人员应建立应急工作记录本,对整个应急行动过程进行记录。应急结束后,应急记录应经应急领导小组副组长签字确认,由总调度室保存。3应急中心启动程序3. 1目的本程序规定了公司应急中心在突发事故时的启动和响应过程。3.2公司应急中心启动步骤3. 2.1各所属部门、单位发生突发事故时,应按照各自制定的应急预案,采取有效措施,控制事态进一步恶化,同时向公

5、司总调度室报告。4. 2.2当事态发展超出部门、单位控制能力时,应立即向公司总调度室提出应急救援请求。5. 2.3总调度室调度员应立即向调度室主任汇报,调度室主任对事故作出初步的危险性评估后向应急领导小组组长汇报,组长决定是否进入I级应急状态,是否启动应急程序。3.3I级应急响应步骤3.3.1进入应急状态后,由总调度室根据应急领导小组副组长的指示,通知相关人员立即赶到应急中心。3.3.2首次会议首次会议由应急领导小组组长或副组长主持召开。首次会议的参加人员由应急领导小组副组长确定。会议内容应包括但不限于:命名此次应急活动;通报事故情况;确定是否派人员赴现场;制定消除事故或防止事故进一步扩大的措

6、施,明确工作任务;初步判断所需资源;确定下次应急会议时间。3.3.3应急期间会议应急期间会议根据事故处理进展情况由应急领导小组组长或副组长主持召开。3.3.4应急期间专题会议根据事故处理的需要,由应急领导小组组长或副组长决定召开专题会议,研究处理专项问题,主持人和参加人由应急领导小组组长或副组长指定。3. 3.5必要时,调度中心主任负责安排值班事宜,确保事故处置期间应急中心值班。4领导和相关人员赴现场确定程序3.1 目的本程序明确派出公司相关领导和专业人员赴现场的条件和工作内容。3.2 条件I级应急启动后,凡派人赴现场须经应急领导小组常务副组长同意。一般情况下,应急领导小组组长和常务副组长不宜

7、同时赴现场,上述人员赴现场前应指定替代人履行其职责。3.3 工作内容4. 3.1赶赴现场的人员要及时准确地了解事故的性质、状态,及时准确地向应急中心报告,并提出处置建议。4. 3.2赶赴现场人员应按应急领导小组的指令处置事故。5公司应急专家联系协调程序5.1目的本程序明确突发事故发生后有关专家的联络协调要求。5. 2基本要求应急中心应迅速调动系统内部专家,必要时联系获得外部专家的援助。5 .3专家准备安全生产技术部应根据生产、作业技术特点,建立并维护内部专家库。内部专家应主要从公司在岗员工中选择,部分人员可以选择退休和内退员工。内部专家应不定期组织专家进行交流、学习、研讨。6 .4专家调用5.

8、 4.1内部专家由应急领导小组统一调用;5. 4.2外部专家由应急领导小组通过上级应急系统协调支援。5. 5专家工作条件保障公司各部门、单位应积极向专家提供信息,并保证其顺利开展工作。6应急救援行动程序6. 1应急救援6.1.1 应急救援程序启动后,操作人员在本单位当班班长的指挥下,按照安全技术规程、操作规程和事故处理预案开展抢险和救援工作,防止事故扩大。现场抢险时23人一组,注意相互监护。抢救原则是救人第一,尽可能在最短的时间内将事故单元有效地隔离起来。6.1.2 消防、气防人员、医护人员和抢险人员接警后,应立即按指令配带好个人防护用品后,在现场的操作人员的配合和帮助下进入现场,实施救援。6

9、 .L3进入I级应急响应后,应急中心应根据事故情况决定封锁事故区域。治安保卫组人员配带好个人防护用具立即赶到事故现场设立警戒线,禁止无关人员进入。保证抢险救援工作的顺利进行。7 .1.4领导小组根据事故发展状态,必要时指定专人向地方政府报告并寻求救援。6. 2应急撤离7. 2.1应急撤离命令的下达1)发生重大火灾、爆炸和危险化学品泄漏时,现场操作人员和有可能受到危害的人员应按疏散路线迅速撤离,并到集合点集合;主控操作人员的撤离由总调度室下令。2)若现场事态无法控制时,现场抢险人员由现场职务最高的指挥人员下达撤离命令。3)承包商、供应商、服务商、客户、外协、参观学习人员的撤离,由辖区单位、引领人

10、员和承包商、供应商、服务商、客户、外协、参观学习人员负责人负责通知和带领撤离,其它人员的撤离由应急中心负责下达指令。6.2.2岗位人员撤离前,应根据指示按照操作规程和安全技术规程关停设施和设备。6.2.3人员疏散撤离时,应根据风向标指向,迅速逆风或侧逆风撤离。为防止有毒气体的侵害,要迅速启用防护器材;没有条件的应用湿毛巾捂住口鼻或屏住呼吸,以最快速度撤到毒气源的上风头。6.2.4撤离后各部门、单位领导应在集合点清点人数(包括承包商、供应商、服务商、客户、外协、参观学习人员),并将清点结果报应急中心。6.2.5可能威胁到友邻单位和居民安全时,应急领导小组应立即向上级应急中心报告。6.3警戒与治安

11、6.3.1警戒与治安令由公司应急领导小组常务副组长发出,治安保卫组负责执行。6.3.2为保障现场应急工作的顺利开展,在事故现场周围建立警戒区域,实施管制,维护现场治安秩序,防止无关人员进入现场,保障救援队伍、物资运输和人群疏散等的道路畅通,避免发生不必要的伤亡。具体职责包括:1)实施交通管制:对危害区外围的交通路口实施定向、定时封锁,严格控制进入现场的人员,避免出现意外的人员伤亡或引起现场的混乱。2)指引危害区域内人员的撤离,保障车辆的顺利通行;指引不熟悉地形和道路情况的应急车辆进入现场,及时疏通交通堵塞。3)维护撤离区和人员安置区的治安工作,保卫撤离区内重要目标的安全。6. 4人群安置7.

12、4.1人群安置令由公司应急领导小组组长或常务副组长发出,员工安置组和后勤支持保障组负责执行。6. 4.2为妥善照顾已疏散人群,应为已疏散人群提供安全的临时安置场所。D对需要安置的人群进行数量估测;2)明确可用的临时安置场所;3)对临时安置的人群应保障其基本生活需求;4)对临时安置场所的治安、医疗、防疫做出安排;5)保证每个临时安置场所有清晰可识别的标志和符号。7向上级应急机构报告管理程序6.1 目的确保公司依法报告突发事故,及时获得上级应急机构和主管部门的支持。6.2 报告的途径7. 2.1当发生重大爆炸、火灾事故时,向XX工业园区管委会、XX区、XX市、自治区安全生产监督管理局报告。当上述事

13、故是由特种设备引起的,同时报XX市和自治区质量技术监督检验局。7. 2.2当大量有害气体泄漏时向XX工业园区管委会、XX人民医院、XX中心医院报告。7. 2.3当发生严重环境污染事故时,向XX区环保局、XX市和自治区三级应急救援中心报告。7. 2.4当发生放射性事故时,向XX区环保局和公安局报告。7.2. 5当发生突发公共卫生事件时,向XX区防疫站报告。7. 2.6在公共场所举办重大活动时,按规定XX区公安局报批。7.3报告的方式及内容8. 3.1初报。事故发生2小时内电话报告,内容包括但不限于:9. 事故发生的时间、地点;10. 故概况和处理情况;11. 员伤亡及撤离情况(人数、程度、所属单

14、位);12. 现场周边居民造成影响的初步情况;13. 场自然气象;14. 求政府部门协调、支援的事项;15. 告人姓名和联系电话。7.3.2阶段报告。事故处理过程中按上级部门要求随时上报,可采用网络或书面方式报告。在初报的基础上报告事故的进展情况及采取的应急措施。7.3.3总结报告。应急结束后7个工作日内书面报告。报告处理事件的措施、过程、结果。7.4报告的基本要求7.4.1真实、简洁、按时;7.4.2应得到授权和审核;7.4.3保留初步报告的文稿;7. 4.4按照政府部门的要求,及时补充适当的事件情况。8媒体沟通管理程序8. 1目的本程序明确媒体沟通(媒体关系管理、新闻发布渠道、新闻材料准备

15、、信息收集与跟踪等)以及信息发布的授权程序和审定发布规定。当公司控股或负实际管理责任的企业发生突发性事故时,应参照本程序对外进行信息沟通。与媒体沟通时,应为公众舆论建立正确的信息渠道,适时发布背景材料,提供可以降低潜在危机和可以巩固公司形象的话题。8.2信息发布的准备工作当突发事故需要与媒体沟通时,宣传报道组应制定具体的信息发布方案,内容包括:8.2.1参加发布会的主要媒体名单;8.2.2确定发言稿的基本内容和信息流的节奏控制;8.2.3确定第一次发出信息的时间和场所;8.2.4确定当次应急事故对媒体的联系人和联系方式。8.3新闻稿的草拟和送审8.3.1宣传报道组应在首次会议后一小时内完成新闻稿并报审;8. 3.2新闻稿的内容应与向政府报送的报告内容保持一致。8.4发言稿的审定及发言人的授权8. 4.1所有对媒体发布的信息都应经过应急领导小组组长或授权人员审定;9. 4.2为提高效率并保持公司行为的一致性,应急领导小组组长授权应急领导小组副组长负责向媒体发布信息;

展开阅读全文
相关资源
猜你喜欢
相关搜索

当前位置:首页 > 管理/人力资源 > 公司方案

copyright@ 2008-2023 1wenmi网站版权所有

经营许可证编号:宁ICP备2022001189号-1

本站为文档C2C交易模式,即用户上传的文档直接被用户下载,本站只是中间服务平台,本站所有文档下载所得的收益归上传人(含作者)所有。第壹文秘仅提供信息存储空间,仅对用户上传内容的表现方式做保护处理,对上载内容本身不做任何修改或编辑。若文档所含内容侵犯了您的版权或隐私,请立即通知第壹文秘网,我们立即给予删除!