2024年福建初中学业水平考试体育与健康模拟试题(含答案1).docx

上传人:p** 文档编号:751928 上传时间:2024-02-26 格式:DOCX 页数:2 大小:18.79KB
下载 相关 举报
2024年福建初中学业水平考试体育与健康模拟试题(含答案1).docx_第1页
第1页 / 共2页
2024年福建初中学业水平考试体育与健康模拟试题(含答案1).docx_第2页
第2页 / 共2页
亲,该文档总共2页,全部预览完了,如果喜欢就下载吧!
资源描述

《2024年福建初中学业水平考试体育与健康模拟试题(含答案1).docx》由会员分享,可在线阅读,更多相关《2024年福建初中学业水平考试体育与健康模拟试题(含答案1).docx(2页珍藏版)》请在第壹文秘上搜索。

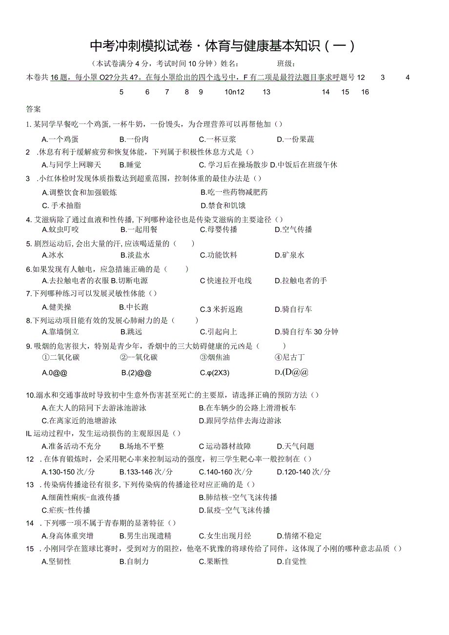
1、中考冲刺模拟试卷体育与健康基本知识(一)(本试卷满分4分,考试时间10分钟)姓名:班级:本卷共16题,每小罩O2?分共4?。在每小罩给出的四个选号中,F有二项是最符法题目事求呼题号12345678910n1213141516答案1.某同学早餐吃一个鸡蛋,一杯牛奶,一份馒头,为合理营养可以再帮他加()A.一个鸡蛋B.一份肉C.一杯豆浆D.一份果蔬2 .休息有利于缓解疲劳和恢复体能,下列属于积极性休息方式是()A.与同学上网聊天B.睡觉C.学习后在操场散步D.中饭后在班级午休3 .小红体检时发现体质指数达到超重范围,控制体重的最佳办法是()C.手术抽脂D.禁食和饥饿4.艾滋病除了通过血液和性传播,

2、下列哪种途径也是传染艾滋病的主要途径()A.蚊虫叮咬B.一起用餐C.母婴传播D.空气传播5.剧烈运动后,会出大量的汗,应该喝适量的()A.冰水B.淡盐水C.功能饮料D.矿泉水6.如果发现有人触电,应急措施正确的是()A.去拉触电者的衣服B.切断电源C快速拉开电线D.拉触电者的手7.下列哪种练习可以发展灵敏性体能()A.健美操B.中长跑C.3米折返跑D.骑自行车8.下列运动项目能有效的发展心肺耐力的是()A.靠墙倒立B.跳远C.引起向上D.骑自行车30分钟9.吸烟的危害很大,特别是青少年,香烟中的三大妨碍健康的元凶是()二氧化碳-氧化碳烟焦油尼古丁A.0B.(2)C.(2X3)d.(DA.调整饮

3、食和加强锻炼B.吃一些药物减肥药10.溺水和交通事故时导致初中生意外伤害甚至死亡的主要原,请选择正确的预防方法()A.在大人的陪同下去游泳池游泳B.在车辆少的公路上滑滑板车C.在离家近的池塘游泳D.跟同学结伴去海边游泳IL运动过程中,发生运动损伤的主观原因是()A.准备活动不充分B.场地不平整C运动器材故障D.天气问题12 .在体育锻炼时,会采用靶心率来控制运动的强度,初三学生靶心率一般控制在()A.130-150次/分B.133-146次/分C.140-160次/分D.120-140次/分13 .传染病传播途径有很多,下列传染病的传播途径对应正确的是()A.细菌性痢疾-血液传播B.肺结核-空气飞沫传播C.疟疾-性传播D.鼠疫-空气飞沫传播14 .下列哪一项不属于青春期的显著特征()A.身高体重突增B.男生出现遗精C.女生出现月经D.情绪不稳定15 .小刚同学在篮球比赛时,受到对方的阻控,他亳不犹豫的将球传给了同伴,这体现了小刚的哪种意志品质()A.坚韧性B.自制力C.果断性D.自觉性16 .实施心肺免苏的时候第一步是()A.检查是否有心跳呼吸B.人工呼吸C.胸外心脏按乐D.观察周边环培安全中考冲刺模拟试卷体育与健康基本知识(一)参考答案1.D2.c3.A4.c5.B6.B7.c8.D9.B10.A11.A12.B13.B14.D15.C16.D

展开阅读全文
相关资源
猜你喜欢
相关搜索

当前位置:首页 > 中学教育 > 试题

copyright@ 2008-2023 1wenmi网站版权所有

经营许可证编号:宁ICP备2022001189号-1

本站为文档C2C交易模式,即用户上传的文档直接被用户下载,本站只是中间服务平台,本站所有文档下载所得的收益归上传人(含作者)所有。第壹文秘仅提供信息存储空间,仅对用户上传内容的表现方式做保护处理,对上载内容本身不做任何修改或编辑。若文档所含内容侵犯了您的版权或隐私,请立即通知第壹文秘网,我们立即给予删除!