2024缺血性卒中患者的急诊评估及诊断.docx

上传人:p** 文档编号:752161 上传时间:2024-02-26 格式:DOCX 页数:6 大小:51.58KB
下载 相关 举报
2024缺血性卒中患者的急诊评估及诊断.docx_第1页
第1页 / 共6页
2024缺血性卒中患者的急诊评估及诊断.docx_第2页
第2页 / 共6页
2024缺血性卒中患者的急诊评估及诊断.docx_第3页
第3页 / 共6页
2024缺血性卒中患者的急诊评估及诊断.docx_第4页
第4页 / 共6页
2024缺血性卒中患者的急诊评估及诊断.docx_第5页
第5页 / 共6页
2024缺血性卒中患者的急诊评估及诊断.docx_第6页
第6页 / 共6页
亲,该文档总共6页,全部预览完了,如果喜欢就下载吧!
资源描述

《2024缺血性卒中患者的急诊评估及诊断.docx》由会员分享,可在线阅读,更多相关《2024缺血性卒中患者的急诊评估及诊断.docx(6页珍藏版)》请在第壹文秘上搜索。

1、2024缺血性卒中患者的急诊评估及诊断缺血性卒中诊断流程应包括如下5个步骤:是否为卒中?排除非血管性疾病。是否为缺血性卒中?进行脑CT/MRI检查排除出血性卒中。卒中严重程度?采用神经功能评价量表评估神经功能缺损程度。能否进行溶栓治疗?是否进行血管内治疗?核对适应证和禁忌证。结合病史、实验室、脑病变和血管病变等资料进行病因分型(多采用TOAST分型)。初步评估中国脑血管病临床管理指南(第2版)推荐,应成立包括医师和护士在内的卒中评估团队,进行仔细且规范的神经系统查体,应用NIHSS评分评估卒中的严重程度,初步评估内容包括NIHSS评分、生命体征、氧饱和度、心脏监护、体重等。影像学检查所有疑似卒

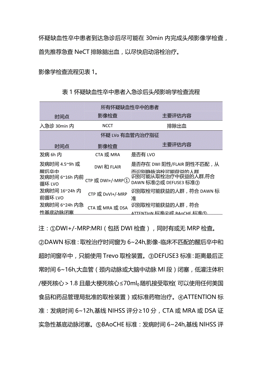
2、中的患者首次抵达医院时,在接受任何卒中特殊治疗前,都应接受紧急的脑影像学检查。应建立专门的影像系统,以便有溶栓和(或)机械取栓适应证的患者能够尽早进行脑影像学检查。怀疑缺血性卒中患者到达急诊后尽可能在30min内完成头颅影像学检查,首先推荐急查NeCT排除脑出血,以尽快启动溶栓治疗。影像学检查流程见表1。表1怀疑缺血性卒中患者入急诊后头颅影响学检查流程时间点所有怀疑缺血性卒中的患者影像检查主要评估内容入急诊30min内NCCT排除出血怀疑LVo有血管内治疗指征时间点影像检查主要评估内容发病6h内CTA或MRA是否有LVO发病时间4.59h或醒后卒中DWl和FLAlR是否存在DWI阳性/FLAI

3、R阴性不匹配,从而识别静脉溶栓可能获益的人群发病时间616h内前循环LVOCTP或DWI+/-MRP识别可能从取栓治疗中获益的人群,符合DAWN标准或DEFUSE3标准发病时间1624h内前循环LVOCTP或DvVI+/-MRP识别取栓可能获益的人群,符合DAWN标准发病时间624h内急性基底动脉闭塞CTA或MRA或DSA识别取栓可能获益的人群,符合ATTENTIoN标准或BAoCHE标准注:DWI+/-MRP:MRI(包括DWI检查),同时有或无MRP检查。DAWN标准:取栓治疗时间窗为624h,影像-临床不匹配的醒后卒中和超时间窗卒中,只能使用Trevo取栓装置。DEFUSE3标准:距离最

4、后正常时间616h,大血管(颈内动脉或大脑中动脉Ml段)闭塞,低灌注体积/梗死核心1.8且最大梗死核心70ml0随机接受取栓(可以使用任何美国食品和药品管理局批准的取栓装置)或标准药物治疗。ATTENTlON标准:发病时间612h,基线NIHSS评分10分,CTA或MRA或DSA证实急性基底动脉闭塞。BAoCHE标准:发病时间624h,基线NlHSS评分10分,基线mRS评分1,CTA或MRA或DSA证实急性基底动脉闭塞或双侧椎动脉颅内段闭塞。中国脑血管病临床管理指南(第2版)还做出以下推荐:对于有溶栓适应证的患者,不得因进行多模态影像检查(包括CTP和MRP)而延误溶栓治疗的启动时间(工类推

5、荐,B级证据)o对于某些特殊患者,如醒后卒中、发病时间不明的卒中和发病624h卒中,推荐进行CTA+CTP或MRA+MRI来评估溶栓或机械取栓是否获益(11a类推荐,A级证据)o对于怀疑LVO且既往没有肾功能损害的患者,可直接进行头颈CTA检查,避免因等待肌酊结果延误治疗时机(I类推荐,B级证据)。对于发病时间不明但距离最后正常时间4.5h或醒后卒中患者,完善MRI检查来确定DWI阳性/FLAIR阴性的区域有助于评估患者是否能从静脉溶栓中获益(Ila类推荐,B级证据)。对于怀疑LVO但尚未进行无创血管成像检查的卒中患者,应尽快(可以在溶栓的同时)行MRA或CTA检查以确定是否具备血管内治疗的指

6、征(I类推荐,A级证据)对于有机械取栓适应证的潜在患者,除颅内血管成像外,进行颈动脉和椎动脉卢页外段血管成像有助于判断血管内治疗的适应证和治疗方案(Ilb类推荐,C级证据)。对于有潜在机械取栓适应证的患者,侧支循环状态的评估有助于治疗的选择(11b类推荐,C级证据,新增)。对于发病624h、符合前循环LVO的AIS患者,推荐有条件的医院为患者进行CTP或DWI及PWI检查后,按照DAWN和DEFUSE3研究的入组标准筛选,进行血管内治疗(11a类推荐,B级证据)。对于发病624h、可疑急性基底动脉闭塞的AIS患者,推荐有条件的医院为患者行CTA或MRA或DSA,证实急性基底动脉闭塞后,按照AT

7、TENTION研究或BAOCHE研究的入组标准筛选,进行血管内治疗(11a类推荐,B级证据)。对于符合静脉溶栓治疗适应证的患者,不常规推荐MRI检查排除CMBs(I类推荐,A级证据)。对于既往MRI提示有少量CMBs(110个)且有静脉溶栓适应证患者,进行静脉溶栓治疗是合理的(Ila类推荐,B级证据)。对于既往MRI提示CMBs评分高(10个)的患者,静脉溶栓治疗与症状性出血转化风险的增加相关,治疗是否获益尚不明确,如果有潜在实质性获益依据,静脉溶栓治疗可能是合理的(11b类推荐,B级证据)。推荐基于CT的ASPECTS评分,为血管内治疗提供参考;但是AIS再通治疗的决策医师必须接受正规的NI

8、HSS评分和ASPEeTS评分培训验证一致性后才能在临床中使用(Ila类推荐,B级证据)。在发病6h内的前循环LVO且ASPECTS评分6分的AIS患者,评估机械取栓获益程度时,CTCTA或MRIMRA优于其他影像(I类推荐,A级证据,新增)。实验室检查及其他辅助检查中国脑血管病临床管理指南(第2版)指南推荐:所有患者在进行溶栓治疗前都应进行血糖检测(工类推荐,B级证据)。建议患者进行基线心电图评估,但不应因此延误溶栓治疗的启动时间(工类推荐,B级证据)。建议患者进行基线电解质、肾功能、含血小板计数的血常规、含INR的凝血功能和心肌缺血标志物检测,但不应因此延误溶栓或机械取栓的启动时间(工类推荐,C级证据)。考虑到普通人群中血小板异常和凝血功能异常的发生率很低,在没有理由怀疑化验结果异常时,不应因等待血液化验结果而延误静脉溶栓治疗(Ila类推荐,B级证据)。对于无急性肺病、心脏病或肺血管疾病证据的超早期AIS患者,进行胸部X线检查是否获益尚不清楚。如果进行胸部X线检查,不应因此延误溶栓治疗的启动时间(11b类推荐,B级证据)。急诊辅助检查流程见图1o图1急诊辅助检查流程参考文献:刘丽萍,周宏宇,段婉莹,等.中国脑血管病临床管理指南(第2版)(节选)第4章缺血性脑血管病临床管理推荐意见J中国卒中杂志,2023,18(8):910-933.

展开阅读全文
相关资源
猜你喜欢
相关搜索

当前位置:首页 > 论文 > 医学论文

copyright@ 2008-2023 1wenmi网站版权所有

经营许可证编号:宁ICP备2022001189号-1

本站为文档C2C交易模式,即用户上传的文档直接被用户下载,本站只是中间服务平台,本站所有文档下载所得的收益归上传人(含作者)所有。第壹文秘仅提供信息存储空间,仅对用户上传内容的表现方式做保护处理,对上载内容本身不做任何修改或编辑。若文档所含内容侵犯了您的版权或隐私,请立即通知第壹文秘网,我们立即给予删除!