《化工设备使用与维护》反应设备的使用与维护.docx

上传人:p** 文档编号:757138 上传时间:2024-02-26 格式:DOCX 页数:13 大小:124.48KB
下载 相关 举报
《化工设备使用与维护》反应设备的使用与维护.docx_第1页
第1页 / 共13页
《化工设备使用与维护》反应设备的使用与维护.docx_第2页
第2页 / 共13页
《化工设备使用与维护》反应设备的使用与维护.docx_第3页
第3页 / 共13页
《化工设备使用与维护》反应设备的使用与维护.docx_第4页
第4页 / 共13页
《化工设备使用与维护》反应设备的使用与维护.docx_第5页
第5页 / 共13页
《化工设备使用与维护》反应设备的使用与维护.docx_第6页
第6页 / 共13页
《化工设备使用与维护》反应设备的使用与维护.docx_第7页
第7页 / 共13页
《化工设备使用与维护》反应设备的使用与维护.docx_第8页
第8页 / 共13页
《化工设备使用与维护》反应设备的使用与维护.docx_第9页
第9页 / 共13页
《化工设备使用与维护》反应设备的使用与维护.docx_第10页
第10页 / 共13页
亲,该文档总共13页,到这儿已超出免费预览范围,如果喜欢就下载吧!
资源描述

《《化工设备使用与维护》反应设备的使用与维护.docx》由会员分享,可在线阅读,更多相关《《化工设备使用与维护》反应设备的使用与维护.docx(13页珍藏版)》请在第壹文秘上搜索。

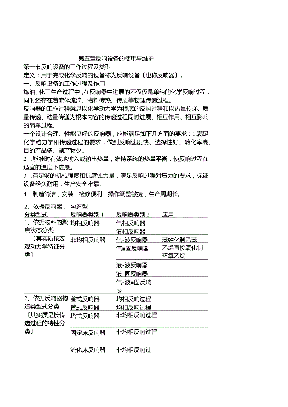
1、第五章反响设备的使用与维护第一节反响设备的工作过程及类型定义:用于完成化学反响的设备称为反响设备也称反响器。一、反响设备的工作过程及作用炼油、化工生产过程中,在反响器中进展的不仅仅是单纯的化学反响过程,同时还存在着流体流淌、物料传热、传质等物理传递过程。反响器的工作过程就是以化学动力学为根底的反响过程和以热量传递、质量传递、动量传递为根本内容的传递过程同时进展、相互作用、相互影响的简单过程。一个设计合理、性能良好的反响器,应能满足如下几方面的要求:1.满足化学动力学和传递过程的要求,做到反响速度快、选择性好、转化率高、目的产品多、副产物少。2 .能准时有效地输入或输出热量,维持系统的热量平衡,

2、使反响过程在适宜的温度下进展。3 .有足够的机械强度和抗腐蚀力量,满足反响过程对压力的要求,保证设备经久耐用,生产安全牢靠。4 .制造简洁,安装、检修便利,操作调整敏捷,生产周期长。2、依据反响器,勾造型分类型式反响器类别1反响器类别2应用1、依据物料的聚焦状态分类其实质按宏观动力学特征分类均相反响器气相反响器液相反响器非均相反响器气-液反响器苯姓化制乙苯气固反响器乙烯直接氧化制环氧乙烷液-液反响器液-固反响器气-液固反响器2、依据反响器构造类型式分类其实质是按传递过程的特性分类釜式反响器均相反响过程管式反响器均相反响过程塔式反响器非均相反响过程固定床反响器非均相反响过程流化床反响器非均相反响

3、过程3、依据操作方法分类间歇式反响器半间歇式反响器连续式反响器4、依据温度条分类等温反响器件非等温反响器5、依据传热方式分类绝热式反响器外热式反响器自热式反响器适用于热效应不大,或能准时输入或输入热量能够保证等温条件的反响过程。其次节反响器的构造及特点一、釜式反响器槽式反响器优点:适用的温度和压力范围宽、适应性强、操作弹性大、连续操作时温度浓度简洁掌握、产品质量均一。缺点:用在较高转化率工艺要求时,需要较大容积。适用范围:通常在操作条件比较缓和的状况下操作,如常压、温度较低且低于物料沸点时,应用此类反响器最为普遍。根本构造:壳体搅拌器密封装置换热装置1、壳体构造包括:筒体、底、盖封头工人孔或手

4、孔、视镜及各种工艺接收口等。筒体为圆筒形。底、盖常用的外形有平面、碟形、椭圆形和球形封头。手孔或人孔是为了检查设备内部空间以及安装拆卸设备内部构件而设置的。釜式反响器的视镜主要是为了观看设备内部的物料反响状况。工艺接收口主要用于进、出物料及安装温度、压力的测定装置。2、搅拌器搅拌器是釜式反响器最重要部件,其作用是加强物料的均匀混合,强化釜内的传热和传质过程。常用搅拌器有桨式、框式、锚式、旋桨式、涡轮式和螺带式等。桨式、框式和锚式搅拌器均属于低速搅拌器,具有构造简洁、制造便利的特点。e桨式弯叶开扇涡轮折叶开足涡轮推进式。平直叶削盘框式锚式涵轮螺带式螺杆式桨式搅拌器由钢条制成,一端为平见形,是搅拌

5、器中构造最简洁的一种。因桨叶水平装设,故可造成水平液流,一般仅适用于不需要猛烈混合的过程。框式搅拌器在水平桨之外增设垂直桨叶,形成一个框,可较好地搅拌液体。锚式搅拌器由铸铁制成,外形如锚,转动时几乎触及釜体的内壁,可准时刮除壁面沉积物,有利于传热。此种搅拌器适用于粘稠物料的搅拌。旋桨式搅拌器用2-3片推动式桨叶装于转轴上而成。具有构造简洁、制造便利、可在较小的功率下得到高速旋转的优点,但搅拌较高粘度液体时,搅拌效率不高。涡轮搅拌器由一个或数个装置在直轴上的涡轮所构成。最适用于大的连续搅拌操作,除稠厚的浆糊物料外,几乎可应用于任何状况。缺点是生产本钱较高。3、密封装置嘉止的搅拌釜封头和转运的搅拌

6、轴之间设有搅拌轴密封装置,以防止釜内物料泄漏。轴封装置主要有填料密封和机械密封两种。水夹套OMJwwm村实次料输体填料密封的构造大体上如下图,它是由衬套、填料箱体、填料环、在羔乐坚螂梓笠幺日成C机蓝封算二种功耗小、泄漏率低、密封性能牢靠、使用寿命长的转轴密封,被广泛地应用于各个技术领域。与填料密封相比,机械密封的泄漏率大约为填料密封的百分之一。机械密封在运转时,除了装在轴上的浮动环由于磨损需作轴向移动补偿外,安装在浮动环上的关心密封则随浮动环沿轴外表作微小的轴向移动,故轴或轴套被磨损是微缺乏道的。因而可免去轴或轴套的修理。由于机械密封有很多优点,因此,在搅拌设备上已被大量承受。机械密封的原理是

7、:当轴旋转时,设置在垂直于转轴的两个密封面其中一个安装在轴上随轴转动,另一个安装在静止的机壳上,通过弹簧力的作用,始终使它们保持接触,并作相对运动,使泄漏不致发生。机械密封常因轴的尺寸和使用压力增加而使构造趋于简单。在机械密封中,由于运转时密封环须作相对运动,因而产生磨损和热,为了使密封得到润滑和冷却必需使冷却润滑液在密封腔中不断循环。双端面机械密封的具体结构套筒紧定螺钉上静环密封箱上动环套筒压紧圈上、下动环密 封圈(静密封)上、下动环密 封圈(静密封)弹簧套筒密封圈(静密封)套筒上、下静环宓 封圈(静密封)上、下静环密 封圈(静密封)4、换热装置换热装置是用来加热和冷却反响物料,使之符合工艺

8、要求的温度条件的设备。各种换热装置的选择:主要打算传热外表是否易被污染而需要清洗、所需传热面积的大小、传热介质的泄漏可能造成的后果以及传热介质的温度和压力等因素。二、管式反响器管式反响器主要用于气相、液相、气液相连续反响过程,由单根直管或盘管连续或多根平行排列的管子组成,一般设有套管或壳管式换热装置。优点:容积八比i卜表大、返混少、反响混合物连续性变化、易于掌握;缺点:反响速度较慢时,则所需管子长,压降较大。单管式反响器是最简洁的一种反响器,因其传热面积较小,一般仅适用于热效应较大的均相反响过程。多管式反响器的反响管内还可填固体颗粒,以提高流体湍动或促进非均一流体相的良好接触,并可用来储存热量

9、以更好地掌握反响器的温度。适用于气固、液固非均相催化反响过程。单管式反响器三、鼓泡塔反响器气体以鼓泡形式通过液层进展化学反响的塔式反响器,称为鼓泡塔反响器。它广泛用于气-液相反响过程。鼓泡塔反响器的根本构造是内盛液体的空心圆筒,底部装有气体分布器,壳外装有夹套或其他型式换热器或设有扩大段、液滴捕集器等O水平多孔隔板:提高气体分散程度和削减液体轴向循环。夹套换热装置:当吸取或反响过程热效应不大时,可承受此装置。换热蛇管或塔外换热装置:当反响热效应较大时可承受此装置。优点:构造简洁、运行牢靠、易于实现大型化、适宜于加压操作、在实行防腐措施如衬橡胶、瓷砖、搪瓷等后可以处理腐蚀性介质。缺点:在简洁鼓泡

10、塔内不能处理密度不均一的液体。填料鼓泡塔:为增加气、液相接触面积和削减返混,在塔内的液体层中放置填料。该塔与一般的填料塔不同,其填料是浸没在液体中,填料间的空隙全是鼓泡液体。该塔中液体在反响器中的平均停留时间很短,因此虽有利于传质过程,但传质效率较低,故不如中间设有隔板的多段鼓泡塔效果好。四、固定床反响器但凡流体通过不动的固体形成的床层而进展化学反响的设备都称为固定床反响器。该反响器尤其适用于气固相催化反响过程。优点:化学反响速度较快,为完成同样生产任务所需要的催化剂用量和反响器体积较小。有利于提高化学反响的较化率和选择性。固定床内的催化剂不易磨损,可以较长时间连续使用。适宜在高温高压条件下操

11、作。缺点:固定床会传热性较差,温度掌握较困难。固定床反响器不能使用细粒催化剂,否则流体阻力增大,影响正常操作。随着化工运产的进展,已消灭多种型式的固定床反响器,以适应不同的传热要求和传热方式,主要分为绝热式和换热式两大类。一绝热式固定床反响器1、单段绝热式反响器一般为一高径比不大的圆筒体,除在圆筒体下部装有栅板外,内部无其他构件,栅板上部均匀堆置催化剂。反响气体经预热到适当温度后,从圆筒体上部通入,经过气体预分布装置,均匀通过催化剂层进展反响,反响后的气体由下部引出。优点:构造简洁,造价低,反响器体积利用率较高;缺点:整个反响过程没有换热或仅仅依靠床壁散热,当反响热效应较大,而反响速度较慢时,

12、则不能仅设置一层催化剂,因此仅适用于反响热效应较小、反响温度允许波动范围较宽、单程转化率较低的反响过程;2、多段绝热式反响器多段绝热式反响器又分为中间换热式和冷激式。中间换热式是在段间装有换热器,其作用是上一段的反响气冷却,换热设备可放在反响器外,也可放在反响器内。冷激式是用冷激气直接与反响器内的气体混合,以降低反响温度。依据冷激气体的不同,又可分为原料气冷激式反响器和非原料气冷激式反响器。二换热式固定床反响器当反响热效应较大时,为了维护适宜的温度条件,必需利用换热介质来移走或供给热量。按换热介质不同,可分为对外换热式反响器和自身换热式反响器。1、对外换热式反响器以各种热载体为换热介质的换热式

13、反响器称为对外换热式或外换热式反响器。在化工生产中应用最多的是换热较好的列管式固定床反响器。通常在管内充填催化剂,管间通热载体,气体原料自上而下通过催化剂床去进展反响,而反响热由床层通过管壁与管外的热载体进展热交换。这种反响器既适用于放热反响,也适用于吸热反响。特点:换热效果较好,催化剂层的温度较易掌握,特别适用于以中间产物为目的的强放热简单反响过程。又因反响器内物料流淌近似于抱负平推流,有可能将副反响限制在较低程度。但这种反响器的构造比较简单,而且不宜在高压条件下操作。2、自身换热式反响器在反响器内,换热介质为原料气,并通过管壁与反响物料进展换热以维持反响温度的反响器。只适用于热效应不大的放

14、热反响以及高压条件的反响过程。优点是既能做到热量自给,又不需要另设高压换热设备。选择固定床反响器的原则,:保证径向、轴向温度分布均匀,并使反响维持在最适宜的温度范围;催化剂装量充分,并能充分发挥作用;气体物料通过催化剂床层的阻力要小,并可加大空间速度以强化生产,满足工艺要求,提高产品收率。设备构造简洁、操作便利、安全牢靠。五、流化床反响器流体原料以肯定的流淌速度使催化剂颗粒呈悬浮湍动,并在催化剂作用下进展化学反响的设备,称为流化床反响器。它是气固相催化反响常用的一种反响器。特点,八亩于流化床所用固体颗粒比固定床小得多,因而具有较大的比外表积,使得流化床单位体积内气固相间接触面积很大,并且降低了

15、内集中阻力,增加了内外表的利用率,从而提高了相界面的传质、传热速度。由于流化床内固体颗粒不断冲刷换热器外表的剧烈运动,促使壁面气膜变薄,使床面不断更,从而提高了床层对壁面的给热系数,因此所需换热器的传热面积较小。由于流化床中的固体颗粒有类似于流体的流淌性,因此从床层中取出颗粒或向床层中参加的颗粒都很便利,可使反响过程和再生过程实现连续化及自动化。流化床内气流和固体颗粒沿设备轴向混合返混很严峻,使己反响的物质返回,稀释了参与反响的物质,致使反响速度降低。又由于气体局部成为大气泡通过床层接触不良,催化剂的利用率降低,气体在床层内的停留时间分布不均匀,因而增加了副反响,导致反响过程的转化率下降和选择性变差。由于固体颗粒间猛烈碰撞,造成催化剂磨损裂开,增加了催化剂的损失和防尘的困难。同时

展开阅读全文
相关资源
猜你喜欢
相关搜索

当前位置:首页 > 高等教育 > 大学课件

copyright@ 2008-2023 1wenmi网站版权所有

经营许可证编号:宁ICP备2022001189号-1

本站为文档C2C交易模式,即用户上传的文档直接被用户下载,本站只是中间服务平台,本站所有文档下载所得的收益归上传人(含作者)所有。第壹文秘仅提供信息存储空间,仅对用户上传内容的表现方式做保护处理,对上载内容本身不做任何修改或编辑。若文档所含内容侵犯了您的版权或隐私,请立即通知第壹文秘网,我们立即给予删除!