三保商城电器门店标准化手册:门店培训体系搭建与店长标准化复制.docx

上传人:p** 文档编号:760747 上传时间:2024-02-26 格式:DOCX 页数:6 大小:246.70KB
下载 相关 举报
三保商城电器门店标准化手册:门店培训体系搭建与店长标准化复制.docx_第1页
第1页 / 共6页
三保商城电器门店标准化手册:门店培训体系搭建与店长标准化复制.docx_第2页
第2页 / 共6页
三保商城电器门店标准化手册:门店培训体系搭建与店长标准化复制.docx_第3页
第3页 / 共6页
三保商城电器门店标准化手册:门店培训体系搭建与店长标准化复制.docx_第4页
第4页 / 共6页
三保商城电器门店标准化手册:门店培训体系搭建与店长标准化复制.docx_第5页
第5页 / 共6页
三保商城电器门店标准化手册:门店培训体系搭建与店长标准化复制.docx_第6页
第6页 / 共6页
亲,该文档总共6页,全部预览完了,如果喜欢就下载吧!
资源描述

《三保商城电器门店标准化手册:门店培训体系搭建与店长标准化复制.docx》由会员分享,可在线阅读,更多相关《三保商城电器门店标准化手册:门店培训体系搭建与店长标准化复制.docx(6页珍藏版)》请在第壹文秘上搜索。

1、三保商城连锁总部训练体系:结合公司战略的培训三保商城连锁总部训练体系:将公司文化有效传承三保商城连锁总部训练体系:为公司培养新中高层三保商城连锁总部训练体系:训练员工的工作技能三保商城连锁总部训练体系:连锁企业标准化落地三保家电家具:门店标准化复制三保商城家电家具三保商城家电家具三保商城I家电家具三保商城督导手册店长标准化手册销售标准化手册店长标准化手册销售标准化手册督导手册Is门店标准化销售流程的重要性,通过学习,以后销售中不会走捷径,对于顾客流失重视度不够,尽量争取,把流程走完,工作做的在细一点。2、认真对待,每一个到店顾客,好好和顾客说话,维护好客情关系,加大成交率。把销售流程用到极致,

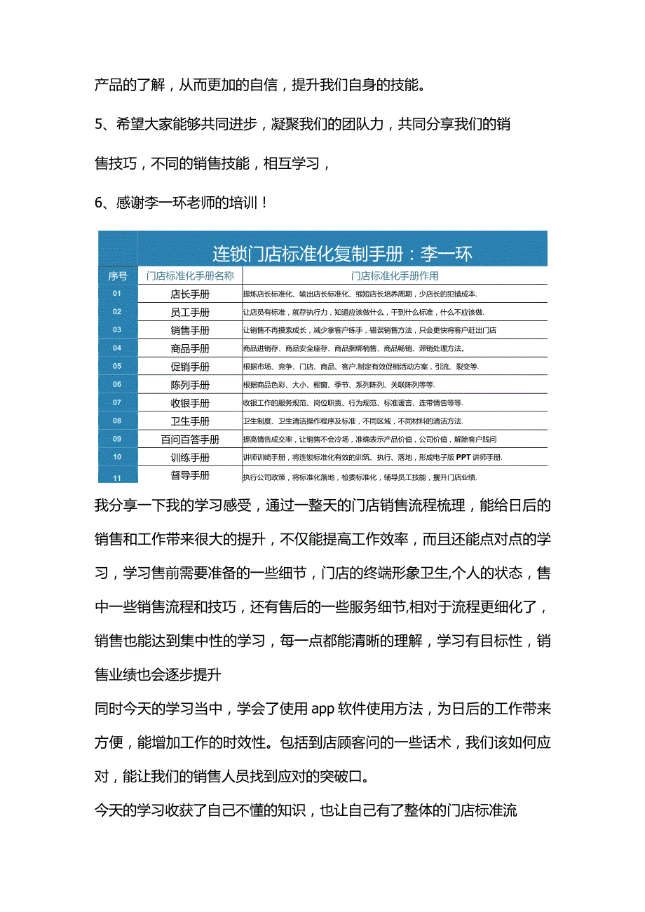
2、不同的销售技巧用到不同的客户身上,不同的顾客用不同的点,尽量争取当天能成交的客户,如果我们把销售流程全部用到客户的面前,相信我们的成交率会大大提升,。3、不因为顾客今天探店,就减少成交步骤,反而要认真种草,为下次进店打好基础。4、门店标准化流程不光是为我们提高成交率,反而会增加我们的对产品的了解,从而更加的自信,提升我们自身的技能。5、希望大家能够共同进步,凝聚我们的团队力,共同分享我们的销售技巧,不同的销售技能,相互学习,6、感谢李一环老师的培训!连锁门店标准化复制手册:李一环序号门店标准化手册名称门店标准化手册作用01店长手册提炼店长标准化、输出店长标准化、缩短店长培养周期,少店长的犯错成

3、本.02员工手册让店员有标准,就存执行力,知道应该做什么,干到什么标准,什么不应该做.03销售手册让销售不再摸索成长,减少拿客户练手,错误销售方法,只会更快将客户赶出门店04商品手册商品进销存、商品安全座存、商品捆绑梢售、商品畅销、滞销处理方法。05促销手册根据市场、竞争、门店、商品、客户.制定有效促梢活动方案,引流、裂变等.06陈列手册根据商品色彩、大小、橱窗、季节、系列陈列、关联陈列等等.07收银手册收银工作的服务规范、岗位职责、行为规范、标准谖言、连带情告等等.08卫生手册卫生制度、卫生清洁操作程序及标准,不同区域,不同材料的清洁方法.09百问百答手册提高情告成交率,让销售不会冷场,准确

4、表示产品价值,公司价值,解除客户践问10训练手册讲师训崎手册,将连锁标准化有效的训筑、执行、落地,形成电子版PPT讲师手册.11督导手册执行公司政策,将标准化落地,检委标准化,辅导员工技能,攫升门店业绩.我分享一下我的学习感受,通过一整天的门店销售流程梳理,能给日后的销售和工作带来很大的提升,不仅能提高工作效率,而且还能点对点的学习,学习售前需要准备的一些细节,门店的终端形象卫生,个人的状态,售中一些销售流程和技巧,还有售后的一些服务细节,相对于流程更细化了,销售也能达到集中性的学习,每一点都能清晰的理解,学习有目标性,销售业绩也会逐步提升同时今天的学习当中,学会了使用app软件使用方法,为日

5、后的工作带来方便,能增加工作的时效性。包括到店顾客问的一些话术,我们该如何应对,能让我们的销售人员找到应对的突破口。今天的学习收获了自己不懂的知识,也让自己有了整体的门店标准流程,希望明天和李一环老师继续学习更多的流程。今天通过学习门店标准化复制和大家分享一下我个人的心得:首先感谢公司给与学习平台,感谢领导给与进步的机会,经过这次培训使我在思想上对销售有了更全面的认知。李老师于谈笑间将以往销售中的问题点拔出来,使我收货颇多。尤其那个情感开场白,链接客户认知,习惯让客户开口说话。这个点是我们和客户建立信任的一个关键环节。一个标准化销售流程,给出三大模块,售前,售中,售后。让我特别感悟到每一个模块

6、的认知。比如说售前仪容仪表,自我准备,演示道具。库存核对等,售中的建立信任,了解需求,产品推荐。成交技巧等,最后售后服务环节。每步环环相扣,我们每天销售按这个流程来完成,业绩不提升也难。还有那个百问百答,平时在销售过程中,顾客不必要的担忧觉得实在是杞人忧天,当我站在顾客的角度回答问题时,才能真正体会到客户的困扰。总之今天收获颇多,明天继续认真学习,与时俱进,来提升我们的业绩。三保商城家电家具升级门店标准化手册,升级门店管理流程升级门店销售流程手册,升级店长管理技能升级销售百问百答手册,升级门店营销活动升级门店人才培训体系,升级督导巡店体系升级售后安装维修体系,升级店员考核机制李一环认为连锁企业

7、应该建立:门店运营管理手册,店长标准化手册,门店销售手册,门店百问百答话术手册,督导体系,以及门店人才训练体系通过几天的学习门店标准化复制,我终于对这个销售的流程有了充分的理解,平日里我们主要抓产品的利润和成交,只注重怎么把客户拿下成交!完全不注意这个流程的重要性!销售的融会贯通性,学会这个完善的销售化流程,客户的购买流程,如果我们每一个人在销售的过程中把细节做到这个标准,我们的销售额肯定会翻倍,客流量会翻倍.口碑会更好,门市的利益也会大大提升,把我们平日里做的不足的地方会有一个大大的弥补,希望我们可以学以致用,好好理解,认真对待每一个到店顾客。以前感觉做生意就是对咱们门市利益最大化就是有利的,现在才感觉到,我们要做到客户满意,对客户有益才能对我们有益。感谢李一环老师每天的培训,感谢公司给提供的资源。

展开阅读全文
相关资源
猜你喜欢
相关搜索

当前位置:首页 > 管理/人力资源 > 咨询培训

copyright@ 2008-2023 1wenmi网站版权所有

经营许可证编号:宁ICP备2022001189号-1

本站为文档C2C交易模式,即用户上传的文档直接被用户下载,本站只是中间服务平台,本站所有文档下载所得的收益归上传人(含作者)所有。第壹文秘仅提供信息存储空间,仅对用户上传内容的表现方式做保护处理,对上载内容本身不做任何修改或编辑。若文档所含内容侵犯了您的版权或隐私,请立即通知第壹文秘网,我们立即给予删除!