上师大三附中2011年“提前推荐自主录取”工作实施方案.docx

上传人:p** 文档编号:761109 上传时间:2024-02-26 格式:DOCX 页数:3 大小:18.18KB
下载 相关 举报
上师大三附中2011年“提前推荐自主录取”工作实施方案.docx_第1页
第1页 / 共3页
上师大三附中2011年“提前推荐自主录取”工作实施方案.docx_第2页
第2页 / 共3页
上师大三附中2011年“提前推荐自主录取”工作实施方案.docx_第3页
第3页 / 共3页
亲,该文档总共3页,全部预览完了,如果喜欢就下载吧!
资源描述

《上师大三附中2011年“提前推荐自主录取”工作实施方案.docx》由会员分享,可在线阅读,更多相关《上师大三附中2011年“提前推荐自主录取”工作实施方案.docx(3页珍藏版)》请在第壹文秘上搜索。

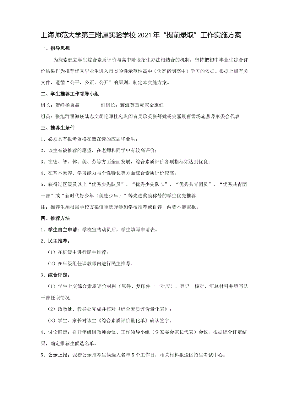
1、上海师范大学第三附属实验学校2021年“提前录取”工作实施方案一、指导思想为探索建立学生综合素质评价与高中阶段招生办法相结合的机制,坚持把初中毕业生综合评价结果作为推荐优秀毕业生进入市实验性示范性高中(含寄宿制高中)学习的依据。根据上级有关文件,遵循“公平、公正、公开”的原则,制定本实施方案。二、学生推荐工作领导小组组长:贺峥杨秉鑫副组长:蒋海英童灵窕金惠红组员:张旭群瞿海瑛陆志文胡艳晖桂宛琪闵青吴珍英张舒姚杨史嘉晨曹雪场施燕芹家委会代表三、推荐生条件1、必须具有报考资格在籍在读的应届毕业生;2、该生有被推荐的愿望,在老师和同学中有较高评价;3、在德、智、体、美、劳等方面全面发展,综合素质评价

2、各项指标须达到优良;4、在基本素养、学习能力与个性特长等方面综合素质评价较高;5、获得过区级及以上“优秀少先队员”、“优秀少先队长”、“优秀共青团员”、“优秀共青团干部”或“新时代好少年(美德少年)”等先进奖励称号的学生优先推荐;注:推荐生须根据学校方案慎重选择参加学校推荐或自荐,两者不能兼报。四、推荐方法1、学生自主申请:学校宣传动员后,学生填写申请表。2、民主推荐:(1)在班级中进行民主推荐;(2)在年级组任课教师内进行民主推荐。3、综合评定:(1)学生上交综合素质评价材料(原件、复印件一一对应),登记、核对、汇总材料并填写队干部任职情况;(2)政教处、教导处完成并核对综合素质评价量化表;

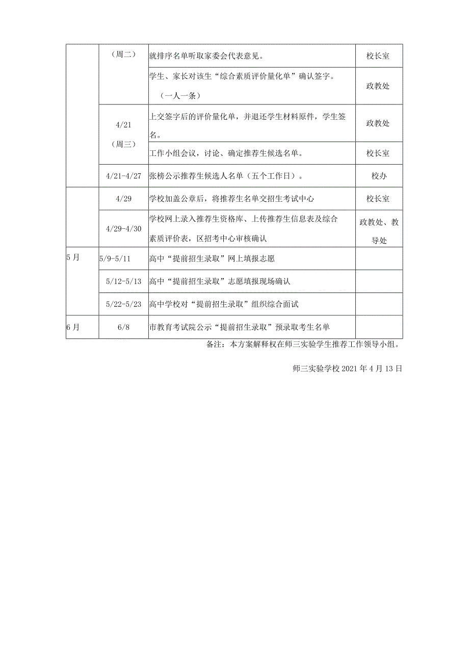
3、(3)学生、家长对该生综合素质评价量化单确认签字。4、讨论确定:召开年级组教师会议、工作领导小组(含家委会家长代表)会议,根据综合评定结果,确定推荐生候选名单。5、公示上报:张榜公示推荐生候选人名单5个工作日,相关材料报送区招生考试中心。五、2021年优秀推荐生名额:10名六、工作具体步骤:月份时间安排工作内容负责部门4月4/13(周二)根据徐汇区教育局关于2021年本区中等学校高中阶段招生工作的实施意见,成立学生推荐工作领导小组,讨论制定我校“提前录取”工作实施方案,听取家委会成员代表意见。政教处4/14(周三)根据区推优工作要求,召开校工作小组会议及校务会讨论并通过实施方案。校长室确定实施

4、方案,并报区教育局中教科备案。校长室4/15(周四)公示“提前招生录取”工作要求和实施方案、公布学校推荐生数(通过挂校园网、年级组公示栏等方式公示)。校办召开年级组长、班主任会议布置。政教处、年级组、班主任召开全体学生大会和部分学生会议,广泛宣传动员,有意愿的学生填写申请表。4/16(周五)班主任进行工作方案的宣传并组织学生民主推荐;班主任对申请学生情况提出评价意见,年级组任课教师推荐;年级组长汇总推荐意见后,将推荐名单报校工作小组。政教处、年级组、班主任有推荐资格和被推荐意愿,并通过民主推荐的学生召开大会,布置推优相关工作。政教处4/16-4/19(周五一一周一)有被推荐意愿的学生上交综合素

5、质评价材料(原件、复印件一一对应),登记、核对、汇总材料并填写队干部任职情况政教处、教导处4/19(周一)完成并核对“综合素质评价量化表”。4/20工作小组讨论确定排序名单。校长室(周二)就排序名单听取家委会代表意见。校长室学生、家长对该生“综合素质评价量化单”确认签字。(一人一条)政教处4/21(周三)上交签字后的评价量化单,并退还学生材料原件,学生签名。政教处工作小组会议,讨论、确定推荐生候选名单。校长室4/21-4/27张榜公示推荐生候选人名单(五个工作日)。校办4/29学校加盖公章后,将推荐生名单交招生考试中心校长室4/29-4/30学校网上录入推荐生资格库、上传推荐生信息表及综合素质评价表,区招考中心审核确认政教处、教导处5月5/9-5/11高中“提前招生录取”网上填报志愿5/12-5/13高中“提前招生录取”志愿填报现场确认5/22-5/23高中学校对“提前招生录取”组织综合面试6月6/8市教育考试院公示“提前招生录取”预录取考生名单备注:本方案解释权在师三实验学生推荐工作领导小组。师三实验学校2021年4月13日

展开阅读全文
相关资源
猜你喜欢
相关搜索

当前位置:首页 > 法律/法学 > 方针/政策

copyright@ 2008-2023 1wenmi网站版权所有

经营许可证编号:宁ICP备2022001189号-1

本站为文档C2C交易模式,即用户上传的文档直接被用户下载,本站只是中间服务平台,本站所有文档下载所得的收益归上传人(含作者)所有。第壹文秘仅提供信息存储空间,仅对用户上传内容的表现方式做保护处理,对上载内容本身不做任何修改或编辑。若文档所含内容侵犯了您的版权或隐私,请立即通知第壹文秘网,我们立即给予删除!