国庆节活动策划方案.docx

上传人:p** 文档编号:767522 上传时间:2024-02-26 格式:DOCX 页数:6 大小:27.66KB
下载 相关 举报
国庆节活动策划方案.docx_第1页
第1页 / 共6页
国庆节活动策划方案.docx_第2页
第2页 / 共6页
国庆节活动策划方案.docx_第3页
第3页 / 共6页
国庆节活动策划方案.docx_第4页
第4页 / 共6页
国庆节活动策划方案.docx_第5页
第5页 / 共6页
国庆节活动策划方案.docx_第6页
第6页 / 共6页
亲,该文档总共6页,全部预览完了,如果喜欢就下载吧!
资源描述

《国庆节活动策划方案.docx》由会员分享,可在线阅读,更多相关《国庆节活动策划方案.docx(6页珍藏版)》请在第壹文秘上搜索。

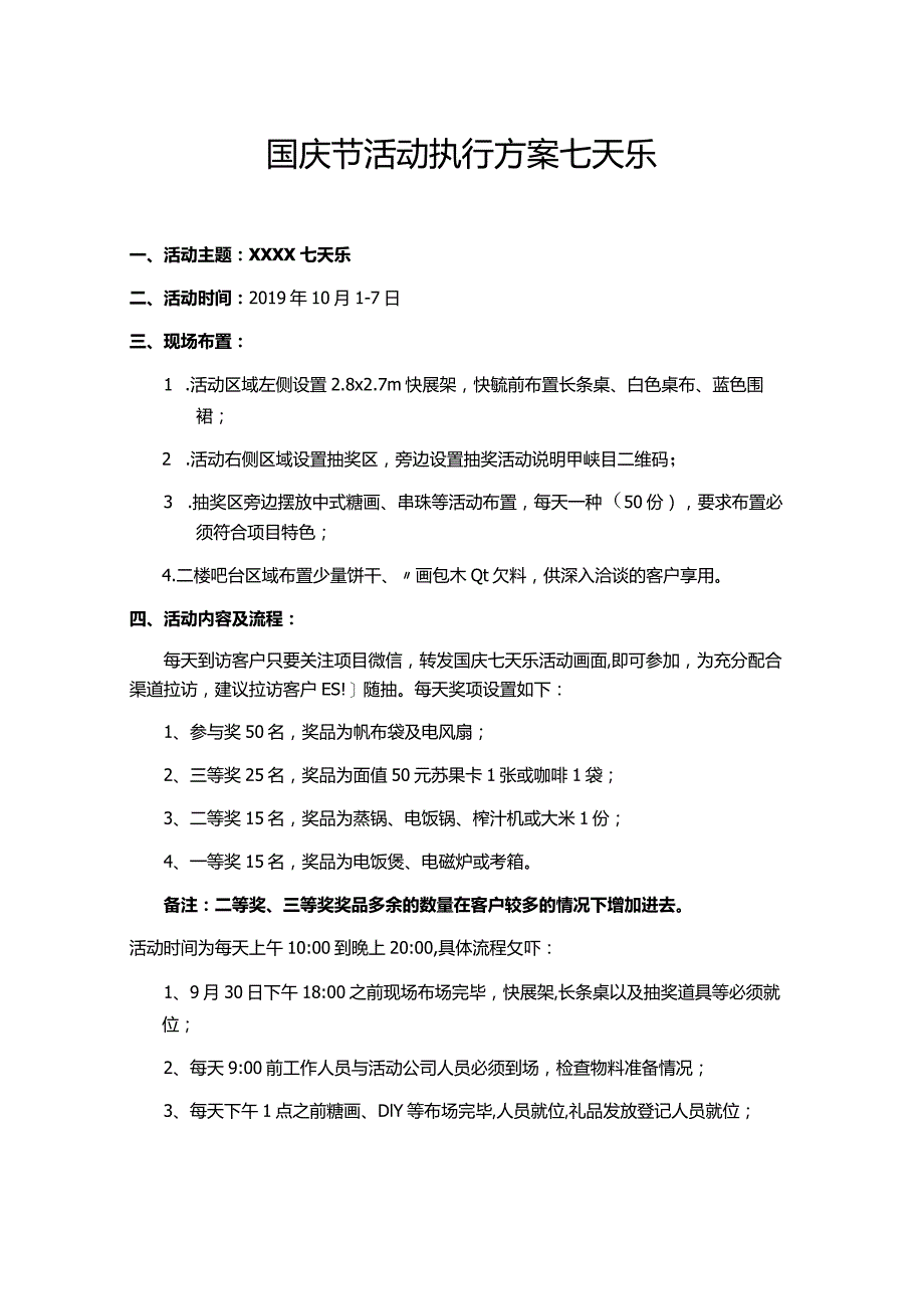
1、国庆节活动执行方案七天乐一、活动主题:XXXX七天乐二、活动时间:2019年10月1-7日三、现场布置:1 .活动区域左侧设置2.8x2.7m快展架,快毓前布置长条桌、白色桌布、蓝色围裙;2 .活动右侧区域设置抽奖区,旁边设置抽奖活动说明甲峡目二维码;3 .抽奖区旁边摆放中式糖画、串珠等活动布置,每天一种(50份),要求布置必须符合项目特色;4.二楼吧台区域布置少量饼干、画包木Qt欠料,供深入洽谈的客户享用。四、活动内容及流程:每天到访客户只要关注项目微信,转发国庆七天乐活动画面,即可参加,为充分配合渠道拉访,建议拉访客户ES!随抽。每天奖项设置如下:1、参与奖50名,奖品为帆布袋及电风扇;2

2、、三等奖25名,奖品为面值50元苏果卡1张或咖啡1袋;3、二等奖15名,奖品为蒸锅、电饭锅、榨汁机或大米1份;4、一等奖15名,奖品为电饭煲、电磁炉或考箱。备注:二等奖、三等奖奖品多余的数量在客户较多的情况下增加进去。活动时间为每天上午10:00到晚上20:00,具体流程攵吓:1、9月30日下午18:00之前现场布场完毕,快展架,长条桌以及抽奖道具等必须就位;2、每天9:00前工作人员与活动公司人员必须到场,检查物料准备情况;3、每天下午1点之前糖画、DlY等布场完毕,人员就位,礼品发放登记人员就位;4、10:00-20:00为活动时间(民俗表演和DIY时间为下午13:30-17:00),所有

3、活动相关人员必须坚守岗位,发现问题及时协调;5、礼品发放及登记处人员做好客户甄别,反复参与的客户取消其领奖资格;6、暖场活动安排时间1号2号3号4号5号6号7号活动内容捏泥人复古相册DlY蓟纸手工串珠DIY画糖画圆扇彩绘DiY多肉植物DlY照片打印1500份若有剩余,后续沿用,以上活动每天准备50人份。五、礼品数量梳理奖项礼品现有数量需求数量合计一等奖电饭煲3535105烤箱3535电磁炉3535二等奖蒸锅3535113电饭锅55榨汁机33大米7070三等奖50元苏果卡140140190咖啡5050参与奖帆布袋若干1乃350电风扇若干175合计758附件:1.活动背景快展架画面设计要求:活动主

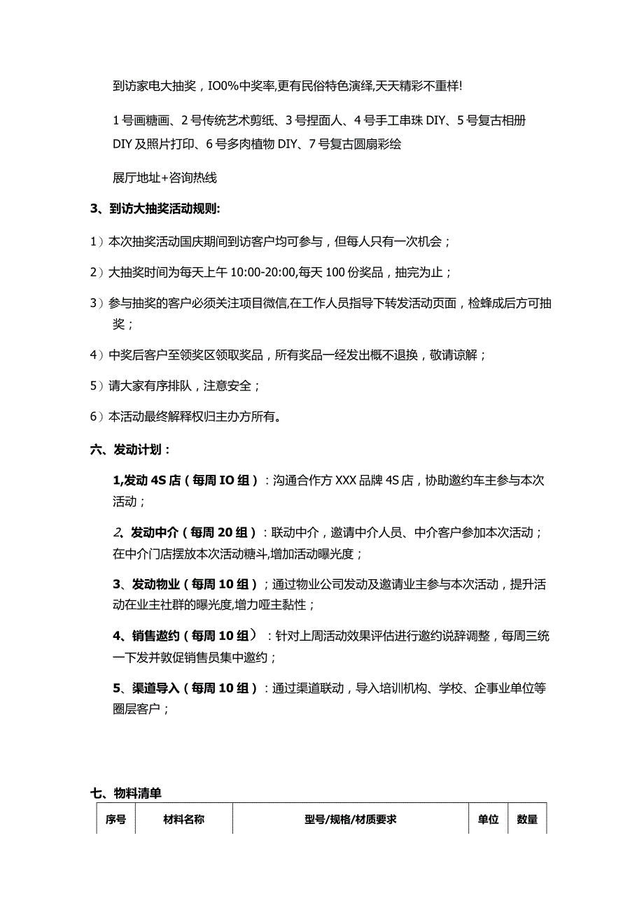
4、题为xx项目七天乐,尺寸为2.8X2.7m,风格要求结合传统工艺元素,同时结合项目乌衣文化特点,简洁明亮,体现活动特色。2.微信飞机稿画面:主题乌衣水镇七天乐”到访家电大抽奖,IO0%中奖率,更有民俗特色演绎,天天精彩不重样!1号画糖画、2号传统艺术剪纸、3号捏面人、4号手工串珠DIY、5号复古相册DIY及照片打印、6号多肉植物DIY、7号复古圆扇彩绘展厅地址+咨询热线3、到访大抽奖活动规则:1)本次抽奖活动国庆期间到访客户均可参与,但每人只有一次机会;2)大抽奖时间为每天上午10:00-20:00,每天100份奖品,抽完为止;3)参与抽奖的客户必须关注项目微信,在工作人员指导下转发活动页面,

5、检蜂成后方可抽奖;4)中奖后客户至领奖区领取奖品,所有奖品一经发出概不退换,敬请谅解;5)请大家有序排队,注意安全;6)本活动最终解释权归主办方所有。六、发动计划:1,发动4S店(每周IO组):沟通合作方XXX品牌4S店,协助邀约车主参与本次活动;2、发动中介(每周20组):联动中介,邀请中介人员、中介客户参加本次活动;在中介门店摆放本次活动糖斗,增加活动曝光度;3、发动物业(每周10组);通过物业公司发动及邀请业主参与本次活动,提升活动在业主社群的曝光度,增力哑主黏性;4、销售遨约(每周10组):针对上周活动效果评估进行邀约说辞调整,每周三统一下发并敦促销售员集中邀约;5、渠道导入(每周10

6、组):通过渠道联动,导入培训机构、学校、企事业单位等圈层客户;七、物料清单序号材料名称型号/规格/材质要求单位数量1长条桌1.8长条桌白色桌布,蓝色围裙,一天2张张22靠背椅白色靠背椅,蓝色椅扣一天5张张53快展架尺寸:2.8*27,画面黑白布套14活动说明KT板尺寸:60*90cmfKT板包边,画架套25画糖画糖画老师和现场为客户制作糖画50份份506传统艺术剪纸剪纸老师和现场为客户小像剪纸50份份507捏面人面人老师和现场为客户捏面人50份份508手工串珠DIY手工老师和串珠材料份509复古相册DIY手工老师及材料50份份5010照片打印打印机及照片1500张,5寸照片套111多肉植物DI

7、Y手工老师及制作材料份5012复古圆扇彩绘手工老师加制作材料50套套5013抽奖箱抽奖箱+乌衣水镇项目车贴画面,配抽奖乒乓球套114大米五常稻花香大米5kg袋7015蒸锅九阳家用不锈钢三屋复底加厚蒸锅笼电磁炉通用锅具汤锅蒸格套3516苏果卡50元面值张14017咖啡富力公主湾提供袋5018榨汁机富力公主湾提供台319电饭锅富力公主湾提供台520电饭煲九阳JYF-40FS18多功能电饭煲4L台3521电磁炉美的电磁炉WK2102台3522烤箱格兰士Kll电烤箱家用30升套3523礼品采购奥利奥饼干10斤、小面包10斤、可乐6瓶、果粒橙6瓶、薄荷糖果2斤、阿尔卑斯软糖2斤,3箱冬枣(5斤装),桔子

8、20斤,500支小怡宝水(15Oml)等项1八、人员排班区域事项人员排班抽奖处:活动公司1人,代理公司1人维持现场秩序,审核客户资格,防止客户反复参与。奖品发放处:两家代理公司各一人奖品发放登记,为避免客户重复领取,建议登记身份证号码及奖品名称,同时方便后续礼品数量统计。九、拓客及活动邀约说辞(对置业顾问及所有渠道人员进行培训):您好,我是XXX项目的置业顾问/客服人员,我(门项目在河西万达的城市展厅国庆期间举办大抽奖活动,只要到访就可以抽,IO0%中奖,奖品有电磁炉、电饭煲、烤箱、蒸锅等小家电,还有苏果卡、大米等,去了就能参加,并且国庆七天每天都有不同的民俗表演,比如画糖画、捏面人、传统艺术剪名瞎等,活动非常丰富,有时间您一定要去看看,我们展厅的地址是十、费用预估:XXXX元1、固定物料费用:XXX元2、每场活动费用:XXXX元预计X场3、活动总费用XXXXX元

展开阅读全文
相关资源
猜你喜欢
相关搜索

当前位置:首页 > 办公文档 > 活动策划

copyright@ 2008-2023 1wenmi网站版权所有

经营许可证编号:宁ICP备2022001189号-1

本站为文档C2C交易模式,即用户上传的文档直接被用户下载,本站只是中间服务平台,本站所有文档下载所得的收益归上传人(含作者)所有。第壹文秘仅提供信息存储空间,仅对用户上传内容的表现方式做保护处理,对上载内容本身不做任何修改或编辑。若文档所含内容侵犯了您的版权或隐私,请立即通知第壹文秘网,我们立即给予删除!