公共建筑全直流供配电系统设计与研究.docx

上传人:p** 文档编号:767924 上传时间:2024-02-26 格式:DOCX 页数:5 大小:32.44KB
下载 相关 举报
公共建筑全直流供配电系统设计与研究.docx_第1页
第1页 / 共5页
公共建筑全直流供配电系统设计与研究.docx_第2页
第2页 / 共5页
公共建筑全直流供配电系统设计与研究.docx_第3页
第3页 / 共5页
公共建筑全直流供配电系统设计与研究.docx_第4页
第4页 / 共5页
公共建筑全直流供配电系统设计与研究.docx_第5页
第5页 / 共5页
亲,该文档总共5页,全部预览完了,如果喜欢就下载吧!
资源描述

《公共建筑全直流供配电系统设计与研究.docx》由会员分享,可在线阅读,更多相关《公共建筑全直流供配电系统设计与研究.docx(5页珍藏版)》请在第壹文秘上搜索。

1、现有公共建筑供配电系统为交流系统,因其上级电源及末端负荷为交流设备。然而,随着建筑光伏一体化的推广应用,公共建筑开始出现直流电源。此外,随着电力电子技术快速的发展,常用设备如笔记本电脑、手机、LED照明、直流变频空调、网络机房、电动汽车等实际均为直流供电,负荷侧出现了大量直流设备且具备全直流化的可行性。在此背景下,作为连接电源与负荷的供配电系统,若仍采用交流系统,贝广发电-用电环节需经过直-交-直“转换,电能变换环节复杂。若采用全直流系统,则为直一直转换,省去交直转换环节,提高能量转换效率。未来建筑电气化趋势也使得发展全直流建筑在节能环保方面具备更大优势。公共建筑多数业主单一,能源计量简单,且

2、末端用能设备大多统一管理,适宜作为全直流技术推广示范载体。因此,本文以公共建筑作为切入点,研究适用于公共建筑的直流供配电架构设计。1国内外研究现状目前,一些国家已经开展了建筑直流供配电的研究,提出了各自的建筑直流供配电概念和发展目标。研究提出了高压、中压、低压的电压等级序列及针对直流负荷集中区、工业园区、城区配网改造、可再生能源接入等应用场景的网络架构。提出了直流配电电压等级序列制订的基本原则与主要约束条件,提出了从320kV到48V的直流配电网电压等级序列;对建筑直流配电系统的电压等级进行研究,从经济性、安全性和兼容性等方面提出了建筑直流配电系统的电压等级,建议采用10kV、375V和DC2

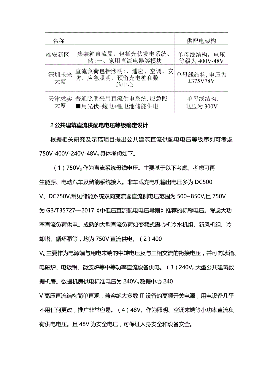
3、20V配合的电压等级方案。国内直流示范建筑见表1o表1国内直流示范建筑名称供配电架构雄安新区集装箱直流屋,包括光伏发电系统、储:一、家用直流电器等模块单母线结构,电压等级为400V-48V深圳未来大霞直流负荷包括熙明:、逋座、空调、安防、应急照明,预留充电桩和数施中心单母线结构,电压为375V78V天津求实大厦普通照明采用直流供电系统.应急照用光伏-蝮电+锂电池储能供电单母线结构.电压为300V2公共建筑直流供配电电压等级确定设计根据相关研究及示范项目提出公共建筑直流供配电电压等级序列可考虑750V-400V-240V-48Vo具体考虑如下。(1)750Vo作为直流系统母线电压。主要基于以下考

4、虑。考虑可再生能源、电动汽车及储能系统接入。非车载充电机输出电压多为DC500V、DC750V,常见储能系统双向变流器直流侧电压范围为500850V,且750V为GB/T357272017中低压直流配电电压导则推荐的标称电压。考虑大功率直流负荷供电。成熟的大型直流负荷如变频式离心机冷水机组、新风机组、冷却塔、循环泵等,均为750V直流供电。(2)400Vo主要作为电源端与用电末端的中转电压及与三相交流的衔接电压,并可向冰箱、电磁炉、电饭锅、微波炉等中等功率直流设备供电。(3)240Vo大型公共建筑数据机房。数据机房供电标准电压为240Vo数据中心240V高压直流结构简单直观,兼容绝大多数IT设

5、备的高频开关电源,用电设备几乎不用任何更改,推广非常容易。(4)48V。作为照明、空调末端等小功率直流负荷供电电压。且48V为安全电压,可保证人身安全和设备安全。3公共建筑直流供配电拓扑结构确定低压直流母线的拓扑结构主要有单母线结构、双母线结构和分层式母线结构。不同的母线结构具有各自的优势,适合于不同的应用场合。公共建筑存在多个电压等级,宜采用多层式母线结构。通过合理设置电压等级,尽可能对直流负载实现母线电压直供。负荷供电需满足GB51348-2019民用建筑电气设计标准负荷分级及供电要求:一级负荷应由双重电源供电,当1个电源发生故障时,另一个电源不应同时受到损坏;二级负荷宜由双回线路供电;三

6、级负荷可采用单电源单回路供电。上级电源若为中压直流,则通过DC/DC设备,接入建筑;上级电源若为交流,则通过AC/DC设备,接入建筑。典型的公共建筑直流供配电拓扑如图1所示。宜流母线宜流母线图1典型公共建筑直流供配电拓扑4案例分析以大同未来能源馆为例,该建筑地上3层,地下1层,建筑面积约2.8万行。采用建筑光伏一体化技术、屋顶及立面铺设光伏系统,装机容量916kW0该公共建筑采用全直流供配电,直流负荷包括室内照明、景观照明、插座、展示大屏、数据机房、充电桩、空调负荷等,直流设计负荷1086kW此外,配置有磷酸铁锂储能系统750kW/1500kWho项目为MW级低压直流系统,末端直流负荷种类繁多

7、。4.1 电压等级根据上文分析该公共建筑的直流电压等级序列宜采用750V-400V-240V-48Vo(1)光伏系统、储能系统、电动汽车充电桩等直接接入750V直流母线,大型空调设备如冷水机组等也采用750V供电。(2)400V作为750V与48V的衔接电压等级,750V经400V转换至48Vo(3)末端照明、展示大屏、小型空调设备如风机盘管等采用48V电压等级。(4)数据机房采用240V电压等级供电。4.2 拓扑结构低压直流配电系统尚处于无标准可依的研究阶段,其拓扑结构需综合考虑负荷等级、现阶段直流技术发展水平与后期运维难易程度来确定。现阶段,低压直流配电系统接地方式的确立、保护设备选型存在

8、诸多待解决问题,近年来兴起的固态直流断路器,也存在分断容量不断、过负载能力不强等问题。低压直流环境情况复杂多样,安全保护问题显得特别突出。同时,因直流系统结构差异、直流电不存在自然过零点、直流线路阻抗小及直流设备一般对过电流(过电压)更为敏感等原因,低压直流供电系统的保护设计较传统交流系统而言面临着更多的挑战。若采用传统单母线架构,庞大的系统导致接地与保护设计复杂,设备选型困难,后期故障率高,故障后恢复困难。因此,本项目采用分布式多段母线架构,将大系统分为3个子系统,各子系统中又根据负荷等级采用单段或分段母线供电,降低设计难度及设备要求。(1)系统共5段母线,通过5台双向变流器连接至交流侧38

9、0Vo(2)子系统1由两段母线构成,母线间由联络柜构成单母分段结构,负荷包括一级负荷展示大屏、二级负荷照明并带充电桩负荷。(3)子系统2由两段母线构成,母线间由联络柜构成单母分段结构,负荷包括一级负荷数据机房。(4)子系统3由1段母线构成,负荷包括三级负荷空调负荷。将大系统分为小型子系统的设计思路,与现阶段直流技术发展水平相适应,解决了大系统配置复杂、设备选型困难等问题,使供配电系统更加安全、灵活、可靠。5结束语分析了适用于公共建筑的直流供配电系统的架构,包括电压等级和拓扑结构。采用灵活的电压序列,有效满足负荷、可再生能源及储能系统的接入;根据负荷等级确定主接线方式,保证供电可靠性和灵活性。随着能源结构的调整、直流负荷的增加及电动汽车的进一步普及,未来直流公共建筑的发展空间更加广阔。

展开阅读全文
相关资源
猜你喜欢
相关搜索

当前位置:首页 > 论文 > 毕业论文

copyright@ 2008-2023 1wenmi网站版权所有

经营许可证编号:宁ICP备2022001189号-1

本站为文档C2C交易模式,即用户上传的文档直接被用户下载,本站只是中间服务平台,本站所有文档下载所得的收益归上传人(含作者)所有。第壹文秘仅提供信息存储空间,仅对用户上传内容的表现方式做保护处理,对上载内容本身不做任何修改或编辑。若文档所含内容侵犯了您的版权或隐私,请立即通知第壹文秘网,我们立即给予删除!