总砷检测作业指导书.docx

上传人:p** 文档编号:776532 上传时间:2024-02-26 格式:DOCX 页数:4 大小:21.64KB
下载 相关 举报
总砷检测作业指导书.docx_第1页
第1页 / 共4页
总砷检测作业指导书.docx_第2页
第2页 / 共4页
总砷检测作业指导书.docx_第3页
第3页 / 共4页
总砷检测作业指导书.docx_第4页
第4页 / 共4页
亲,该文档总共4页,全部预览完了,如果喜欢就下载吧!
资源描述

《总砷检测作业指导书.docx》由会员分享,可在线阅读,更多相关《总砷检测作业指导书.docx(4页珍藏版)》请在第壹文秘上搜索。

1、1 .目的:建立总碑检测的操作规程,规定其操作规范,确保测量的精度和做好设备维护。2 .参考依据:GB5009.il第二法氢化物原子荧光光谱法,5009.76第二法氢化物原子荧光光度法3 .原理:食品试样经湿法消解或于灰化法处理后,加人硫豚使五价碑预还原为三价碑,再加人硼氢化钠或硼氯化钾使还原生成碑化氢,由每气载人石英原子化器中分解为原子态碑,在高强度碑空心阴极灯的发射光激发下产生原子荧光,其荧光强度在固定条件下与被测液中的碎浓度成正比,与标准系列比较定量。4 .作业指引4.1 仪器和设备4.1.1 分析天平4.1.2 控温电热板4.1.3 原子荧光光谱仪4.1.4 锥形瓶(IOomI)4.1

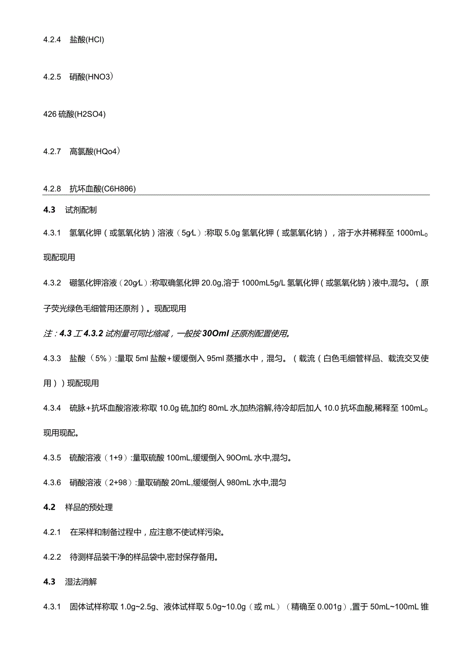
2、.5 容量瓶4.1.6 比色管(25ml)注:坡璃器皿均需以硝酸溶液Q+4)浸泡24h,用水反复冲洗,最后用去离子水冲洗干净4.2 试剂4.2.1 氢氧化钾(KOH)4.2.2 硼氢化钾(KBH4):分蟀屯4.2.3 硫配(CH4N2O2S):分析纯4.2.4 盐酸(HCl)4.2.5 硝酸(HNO3)426硫酸(H2SO4)4.2.7 高氯酸(HQo4)4.2.8 抗坏血酸(C6H86)4.3 试剂配制4.3.1 氢氧化钾(或氢氧化钠)溶液(5gL):称取5.0g氢氧化钾(或氢氧化钠),溶于水并稀释至1000mL0现配现用4.3.2 硼氢化钾溶液(20gL):称取确氢化钾20.0g,溶于10

3、00mL5g/L氢氧化钾(或氢氧化钠)液中,混匀。(原子荧光绿色毛细管用还原剂)。现配现用注:4.3工4.3.2试剂量可同比缩减,一般按30Oml还原剂配置使用。4.3.3 盐酸(5%):量取5ml盐酸+缓缓倒入95ml蒸播水中,混匀。(载流(白色毛细管样品、载流交叉使用)现配现用4.3.4 硫脉+抗坏血酸溶液:称取10.0g硫,加约80mL水,加热溶解,待冷却后加人10.0抗坏血酸,稀释至100mL0现用现配。4.3.5 硫酸溶液(1+9):量取硫酸100mL,缓缓倒入90OmL水中,混匀。4.3.6 硝酸溶液(2+98):量取硝酸20mL,缓缓倒人980mL水中,混匀4.2 样品的预处理4

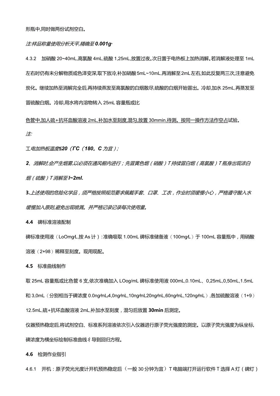
4、.2.1 在采样和制备过程中,应注意不使试样污染。4.2.2 待测样品装干净的样品袋中,密封保存备用。4.3 湿法消解4.3.1 固体试样称取1.0g2.5g、液体试样取5.0g10.0g(或mL)(精确至0.001g),置于50mL100mL锥形瓶中,同时做两份试剂空白。注:样品称量使用分析天平,精确至0.001g4.3.2 加硝酸2040mL,高氯酸4mL,硫酸1,25mL,放置过夜。次日置于电热板上加热消解。若消解液处理至1mL左右时仍有未分解物质或色泽变深,取下放冷,补加硝酸5mL10mL,再消解至2mL左右,如此反复两三次,注意避免炭化。继续加热至消解完全后,再持续燕发至高氯酸的白烟

5、散尽,硫酸的白烟开始冒出。冷却,加水25mL,再蒸发至冒硫酸白烟。冷却,用水将内溶物转入25mL容量瓶或比色管中,加人硫+抗坏血酸溶液2mL,补加水至刻度,混匀,放置30mmin,待测。按同一操作方法作空占试验。注:工电加热板温度20(C(180。C为宜);2、消解时,会产生烟雾,以必须在通风橱内进行;先冒黄色烟(硝酸)T持续冒白烟(高氯酸)T瓶身出现浓白烟(硫酸)T消解至l2ml.3.上述使用的危险化学品,须严格按照规范要求佩戴手套、口罩、工衣,作业时须缓慢小心,严格遵守酸入水缓慢加入原则,避免出现喷溅。并严格记录记录每次使用量。4.4 碑标准溶液配制碑标准使用液(LoOmgL,按As计):

6、准确吸取1.00mL碑标准储备液(100mgL)于100mL容量瓶中,用硝酸溶液(2+98)稀释至刻度。现用现配。4.5 标准曲线制作取25mL容量瓶或比色管6支,依次准确加入LOog/mL碑标准使用液000mL,0.10mL、0,25mL,0,50mL,1.5mL和3,0mL(分别相当于碑浓度0.0ngmLf4,0ngmL,10ngmL20ngmL,60ngmL,120ngmL),各加硫酸溶液(1+9)12.5mL,硫+抗坏血酸溶液2mL,补加水至刻度,混匀后放置30min后测定。仪器预热稳定后,将试剂空白、标准系列溶液依次引入仪器进行原子荧光强度的测定。以原子荧光强度为纵坐标,碑浓度为横坐

7、标绘制标准曲线彳导到回归方程。4.6 检测作业指引4.6.1 开机:原子荧光光度计开机预热稳定后(一般30分钟为宜)T电脑端打开运行软件T选择A灯(碑灯)一打开氮气瓶(压力0.30.5MPa)一软件点检点火开关(检查炉丝是否发红)一检测(先进空气)一软件停止按钮一压块固定(固定锁扣往上提4-6下,各压块保持一致)T绿色毛细管插入还原剂(硼氢化钾溶液(20gL)-白色毛细管插入载流(5%HCL)(无需切换).4.6.2 方法条件设置:负高压260-300(根据强度值适当调整,一般280),读数15S,延迟2S.4.63标准空白检测:选择标准溶液空白检测模块,先将白色毛细管插入载流中,点检测量,设

8、备自动运行,待第一次进样泵停止后,6S内切换至标准溶液空白比色管内,重复两次检测强度值差值5.4.6.4 标准曲线测量:选择标准曲线检测模块,从低浓度至高浓度依次,按4.63的步骤进行检测。注意白色毛细管路的检测样品/载流间的切换,一旦发生错误,须点检清除后重新开始。注:标准曲线R值晶氐至须达0.995以上。4.6.7 样品检测:选择样品检测模块,编制样品名称冼测量样品空白,再检测样品,检测步骤同4.6.3,464进行。4.6.8 关机:先对毛细管路进行清洗:绿色毛细管插入还原剂,白色毛细管插入载流自动运行12次,T将两根毛细管切换至蒸储水中,自动清洗35次T将两根毛细管取出,抽空气一至废液管

9、路无废水排除一停止按钮一关氯气T熄火T关软件T松开压块。注:二级气液分离器中液面达一半时,须进行清理。5结果分析试样中总碑含信按式(2)计算:(tCo)XV1OOOinX10001000X试样中6中的含量单位为亳克每千克(m*kg)或毫克每升(mL);C-试样被测液中硅的测定浓度,服位为纳克每亳升(ngmL);,-试样空H消化液中珅的测定浓度单位为纳克每亳升(ngmL);V试样消化液总体积,单位为毫克(mL);m一试样质用单位为克(g)或亳升(mL);1000换算系数。计算结果保留两位有效数字。5.1 精密度:在重复性条件下获得的两次独立测定结果的绝对差值不得超过算术平均值的20%o5.2 检出限:称样量为1g,定容体积为25mL时,方法检出限为0.010mgkg,方法定量限为0.040mgkgo

展开阅读全文
相关资源
猜你喜欢
相关搜索

当前位置:首页 > 经济/贸易/财会 > 贸易

copyright@ 2008-2023 1wenmi网站版权所有

经营许可证编号:宁ICP备2022001189号-1

本站为文档C2C交易模式,即用户上传的文档直接被用户下载,本站只是中间服务平台,本站所有文档下载所得的收益归上传人(含作者)所有。第壹文秘仅提供信息存储空间,仅对用户上传内容的表现方式做保护处理,对上载内容本身不做任何修改或编辑。若文档所含内容侵犯了您的版权或隐私,请立即通知第壹文秘网,我们立即给予删除!