医保违规典型案例分析(中医类).docx

上传人:p** 文档编号:781215 上传时间:2024-02-26 格式:DOCX 页数:3 大小:18.73KB
下载 相关 举报
医保违规典型案例分析(中医类).docx_第1页
第1页 / 共3页
医保违规典型案例分析(中医类).docx_第2页
第2页 / 共3页
医保违规典型案例分析(中医类).docx_第3页
第3页 / 共3页
亲,该文档总共3页,全部预览完了,如果喜欢就下载吧!
资源描述

《医保违规典型案例分析(中医类).docx》由会员分享,可在线阅读,更多相关《医保违规典型案例分析(中医类).docx(3页珍藏版)》请在第壹文秘上搜索。

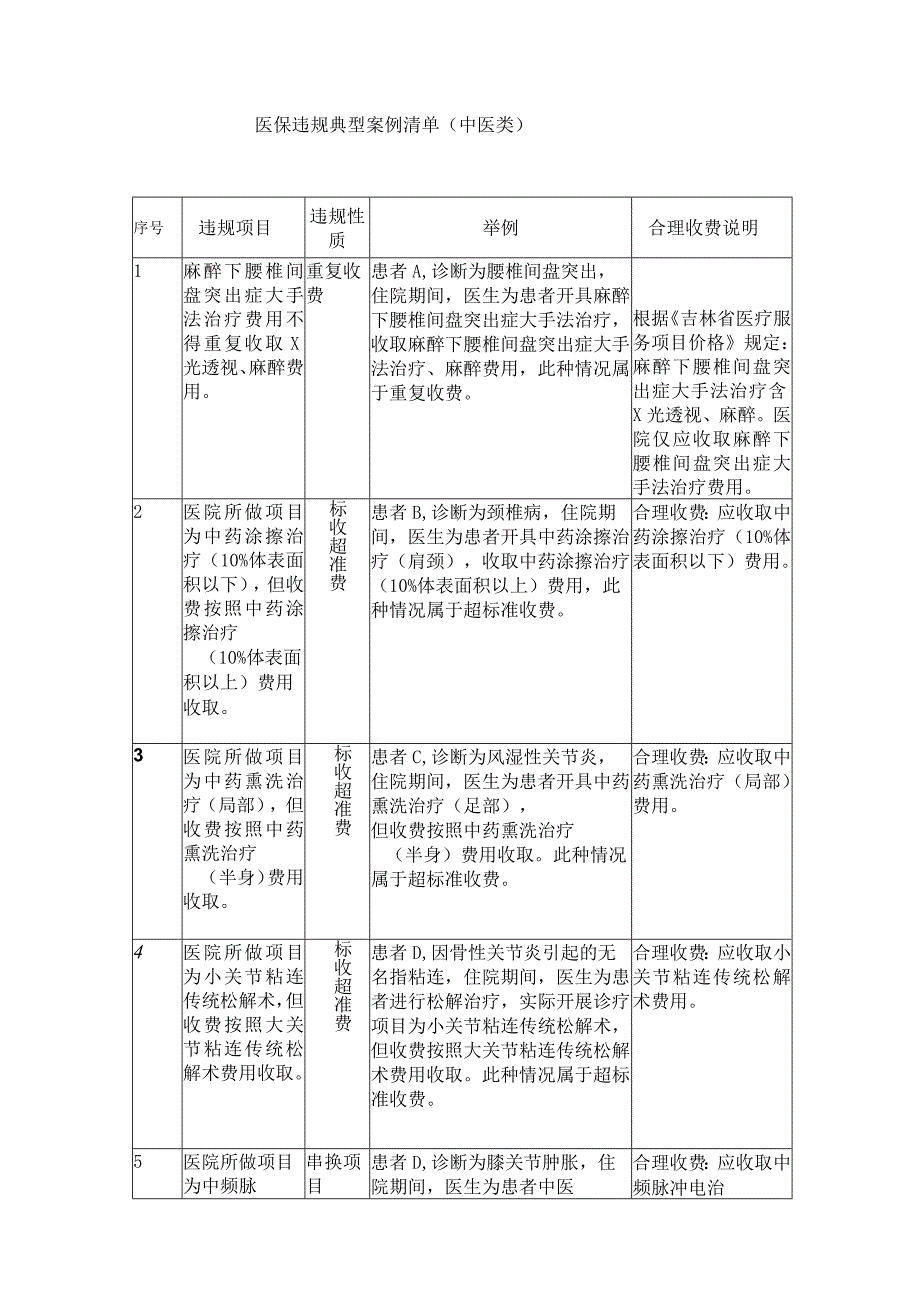
1、医保违规典型案例清单(中医类)序号违规项目违规性质举例合理收费说明1麻醉下腰椎间盘突出症大手法治疗费用不得重复收取X光透视、麻醉费用。重复收费患者A,诊断为腰椎间盘突出,住院期间,医生为患者开具麻醉下腰椎间盘突出症大手法治疗,收取麻醉下腰椎间盘突出症大手法治疗、麻醉费用,此种情况属于重复收费。根据吉林省医疗服务项目价格规定:麻醉下腰椎间盘突出症大手法治疗含X光透视、麻醉。医院仅应收取麻醉下腰椎间盘突出症大手法治疗费用。2医院所做项目为中药涂擦治疗(10%体表面积以下),但收费按照中药涂擦治疗(10%体表面积以上)费用收取。标收超准费患者B,诊断为颈椎病,住院期间,医生为患者开具中药涂擦治疗(肩

2、颈),收取中药涂擦治疗(10%体表面积以上)费用,此种情况属于超标准收费。合理收费:应收取中药涂擦治疗(10%体表面积以下)费用。3医院所做项目为中药熏洗治疗(局部),但收费按照中药熏洗治疗(半身)费用收取。标收超准费患者C,诊断为风湿性关节炎,住院期间,医生为患者开具中药熏洗治疗(足部),但收费按照中药熏洗治疗(半身)费用收取。此种情况属于超标准收费。合理收费:应收取中药熏洗治疗(局部)费用。4医院所做项目为小关节粘连传统松解术,但收费按照大关节粘连传统松解术费用收取。标收超准费患者D,因骨性关节炎引起的无名指粘连,住院期间,医生为患者进行松解治疗,实际开展诊疗项目为小关节粘连传统松解术,但

3、收费按照大关节粘连传统松解术费用收取。此种情况属于超标准收费。合理收费:应收取小关节粘连传统松解术费用。5医院所做项目为中频脉串换项目患者D,诊断为膝关节肿胀,住院期间,医生为患者中医合理收费:应收取中频脉冲电治冲电治疗,但按照中医定向透药疗法收取费用。收费定向透药疗法,经走访科室及患者,医院实际使用仪器设备为中频治疗仪,但按照中医定向透药疗法收取费用。此种情况属于串换项目收费。疗费用。6医院所做项目为大关节粘连传统松解术,但收费按照上肢关节松解术费用收取。换目费串项收患者E,诊断为肩周炎,住院期间,医生为患者进行关节松解,实际开展诊疗项目为大关节粘连传统松解术,但收费按照上肢关节松解术费用收

4、取。此种情况属于串换项目收费。合理收费:应收取大关节粘连传统松解术费用。7医院将不可纳入医保支付的耗材药物电极片,按照诊疗项目中药热奄包治疗进行收费。换目费串项收患者E,诊断为急性支气管炎,住院期间,医生为患者开具中频脉冲电治疗+中药热奄包治疗,经走访科室和患者,医院实际使用仪器设备为中频治疗仪,搭配药物电极片进行治疗,但收取中频脉冲电治疗费用与中药热奄包治疗费用。将电极片费用按照中药热奄包治疗费用进行收费并纳入医保报销,以上情况属于串换项目收费、超医保支付范围收费。合理收费:应收取中频脉冲电治疗费用。中医药项目医保超标准收费判定标准序号项目名称计价单位项目内涵(含药物调配)1贴敷治疗(小)部

5、位面积5厘米5厘米2贴敷治疗(中)部位面积5厘米5厘米,10厘米10厘米3贴敷治疗(大)部位面积10厘米10厘米,呈15厘米15厘米4贴敷治疗(特大)部位面积15厘米15厘米5中药化腐清创术(小)创面面积5厘米5厘米6中药化腐清创术(中)创面面积5厘米5厘米,WlO厘米10厘米7中药化腐清创术(大)创面面积10厘米10厘米,W15厘米15匣米或侵及肌层的创面8中药化腐清创术(特大)创面面积15厘米15厘米或侵及骨、关节囊、肌腱、神经、血管,包括颈部及会阴部的创面。9中药涂擦治疗10%体表面积以下10中药涂擦治疗10%体表面积以上11中药塌渍治疗10%体表面积以下12中药塌渍治疗10%体表面积以上,10%体表面积以下13中药热奄包治疗(小)部位面积5厘米5厘米14中药热奄包治疗(中)部位面积5厘米5厘米,10厘米10厘米15中药热奄包治疗(大)部位面积10厘米10厘米,W15厘米15厘米16中药热奄包治疗(特大)部位面积15厘米15厘米17中药封包治疗(小)创面封包5厘米5厘米,含药物调配18中药封包治疗(中)创面封包5厘米5厘米,10厘米10厘米,含药物调配19中药封包治疗(大)创面封包10厘米10厘米,=15厘米、15厘米,含药物调配20中药封包治疗(特大)创面封包15厘米15厘米,含药物调配21中药熏洗治疗局部22中药熏洗治疗半身23中药熏洗治疗全身

展开阅读全文
相关资源
猜你喜欢
相关搜索

当前位置:首页 > 办公文档 > 工作总结

copyright@ 2008-2023 1wenmi网站版权所有

经营许可证编号:宁ICP备2022001189号-1

本站为文档C2C交易模式,即用户上传的文档直接被用户下载,本站只是中间服务平台,本站所有文档下载所得的收益归上传人(含作者)所有。第壹文秘仅提供信息存储空间,仅对用户上传内容的表现方式做保护处理,对上载内容本身不做任何修改或编辑。若文档所含内容侵犯了您的版权或隐私,请立即通知第壹文秘网,我们立即给予删除!