152个常见财务内控问题及产生原因对照表.docx

上传人:p** 文档编号:78126 上传时间:2022-12-19 格式:DOCX 页数:17 大小:166.53KB
下载 相关 举报
152个常见财务内控问题及产生原因对照表.docx_第1页
第1页 / 共17页
152个常见财务内控问题及产生原因对照表.docx_第2页
第2页 / 共17页
152个常见财务内控问题及产生原因对照表.docx_第3页
第3页 / 共17页
152个常见财务内控问题及产生原因对照表.docx_第4页
第4页 / 共17页
152个常见财务内控问题及产生原因对照表.docx_第5页
第5页 / 共17页
152个常见财务内控问题及产生原因对照表.docx_第6页
第6页 / 共17页
152个常见财务内控问题及产生原因对照表.docx_第7页
第7页 / 共17页
152个常见财务内控问题及产生原因对照表.docx_第8页
第8页 / 共17页
152个常见财务内控问题及产生原因对照表.docx_第9页
第9页 / 共17页
152个常见财务内控问题及产生原因对照表.docx_第10页
第10页 / 共17页
亲,该文档总共17页,到这儿已超出免费预览范围,如果喜欢就下载吧!
资源描述

《152个常见财务内控问题及产生原因对照表.docx》由会员分享,可在线阅读,更多相关《152个常见财务内控问题及产生原因对照表.docx(17页珍藏版)》请在第壹文秘上搜索。

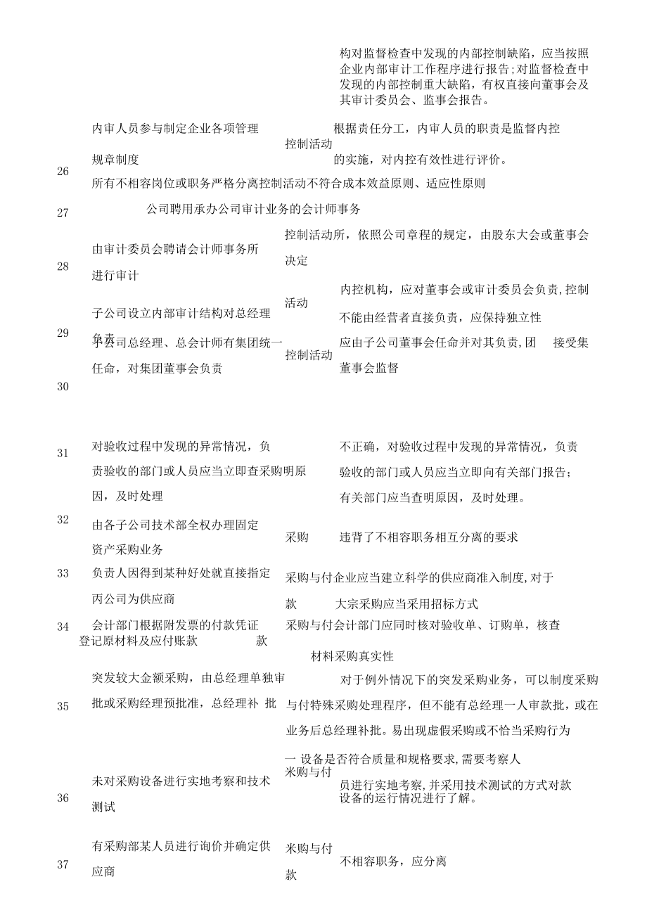
1、1234567891011152个常见财务内控问题及产生原因对照表内控问题及产生原因对照表序号不当之处项目原因将实现企业经济效益最大化作为目标内部控制体系建设的唯一目标内部控制的目标包括合规,资产安全、报告、经营和战略目标某公司经理:将内部控制作为任期内第一目标目标合理保证企业经营管理合法合规、资产安全、财务报告及相关信息完整,提高经营效率和效果,促进企业实现发展战略。内部控制目标定位于保证经营管目标理合法合规、资产安全的观点内部控制目标不仅包括合理保证经营合法合规、资产安全,还包括财务报告及相关信息真实完整目标、经营效率和效果目标、促进实现发展战略的目标。内部控制可以杜绝财务欺诈、串通舞弊、

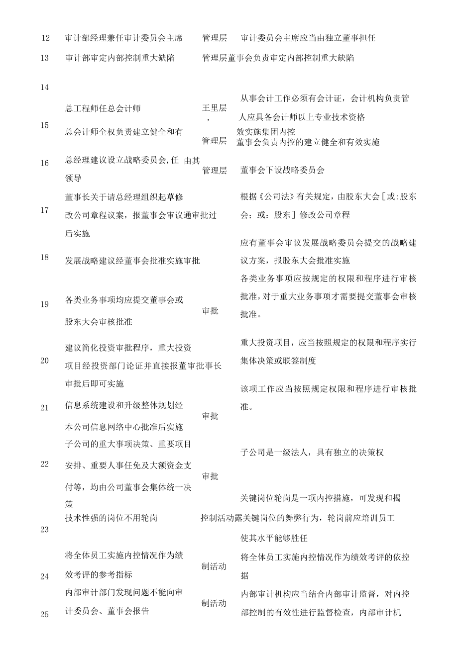
2、违法违纪等现象发生内部控制由于其固有的局限性以及出于成本内控作用效益的考虑,只能合理保证有关目标的实现,不能完全杜绝上述现象的发生内审部应对企业内控进行监督,应保持相对财务部经理兼任内审部经理管理层独立性,财务部兼,使内控执行与监督混为一体,失去独立性财务总监管辖内审机构,并对总经理负责管理层董事会下设审计委员会主任由总会计师兼任管理层管理层管理层管理层集团董事长兼任子公司董事长建议内控机构直接对集团总经理负责经理层对内部控制有效性负全责内部审计部门负责人由公司首席执行官任命,并负责向管理层直接管理层定期报告。为提高审计机构的独立性,最好由董事会下设的审计委员会管理审计委员会主席应当由独立董事

3、担任,独立性身兼数职,治理结构形同虚设,缺乏科学决策良性运行机制和执行力,会导致经营失败难以实现发展战略内控机构,应对董事会或审计委员会负责董事会对建立键全和有效实施内部控制负责公司内部审计部门的主管应由公司审计委员会批准,同时,内部审计师或内部审计的管理者应直接且定期向董事会报告。12审计部经理兼任审计委员会主席管理层审计委员会主席应当由独立董事担任审计部审定内部控制重大缺陷管理层董事会负责审定内部控制重大缺陷13141516171819202122232425总工程师任总会计师从事会计工作必须有会计证,会计机构负责管王里层,人应具备会计师以上专业技术资格总会计师全权负责建立健全和有管理层效

4、实施集团内控董事会负责内控的建立健全和有效实施总经理建议设立战略委员会,任领导由其管理层董事会下设战略委员会董事长关于请总经理组织起草修改公司章程议案,报董事会审议通审批过后实施发展战略建议经董事会批准实施审批各类业务事项均应提交董事会或审批股东大会审核批准建议简化投资审批程序,重大投资项目经投资部门论证并直接报董审批事长审批后即可实施信息系统建设和升级整体规划经审批本公司信息网络中心批准后实施子公司的重大事项决策、重要项目安排、重要人事任免及大额资金支审批付等,均由公司董事会集体统一决策根据公司法有关规定,由股东大会或:股东会;或:股东修改公司章程应有董事会审议发展战略委员会提交的战略建议方

5、案,报股东大会批准实施各类业务事项应按规定的权限和程序进行审核批准,对于重大业务事项才需要提交董事会审核批准。重大投资项目,应当按照规定的权限和程序实行集体决策或联签制度该项工作应当按照规定权限和程序进行审核批准。子公司是一级法人,具有独立的决策权关键岗位轮岗是一项内控措施,可发现和揭将全体员工实施内控情况作为绩效考评的参考指标内部审计部门发现问题不能向审计委员会、董事会报告技术性强的岗位不用轮岗控制活动露关键岗位的舞弊行为,轮岗前应培训员工使其水平能够胜任将全体员工实施内控情况作为绩效考评的依控制活动据内部审计机构应当结合内部审计监督,对内控制活动部控制的有效性进行监督检查,内部审计机构对监

6、督检查中发现的内部控制缺陷,应当按照企业内部审计工作程序进行报告;对监督检查中发现的内部控制重大缺陷,有权直接向董事会及其审计委员会、监事会报告。内审人员参与制定企业各项管理根据责任分工,内审人员的职责是监督内控控制活动规章制度的实施,对内控有效性进行评价。所有不相容岗位或职务严格分离控制活动不符合成本效益原则、适应性原则由审计委员会聘请会计师事务所进行审计子公司设立内部审计结构对总经理负责公司聘用承办公司审计业务的会计师事务控制活动所,依照公司章程的规定,由股东大会或董事会决定内控机构,应对董事会或审计委员会负责,控制活动262728293031323334353637不能由经营者直接负责,

7、应保持独立性子公司总经理、总会计师有集团统一任命,对集团董事会负责控制活动应由子公司董事会任命并对其负责,团董事会监督接受集采购与付企业应当建立科学的供应商准入制度,对于款大宗采购应当采用招标方式对验收过程中发现的异常情况,负责验收的部门或人员应当立即查采购明原因,及时处理由各子公司技术部全权办理固定采购资产采购业务负责人因得到某种好处就直接指定丙公司为供应商不正确,对验收过程中发现的异常情况,负责验收的部门或人员应当立即向有关部门报告;有关部门应当查明原因,及时处理。违背了不相容职务相互分离的要求会计部门根据附发票的付款凭证采购与付会计部门应同时核对验收单、订购单,核查突发较大金额采购,由总

8、经理单独审批或采购经理预批准,总经理补 批未对采购设备进行实地考察和技术测试有采购部某人员进行询价并确定供应商米购与付款不相容职务,应分离登记原材料及应付账款款材料采购真实性对于例外情况下的突发采购业务,可以制度采购与付特殊采购处理程序,但不能有总经理一人审款批,或在业务后总经理补批。易出现虚假采购或不恰当采购行为一设备是否符合质量和规格要求,需要考察人米购与付员进行实地考察,并采用技术测试的方式对款设备的运行情况进行了解。38资产验收控制存在缺陷,未组织独立的验收部门或指定专人对所购 设备进行验收企业应当建立严格的采购验收制度,确定检采购与付验方式,由专门的验收机构或验收人员对购款买的物资进

9、行验收,出具验收证明出纳付款登记现金银行帐并编制出纳与付39不相容职务,应分离银行存款余额调节表款按照内部控制制度的要求,出纳人员只是不出纳人员不得兼任财务登记等工出纳与付得兼任收入、支出、费用、债权债务账目的40作款登记工作,但可以兼任现金日记账等账目登记工作出纳人员可以同时从事银行对账不正确,出纳人员一般不得同时从事银行对出纳与付41 单的获取、银行存款余额调节表的账单的获取、银行存款余额调节表的编制等款编制等工作工作。会计和出纳岗位属于不相容的岗位,B公司出纳与付由张某一人兼任会计和出纳工作不符合内部42 会计兼出纳控制有关“不相容职务相互分离控制”的要求款仓库保管员负责保管存货,并有处

10、43 存货控制保管和处置存货是不相容岗位,分离理破损商品的权限44重要资产没有特别管理对关键部件应额外控制,确保保管调用转移存货控制担保企业应当建立担保事项明细账,详细记录担保对象、金额、期45担保限、用于抵押和质押的物品、权利和其他有关事项甲公司未对乙公司的资产质量、财46务状况、经营情况等进行必要的评担保估,47亲属关系,为乙公司提供担保担保不正确,担保事项台账甲公司未对乙公司的资产质量、财务状况、经营情况等进行必要的评估,对不符合国家 法律法规和本企业担保政策的,不应当提供 担保企业应当制定担保政策,明确担保的对象、范 围、方式、条件、程序、担保限额和禁止担 保的事项,甲公司董事长与乙公

11、司总经理是经过批准;同环节两人或以上经办亲属关系,不应为乙公司提供担保由B一人办理担保业务的全过程担保不符合不相容岗位互相分离的要求由不熟悉担保业务的李某负责办不符合控制环境中有关员工胜任能力的要担保理担保业务,求。资产投出环节的控制存在缺陷,财会部在明财会部在明知没有签订投资合同对外投资知没有签订投资合同的情况下仍支付对外投的情况下仍支付对外投资资金资资金,把关不严对外投资不相容岗位包括:项目可行与评估;采购部全权负责投资项目对外投资决策与执行;处置审批与执行;绩效评估与执行。员工全权负责未分离决策与执行484950515253545556575859投资处置审批由股东大会决定,具授权不当,

12、股东大会、董事会为决策机构不体执行由董事会执行对外投资应过多介入业务执行,容易缺乏监督投资决策与执行有董事会完成职责分工与授权批准控制不清楚,投资决策对外投资和执行不相容投资项目可行性研究与评估由总经理及财务总监完成职责分工与授权批准控制不清楚,可行性研对外投资究和评估不相容投资业务审批人的授权有公司股对于内控人员授权,属于公司内控的日常运行,应有管理层负责,并不属于股东大会职责范围。建立健全和完善内控是董事会的责对外投资东大会做出任;管理层负责领导企业内控的日常运行;股东大会享有的是依法行使企业经营方针、筹资、投资、利润分配等重大事项的表决权为实现内部控制牵制目的,增加投应考虑成本效益,不能

13、一味的追求内部牵制,资部门人员对外投资而无限制的提高内控成本未对重大项目做充分可行性研究就轻易决策应加强对外投资可行性研究、投资与决策的对外投资控制,做出明确规定,确保对外投资合法、科学、合理发展战略的实施要注重内外结合,加大社会舆论宣传发展战略的实现靠本企业全体员工,企业应重视发展战略的宣传工作,通过内部各层级发展战略会议和教育培训等有效方式,将发展战略及其分解落实情况传递到内部各管理层级和全体员工发展战略发展战略过于激进,贸然进入非主营业业务建议重点转向与业务无关的房地风险较大的房地产可能导致过度扩张经营失对于风险事项应采取一切措施予风险风险策略的选择包括风险规避/承受/降低/72以回避经

14、营风险控制中,对客户一律现款风险交易不得赊销外部风险不是内部控制问题风险在财务风险控制上,原则上不进行风险外部融资主要采取风险规避策略应对风险出售-售后服务工程检测、验收公司计划采用购买保险来回避风公司计划采用联营和增发新股来回避风险签合同转移、承担损失坚决不为任何往来单位提供担保,降低风险风险分担,根据风险评估结果、风险承受和成本效益选择企业应当对销售中的风险进行评估,针对不同客户坏账风险的大小,分别采用不同的销售策略,而不能一律回避赊销。内部控制所称风险识别不仅包括内部风险,还包括外部风险外部筹资是企业资金的一个重要来源,应根据外部筹资的风险分析结果,结合风险承受度,权衡风险与收益,确定风险应对策略,采用外部融资与自有资金相结合,充分利用财务杠杆,保证企业资金需要。企业应当综合运用风险规避、风险降低、风险分担、风险承受等应对策略。风险分担风险分担是风险分担中的业务分包方法。风险分担购买保险为分担风险,

展开阅读全文
相关资源
猜你喜欢
相关搜索

当前位置:首页 > 经济/贸易/财会 > 资产评估/会计

copyright@ 2008-2023 1wenmi网站版权所有

经营许可证编号:宁ICP备2022001189号-1

本站为文档C2C交易模式,即用户上传的文档直接被用户下载,本站只是中间服务平台,本站所有文档下载所得的收益归上传人(含作者)所有。第壹文秘仅提供信息存储空间,仅对用户上传内容的表现方式做保护处理,对上载内容本身不做任何修改或编辑。若文档所含内容侵犯了您的版权或隐私,请立即通知第壹文秘网,我们立即给予删除!