华润万家华东区物流运输服务项目招标公告.docx

上传人:p** 文档编号:783018 上传时间:2024-02-26 格式:DOCX 页数:7 大小:27.27KB
下载 相关 举报
华润万家华东区物流运输服务项目招标公告.docx_第1页
第1页 / 共7页
华润万家华东区物流运输服务项目招标公告.docx_第2页
第2页 / 共7页
华润万家华东区物流运输服务项目招标公告.docx_第3页
第3页 / 共7页
华润万家华东区物流运输服务项目招标公告.docx_第4页
第4页 / 共7页
华润万家华东区物流运输服务项目招标公告.docx_第5页
第5页 / 共7页
华润万家华东区物流运输服务项目招标公告.docx_第6页
第6页 / 共7页
华润万家华东区物流运输服务项目招标公告.docx_第7页
第7页 / 共7页
亲,该文档总共7页,全部预览完了,如果喜欢就下载吧!
资源描述

《华润万家华东区物流运输服务项目招标公告.docx》由会员分享,可在线阅读,更多相关《华润万家华东区物流运输服务项目招标公告.docx(7页珍藏版)》请在第壹文秘上搜索。

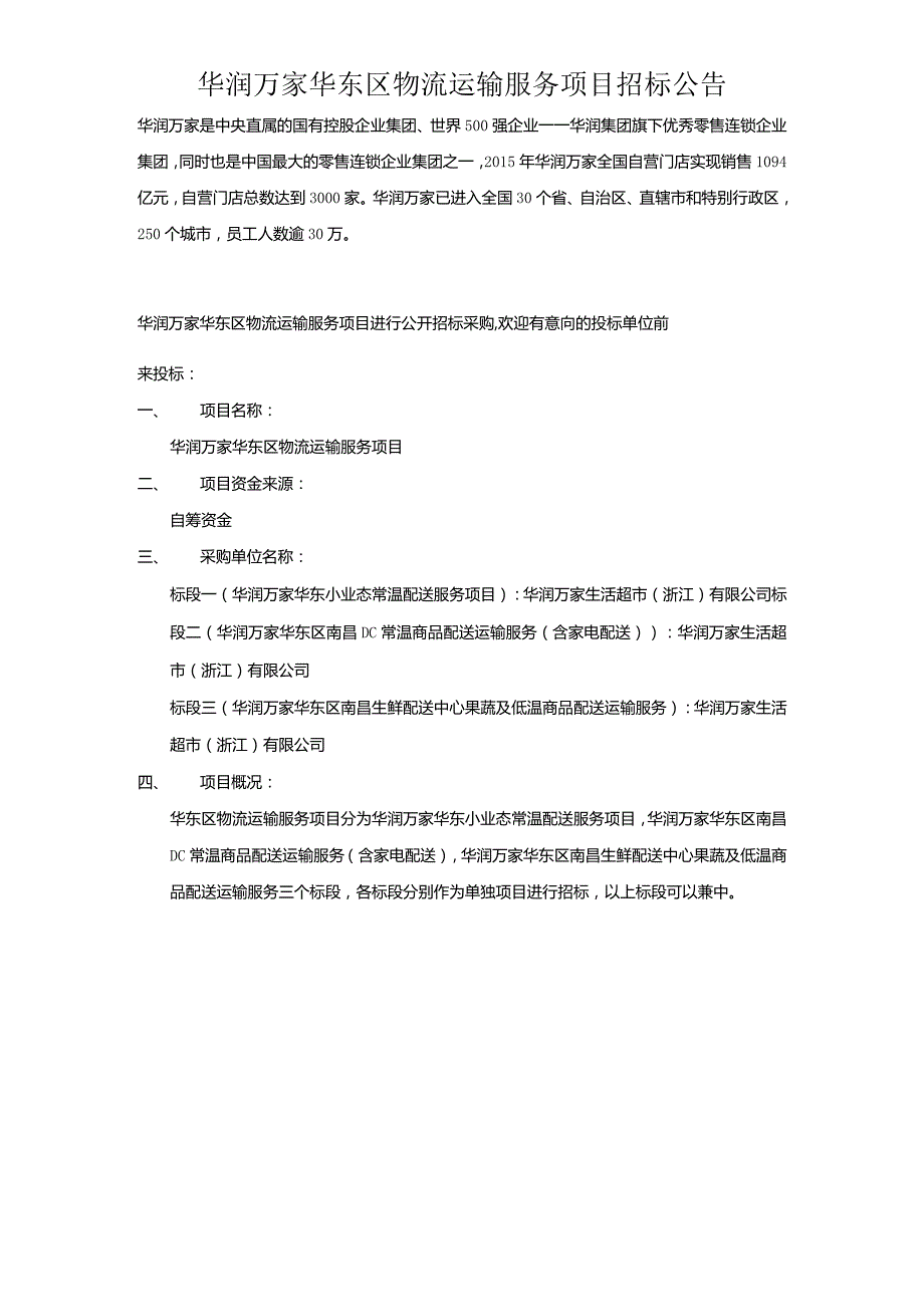
1、华润万家华东区物流运输服务项目招标公告华润万家是中央直属的国有控股企业集团、世界500强企业一一华润集团旗下优秀零售连锁企业集团,同时也是中国最大的零售连锁企业集团之一,2015年华润万家全国自营门店实现销售1094亿元,自营门店总数达到3000家。华润万家已进入全国30个省、自治区、直辖市和特别行政区,250个城市,员工人数逾30万。华润万家华东区物流运输服务项目进行公开招标采购,欢迎有意向的投标单位前来投标:一、 项目名称:华润万家华东区物流运输服务项目二、 项目资金来源:自筹资金三、 采购单位名称:标段一(华润万家华东小业态常温配送服务项目):华润万家生活超市(浙江)有限公司标段二(华润

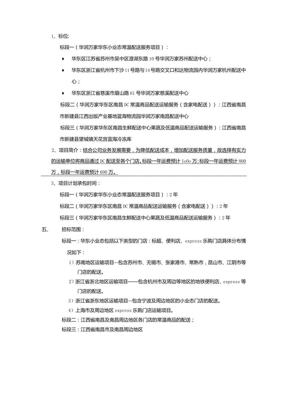
2、万家华东区南昌DC常温商品配送运输服务(含家电配送):华润万家生活超市(浙江)有限公司标段三(华润万家华东区南昌生鲜配送中心果蔬及低温商品配送运输服务):华润万家生活超市(浙江)有限公司四、 项目概况:华东区物流运输服务项目分为华润万家华东小业态常温配送服务项目,华润万家华东区南昌DC常温商品配送运输服务(含家电配送),华润万家华东区南昌生鲜配送中心果蔬及低温商品配送运输服务三个标段,各标段分别作为单独项目进行招标,以上标段可以兼中。1、标位:标段一(华润万家华东小业态常温配送服务项目): 华东区江苏省苏州市吴中区澄湖东路10号华润万家苏州配送中心; 华东区浙江省杭州市下沙11号路与14号路交

3、叉口和达物流园内华润万家杭州配送中心; 华东区浙江省慈溪市眉山路61号华润万家慈溪配送中心标段二(华润万家华东区南昌DC常温商品配送运输服务(含家电配送):江西省南昌市新建县江西出版产业基地蓝海物流园华润万家南昌配送中心标段三(华润万家华东区南昌生鲜配送中心果蔬及低温商品配送运输服务):江西省南昌市新建县望城镇天花宫蓝海冷冻库2、项目简介:结合公司业务发展需要,为降低配送成本,增加配送服务质量,故选择有实力的运输单位将商品通过DC配送至各个门店。标段一年运费预计IoOo万;标段一年运费预计800万,标段一年运费预计600万。3、项目计划承包时间:标段一(华润万家华东小业态常温配送服务项目):2

4、年标段二(华润万家华东区南昌DC常温商品配送运输服务(含家电配送):2年标段三(华润万家华东区南昌生鲜配送中心果蔬及低温商品配送运输服务):2年五、 招标范围:标段一:华东小业态包括以下类型的门店:标超、便利店、express乐购门店具体分布情况如下:1)苏南地区运输项目-包含苏州市、无锡市、张家港市、常熟市,昆山市、江阴市等门店的配送。2)浙江省浙北地区运输项目包含杭州市及周边等地区的地铁便利店、express等门店的配送。3)浙江省浙东地区运输项目-包含宁波及周边地区的小业态门店的配送。4)上海市及周边地区express乐购门店运输项目。标段二:江西省南昌及南昌周边地区各门店的常温商品的配

5、送;标段三:江西省南昌市及南昌周边地区六、 投标单位资格要求:(所提供纸质材料须装订成册,同时提供电子文档)标段一S华润万家华东小业态常温配送服务项目项目序名称要求备注华润万家华东小业态常温配送服务项目1营业执照营业范围:普通货物运输请提供营业执照正本复印件并需加盖公章,并标注附件序号注册资金:不得少于200万元法人名称:具有独立法人企业经营地址:有独立办公区域2税务登记证照具有中华人民共和国税务主管部门核发的税务登记证照,在有效期内请提供照片或复印件,需加盖公章,并标注附件序号3组织机构代码证组织机构代码证照请提供照片或复印件,需加盖公章,并标注附件序号4道路运输许可证营运范围:普通货物运输

6、请提供照片或复印件,需加盖公章,并标注附件序号5配送经验具有一年以上有城市配送经验请提供合同复印收尾页件,需加盖公章,请标注具体附件序号6车辆车型要求:4.2米、5.2米、6.5米三种全封闭箱式货车。3种车型合计总数不得少于30辆,6.5米车型须安装升降尾板(承载2T),以上所述车辆均为自有车辆,否则则视为不合格。请提供车辆行驶证复印件,行驶证须提供5页(包括车辆照片),外包车辆须提供挂靠协议7保险机动车辆第三者责任险最低限额为50万请提供车辆强制性和商业险两份保单的复印件(所有自有车辆的保单均须提供,并且要与上述第6点所提供的车辆对应)8GPS提供给华润万家使用的车辆须具备GPS功能请提供G

7、PS购买合同书复印件(机密条款可遮蔽)标段二:华润万家华东区南昌DC常温商品配送运输服务(含家电配送)项目序号名称要求备注华润万家华东区南昌DC常温商品配送运输服务(含家电配送)1营业执照营业范围:普通货物运输请提供营业执照正本复印件并需加盖公章,并标注附件序号注册资金:不得少于500万元法人名称:具有独立法人企业经营地址:有独立办公区域2税务登记证照具有中华人民共和国税务主管部门核发的税务登记证照,在有效期内请提供照片或复印件,需加盖公章,并标注附件序号3组织机构代码证组织机构代码证照请提供照片或复印件,需加盖公章,并标注附件序号4道路运输许可证营运范围:普通货物运输请提供照片或复印件,需加

8、盖公章,并标注附件序号5配送经验具有一年以上公路运输及零售企业配送经验请提供合同复印收尾页件,复印件需加盖公章,请标注具体附件序号6车辆车型要求:4.2米、5.2米、6.5米7.6米,9.6米、全封闭箱式货车。以上所需车辆的自有车辆占比50%,协助车辆50%合计总数不少于20辆,车辆6.5米以上车型须安装升降尾板(承载2T)请提供车辆行驶证复印件,行驶证须提供5页(包括车辆照片),外包车辆须提供挂靠协议7保险机动车辆第三者责任险最低限额为50万请提供车辆强制性和商业险两份保单的复印件(所有自有车辆的保单均须提供,并且要与上述第6点所提供的车辆对应)8GPS提供给华润万家使用的车辆须具备GPS功

9、能请提供GPS购买合同书复印件(机密条款可遮蔽)标段三:华润万家华东区南昌生鲜配送中心果蔬及低温商品配送运输服务项目序号名称要求备注华润万家华东区南昌生鲜配送中心果蔬及低温商品配送运输服务1营业执照营业范围:普通货物运输请提供营业执照正本复印件并需加盖公章,并标注附件序号注册资金:不得少于500万元法人名称:具有独立法人企业经营地址:有独立办公区域2税务登记证照具有中华人民共和国税务主管部门核发的税务登记证照,在有效期内请提供照片或复印件,需加盖公章,并标注附件序号3组织机构代码证组织机构代码证照请提供照片或复印件,需加盖公章,并标注附件序号4道路运输许可证营运范围:货物专用运输(冷藏保鲜设备

10、请提供照片或复印件,需加盖公章,并标注附件序号5配送经验具有一年以上公路运输及零售企业配送经验请提供合同复印收尾页件,复印件需加盖公章,请标注具体附件序号6车辆主要车型(双温车)要求:4.2米、5.2米、6.5米7.6米、9.6米、(以上所需车辆的自有车辆或和协助车辆合计总数不少于20辆。其中自有车辆不得少于16辆。(6.5米以上车型须安装升降尾板(承载2T)请提供车辆行驶证复印件,行驶证须提供5页(包括车辆照片),外包车辆须提供挂靠协议7保险机动车辆第三者责任险最低限额为50万请提供车辆强制性和商业险两份保单的复印件(所有自有车辆的保单均须提供,并且要与上述第6点所提供的车辆对应)8GPS提

11、供给华润万家使用的车辆须具备GPS功能请提供GPS购买合同书复印件(机密条款可遮蔽)以上提供资料(包括复印件、照片、扫描件等)均须清晰可见,否则视为不响应资格预审资料,招标人可做预审不通过处理。七、 资格预审方法:本次招标预审采用预审合格制,投标单位资格要求不合格一条则预审不通过。八、 资格申请文件递交:凡有意参与投标的单位,请于2016年07月11日2016年07月26日(法定公休日、法定节假口除外),在每日上午08:30时至下午17:30时,资格申请文件的递交需快递或送到杭州市江干区下沙11号大街与14号大街交叉口和达物流园门口华润万家3楼华东区物流部,需在资格申请文件封面以及启封袋上注明

12、投标标段名称,潜在投标单位可以投递一个或多个标段,每个标段需独立提交预审申请文件,未按上述要求递交资料或装封或逾期未送达指定地点的资格申请文件,招标单位不予受理。对于提供虚假资料的潜在投标单位,一经查明,取消其投标资格九、单位考察及招标文件的获取方式:我司对收到资格预审合格通知书的潜在投标单位进行实地考察,对考察合格的潜在投标单位,我司将通知其获取招标文件或通过电子邮件形式向其传送。十、招标公告发布渠道:K华润万家官方网站的招标公告2、中国招投网招标公告WWW.bidchQ3、中国采购与招标网的招标公告4、中国物流招标网*一、联系方式:招标人:华润万家生活超市(浙江)有限公司地址:杭州市秋涛北路248号华润万家五楼华东区物流部联系人:汪秋琴电话:0571-86766392传真:电子邮箱:IWANGolU箱N3华东区物流部2016年07月Ol日

展开阅读全文
相关资源
猜你喜欢
相关搜索

当前位置:首页 > 办公文档 > 事务文书

copyright@ 2008-2023 1wenmi网站版权所有

经营许可证编号:宁ICP备2022001189号-1

本站为文档C2C交易模式,即用户上传的文档直接被用户下载,本站只是中间服务平台,本站所有文档下载所得的收益归上传人(含作者)所有。第壹文秘仅提供信息存储空间,仅对用户上传内容的表现方式做保护处理,对上载内容本身不做任何修改或编辑。若文档所含内容侵犯了您的版权或隐私,请立即通知第壹文秘网,我们立即给予删除!