河南省鹤壁市浚县2023-2024学年七年级上学期1月期末道德与法治试题.docx

上传人:p** 文档编号:790963 上传时间:2024-03-01 格式:DOCX 页数:5 大小:35.44KB
下载 相关 举报
河南省鹤壁市浚县2023-2024学年七年级上学期1月期末道德与法治试题.docx_第1页
第1页 / 共5页
河南省鹤壁市浚县2023-2024学年七年级上学期1月期末道德与法治试题.docx_第2页
第2页 / 共5页
河南省鹤壁市浚县2023-2024学年七年级上学期1月期末道德与法治试题.docx_第3页
第3页 / 共5页
河南省鹤壁市浚县2023-2024学年七年级上学期1月期末道德与法治试题.docx_第4页
第4页 / 共5页
河南省鹤壁市浚县2023-2024学年七年级上学期1月期末道德与法治试题.docx_第5页
第5页 / 共5页
亲,该文档总共5页,全部预览完了,如果喜欢就下载吧!
资源描述

《河南省鹤壁市浚县2023-2024学年七年级上学期1月期末道德与法治试题.docx》由会员分享,可在线阅读,更多相关《河南省鹤壁市浚县2023-2024学年七年级上学期1月期末道德与法治试题.docx(5页珍藏版)》请在第壹文秘上搜索。

1、2023-2024学年七年级上学期期末道德与法治试题一、选择题(17小题,每小题2分,共34分)1 .步入中学的门槛,小亮下定决心要珍惜在校的时间,充实地度过每一天。为此,小亮要找一些合适的名言警句来激励自己。小亮应该选择()莫等闲,白了少年头,空悲切劝君莫惜金缕衣,劝君须惜少年时盛年不重来,及时当勉励,岁月不待人学而不思则罔,思而不学则殆A.B.C.D.2 .九月开学季,中国首位女航天员刘洋出席郑州大学开学典礼,她与同学们分享了我国载人航天的辉煌成就,谈起自己的航天梦,刘洋骄傲地说:“点燃我梦想的是祖国”。这说明()A、少年的梦想,与时代紧密相连,与中国梦密不可分B、专业素养越高,对国家的贡

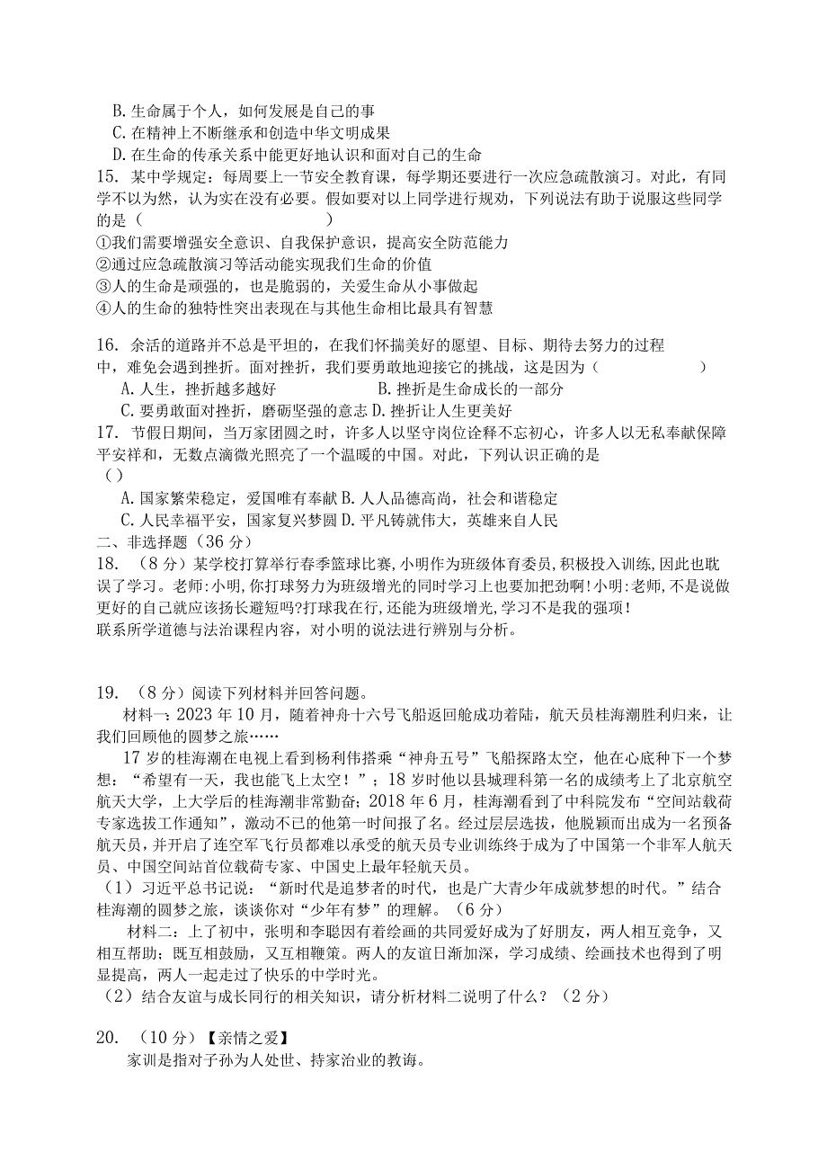
2、献越大C、关注社会发展变化随时调整自己的人生梦想D、只要付出努力,梦想就一定能实现3.2023年9月30日是国家第十个烈士纪念日。某校隆重举行”承烈士之志,化报国之行”纪念活动,全体师生前往烈士陵园共同缅怀革命先烈,坚定爱国理想。同学们纷纷感慨通过活动增强了爱国热情,今后要勇担时代使命,不负青春韶华。这说明()缅怀革命先烈可以培养爱国主义情感,也是一种成长课堂知识已不重要,已经不能适应新的社会发展需要学习不仅仅局限在学校,我们所看、所听、所触都是学习学习表现为接受和掌握,体验和感悟不是学习,但很重要A.B.C.D.学习金字塔学习内&平均曾存率4.学习内容留存率,即采用不同的学习方式,学习者在一

3、段时间以后还能记住多少内容。下面关于学习内容留存率的图示提醒我们()植动JB 音 Bl 片20%30%,灿He50%SlijM wr 7%WWU0=tA.要善于运用不同的学习方式,自觉、主动学习学习B.要学会体味学习的辛苦,挖掘学习的快乐C.一遇到不会做的数学难题就去问老师急D.要释放学习压力,以积极的心态对待学习5 .在我们成长的过程中,总会听到来自周边的各种声音。面对他人的各种评价我们应该()既不盲从,也不忽视全盘接受,虚心改正客观分析,理性对待坚持自我,拒绝接受A.B.C.D.6 .“做不了太阳,我就做星星,在广袤的夜空中闪亮;做不了大树,我就做小草,在苍茫的大地上吐绿”这句话告诉我们(

4、)要回避、掩饰自己的不完美客观认识和接纳自己时刻保持谦虚的态度学会欣赏自己的独特A.B.C.D.7 .拥有亲密的朋友,我们称之为幸福;拥有一个对自己有深刻而良好影响的朋友,我们称之为幸运。比较起来我们更希望拥有“幸运”,是因为这样的友谊()能丰富我们的生活经验需要持续行动,用心呵护是一种亲密的人际关系让我们更深刻地体悟生命的美好A.B.C.D.8.前L个人都希望自己能拥有真正的友情,面对下列情境,做法不正确的是()序号情境做法放学后,好友让我陪他去网吧玩游戏友谊不能没有原则,果断拒绝我结交了新朋友,原来的朋友不理我了友谊需要忠诚,没必要结识新朋友我发现好友闷闷不乐,问他原因他不肯说友谊需要彼此

5、尊重,应把握好分寸好友和别人闹矛盾,约我一起去教训对方朋友要互相帮助,要讲“哥们儿”义气A.B.C.D.9 .“世界上最遥远的距离不是生与死的离别,而是,我就站在你的面前,而你却在玩手机。”这一句网络流行语从侧面反映了()A.网上交往代替不了真实的情感交流B.远离网络才能让人回归正常的社会生活C.虚拟世界的交往带有很多不确定因素D.虚拟的网上交往没有任何实际意义10 .老师自古就被称为“智者。”国外有教育家说过:“为了使学生获得一点知识的亮光,教师应吸收整个光的海洋。”这说明好教师要具有()A.理想信念B.道德情操C.扎实学识D.仁爱之心11 .90后乡村教师麻小娟用讲故事教育孩子的事迹,被誉

6、为中国的“一千零一夜”。七年多来,她坚持每晚寝室熄灯后打着手电坐在小板竞上为留守儿童们讲30分钟故事,用思想的光芒点亮孩子的心灵。“讲故事”这样的教育活动()能够更好地实现教学相长有利于建立良好的师生关系可以切实保障学生的身体健康能够丰富学生的精神生活A.B.C.D.12 .在中国的家庭文化中,“孝”是重要的精神内涵,论语学而中说“孝悌也者,其为仁之本欤I”从道德角度看,孝亲敬长是因为()A.孝亲敬长是每个中国公民的法定义务B.尊敬双亲长辈,听取他们的意见C.和谐的亲子关系需要双方良好的互动D.孝亲敬长是中华民族的传统美德13 .某中学布置一项寒假作业:任选一天,由学生负责当天的主要家务,包括

7、叠被、擦地;与父母协商利用有限的经费,买菜、做饭这项作业的意义是()体会家长平日的辛苦,学会感恩理解父母让学生认识自己生命的独特性,珍爱生命帮助学生养成良好的劳动习惯和生活态度共建共享家庭美德,为家庭建设贡献力量A.B.C.D.14 .习近平主席说:“不忘历史才能开辟未来,善于继承才能善于创新。只有从延续民族文化血脉中开拓前进,我们才能做好今天的事业。”这启示我们在生命接续中要()A.在身体上接续祖先的生命B.生命属于个人,如何发展是自己的事C.在精神上不断继承和创造中华文明成果D.在生命的传承关系中能更好地认识和面对自己的生命15. 某中学规定:每周要上一节安全教育课,每学期还要进行一次应急

8、疏散演习。对此,有同学不以为然,认为实在没有必要。假如要对以上同学进行规劝,下列说法有助于说服这些同学的是()我们需要增强安全意识、自我保护意识,提高安全防范能力通过应急疏散演习等活动能实现我们生命的价值人的生命是顽强的,也是脆弱的,关爱生命从小事做起人的生命的独特性突出表现在与其他生命相比最具有智慧16. 余活的道路并不总是平坦的,在我们怀揣美好的愿望、目标、期待去努力的过程中,难免会遇到挫折。面对挫折,我们要勇敢地迎接它的挑战,这是因为()A.人生,挫折越多越好B.挫折是生命成长的一部分C.要勇敢面对挫折,磨砺坚强的意志D.挫折让人生更美好17. 节假日期间,当万家团圆之时,许多人以坚守岗

9、位诠释不忘初心,许多人以无私奉献保障平安祥和,无数点滴微光照亮了一个温暖的中国。对此,下列认识正确的是()A.国家繁荣稳定,爱国唯有奉献B.人人品德高尚,社会和谐稳定C.人民幸福平安,国家复兴梦圆D.平凡铸就伟大,英雄来自人民二、非选择题(36分)18. (8分)某学校打算举行春季篮球比赛,小明作为班级体育委员,积极投入训练,因此也耽误了学习。老师:小明,你打球努力为班级增光的同时学习上也要加把劲啊!小明:老师,不是说做更好的自己就应该扬长避短吗?打球我在行,还能为班级增光,学习不是我的强项!联系所学道德与法治课程内容,对小明的说法进行辨别与分析。19. (8分)阅读下列材料并回答问题。材料一

10、:2023年10月,随着神舟十六号飞船返回舱成功着陆,航天员桂海潮胜利归来,让我们回顾他的圆梦之旅17岁的桂海潮在电视上看到杨利伟搭乘“神舟五号”飞船探路太空,他在心底种下一个梦想:“希望有一天,我也能飞上太空!”;18岁时他以县城理科第一名的成绩考上了北京航空航天大学,上大学后的桂海潮非常勤奋;2018年6月,桂海潮看到了中科院发布“空间站载荷专家选拔工作通知”,激动不已的他第一时间报了名。经过层层选拔,他脱颖而出成为一名预备航天员,并开启了连空军飞行员都难以承受的航天员专业训练终于成为了中国第一个非军人航天员、中国空间站首位载荷专家、中国史上最年轻航天员。(1)习近平总书记说:“新时代是追

11、梦者的时代,也是广大青少年成就梦想的时代。”结合桂海潮的圆梦之旅,谈谈你对“少年有梦”的理解。(6分)材料二:上了初中,张明和李聪因有着绘画的共同爱好成为了好朋友,两人相互竞争,又相互帮助;既互相鼓励,又互相鞭策。两人的友谊日渐加深,学习成绩、绘画技术也得到了明显提高,两人一起走过了快乐的中学时光。(2)结合友谊与成长同行的相关知识,请分析材料二说明了什么?(2分)20. (10分)【亲情之爱】家训是指对子孙为人处世、持家治业的教诲。重资财,薄父母,不成人子。节选自朱子家训父母在,不远游,游必有方。一一论语里仁百善孝为先围炉夜话(1)谈谈在日常生活中,我们为什么要践行上述家训?(4分)上小学时

12、,我是妈妈贴心的暖宝宝”,上初中时,妈妈是我烦心的破书包“,随着年龄的增长,父母的关爱变成了幸福的烦恼”,亲子冲突时有发生。据一项调查数据显示,很多中学生反感于父母过度关心“父母根本不明白我,还要常常管着我”很能代表一部分中学生的心声。(2)请你就上述材料中反映的问题,贡献你的锦囊妙计。(6分)21. (10分)当人的生命遭遇不可抗拒的自然灾害,人们总会万众一心,为挽救生命而努力,为守护生命而拼搏,为悼念生命而默哀我们对生命要有一种敬畏的情怀。【镜头一】2023年12月22日央视新闻消息,甘甭积石山6.2级地震导致甘肃、青海共计148人遇难、781人受伤、3人失联。【镜头二】甘肃省调集全省医疗

13、资源全力开展救治,截至12月22日8时已有499人治疗后离院出院;已设置受灾群众安置点311个,转移安置群众112346人。在地震发生后的48小时里,地震中的老百姓,从惊魂未定,到茫然无措,再到有序自救,以及等来救援,灾后的生活正有序回到正轨。积石山县大河家镇康吊村委会副主任苏晓明抱着积极心态:“照顾好村民的生活,平安度过这个冬天,是我们当前最重要的任务。路一步步慢慢走,日子一天天好起来!”从“生命至上”的角度,谈谈镜头一、二让你感受和体味到了什么?(4分)为提升全校学生的防震避险能力,请你向学校提出两项活动建议。(2分)(3)活动结束了,我们应该怎样对待自己的生命呢?说出来与大家分享。(4分

14、)参考答案:1-5AABAB6-10DBCAC11-15DDCCB16-17BD18. 小明没有正确理解如何做更好的自己。(1分)做更好的自己,就要扬长避短,善于利用自己的优点和长处,最大限度地展现自己的才华。小明作为班级体育委员,积极投入篮球训练,努力为班级增光,是对集体负责、有集体荣誉感的表现,是在努力做更好的自己,值得称赞。(2分)但是,做更好的自己,还需要主动改正缺点,实现自我完善、自我发展。做更好的自己,还需要不断激发自己的潜能。(2分)中学阶段,学习是我们的重要任务。学习能够让我们拥有更充实的生活,提升我们的能力和智慧。学习虽不是小明的强项,但也要重视学习,合理安排时间,兼顾学习和

15、篮球训练,争取全面发展,努力做更好的自己。(3分)19. (1)(6分)少年的梦想,是人类天真无邪、美丽可爱的愿望。少年的梦想与个人的人生目标紧密相连。少年的梦想与时代脉搏紧密相连,与中国梦密不可分。少年有梦,不应止于心动,更要付诸行动;努力,是梦想与现实之间的桥梁。(任意三条即可,每条2分)(2) (2分)友谊是平等的,双向的;竞争并不必然伤害友谊。20. (1)(4分)在中国的家庭文化中,“孝”是重要的精神内涵。孝亲敬长是中华民族的传统美德,也是每个中国公民的法律义务。(2) (6分)爱是需要呵护的,掌握必要的互动沟通的技巧和应对冲突的智慧。试着去接纳父母的做法,理解父母行为中蕴含的爱。尝试让父母了解我们的变化和需要,用他们

展开阅读全文
相关资源
猜你喜欢
相关搜索

当前位置:首页 > 中学教育 > 试题

copyright@ 2008-2023 1wenmi网站版权所有

经营许可证编号:宁ICP备2022001189号-1

本站为文档C2C交易模式,即用户上传的文档直接被用户下载,本站只是中间服务平台,本站所有文档下载所得的收益归上传人(含作者)所有。第壹文秘仅提供信息存储空间,仅对用户上传内容的表现方式做保护处理,对上载内容本身不做任何修改或编辑。若文档所含内容侵犯了您的版权或隐私,请立即通知第壹文秘网,我们立即给予删除!