通风空调技术实操案例.docx

上传人:p** 文档编号:807299 上传时间:2024-03-08 格式:DOCX 页数:25 大小:72.82KB
下载 相关 举报
通风空调技术实操案例.docx_第1页
第1页 / 共25页
通风空调技术实操案例.docx_第2页
第2页 / 共25页
通风空调技术实操案例.docx_第3页
第3页 / 共25页
通风空调技术实操案例.docx_第4页
第4页 / 共25页
通风空调技术实操案例.docx_第5页
第5页 / 共25页
通风空调技术实操案例.docx_第6页
第6页 / 共25页
通风空调技术实操案例.docx_第7页
第7页 / 共25页
通风空调技术实操案例.docx_第8页
第8页 / 共25页
通风空调技术实操案例.docx_第9页
第9页 / 共25页
通风空调技术实操案例.docx_第10页
第10页 / 共25页
亲,该文档总共25页,到这儿已超出免费预览范围,如果喜欢就下载吧!
资源描述

《通风空调技术实操案例.docx》由会员分享,可在线阅读,更多相关《通风空调技术实操案例.docx(25页珍藏版)》请在第壹文秘上搜索。

1、一、施工准备(一)、作业条件1、一般送风机系统和空调系统的安装,要在建筑物围护构造施工完,隙碍物已清理,地面无杂物的条件下进行。2、对空气洁净系统的安装,应在建筑物内部安装部件的I地面已做好,墙面已抹灰完毕,室内无灰尘飞扬或有防尘措施的条件下进行。3、一般除尘系统风管安装宜在厂房的工艺设备安装完或设备基础已确定,设备连接器、罩体方位已知的状况下进行。4、检查现场预留孔洞位置、尺寸应符合图纸规定,每边比实际截面大100mm。5、作业地点要有对应口勺辅助设施,如梯子、架子、安全防护、消防器材,并有施工员的技术、质量、安全交底。(二)材质规定1、多种安装材料应具有出厂合格证明书或质量鉴定文献及产品清

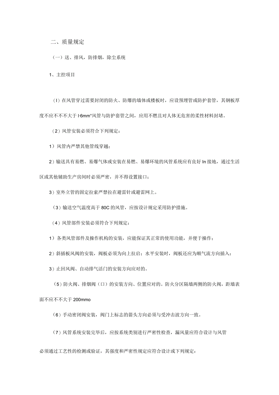
2、单。2、风管成品不容许有变形、扭曲、开裂、孔洞、法兰脱落、开焊、漏钾、漏打螺栓孔等缺陷:3、安装的阀体、风口等部件应检查调整装置与否灵活,消声片、油漆层有无损伤。4、安装使用的材料:螺栓、螺母、垫圈、垫料、密封条、自攻螺钉,拉斜钉,焊条、多种帆布、无纺布、射钉、膨胀螺栓应符合产品质量规定。(三)工罂具重要工器具有:手锤、电锤、手电钻、手锯、电动双刃剪、砂轮锯、角向磨光机、台钻、电气焊具、扳手、改锥、手剪、倒链、高凳、大绳、尖冲、射钉枪、刷子等。二、质量规定(一)送、排风,防排烟,除尘系统1、主控项目(I)在风管穿过需要封闭的防火、防爆的墙体或楼板时,应设预埋管或防护套管,其钢板厚度不应不不不大

3、于l6mm风管与防护套管之间,应用不燃且对人体无危害的柔性材料封堵。(2)风管安装必须符合下列规定:1)风管内严禁其他管线穿越;2)输送具有易燃、易爆气体或安装在易燃、易爆环境的风管系统应有良好In接地,通过生活区或其他辅助生产房间时必须严密,并不得设置接口;3)室外立管的固定拉索严禁拉在避雷针或避雷网上。(3)输送空气温度高于80C的风管,应按设计规定采用防护措施。(4)风管部件安装必须符合下列规定:1)各类风管部件及操作机构的安装,应能保证其正常的使用功能,并便于操作;2)斜插板风阀的安装,阀板必须为向上拉启;水平安装时,阀板还应为顺气流方向插入:3)止回风阀、自动排气活门的安装方向应对的

4、。(5)防火阀、排烟阀(口)的安装方向、位置应对的。防火分区隔墙两侧的防火阀,距墙表面不应不不大于200mmo(6)手动密闭阀安装,阀门上标志的箭头方向必须与受冲击波方向一致。(7)风管系统安装完毕后,应按系统类别进行严密性检查,漏风量应符合设计与风管必须通过工艺性的检测或验证,其强度和严密性规定应符合设计或下列规定:1)风管的强度应能满足在1.5倍工作压力下接缝处无开裂;2)矩形风管的容许漏风量应符合如下规定:低压系统风管QlO.1O56P065中压系统风管QmO.O352P065高压系统风管Qh0.0117P0-65式中Ql.Qm、Qh系统风管在对应工作压力下,单位面积风管单位时间内的容许

5、漏风量l113(h漏);P一一指风管系统的工作压力(Pa)。3)低压、中压圆形金属风管、复合材料风管以及采用非法兰形式的非金属风管的容许漏风量,应为矩形风管规定值的50%;4)砖、混凝土风道的容许漏风量不应不不大于矩形低压系统风管规定值的1.5倍;5)排烟、除尘、低温送风系统按中压系统风管的规定,15级净化空调系统按高压系统风管的规定。(8)风管系统的严密性检查,应符合下列规定:1)低压系统风管的严密性检查应采用抽检,抽检率为5%,且不得少于1个系统。在加工工艺得到保证的前提下,采用漏光法检测。检测不合格时,应按规定日勺抽检率做漏风量测试。中压系统风管的严密性检查,应在漏光法检测合格后,对系统

6、漏风量测试进行抽检,抽检率为20%,且不得少于1个系统。高压系统风管的严密性检查,为全数进行漏风量测试。系统风管严密性检查的被抽检系统,应全数合格,则视为通过;如有不合格时,则应再加倍抽检,直至全数合格。2)净化空调系统风管的严密性检查,15级的系统按高压系统风管的规定执行;69级的系统按风管必须通过工艺性的I检测或验证,其强度和严密性规定应符合设计或下列规定:风管的强度应能满足在1.5倍工作压力下接缝处无开裂;矩形风管的容许漏风量应符合如下规定:低压系统风管QlO.1O56P065中压系统风管QmO.O352P065高压系统风管Qh0.0117P0-65式中Ql、Qm、Qh一一系统风管在对应

7、工作压力下,单位面积风管单位时间内的容许漏风量n(hm2);P指风管系统的工作压力(Pa)。低压、中压圆形金属风管、复合材料风管以及采用非法兰形式的非金属风管的容许漏风量,应为矩形风管规定值的50%;砖、混凝土风道的!容许漏风量不应不不大于矩形低压系统风管规定值的1.5倍;排烟、除尘、低温送风系统按中压系统风管的规定,15级净化空调系统按高压系统风管的规定执行。2、一般项目(1)风管的安装应符合下列规定:1)风管安装前,应清除内、外杂物,并做好清洁和保护工作;2)风管安装的位置、标高、走向,应符合设计规定。现场风管接口日勺配置,不得缩小其有效截面;3)连接法兰的螺栓应均匀拧紧,其螺母宜在同一侧

8、;4)风管接口的连接应严密、牢固。风管法兰Fl勺垫片材质应符合系统功能的规定,厚度不应不不不大于3mm。垫片不应凸入管内,亦不合适突出法兰外;5)柔性短管的安装,应松紧适度,无明显扭曲;6)可伸缩性金属或非金属软风管的长度不合适超过2m,并不应有死弯或塌凹;7)风管与砖、混凝土风道的连接接口,应顺着气流方向插入,并应采用密封措施。风管穿出屋面处应设有防雨装置;8)不锈钢板、铝板风管与碳素钢支架欧!接触处,应有隔绝或防腐绝缘措施。(2)无法兰连接风管的安装还应符合下列规定:1)风管的连接处,应完整无缺损、表面应平整,无明显弯曲;2)承插式风管四面缝隙应一致,无明显的弯曲或褶皱;内涂的密封胶应完整

9、,外粘的密封胶带,应粘贴牢固、完整无缺损;3)薄钢板法兰形式风管的连接,弹性插条、弹簧夹或紧固螺栓的间隔不应不不大于150mm,且分布均匀,无松动现象;4)插条连接的矩形风管,连接后的板面应平整、无明显弯曲。(3)风管的连接应平直、不扭曲。明装风管水平安装,水平度的容许偏差为3/1000,总偏差不应不不大于20mm。明装风管垂直安装,垂直度的容许偏差为2/1000,总偏差不应不不大于20mm。暗装风管的位置,应对的、无明显偏差。除尘系统的风管,宜垂直或倾斜敷设,与水平夹角宜不不大于或等于45,小坡度和水平管应尽量短。对具有凝结水或其他液体的风管,坡度应符合设计规定,并在最低处设排液装置。(4)

10、风管支、吊架的安装应符合下列规定:1)风管水平安装,直径或长边尺寸不不不大于等于400mm,间距不应不不大于4m;不不大于400mm,不应不不大于3m。螺旋风管的支、吊架间距可分别延长至5m和3.75m;对于薄钢板法兰的风管,其支、吊架间距不应不不大于3m。2)风管垂直安装,间距不应不不大于4m,单根直管至少应有2个固定点。3)风管支、吊架宜按国标图集与规范选用强度和刚度相适应的形式和规格。对于直径或边长不不大于250Omm的超宽、超重等特殊风管的支、吊架应按设计规定。4)支、吊架不合适设置在风口、阀门、检查门及自控机构处,离风口或插接管的距离不合适不不不大于20Ommo5)当水平悬吊的主、干

11、风管长度超过20m时,应设置防止摆动的固定点,每个系统不应少于1个。6)吊架的螺孔应采用机械加工。吊杆应平直,螺纹完整、光洁。安装后各副支、吊架的受力应均匀,无明显变形。风管或空调设备使用的可调隔离振支、吊架的拉伸或压缩量应按设计的规定进行调整。7)抱箍支架,折角应平直,抱箍应紧贴并箍紧风管。安装在支架上的圆形风管应设托座和抱箍,其圆弧应均匀,且与风管外径相一致。(5)复合材料风管的安装还应符合下列规定:1)复合材料风管的连接处,接缝应牢固,无孔洞和开裂。当采用插接连接时,接口应匹配、无松动,端口缝隙不应不不大于5mm;2)采使用措施兰连接时,应有防冷桥的措施;3)支、吊架H勺安装宜按产品原则

12、的规定执行。(6)非金属风管的安装还应符合下列规定:1)风管连接两法兰端面应平行、严密,法兰螺栓两侧应加镀锌垫圈;2)应合适增长支、吊架与水平风管的接触面积;3)硬聚氯乙烯风管的直段持续长度不不大于20m,应按设计规定设置伸缩节:支管的重量不得由干管来承受,必须自行设置支、吊架;4)风管垂直安装,支架间距不应不不大于3m。(7)各类风阀应安装在便于操作及检修的部位,安装后的手动或电动操作位置应灵活、可靠,阀板关闭应保持严密。防火阀直径或长边尺寸不不大于等于63Omm时,宜设独立支、吊架。排烟阀(排烟口)及手控装置(包括预埋套管)的位置应符合设计规定。预埋套管不得有死弯及瘪陷。除尘系统吸入管段的

13、调整阀,宜安装在垂直管段上。(8)风帽安装必须牢固,连接风管与屋面或墙面的交接处不应渗水。(9)排、吸风罩的!安装位置应对的,排列整洁,牢固可靠。(10)风口与风管的连接应严密、牢固,与装饰面相紧贴;表面平整、不变形,调整灵活、可靠。条形风口的安装,接缝处应衔接自然,无明显缝隙。同一厅室、房间内的相似风口的安装高度应一致,排列应整洁。明装无吊顶的风口,安装位置和标高偏差不应不不大于IOmrne风口水平安装,水平度的偏差不应不不大于3/1000。风口垂直安装,垂直度的偏差不应不不大于2/1000。(二)空调系统1、主控项目(1)在风管穿过需要封闭H勺防火、防爆的墙体或楼板时,应设预埋管或防护套管

14、,其钢板厚度不应不不不大于1.6mm。风管与防护套管之间,应用不燃且对人体无危害U勺柔性材料封堵。(2)风管安装必须符合下列规定:1)风管内严禁其他管线穿越;2)输送具有易燃、易爆气体或安装在易燃、易爆环境的风管系统应有良好的接地,通过生活区或其他辅助生产房间时必须严密,并不得设置接口;3)室外立管的!固定拉索严禁拉在避雷针或避雷网上。(3)输送空气温度高于80的风管,应按设计规定采用防护措施。(4)风管部件安装必须符合下列规定:1)各类风管部件及操作机构的安装,应能保证其正常的使用功能,并便于操作;2)斜插板风阀的安装,阀板必须为向上拉启;水平安装时,阀板还应为顺气流方向插入;3)止回风阀、

15、自动排气活门的安装方向应对的。(5)手动闭阀安装,阀门上标志的箭头方向必须与受冲击波方向一致。(6)风管系统安装完毕后,应按系统类别进行严密性检查,漏风量应符合设计与风管必须通过工艺性的检测或验证,其强度和严密性规定应符合设计或下列规定:1)低压系统风管的严密性检查应采用抽检,抽检率为5%,且不得少于1个系统。在加工工艺得到保证於)前提下,采用漏光法检测。检测不合格时,应按规定的抽检率做漏风量测试。中压系统风管H勺严密性检查,应在漏光法检测合格后,对系统漏风量测试进行抽检,抽检率为20%,且不得少于1个系统。高压系统风管的严密性检查,为全数进行漏风量测试。系统风管严密性检查的被抽检系统,应全数合格,则视为通过;如有不合格时,则应再加倍抽检,直至全数合格。2)净化空调系统风管的严密性检查,15级的系统按高压系统风管的规定执行;69级口勺系统按风管必须通过工艺性的检测或验证,其强度和严密性规定应符合设计或下列规定:风管的强度应能满足在1.5倍工作压力下接缝处无开裂;矩形风管的容许漏风量应符合如下规定:低压系统风管Q.O.1O56P065中压系统风管QmO.O352P065高压系统风管Qh0.0117P0-65式中Q

展开阅读全文
相关资源
猜你喜欢
相关搜索

当前位置:首页 > 行业资料 > 矿业工程

copyright@ 2008-2023 1wenmi网站版权所有

经营许可证编号:宁ICP备2022001189号-1

本站为文档C2C交易模式,即用户上传的文档直接被用户下载,本站只是中间服务平台,本站所有文档下载所得的收益归上传人(含作者)所有。第壹文秘仅提供信息存储空间,仅对用户上传内容的表现方式做保护处理,对上载内容本身不做任何修改或编辑。若文档所含内容侵犯了您的版权或隐私,请立即通知第壹文秘网,我们立即给予删除!