防水卷材湿铺施工详解.docx

上传人:p** 文档编号:809230 上传时间:2024-03-08 格式:DOCX 页数:20 大小:290.98KB
下载 相关 举报
防水卷材湿铺施工详解.docx_第1页
第1页 / 共20页
防水卷材湿铺施工详解.docx_第2页
第2页 / 共20页
防水卷材湿铺施工详解.docx_第3页
第3页 / 共20页
防水卷材湿铺施工详解.docx_第4页
第4页 / 共20页
防水卷材湿铺施工详解.docx_第5页
第5页 / 共20页
防水卷材湿铺施工详解.docx_第6页
第6页 / 共20页
防水卷材湿铺施工详解.docx_第7页
第7页 / 共20页
防水卷材湿铺施工详解.docx_第8页
第8页 / 共20页
防水卷材湿铺施工详解.docx_第9页
第9页 / 共20页
防水卷材湿铺施工详解.docx_第10页
第10页 / 共20页
亲,该文档总共20页,到这儿已超出免费预览范围,如果喜欢就下载吧!
资源描述

《防水卷材湿铺施工详解.docx》由会员分享,可在线阅读,更多相关《防水卷材湿铺施工详解.docx(20页珍藏版)》请在第壹文秘上搜索。

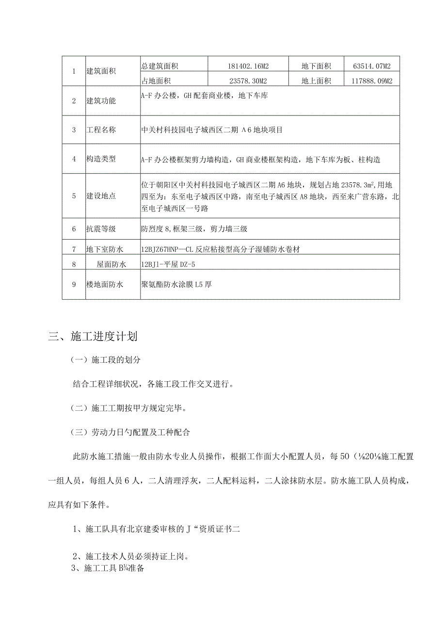
1、一、编制根据(一)根据GB502082023地下室防水工程质量验收规范(二)根据GB50108-2023地下工程防水技术规范(三)根据设计图纸、图集及业主对工程质量规定进行编制二、工程概况1建筑面积总建筑面积181402.16M2地下面积63514.07M2占地面积23578.30M2地上面积117888.09M22建筑功能A-F办公楼,GH配套商业楼,地下车库3工程名称中关村科技园电子城西区二期6地块项目4构造类型A-F办公楼框架剪力墙构造,GH商业楼框架构造,地下车库为板、柱构造5建设地点位于朝阳区中关村科技园电子城西区二期A6地块,规划占地23578.3m2,用地四至为:东至电子城西区中

2、路,南至电子城西区A8地块,西至来广营东路,北至电子城西区一号路6抗震等级防烈度8,框架三级,剪力墙三级7地下室防水12BJZ67HNPCL反应粘接型高分子湿铺防水卷材8屋面防水12BJl-平屋DZ-59楼地面防水聚氨酯防水涂膜L5厚三、施工进度计划(一)施工段的划分结合工程详细状况,各施工段工作交叉进行。(二)施工工期按甲方规定完毕。(三)劳动力日勺配置及工种配合此防水施工措施一般由防水专业人员操作,根据工作面大小配置人员,每5O(20施工配置一组人员,每组人员6人,二人清理浮灰,二人配料运料,二人涂抹防水层。防水施工队人员构成,应具有如下条件。1、施工队具有北京建委审核的J“资质证书二2、

3、施工技术人员必须持证上岗。3、施工工具B准备重要施工用品名称用途名称用途条帚清理基层铲刀清理基层小型油漆桶装混合料小抹子修补基层、卷材收边铁皮小刮板复杂部位涂刮油漆刷涂刷基层处理剂橡胶刮板涂刮混合料美工刀淘汰卷材裁剪刀裁剪胎体增强材料卷尺量测、检查四、材料特性及工艺(一)材料性能及使用范围1、性能D该防水卷材是以合成橡胶和优质重交沥青为主料,配以活性助剂,以聚酯毡(或玻纤毡)为胎体,以水泥砂浆为粘结层,构成复合防水系统,将防水层永久牢固地粘附于构造上。2)该防水卷材本体极其柔软,抗变形能力强,具有在外应力作用下自由滑动,不产生内应力,不传递应力0特性,并具有良好H本体粘结性能及抗拉强度高,处理

4、了一般材料拉力局限性而开裂导致渗水0缺陷,3)该防水卷材独特B自粘性能对于微小刺破点具有自愈修复功能,特制的液态水泥浆料具有湿固化胶的强大功能。2、优势1)能和水泥凝胶反应粘结,形成一层牢不可逆的界面反应密封层,起到涂料和卷材防水0双重功能,杜绝了窜水现象发生。2)将不同样功能日勺材质进行复合,集高分子材料日勺高强度、致密性、耐腐蚀和反应粘密封胶蠕变抗裂功能、密封性以及水泥凝胶的反应粘结性于一体,起到协同防水的功能;3)加筋增强型的反应粘防水卷材采用高分子网格布增强,抗扯破性好、强度大,产品尺寸稳定性高、易操作。4)该产品无毒、无味、无任何环境污染及消防隐患,不择施工条件;节省工期,刚柔一体;

5、自粘修复,便于维修;具有较强B耐化学腐蚀,安全环境保护。3、合用范围合用于工业及民用建筑的屋面及外墙防水,各类地下工程的防水抗渗,如地下室、人防工程、地铁等防水工程,沿海地区有海水腐蚀和较大构造变形的防水防腐。(二)卷材防水施工工艺1、工程阐明:本工程卷材防水做法选用12BJZ64HNPCL反应粘接型高分子湿铺防水卷材图集;地下室底板、外墙、顶板及屋面工程柔性防水层采用L5mn厚HNPCL反应粘接型高分子湿铺防水卷材二层;出屋面管道、设备基础、预埋件等应在防水层施工前完毕,防水材料应上翻。(1)防水做法选用及做法图示a、侧壁采用钢筋混凝土自防水、外贴防水材料选用双层l5mm厚HNP-CL反应粘

6、接型高分子湿铺防水卷材。构造做法选用12页5一回填土:粘土或3:7灰土分层夯实保护层:50厚模爱聚紫乙烯泡沫板防水层:(干粘)1.6昂HNP-CL反应枯结型高分子湿铺防水卷材(单面粘:反应粘密封胶+嫩黑交叉强力膜)防水层:1.5厚HNP-CL反应枯结型高分子湿铺防水卷材(双面粘:反应粘密封胶+交叉强力腹)-粘结层:1.52.5厚水泥凝胶-结枸层:自防水铜筋混凝土恻墙(修整补平)一面层:详见单项工程设计。地下室侧墙I级防水构造做法(二)b、底板采用钢筋混凝土自防水、外贴防水材料选用双层L 5mm厚HNP-CL反应粘接型高分子湿铺防水卷材。构造做法选用12页2I-面层:详见单项工程设计结构层:自防

7、水钢筋混凝土底板保护层:50厚C20细石混凝土防水层:干粘1.5厚HNP-CL反应拈结型高分子混铺防水卷材(双面枯:反应粘需封股+交叉强力膜)防水层:(空铺)1.5厚HNP-CL反应粘结型高分子混铺防水卷材(单面粘:反应粘密封胶+嫌黑交叉强力朕)一垫层:100厚C15混凝土,幡搞Wl抹光I-基层:原土地下室底板I级防水构造做法(二)C、顶板采用钢筋混凝土自防水、外贴防水材料选用双层L5mm厚HNPCL反应粘接型高分子湿铺防水卷材。排水坡度为2%,顶板防水见建筑构造详图。构造做法选用08页1(料板尾:mooh*43tt迪层:集士工夫.Eg网上H3OOie&我存水房:*育型出科评水卅F水才算2ee

8、评企层:4。用Cmc)维壬返*士握林*pHiL型向86=200,抵隔内层:0.4NPE就次O-8X工/时标后IJW屋:痴声加聚乙彘士工膜(HDPEI.5M)防水尾:1_5内HZFCL反成卷叁L福及潭*听大番就佳海层国庆技工程iHEdc新一号春中木直屋,1名及 上水木勾造彳故法结杓尾:观尧蛔瑕渔*土板,巷由沿行d、AF办公楼屋面,屋1:I级防水,参12BJ11平屋DZ5地砖面(上人屋面)e、GH商业楼屋面,屋1:11级防水,参12BJ11平屋DZ5地砖面(上人屋面)I,810万彩色釉面防滑地成2,5-7用DTA砂浆W)卧3.!)7维宛10时内卜部mBl级硬泡配”饰条.I.4,0.4川聚依乙坏物料

9、油腴附岗M5、d”HI级挤也聚茶板保温U6.柔性防水旅7,20削I)S砂浆找皮UX,奴薄30号A型符合把集科生U,找2%破9,钢筋混般LMidiJ/!小:弊:济对远哲;索冠地砖屋面做法f、人防室外出口、出屋面机房及楼梯间,屋2:II级防水,参12BJ11平屋DZ5混凝土面(不上人屋面,取消保温层)(2)防水材料地下基础及外墙、顶板采用防水混凝土抗渗等级为S8,外贴防水材料选用双层1.5mm厚HNP-CL反应粘接型高分子湿铺防水卷材、楼地面采用聚氨酯防水涂料1.5厚。(3)防水混凝土B施工缝、穿墙管道预留洞、转角、坑槽、后浇带等部位和变形缝、桩头处理等构造做法除图纸有阐明外,均应与构造设计机密配

10、合,按有关规范规定施工。2、清理基层:基层表面应坚实、平整、洁净、充足湿润无积水,并符合如下条件,方可办理验收、工作面移交手续管道、排水口、烟筒等多种构件已安装并固定完毕清理基层表面油污、砂子等杂物,突出表面B石子、砂浆疙瘩等应清理洁净。铲除排水口、烟筒、管壁上的水泥砂浆等附着物阴阳角采用水泥砂浆抹成圆弧形,阴角圆弧最小半径50mm,阳角圆弧最小半径20mm,也可抹成45斜角3、节点密封、附加增强层按规范规定,对节点部位进行加强处理,如管根边、阴阳角、变形缝、施工缝、落水口等做加强层处理;管根边用专用HNP密封膏密封,后浇带设加强层(防止受拉)4、配制水泥凝胶按水泥:水二1:0.5(重量比)的

11、比例先将水倒入原已备好的拌浆桶,再将水泥放入水中,浸泡1520分钟并充足浸透后,把桶面多出B水倒掉;在气温高、基面干燥时,加入水泥用量约5%0聚合物建筑胶(保水剂),即水泥:水:聚合物建筑胶;1:0.5:0.05用电动搅拌机搅拌不少于5分钟。5、弹基准线试铺根据施工现场状况进行合理定位,确定卷材铺贴方向,在基层上弹好卷材控制线6、撕开卷材底部隔离膜卷材试铺后,将要铺贴的卷材裁好,反铺于基面上(即底部隔离膜朝上),撕剥去卷材隔离膜7、基面刮涂水泥凝胶其厚度视基层平整状况而定(一般1.5mm2.5mm厚),刮涂水泥凝胶应均匀、平整。刮涂的宽度比卷材的长、短边宜各宽出100mm8、卷材铺贴抬铺法把已

12、裁好的卷材剥去所有隔离膜后,将水泥凝胶刮涂在卷材粘接面,然后分别从卷材的两端抬起,翻转和铺贴在待铺位置啊上滚铺法把隔离膜轻轻划开(注意不要划伤卷材),将卷材沿基准线向前推铺,边撕隔离膜边铺贴8、根压排气铺贴卷材时,用木抹子、橡胶板或辑筒等从中间向两边刮压排出空气,使卷材充足满粘于基面上。搭接铺贴下一幅卷材时,将位于下层的卷材搭接部位的隔离膜揭起,将上层卷材对准搭接控制线平整粘贴在下层卷材上,刮压排出空气,充足满粘9、卷材搭接、收头密封搭缝链接宽度:屋面不不不不大于60mm,地下室不不不不大于80mm,种植屋面不不不不大于100mm0搭接形式见图一、图二图一(湿铺搭接)图二(胶粘带搭接)10、阴

13、阳角及其他复杂部位处理:(1)、阴阳角加强层处理:在基层处理剂干燥后,在阴阳角铺粘卷材作加强层,以阴阳角为中心两边宽度均为250u(此项工作在铺贴大面积防水前做)。(图示)在平立面交接处、转折处、阴阳角、管根等部应设置卷材附加增强层,一般状况下采用与大面卷材同材质的专用附加层卷材宽度500mmo特殊部位附加卷材则需现场按规定进行裁剪。阴阳角(此处B阴阳角专指三维交叉部位)在防水层施工中,数量诸多,也是防水层微弱的部位之一,该处的一般做法是由施工作业人员按照下图方式现场裁剪和安装:按照上图尺寸放样、裁剪、铺贴,并通过严格日勺质量检测。长处:保证防水系统质量(2)、大面积施工:按照自粘卷材的操作工艺,铺贴平面时先将卷材开卷,把卷材的施工粘接面连同隔离纸一期朝下对准基层上的基准线位置,定位后方向收卷,随即按照“撕隔离纸一向前滚铺一排气压实”的工序施工。如滚铺措施行不通后,施工人员把措施改为:对准基准线后,把卷材0一端翻起约L5m长,撕去该处0隔离纸,再对准位置铺贴压实,然后再翻过余下部分,撕纸后小心对线铺贴,这种做法定位精确,铺贴整洁、美观。卷材接缝必须粘贴封严,接头宽度不应不不不大于100mm0II-LOCCL-Z21500Xg/纵!岬簪横硼三I/gI_17TT-21500,IW三/1.I100一HNP-CL卷材铺贴平面图外墙HNP卷材搭接示意图

展开阅读全文
相关资源
猜你喜欢
相关搜索

当前位置:首页 > 建筑/环境 > 设计及方案

copyright@ 2008-2023 1wenmi网站版权所有

经营许可证编号:宁ICP备2022001189号-1

本站为文档C2C交易模式,即用户上传的文档直接被用户下载,本站只是中间服务平台,本站所有文档下载所得的收益归上传人(含作者)所有。第壹文秘仅提供信息存储空间,仅对用户上传内容的表现方式做保护处理,对上载内容本身不做任何修改或编辑。若文档所含内容侵犯了您的版权或隐私,请立即通知第壹文秘网,我们立即给予删除!