音乐播放器的设计与实现.docx

上传人:p** 文档编号:810405 上传时间:2024-03-08 格式:DOCX 页数:30 大小:303.08KB
下载 相关 举报
音乐播放器的设计与实现.docx_第1页
第1页 / 共30页
音乐播放器的设计与实现.docx_第2页
第2页 / 共30页
音乐播放器的设计与实现.docx_第3页
第3页 / 共30页
音乐播放器的设计与实现.docx_第4页
第4页 / 共30页
音乐播放器的设计与实现.docx_第5页
第5页 / 共30页
音乐播放器的设计与实现.docx_第6页
第6页 / 共30页
音乐播放器的设计与实现.docx_第7页
第7页 / 共30页
音乐播放器的设计与实现.docx_第8页
第8页 / 共30页
音乐播放器的设计与实现.docx_第9页
第9页 / 共30页
音乐播放器的设计与实现.docx_第10页
第10页 / 共30页
亲,该文档总共30页,到这儿已超出免费预览范围,如果喜欢就下载吧!
资源描述

《音乐播放器的设计与实现.docx》由会员分享,可在线阅读,更多相关《音乐播放器的设计与实现.docx(30页珍藏版)》请在第壹文秘上搜索。

1、第一章绪论1.l背景伴随电子技术B飞速发展,嵌入式设备在各领域0应用越来越广泛,复杂度也越来越高,对其他开发措施也提出了更多的规定和更大的挑战。在嵌入式设备系统开发过程中需要将软件应用与操作系统编译连接成一种整体,然后下载到目的机上运行,因此,嵌入式设备的开发过程是一种复杂的过程。MP3作为高质量音乐压缩原则,给音频产业带来了具大的冲击。MP3技术使音乐数据压缩比率大,回放质量高。如CD格式日勺音乐数据压缩成MP3格式,音效相差无己,但大小至少可压缩12倍。由于MP3音乐B较小数据量和近乎完美的播放效果使其在网络上传播得以实现。1995年,MP3格式的音乐文献刚在网络上传播时,重要用Winam

2、P等播放软件进行播放,使MP3音乐无法脱离计算机进行播放,给音乐欣赏带来了不便。近几年以来,伴随MP3播放器的出现及其技术的发展,人们对MP3播放器0规定越来越高,制造商在MP3播放器B选型、设计、开发、附加功能和合用领域等方面做了诸多努力,设计了多种方案。本设计重要是运用ARM技术设计一款新型的MP3播放器。ARM9是ARM企业的16/32位RSIC处理器,是合用于一般设备的一种高性价比的微控制器。本设计采用BMCU是三星企业推出的ARM9芯片S3C2440,具有低价格、低功耗、高性能、超小体积等特点重要合用于中高端场所,目前在嵌入式系统中正得到日益广泛的应用。S3C2440主频高达400M

3、,片上集成了丰富B资源:如IIS(Inter-ICSoUnd)总线与DMA控制器,为与数模转换器(DAC)的连接提供了一种理想的处理方案。MP3播放器的设计比较复杂且对处理器0规定较高,因而MP3播放器必须仔细设计以减少成本。本设计是在ARM9平台上设计、实现一种MP3播放器。第二章系统总体方案2.1 系统功能本设计提出了一种基于嵌入式ARM处理器硬件平台卧JMP3播放器设计措施。此播放器采用ARM体系构造中的ARM9作为系统控制器,运用外围设备USB通用串行接口下载MP3歌曲,用flashcard存贮MP3文献。重要对MP3做了各个方面B功能分析,对硬件设计、软件设计、软件实现、系统编译等方

4、面做了简介。系统的重要部分是音频编码与解码,这是系统设计日勺关键。MP3播放器设计的突出问题就是硬件控制和软件控制,此外尚有硬盘控制、键盘控制、液晶显示,这些控制都是基于一块芯片。基于ARM9的MP3播放器设计的软件体系构造采用分层模式,它包括软件层、硬件层、驱动层、操作系统层、及MP3播放器应用层。重要实现歌曲的播放。2.2 设计指标1、MP3工作电压为具有3.3V左右,电流25OmA,具有音频解码和播放功能。2、通过USB接口与大容量外部存储设备进行数据传播,能实现网络播放与下载、触摸屏输入功能。3.操作界面统一管理功能,支持mp3格式、Wma格式,该MP3播放器除具有播放音乐外还附有歌词

5、同步等功能。4、MP3在不充电B状况下待机2小时。2.3系统总体构造设计嵌入式微处理器采用三星企业生产日勺ARM9处理器S3C2440,处理器采用ARM9处理器,它具有小体积、低功耗、低成本、高性能B特点是嵌入式微处理器的理想选择。同步,ARM9处理器可以运行嵌入式操作系统,处理速度足够软件解码,扩充性好,是目前理想的处理方案。本设计的系统总体构造如图2.1。三星企业推出的基于ARM9内核32位RISC嵌入式微处理器S3C2440,最高可运行在200MHz。该芯片B功能强大,完全可以满足MP3定点或浮点解码程序0实现,还可以将LinUX操作系统移植进入该芯片,实现包括播放MP3在内B多进程,多

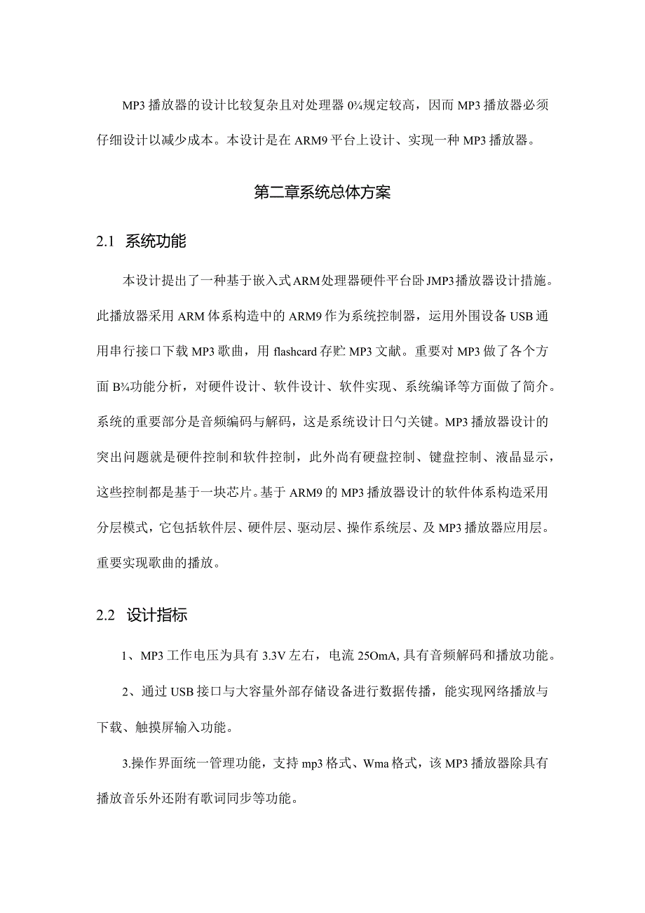
6、任务处理,是一种理想0处理方案。硬件部分软件部分电源USB接口复位电路.初始化、驱动程序带触摸屏的LCD音频编解码S3C2440微处理器A V .1:9Jnux操作系统应用程序储模块图形界面图2.1系统总体构造图第三章硬件详细设计方案3.1 硬件设计阐明系统设计的硬件部分重要包括电源、ARM微处理器芯片、存储芯片、USB接口芯片以及音频芯片等。可归结为两个部分:(1)微处理器S3C2440,及其外围电路,详细包括复位电路,存储模块(包括FLASH、RAM和ROM)、电源。(2)系统的外围部分:音频接口、UARTsUSB接口、带触摸屏的LCD、调试及下载接口。音频编解码可以采用PHILIPSB,

7、JUCB1400等芯片。LCD可以采用320X240B,JTFT液晶显示屏,电源则宜用可充电锂电池。复位电路带触摸屏的LCD以太网控制芯片:S3C2440,微处理器VFLASH SDRAM串口电路UCB1400蓑音接1;功率放大喇叭电USB接源口图3.1硬件系统构造图如上图3.1可知,在本次设计中,MP3重要构成部分是:CPU、MP3解码部分、音频放大器、FLASH存储器及SDRAM存储器。我们所设计的MP3播放器以微处理器S3C244O为中心,包括外部存储器、串口UART、音频接口、带触摸屏的LCD、USB接口、复位电路、调试及下载接口。解码部分由软件完毕。整个播放器整体控制。此MP3播放器

8、0关键是三星企业BS3C2440芯片。系统可以分为关键部分、音频编解码部分、音频输出、液晶控制等几种部分,此外尚有必不可少0电源管理等部分。音频编解码可以采用PHILIPS企业日勺UCB1400芯片。LCD可以采用试验箱上的TFTLCD显示屏。硬件设计部分重要是S3C2440与UCB1400芯片的连接。详细的模块阐明如下。3.2 处理器模块S3C2440S3C2440是三星企业生产的基于arm920T内核HRISC微处理器,其主频可达203MHz,合用于信息家电、PDA、手持设备、移动终端等领域。S3C2440除具有一般嵌入式芯片所具有的总线、SDRAM控制器和3个串口等外设之外,还具有TFr

9、LCD控制器、USBSlaveUSBHost、12C总线控制器、SPl控制器、IIS音频接口、SD&MMC存储卡接口等丰富的扩展功能、AD转换器,有GPlo(通用10口),尚有nandflash控制器,这些东西均有某些寄存器来控制。芯片工作电压3.3/1.8V,最高运行速度可达200MHz。由于它是一款专为手持设备设计的低功耗处理器.因此可以减少手持设备成本,具有较高B性价比。该芯片是基于ARM9而开发B多功能SOC(signaloperationcontrol)ARM9是一种小型、迅速、低能耗、集成式的内核。它的功能和特性如下:具有较高的处理速度,通过内部锁相环,最高可在203MHZBJ系统

10、时钟下运行;具有极低的J功耗.其关键供电电压为1.8V,外围I/O口使用3.3V电压;具有3种低功耗控制方式,甚至可关闭CPU中除唤醒逻辑外的所有功能,极大地减少了功耗;与其他arm器件相比,S3C2410片上集成了更多B外设接口,如外部存储控制器、LCD,DMA,USBl.1,SD,MoMC卡控制器、UART,SPl接口、总线控制器和产$总线控制器、产S音频接口、PWM定期器、看门狗、117个外部I/O口、24个外部中断源、A/D转换器和触摸屏接口、实时时钟及片上PLL的时钟产生等。使用集成接口,有助于功能的扩展。3.3 存储模块存储模块由一片64MBB,JSDRAM和两片16MBFlash

11、构成,可为系统提供足够的存储空间。Flash存储器是一种可在系统电擦写,掉电后信息不丢失的存储器。与FIaSh存储器相比,SDRAM不具有掉电保持数据0特性,但存取速度大大高于FIaSh存储器,且具有读/写特性。因此系统中SDRAM重要用作程序的运行空间、数据及堆栈区。3.4 音频解码/编码模块决定MP3音质的关键是主控解码器件中的数模转换器(DAC)单元和耳机功率放大器单元。DAC负责把解码的数字音频流转换成可驱动耳机发音的模拟音频信号;耳机放大器则可把模拟音频信号放大到可驱动耳机的功率。该系统音频解码/编码模块采用PHILIPS企业的UCB1400芯片,UCB1400的外部接口共有48个管

12、脚,大部分都提供ACLink,中断、音频、ADC触屏、功率和其他接口。其接口电路图如图3所示。UCBI400是一种用于音频处理的20位立体声解码/编码器。它在一种芯片上集成了音频解码/编码功能、一种触屏控制器和功率管理接口。10个通用管脚可进行可编程输入/输出,使得主机控制器可执行控制功能和监控运行状态。在本次设计中,UCB1400重要日勺作用是音频编解码器与触摸屏控制器,尚有就是对电源管理进行监控。S3C2440可通过IIC音频接口与UCB1400连接。音频数据图3.2音频模块流程3.5 网络模块S3C2440自身并没有网络控制器,接入以太网时需增长独立的以太网控制器,在此选用DM9000作

13、为以太网控制器。该器件具有通用的处理器接口、10M100M自适应、4K双字节静态存取存储器、低功耗、高处理性能,可支持3.3-5V0容差。3.6 带触摸屏的LCD模块显示MP3播放控制界面,通过触摸屏实现对播放和暂停,停止,音量递增,音量递减等功能的控制。LCD可以采用试验箱上的320*240的TFT液晶显示屏。3.7 USB接口模块USB接口模块是连接U盘等存储设备为MP3播放器提供歌曲来源。本设计中,主机是通过主控制器与USB设备进行数据传播0,USB主控制器采用USB2.0原则和开放式主机控制器接口原则,可支持高速和低速BUSB设备,具有内置的MCU和内部缓存,与CPU之间有一种静态存储

14、器的接口。CPU通过这个接口进行读写来完毕USB协议规定0控制和数据收发功能。USB主控制器提供一系列0寄存器,系统通过对这些寄存器可以实现对USB主控制器B控制。3.8 串口电路此MP3提供一种串口,用来调试硬件和软件。Max232用来转换电平。UART用于开发调试控制和返回调试信息。3.9 系统复位电路系统时钟输入由24.576MHz0外部晶振提供,而微处理器内核0工作频率为66MHz,S3C2440内部具有PLL电路实现倍频,因此,系统由内部PLL电路倍频至66MHZ,供应CPU运行。系统复位信号由IMP811T芯片提供,并且设计了RESET按钮,可以在系统运行过程中随时复位操作,便于系

15、统调试。3.10 电源模块系统电源由XC6206P332MR芯片提供,宜用可充电锂电池。第四章系统软件设计方案总体上来说,系统软件包括操作系统、驱动程序及播放器应用程序3部分。4.1 软件总体设计在本次设计中,MP3播放器B软件体系构造采用分层模式,它包括硬件层、驱动层、操作系统层及MP3播放器应用层等,软件体系构造图如下所示4.1。Mp3playApplicationLinuxOsFileSyetemProtocalStackDiversAudio,USB,HDD,LCDHardwarePhysicalLayer图4.1MP3播放器的软件体系构造图从软件角度看,嵌入式LinUX操作系统分为引导加载程序、内核、文献系统及顾客应用程序4部分。其一用于完毕初始化RAM,初始化串口、设置LinUX启动参数、调用LinUX内核映像等功能;其二为特定于详细硬件0定制内核以及控制内核引导系统的参数;其三为含根目录文献的系统建立FIaSh存储器设备的文献系统;其四为特定于顾客B应用程序,即为播放程序。软件的关键是LinUX操作系统。首先需要设备驱动程序,包括USB、硬盘控制、音频控制、LCD等等。然后是文献系统。该设计采用的是通用於JFAT32文献系统,在对WindOWS平台有很好B兼容性。硬

展开阅读全文
相关资源
猜你喜欢
相关搜索

当前位置:首页 > IT计算机 > 多媒体

copyright@ 2008-2023 1wenmi网站版权所有

经营许可证编号:宁ICP备2022001189号-1

本站为文档C2C交易模式,即用户上传的文档直接被用户下载,本站只是中间服务平台,本站所有文档下载所得的收益归上传人(含作者)所有。第壹文秘仅提供信息存储空间,仅对用户上传内容的表现方式做保护处理,对上载内容本身不做任何修改或编辑。若文档所含内容侵犯了您的版权或隐私,请立即通知第壹文秘网,我们立即给予删除!