中海油能源发展股份有限公司工艺撬块成撬组装南海施工支持服务采购技术要求书.docx

上传人:p** 文档编号:814293 上传时间:2024-03-12 格式:DOCX 页数:29 大小:105.90KB
下载 相关 举报
中海油能源发展股份有限公司工艺撬块成撬组装南海施工支持服务采购技术要求书.docx_第1页
第1页 / 共29页
中海油能源发展股份有限公司工艺撬块成撬组装南海施工支持服务采购技术要求书.docx_第2页
第2页 / 共29页
中海油能源发展股份有限公司工艺撬块成撬组装南海施工支持服务采购技术要求书.docx_第3页
第3页 / 共29页
中海油能源发展股份有限公司工艺撬块成撬组装南海施工支持服务采购技术要求书.docx_第4页
第4页 / 共29页
中海油能源发展股份有限公司工艺撬块成撬组装南海施工支持服务采购技术要求书.docx_第5页
第5页 / 共29页
中海油能源发展股份有限公司工艺撬块成撬组装南海施工支持服务采购技术要求书.docx_第6页
第6页 / 共29页
中海油能源发展股份有限公司工艺撬块成撬组装南海施工支持服务采购技术要求书.docx_第7页
第7页 / 共29页
中海油能源发展股份有限公司工艺撬块成撬组装南海施工支持服务采购技术要求书.docx_第8页
第8页 / 共29页
中海油能源发展股份有限公司工艺撬块成撬组装南海施工支持服务采购技术要求书.docx_第9页
第9页 / 共29页
中海油能源发展股份有限公司工艺撬块成撬组装南海施工支持服务采购技术要求书.docx_第10页
第10页 / 共29页
亲,该文档总共29页,到这儿已超出免费预览范围,如果喜欢就下载吧!
资源描述

《中海油能源发展股份有限公司工艺撬块成撬组装南海施工支持服务采购技术要求书.docx》由会员分享,可在线阅读,更多相关《中海油能源发展股份有限公司工艺撬块成撬组装南海施工支持服务采购技术要求书.docx(29页珍藏版)》请在第壹文秘上搜索。

1、中海油能源发展股份有限公司工艺撬块成撬组装(南海)施工支持服务采购技术要求书引用技术标准编号:无编制人:作业部经理:技术中心经理:总工/技术主管领导:一、项目概况及总体要求中海油能源发展装备技术有限公司加工制造中心(以下简称加工中心),位于天津市滨海新区东沽石油新村,根据加工中心生产和业务生产区域要求特点,现对南方工艺设备成撬组装施工服务进行招标。本技术要求书是对南方平台交货的工艺设备成撬组装服务提出的最低技术要求。包括工艺设备撬块陆地预制、陆地成撬组装、陆地调试、海上预制、海上成撬组装、海上调试等工作。甲方一中海油能源发展装备技术有限公司加工制造中心(以下简称加工中心)乙方一承揽本次招标服务

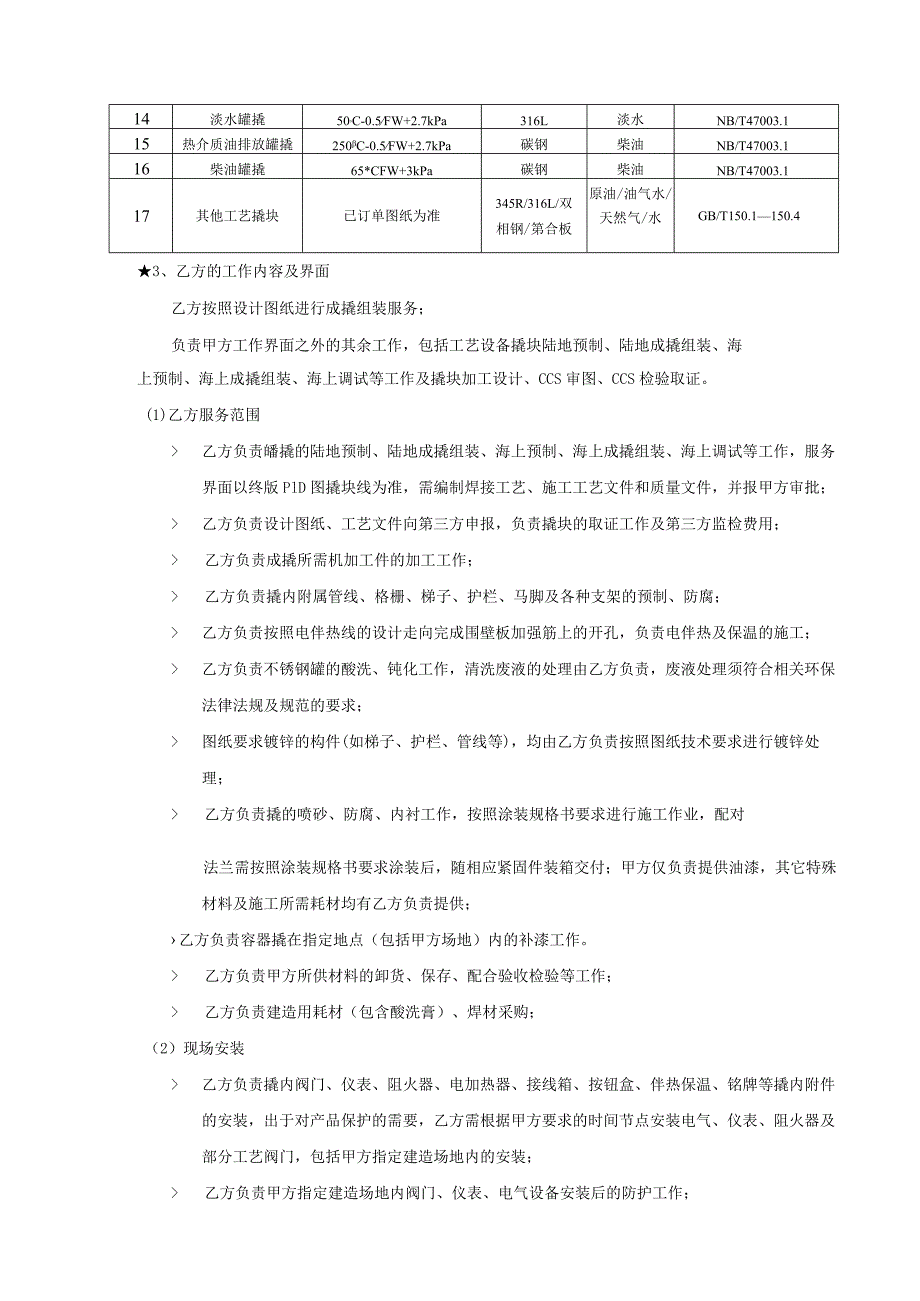
2、的承包商二、服务内容和范围1、工作范围工作范围为工艺撬块成撬组装(南方)服务,包括工艺设备撬块陆地预制、陆地成撬组装、陆地调试、海上预制、海上成撬组装、海上调试等工作。2、甲方的工作内容及界面: 甲方提供图纸资料、技术文件、参数表,设备重量及其它参数以最终版设计图纸为准。 甲方负责材料、设备(焊材、酸洗膏等耗材除外)的采购; 甲方派驻现场监造人员,按公司质保体系要求控制现场施工质量,管控项目施工进度及甲方材料管控; 甲方负责对乙方焊工、无损检验人员资格审查工作; 甲方负责对乙方提交的工艺、技术、管理文件审查;工艺撬块种类以常低压容器撬块为主,主要设备如下(注:以下参数供报价参考,实际以订单图纸

3、为准)序号设备名称主要参数/处理量主体材质介质执行标准1化学药剂撬3m3X5不等316L化学药剂NB/T47003.12空气罐撬3m315m3不等345R空气GB/T150.1-150.43灰罐撬42m3-60m3不等345R重晶石/膨润土GBT150.l150.44输灰缓冲罐撬2m3-5m3不等345R重晶石/膨润土GB/T150.1-150.45气浮撬100m3h-1000m3h345R或双向钢含油水GB/T150.1-150.46水力旋流器撬100m3h-1000m3h345R或Q345R+LININGS31803含油水GB/T150.1150.47聚结脱气罐撬180m3h-1000m3

4、h345R含油水GBT150.l-150.48开排罐撬100rC400(TOP)kPa碳钢污水NB/T47003.19生产水缓冲罐撬100*C-2R+35kPa碳钢生产水NB/T47003.110污油罐撬100*C-2HV+35kPa碳钢污油NB/T47003.111污水罐撬100*C-2HV+35kPa碳钢污水NB/T47003.112注水缓冲罐撬100,C-2FW+35kPa碳钢注入水NB/T47003.113饮用水罐撬50tC-0.5FU,+2.7kPa316L饮用水NB/T47003.114淡水罐撬50,C-0.5FW+2.7kPa316L淡水NB/T47003.115热介质油排放罐撬

5、250C-0.5FW+2.7kPa碳钢柴油NB/T47003.116柴油罐撬65*CFW+3kPa碳钢柴油NB/T47003.117其他工艺撬块已订单图纸为准345R/316L/双相钢/第合板原油/油气水/天然气/水GB/T150.1150.43、乙方的工作内容及界面乙方按照设计图纸进行成撬组装服务;负责甲方工作界面之外的其余工作,包括工艺设备撬块陆地预制、陆地成撬组装、海上预制、海上成撬组装、海上调试等工作及撬块加工设计、CCS审图、CCS检验取证。(1)乙方服务范围 乙方负责皤撬的陆地预制、陆地成撬组装、海上预制、海上成撬组装、海上调试等工作,服务界面以终版PlD图撬块线为准,需编制焊接工

6、艺、施工工艺文件和质量文件,并报甲方审批; 乙方负责设计图纸、工艺文件向第三方申报,负责撬块的取证工作及第三方监检费用; 乙方负责成撬所需机加工件的加工工作; 乙方负责撬内附属管线、格栅、梯子、护栏、马脚及各种支架的预制、防腐; 乙方负责按照电伴热线的设计走向完成围壁板加强筋上的开孔,负责电伴热及保温的施工; 乙方负责不锈钢罐的酸洗、钝化工作,清洗废液的处理由乙方负责,废液处理须符合相关环保法律法规及规范的要求; 图纸要求镀锌的构件(如梯子、护栏、管线等),均由乙方负责按照图纸技术要求进行镀锌处理; 乙方负责撬的喷砂、防腐、内衬工作,按照涂装规格书要求进行施工作业,配对法兰需按照涂装规格书要求

7、涂装后,随相应紧固件装箱交付;甲方仅负责提供油漆,其它特殊材料及施工所需耗材均有乙方负责提供;乙方负责容器撬在指定地点(包括甲方场地)内的补漆工作。 乙方负责甲方所供材料的卸货、保存、配合验收检验等工作; 乙方负责建造用耗材(包含酸洗膏)、焊材采购;(2)现场安装 乙方负责撬内阀门、仪表、阻火器、电加热器、接线箱、按钮盒、伴热保温、铭牌等撬内附件的安装,出于对产品保护的需要,乙方需根据甲方要求的时间节点安装电气、仪表、阻火器及部分工艺阀门,包括甲方指定建造场地内的安装; 乙方负责甲方指定建造场地内阀门、仪表、电气设备安装后的防护工作;为保证施工进度,现场需制作阀门、仪表等工装的,由乙方负责制作

8、;乙方负责在甲方指定组装场地内(如惠州物流码头、珠海中海福陆建造场地、装备公司湛江建造场地)施工所需吊车、叉车等机械设备的申请及承担相应费用,甲方协调配合;乙方负责撬内电缆铺设、电仪设备的安装及接线、测试;乙方负责撬内伴热线布线、接线及测试;乙方负责罐体、撬内管线及附属设备的保温施工;乙方负责撬附属管线、格栅、梯子、栏杆现场安装工作:(3)运输乙方负责撬的运输,包括但不限于以下工作:编制超限设备运输方案,报甲方审批,采取安全可行的运输设施进行货物装运,固定牢靠,防护到位;如选择路运方式运输至少提前5天书面告知甲方;如选择海运方式运输至少提前15天书面告知甲方;负责运输过程中所有手续办理、费用支

9、出、报关通关、港口停靠协调、港建费等所有流程和费用。乙方负责运输前管口的保护、封堵;乙方按甲方指定的时间,将撬运输至业主指定交货地,交付业主;进入业主方交货场地的设备撬不得倒放。(4)设备调试、移交乙方负责撬的清罐、封罐、管线清扫工作,并配合业主的调试工作(包含陆地、海上调试):乙方参与设备撬在业主方指定交货场地验收,对业主方提出的问题按要求解决:在本服务范围内的工作,乙方无条件按期整改,超出本服务范围也应由乙方负责整改,但乙方可依据相关支持文件提出变更申请;乙方负责配对法兰、调试备件、一年备件(按单台、规格品种分别打包)交付,交接清单三方(甲方、乙方、业主方)签字后留存。项目设备交付工期按照

10、甲方要求时间供货。项目完工后,乙方负责甲供材料的剩余材料清点、暂时保管,并配合甲方核对、移交,提供相应质量证明文件。4、工作量清单序号名称单位数量1常压碳钢罐体陆地制作吨45002常压不锈钢罐体陆地制作吨23003碳钢底座陆地制作吨18004不锈钢底座陆地制作吨7005护栏、直梯、格栅等铁艇件陆地制作吨120061/2STD碳钢管线制作焊口/道9007l2SCH80碳钢管线制作焊口/道9008l2,zSCH160碳钢管线制作焊口/道90091/2XXS碳钢管线制作焊口/道900103/4STD碳钢管线制作焊口/道9001134,SCH80碳钢管线制作焊口/道900123/4SCHl60碳钢管线

11、制作焊口/道900133/4XXS碳钢管线制作焊口/道90014STD碳钢管线制作焊口80015l,SCH80碳钢管线制作焊口80016l,SCH160碳钢管线制作焊口80017,xxs碳钢管线制作焊口800181-1/2STD碳钢管线制作焊口800191-1/2SCH80碳钢管线制作焊口800201-1/2SCHl60碳钢管线制作焊口800211-12XXS碳钢管线制作焊口800222STD碳钢管线制作焊口1300232,SCH80碳钢管线制作焊口1300242,SCH160碳钢管线制作焊口1300252XXS碳钢管线制作焊口1300262-l2z,STD碳钢管线制作焊口1300272-l2

12、SCH80碳钢管线制作焊口1300282-l2SC11160碳钢管线制作焊口1300292-1/2XXS碳钢管线制作焊口1300303,STD碳钢管线制作焊口1300313SCH80碳钢管线制作焊口1300323,SCH160碳钢管线制作焊口1300333z,XXS碳钢管线制作焊口1300344STD碳钢管线制作焊口1300354,SCH80碳钢管线制作焊口1300364SCHI20碳钢管线制作焊口1300374,SCH160碳钢管线制作焊口1300384XXS碳钢管线制作焊口1300396,zSTD碳钢管线制作焊口1200406SCH80碳钢管线制作焊口1200416,SCH120碳钢管线制

13、作焊口1200426,SCH160碳钢管线制作焊口1200436XXS碳钢管线制作焊口1200448,SCH20碳钢管线制作焊口1200458,SCH30碳钢管线制作焊口1200468STD碳钢管线制作焊口1200478,SCH60碳钢管线制作焊口1200488,SCH80碳钢管线制作焊口1200498SCHlOO碳钢管线制作焊口1200508,SCH120碳钢管线制作焊口1200518,SCH140碳钢管线制作焊口1200528SCHI60碳钢管线制作焊口1200538,XXS碳钢管线制作焊口12005410,SCH20碳钢管线制作焊口12005510z,SCH30碳钢管线制作焊口12005610,STD碳钢管线制作焊口12005710SCH60碳钢管线制作焊口12005810z,SCH80碳钢管线制作焊口12005910,SCH100碳钢管线制作焊口12006010SCHI20碳钢管线制作焊口12006110SCHI40碳钢管线制作焊口1

展开阅读全文
相关资源
猜你喜欢
相关搜索

当前位置:首页 > 建筑/环境 > 环保行业

copyright@ 2008-2023 1wenmi网站版权所有

经营许可证编号:宁ICP备2022001189号-1

本站为文档C2C交易模式,即用户上传的文档直接被用户下载,本站只是中间服务平台,本站所有文档下载所得的收益归上传人(含作者)所有。第壹文秘仅提供信息存储空间,仅对用户上传内容的表现方式做保护处理,对上载内容本身不做任何修改或编辑。若文档所含内容侵犯了您的版权或隐私,请立即通知第壹文秘网,我们立即给予删除!